文|偲睿洞察 孙越
编辑|Emma
2021.12.17,当西域男孩唱出那首《MY LOVE》时,朋友圈罕见地一致——全部都是视频号的线上直播入口。
在此之后,视频号也找到了属于自己的LOVE:线上音乐会,成功出圈。
迄今为止,视频号已举办了8场线上音乐会,清一色的怀旧主题,越来越丰富的营销套路——从在各个入口的品牌logo,到明星周边购物入口,再到每首歌转场,人们都能看到的产品动图。
千万级不止的赞助费和百万级的明星出场费,视频号这次是赚得盆满钵满,又收获了一大批粉丝——据偲睿洞察统计,截止目前,视频号演唱会观看人次累计达到3亿人次。
而除了线上演唱会,视频号本体的存在感极弱。当偲睿洞察记者调研身边人对视频号的观感时,多数并未有专门观看视频号的习惯,一位分享过视频号内容的朋友甚至发问:“视频号”是什么?
由此可见,尽管视频号靠“购买内容”即举办线上演唱会打出了名号,但事实上其“原创内容”还未出圈。
那么,视频号是否只能沦为线上演唱会的工具?其创作内容为何难以破圈?
01 谁在进出?
视频号,正成为短视频博主们下一个战略要地。
在腾讯公布的2022年Q2财报中,视频号日活跃创作者数和日均视频上传量同比增长超过100%。大批量的博主正投入视频号的怀抱。
毕竟,视频号倚靠着微信这一港湾,有着庞大的月活量——截止2022年Q2,微信及WeChat合并月活跃账户数12.991亿;同时还有着腾讯丰厚的资源,包括但不限于在音乐、影视、游戏版权。
基于此,在视频号今年的TOP500账号类型之中,生活、影视娱乐、音乐账户数目保持着较快速度的增长。

(8月和9月TOP500账号类型对比 图源:新视)
这几个版块的快速增长,也得益于视频号的主动引导——今年微信公开课提到,未来将重点扶持泛知识/泛生活/泛资讯方向的内容,如音乐、剧情、才艺等垂类内容。
而若再进一步分层级看,不同粉丝体量的博主,却对视频号呈现出不同等的热情。
头部博主“若即若离”,甚至在出走:
偲睿洞察随机抽取了生活、音乐、情感、美妆板块中50个头部主播(粉丝量≥1000w),其中有18个头部主播至今没有加入,在剩下的32个博主之中,12个博主对于视频号的运营已停滞,还有10个博主只是部分搬运。
那些停止更新的博主,并非没有对视频号进行精细化的运营——至少有两位博主,是下了功夫之后,失望离场:
美妆主播我是张凯毅,与抖音相比,其视频号每一个视频的封面都有着至少3个以上的内容标签,但在2021年7月就不再更新;
情感博主星座狗联盟在2020年底,在视频号做星座专题(抖音没有),但视频互动数据(评论、点赞量)相较于尝试前并没有变化,于是在2021年1月就结束尝试,目前仅仅是部分搬运视频内容。
原因是,相较于抖音的各项数据,视频号的观众们更为冷淡:
音乐头部主播最新一条视频,在两个平台,视频互动各个数据相差巨大:点赞量2452:97000,转发量1049:3341,评论数721:3341。
也就是说,视频号没有给头部主播们足够多的反馈,涌进的头部主播们浅尝辄止,观望的头部们或许不再考虑进场。
相比之下,中腰部博主对于视频号更显热情,多数处于持续运营之中——偲睿洞察在抖音粉丝数量处于千万级以下、百万级以上的账号中,抽取了50个视频博主,发现其视频号入驻率达到82%,并且近30%的腰部博主从去年下半年开始持续在视频号、抖音同步营业。
这也符合视频号的战略——某资深短视频服务商表示,目前视频号对于腰部博主已经招募完毕。
当抖音已然拥挤,视频号又发出诚意邀约时,腰部博主们很难拒绝。
头部在观望,腰部在涌入,视频号这一蓝海市场,还处在百舸争流阶段——根据新视数据,2021年视频号前500强博主更替率高达90%,随着抖快成员陆续入驻,谁是赢家还有待考证。
02 曝光,内容两手抓
头部博主浅尝辄止和观望的动作,一定程度上导致了视频号努力三年,却一直不温不火,隐藏在微信入口之间。
截止目前最出圈的,并不是自己的生态里诞生了像何同学一样原生内容创作者,或是抖快博主在视频号有着现惊人的变现成绩,而是靠资源、靠人脉走情怀路线的线上演唱会(live直播+过往音乐会重映)。
在去年12月17号的西域男孩全球首场线上演唱会收获了2700万人的观看之后,视频号就开始稳稳走上线上演唱会这一条航道。
截止到目前已有8场演唱会,动作频频,也是因为足够赚钱:
汽车品牌尤其偏爱线上演唱会:西城男孩演唱会获得高端汽车品牌林肯赞助;崔健、罗大佑演唱会得到汽车品牌极狐赞助;李健演唱会每首歌的开场,都能看出的一汽大众的身影;
而在超级巨星周杰伦的“奇迹现场重映计划”线上演唱会上,玩法更为丰富:除了有百事可乐的独家冠名,同时还有周边产品(周杰伦手办、渔夫帽、定制腰包等)的售卖,一个晚上的订单轻松过100万量级——新榜旗下视频号数据工具新视数据显示,整场直播销售额达272.39万元。

(罗大佑视频号线上音乐会营销情况 图源:耐思智慧)
据一位明星经纪人向Tech星球透露,崔健、罗大佑等老牌歌手费用并不高(100-200万),至少千万量级的品牌赞助收入和百万级别的明星出场费支出,盈利非常可观。
而这一路线,事实上是符合视频号的最初构想——要流量。张小龙曾在2021 微信公开课上表示,刚开始想直接邀请明星入驻视频号,以期获得曝光。
只不过,这片海域还是太过昂贵:
据张小龙透露,明星的报价过高,视频号不得不放弃这一选项;
某资深短视频服务商告诉偲睿洞察,在早期,视频号也在邀请头部主播入驻,但两者话语权完全不对等。视频号无法评估头部的转化效果,也没法给出头部的报价——在偲睿洞察对抽取的50个头部主播样本之中,在2020.2内测阶段入驻的也仅有8%。
于是视频号开始佛系运营,任由创作环境自由生长——微信公开课讲师 Jeanhuang在2021年年初表示,微信视频号欢迎所有类目、各种类型的创作者,也希望每一个创作者都能公平地在视频号找到自己的空间。
当门开得太大、基本运作还未完善、又缺乏优秀的领跑者时,就免不了有低劣内容涌进。
在2021年1月-3月,微信团队不得不开始费力整治——微信安全团队累计处置超过9509个色情低俗动态,8532个恶意营销动态,并封禁1531个视频号帐号,同时对于350个违规导流的微信个人帐号也进行了梯度封禁处理。
一通整治之后,视频号不再佛系,2021年下半年,视频号开始对内容产品质量两手抓:
一是打造线上演唱会这一爆款品类,打情怀牌争取出圈;
二是扶持中腰部博主,专注于特定垂直领域的优质内容——今年微信公开课提到,未来将重点扶持泛知识/泛生活/泛资讯方向的内容,如体育、音乐、剧情、才艺等垂类内容。
目前,视频号做出的激励计划有:
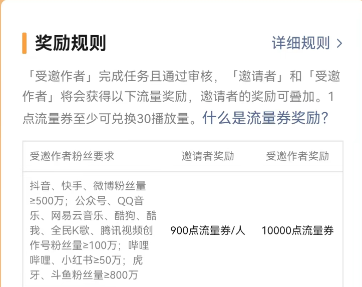
吸引外部资源入驻——2021年7月开始,视频号开启邀约模式:
在粉丝要求上,最顶层是500万以上,也就是说,腰部和头部博主享受了同样的流量扶持奖励。

(受邀作者奖励规则 图源:视频号)
在商业变现上,视频号也开启了早期体验福利:在未来一年,视频号将通过流量激励扶持不少于10万个优质商家,鼓励和扶持微信生态内有私域、做私域的商家。商家每引导一个私域用户进直播间,平台将至少会激励一个公域用户给商家。
在直播各个环节,团队和工具也已备齐:运营环节,有多个三方入驻与视频号同步提供内容和技术支持;交易环节,今年11.30之后视频号小店将合并微信小商店,为直播、内容视频提供闭环交易。
总的来看,视频号弹药已经到位。要进一步出圈,免不了要应对头部博主不愿入场的问题。
而这一问题的解法便是,让内容精准匹配用户,给出真正亮眼的互动数据。
03 逃离孤岛
内容精准匹配用户,要做到太难。某资深视频号服务商透露,视频号团队近期正在裁员,原因是在内容推荐机制上,并没有达到预期的效果。
按照张小龙的初衷,视频流量占比应该是机器推荐占10,朋友推荐占2,关注占1。而目前专家调研的数据是, 8月份关注的流量占比是7.6%,朋友点赞是54.2%,机器推荐是38.2%。
机器推荐即跟着指标走,例如完播率、点赞人数、评论人数、转发人数等等,哪个数据好看就推哪个。目前,机器推荐比例较低,主要还是因为其生态里的内容不足够吸引人,大部分阅读量由“朋友推荐”。
而当用户大部分时间是在看朋友推荐的内容时,用户的内容画像就会被动地不真实:
在微信这个线上社会里,有家庭、单位、同行业相识的人,谁还不希望自己是个热爱知识、喜好运动的斜杠青年。
所以,每当想要点赞一个视频,人往往会先思考:“这对我的形象有无影响?”“会显得我不够正经吗?”等问题,从而让视频号的机器们摸不清头脑——“这家伙视频也看完了,咋不点赞不分享不转发也不推荐呢?”
而这样“被动”、“主动”虚假的用户画像让用户越来越看不到自己真实喜欢的东西,在有限的时间里,用户会去抖音释放自己的真实情绪不用考虑社会身份,从而不再在视频号驻留。
于是,创作者们会看到播放量的浪花是翻上去了,但质量不高——点赞、评论、推荐量却很少,落得一身狼狈。在2020年尝鲜的头部博主们有百分之40%纷纷在2021年停更。
而内容想要出圈,除了需要创作者的精心制作,还需要大众对于内容的高参与度——抖音在2020年出圈的是大众参与度极高的各类挑战,比如美食制作挑战、各类偏杂技类型的挑战,化妆挑战,冰桶挑战等等。
这些内容是没有粉丝基础、没有特殊技能的普通人都可以做的,是观众的同时,也可以是创作者,平台也就更能绑定用户。
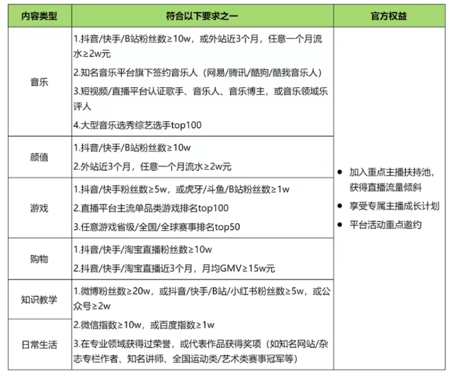
但目前视频号主推的泛知识化视频很难让原生小白进行创作,知识类目的门槛是很高的——视频号自己在招募、激励外部平台博主时,就有几条门槛的限制:

(视频号主播招募计划 图源:视频号)
这就导致,用户不想看,也无法参与,从而互动极少;外部平台优质的创作者寄希望于微信大平台和对应的流量扶持,满心欢喜而来,但流量不会“讲话”,不如回“大本营”好好恰饭。
视频号享受了朋友喜欢带来的天然流量,但也因此限制内容与用户形成更精准的匹配。摆脱朋友推荐,视频号能够逃离孤岛。
又或许,有另一种简单粗暴的方式——在已入驻账号中,有人走通了商业模式,例如打通私域、公域流量,变现能力极强,创造了“暴富神话”。有了这一范本,就能吸引更多博主乃至头部博主进入,彻底出圈。
但目前没有这样大规模的案例发生,一切都还在观望。
来源:偲睿洞察微信平台
原标题:火热的视频号,伤了头部博主的心


评论