文|化妆品观察
相宜本草又一次向A股发起了冲击。
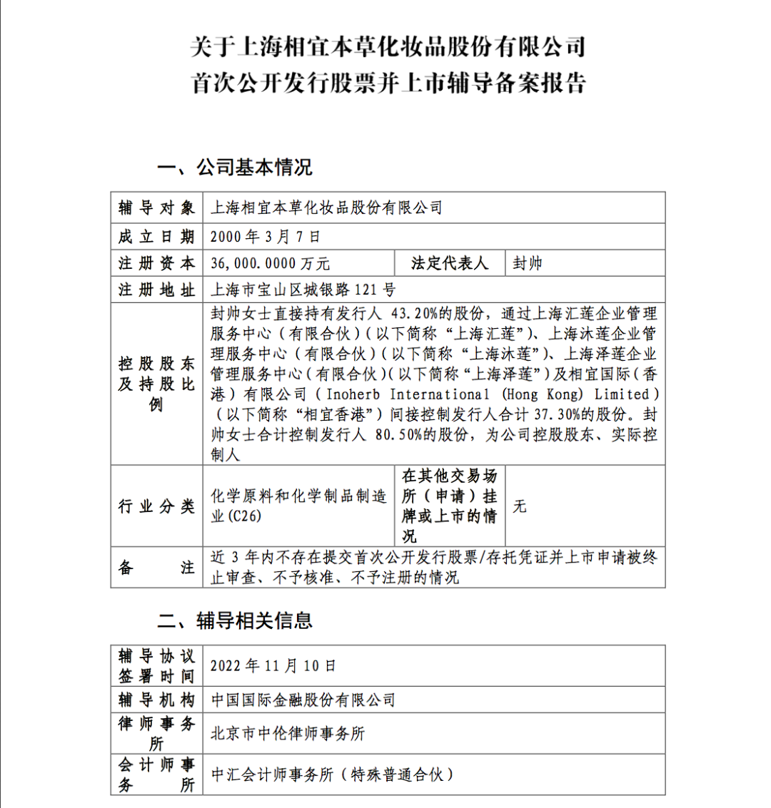
据证监会网站披露,11月10日,上海相宜本草化妆品股份有限公司(简称“相宜本草”)同中国国际金融股份有限公司签署了上市辅导协议,启动A股IPO进程。

截自证监会官网
这意味着,继2012年首次提交招股说明书、2020年重启上市路后,相宜本草第三次冲击IPO。
对此,一些业内人士纷纷雀跃表示:“乘着国潮、植物护肤的东风,现在正是相宜本草崛起时机。”“它是代表中国文化的品牌之一,期待它再攀高峰。”
不过,三战IPO的相宜本草,此次能否如愿上市?且作为国货曾经的佼佼者,斩获23亿营收佳绩,相宜本草如今要“王者归来”,还需要迈过哪些坎?
三战IPO
在资本市场,相宜本草已鏖战十余年。
2007年,今日资本创始人徐新为相宜本草注资1000万美元,成为中国化妆品获得的第一笔风险融资,曾一度让相宜本草迎来在资本市场的高光时刻。
但在IPO之路上,相宜本草走得稍显坎坷。
2012年,其首次提交IPO招股书,拟募集资金逾7亿元。当时,据招股书显示,2009-2011年相宜本草营业收入分别为3.77亿元、7.5亿元、13.35亿元,净利润则分别为5221.52万元、1.16亿元、1.35亿元。
在当时来看,这份业绩已属实亮眼。
不过,被看好的相宜本草于2014年4月主动中止了IPO。对于这一决定,时任相宜本草总裁的严明曾向化妆品观察表示,这是出于公司战略多方面考虑,“商超渠道大环境不理想,公司内部也处在调整期,这两年将以维护市场稳定为重。”
直至2020年,相宜本草再次传出拟二次冲击IPO的消息,并请来原上海家化首席市场官俞巍上任执行总裁。但是,关于此次冲击IPO,相宜本草此后并未公布更多消息,关于IPO的进程也没有了下文。
而今,相宜本草三度启动IPO,足见其坚定的上市决心。不过,引人猜想的是,这一次,能否如愿?
一个积极的信号是,相宜本草近年来在研发、渠道上已多端发力。
在研发上,毕业于美国宾夕法尼亚大学的化学博士吕智目前为相宜本草的研发技术负责人,其和团队在现代科技提升传统中草药的效力上取得较大突破。据11月14日上海经信委消息,相宜本草已成为上海在创新性、代表性、引领性质量管理经验和方法的代表企业之一。
而从渠道来看,线上,相宜本草已布局抖音、私域、“相宜荟”官方微信商城小程序等;线下,除化妆品店、超市渠道,也新增开设体验馆等。
22年沉浮史
成立于2000年的相宜本草,历经过烈火亨油的繁华,也感受过低谷的的寒意。其发展历程,可以简称为一部传奇国货史:
2000—2013年,是相宜本草的黄金年代。彼时,相宜本草赶上了本土美妆品牌的成长期,其以“农村包围城市”的策略,主攻KA渠道,由于当时国内商超市场美妆产品并不饱和,相宜本草销量一路猛涨。
在KA渠道如日中天的相宜本草,也并未满足于现状。2008年,时任相宜本草总经理的严明找到还在做淘宝C店的丽人丽妆,并成功说服对方转型为化妆品代运营商,相宜本草由此成为丽人丽妆的第一个客户。
2008年,相宜本草成为国内品牌中为数不多“吃螃蟹的人”,成为全网国货美妆品牌NO.1。
而后,据公开资料,2008-2012年,相宜本草以近100%的增长率连续增长了4年。至2013年,相宜本草销售收入已达到23亿元,成为当时的国货龙头企业。
但2014-2016年,相宜本草发展在一定程度上陷入阻滞,连创始人封帅都称这几年是相宜本草被错过的3年,“我们的反应慢了一些,也走了一些弯路。”
这期间,公司高管团队几经变动,虽也曾通过明定位、调渠道、加快数字化转型等一系列战略调整,使得业绩上有过新的增长。
但直至2021年,尤其是2022年,沉寂数年的相宜本草才依靠一次次大战的成绩再次引发广泛关注。
据化妆品观察此前报道,今年5月份,相宜本草搭载伟博海泰最新冻干技术的新品,在李佳琦直播间一夜创造了超千万的销售额;今年618,仅一个面膜品类,相宜本草出货量就超100万件;刚刚过去的双11大促,据相宜本草官方战报,仅在天猫旗舰店,相宜本草GMV突破2亿元,相比2021年双11增长88%。
在消费端,相宜本草也逐渐摆脱掉“妈妈用的品牌”标签,成为宝藏国货代表。如小红书平台上1万余篇关于相宜本草红景天产品的笔记中,大多消费者感叹“怎么才火”;天猫渠道相宜本草官方旗舰店粉丝也达到627万,多款产品月销量超10万,最高达20万+。
据俞巍今年公开透露的计划,在市场增速放缓情况下,相宜本草2021年全年实现同比双数增长,其中含线上和线下。今年预计将实现良性的增长。
华丽转身前的大考?
对于相宜本草今年的业绩表现,有行业人士感叹,“期待王者归来”。
不过,对于一个有20余年历史的品牌来说,要在当前复杂的环境下完美转身,并不是一件易事。有业内人士指出,相宜本草还面临着一些挑战。
一是品牌升级。
一位接近相宜本草的人士表示,相宜本草部分产品在超市渠道售价偏低,“品牌在KA渠道给消费者留下了‘低价’的印象,价格过低不仅折损品牌,甚至会削弱品牌在消费者心目中的价值感。”
“低价某种程度上会成为品牌未来发展的桎梏。”该人士进一步指出,从目前消费者以及国内化妆品趋势来看,化妆品正在走向高功效,而高功效意味着相较过去基础的补水、保湿功效,品牌研发成本的提升,“相宜本草想要抓住消费趋势,势必也要在功效上进阶,那么如何平衡成本上涨与低价的关系?若维持低价,相宜本草要如何消化成本压力?若重新定价,是否能够顺利完成价格带的提升,消费者又是否会心甘情愿为其买单?这些都是摆在品牌面前的现实难题。”
不过,化妆品观察注意到,目前,相宜本草已经有做品牌升级的动作,推出了一些中高端定价的产品,如红景天系列产品,价格区间为200-500不等,其天猫渠道销量在月销1万-10万不等。
二是单一品牌的发展风险。
某业内资深人士认为,那些屹立不倒、穿越周期的企业,很大一部分都是依靠多品牌战略,国际公司更是形成了相互互补、各不冲突的品牌矩阵,从而分散经营风险,避免企业因单一品牌受到较大影响。但目前相宜本草品牌虽拓展了如龙胆安心系列、山茶花焕活系列、小红侠家族系列的明星系列产品,公司主品牌只有相宜本草和高端护肤子品牌相宜本草唐。“一旦单一品牌经营受到影响,企业的发展就会有很大的不确定性”。
“相宜本草未来除孵化不同功效、面向不同群体的多产品外,也需思考何时收购/孵化子品牌。”上述业内人士建议。
而另一位接近相宜本草的业内人士也坦言,在国内,品牌矩阵的搭建并非相宜本草的特例问题,而是国内大多美妆企业共同面临的发展禁锢,而且此前也已有这样的化妆品公司顺利上市。


评论