文丨川观新闻 付真卿 底伊乐
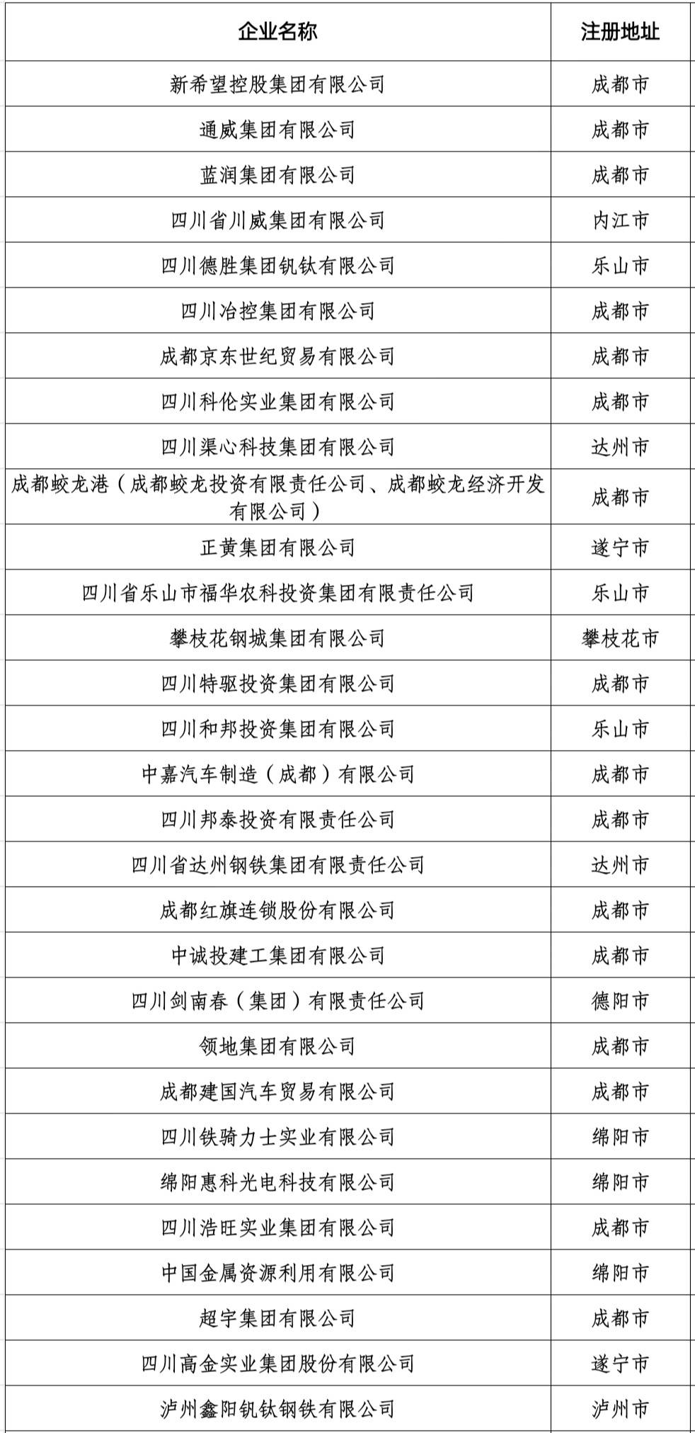
11月18日上午,由四川省工商联主办的2022四川民营企业100强发布会在成都举行。会上正式公布了2022年四川民营企业100强榜单。其中,新希望控股集团有限公司(2526.52亿元)、通威集团有限公司(1082.72亿元)、蓝润集团有限公司(733.65亿元)位列营业收入前三名。
本次100强企业榜单的入围门槛达到29.78亿元,比2021年增加8.97亿元。100强企业的营收总额和资产总额分别达14200.65亿元和15310.07亿元,分别较2021年增长2667.57亿元和1095.98亿元。




会上还发布了《2022四川民营企业100强调研分析报告》(以下简称:《报告》),对100强企业的总体规模、经营效益、区域分布、社会贡献等情况进行了详细分析。
总体规模稳步增长
9家企业入围全国民企500强
《报告》显示,作为四川民营经济发展的“领头羊”,100强民营企业的总体规模稳步增长,经营效益显著提高。
2022四川民营企业100强的入围门槛达29.78亿元,比2021年增加8.97亿元。营收总额达14200.65亿元,比2021年增加2667.57亿元。资产总额达15310.07亿元,比2021年增长1095.98亿元。另外,我省今年有9家企业入围2022中国民营企业500强、15家企业入围2022中国民营企业制造业500强、13家企业入围2022中国民营企业研发投入500强、18家企业入围2022中国民营企业发明专利500强。
2022四川民营企业100强税后净利润总额是近五年最高值,为671.25亿元,比2021年增加166.46亿元;100强民企净利润超过10亿的有22家,较2021年增加13家。其中通威集团有限公司(91.88亿元)、四川和邦投资集团有限公司(39.13亿元)、四川德胜集团钒钛有限公司(30.20亿元)位列税后净利润前三名。
区域分布“一干多支”
16家企业纳税超10亿元
从区域分布看,2022四川民营企业100强中,成都平原经济区82家、川南经济区9家、川东北经济区6家、攀西经济区2家、川西北生态经济区1家;从市州分布看,成都市44家、德阳市12家、绵阳市8家、遂宁市6家,入围企业数量位居全省前4位,区域分布仍保持“一干多支”的发展格局。
在企业发展国际化进程方面,2022年民营企业100强产品出口交易额为123.9亿美元,比2021年增长81.8亿美元。其中,中嘉汽车制造(成都)有限公司以66亿美元的出口额,占据百强民企出口总额的53.20%,贡献突出。2022年民营企业100强海外营业收入为73.50亿美元,比2021年增长16.5亿美元。已参与“一带一路”的百强民企为30家,比2021年增加6家。
2022年,有39家百强民企发布了社会责任报告,较2021年增加2家。民营企业100强纳税总额570.37亿元,较2021年增加168.33亿元。纳税额在10亿元以上的企业16家,较2021年增加7家。百强民企员工总数达72.48万人,同比增长6.85%。
技术创新日益深化
研发总投入同比增加34.27%
据省工商联相关负责人介绍,2022年四川民营企业100强在党和政府的鼓励、引导、支持下,在“十四五”的开局之年不断做大做强,转型升级步伐加快,技术创新和品牌建设日益深化,积极参与和融入国家重大战略,依法治企工作和信用体系建设都取得显著成效。
《报告》显示,努力将企业做大做强仍然是2022四川民营企业100强进行转型升级的主要原因。其中,89家企业通过聚焦主业发展、严格控制质量推动企业转型升级。85家企业通过技术改造和设备升级实现产业升级。73家企业开展数字化转型,加快释放创新动能。
在技术创新和品牌建设方面,2022年四川民营企业100强研发投入总和达到166.55亿元,同比增幅34.27%,其中研发费用总支出排名第一的是通威集团有限公司;成都康弘药业集团股份有限公司以28.98%的研发强度成为唯一一家研发强度超过10%的企业。在品牌建设方面,2022四川民营企业100强共有国内外有效专利17138项,比2021年增加2265项;拥有国内外商标总量达15562件,比2021年增加2191件。
来源:川观新闻


评论