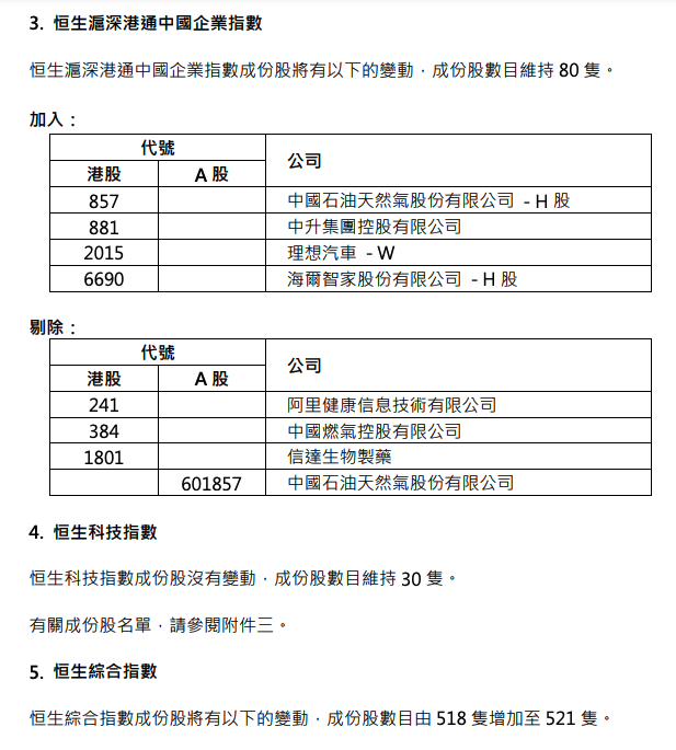
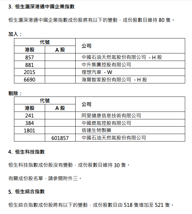
11月18日,恒生指数有限公司宣布,截至2022年9月30日之恒生指数系列季度检讨结果,所有变动将于2022年12月5日(星期一)起生效。恒生指数成份股数目将由73只增加至76只,海尔智家、华润万象生活和康师傅控股3只股票获纳入。恒生科技指数成份股没有变动,成份股数目维持30只。



来源:界面新闻
11月18日,恒生指数有限公司宣布,截至2022年9月30日之恒生指数系列季度检讨结果,所有变动将于2022年12月5日(星期一)起生效。恒生指数成份股数目将由73只增加至76只,海尔智家、华润万象生活和康师傅控股3只股票获纳入。恒生科技指数成份股没有变动,成份股数目维持30只。



评论