日前,河南省教育厅印发《河南省“国培计划”项目县建设指南(试行)》的通知。指南明确了河南省“国培计划”项目县建设的目标、任务,以及职责分工、管理考核等内容。通过实施项目县建设项目,进一步突出教师培训县域主体责任,统筹整合各级教师培训资源,建立分层分类分岗教师培训体系,五级联动、高质量开展全员培训。
河南省“国培计划”项目县绩效评价标准(试行)随指南一同印发。指南明确,将根据各项目县绩效评价成绩,对绩效评价优秀的项目县,将在下一年度的“国培计划”项目中,给予300万元左右的培训项目支持;对绩效评价合格的项目县,将在下一年度的“国培计划”项目中,给予200万元左右的培训项目支持;对绩效评价不合格的项目县,将取消该县一个周期内“国培计划”项目县资格。
一起来看全文↓↓↓
河南省教育厅办公室关于印发《河南省“国培计划”项目县建设指南(试行)》的通知
各省辖市、济源示范区、省直管县(市)教育局,各有关高校:
根据《教育部财政部关于实施中小学幼儿园教师国家级培训计划(2021—2025年)的通知》(教师函〔2021〕4号)《河南省教育厅等三部门关于印发的通知》(豫教师〔2022〕103号)精神,结合我省“国培计划”实际,为建好建强县域教师发展支持服务体系,以教师队伍高质量推动乡村教育高质量发展,我们组织专家研制了《河南省“国培计划”项目县建设指南(试行)》,并将据此对“国培计划”项目县和河南省义务教育薄弱环节改善暨中小学教师素质提升工程中县域教师发展支持服务体系建设项目县进行考核和动态管理,请你们按照《河南省“国培计划”项目县建设指南(试行)》要求认真贯彻执行。
2022年11月17日
河南省“国培计划”项目县建设指南(试行)
为做好我省“国培计划”项目县建设工作,持续健全县域教师发展支持服务体系,根据《教育部财政部关于实施中小学幼儿园教师国家级培训计划(2021—2025年)的通知》(教师函〔2021〕4号)精神,特制定本指南。
一建设目标
通过实施项目县建设项目,进一步突出教师培训县域主体责任,统筹整合各级教师培训资源,建立分层分类分岗教师培训体系,五级联动、高质量开展全员培训。通过连续2年项目县项目实施和引导,推动地方教育行政部门与高校、优质中小学幼儿园深度协同,不断优化教师培训供给,推动教师培训提质增效;推动县级教师培训、教研、电教等资源在协同实施教师培训项目中实现资源融合、一体化建设,建立以教师培训中长期培训规划为统领,县级教师发展中心为中枢,高校、优质中小学校幼儿园和“三名”(名师、名校长和名班主任)工作室为基地,系列培训项目为支撑的县域教师发展支持服务体系。
二建设任务
(一)建立一套县域教师发展资源整合机制
项目县要优先实施培训、教研、电教等部门资源的实质性整合,成立新时代县级教师发展中心;底线保证教师培训、教研和电教等多方力量,在实施教师培训项目、服务教师发展上的功能性整合,建立共同谋划、联合立项、分工协作、协同推进工作机制,确保县域教师发展各方资源同步聚合、同频共振、同向发力,建好建强新时代开放、灵活的县域教师发展支持服务体系,全面提升县域教师思想政政治素质、师德师风素养和业务能力。
(二)制订一个县域教师培训五年规划
项目县要以县域教师发展为中心,坚持问题导向、目标导向和结果导向,紧紧围绕教师继续教育周期内教师能力素养提升要求,重新定位、系统整合“国培计划”“省培计划”“市培计划”“县培计划”和校本研修五级培训资源,建立分层分类分岗、覆盖全体教师的培训项目规划,让每一名教师都有适切的发展平台,每一个继续教育周期都能实现进阶性成长。
(三)打造一支县级教师培训师队伍
项目县要参照《河南省基础教育教师培训专家聘任管理办法(试行)》,依托“国培计划”教师培训团队研修项目,以县域专职培训者、优秀教研员、一线名师名校长等为主体,打造一支不少于50人组成的、相对稳定的县级教师培训师队伍,建立教师培训师定期、长期研究服务教师培训工作机制,不断提高其策划设计、组织实施教师培训项目的能力和水平,推动县域教师培训高质量发展。
(四)培育一批县域教师发展基地
项目县要依托教师培训项目实施,建立与高校的深度融合、协同联动机制,使高校成为区域教师教育改革发展的智库、教师人才的培育基地;依托“国培计划”骨干教师、优秀校(园)长培训项目,按照不低于参训骨干校长、骨干教师和骨干班主任人数10%的比例建立名校长、名师和名班主任工作室;依托“一对一”精准帮扶、送教下乡、校园长等培训项目以及“三名”工作室所在学校,打造一批教师发展学校和校本研修示范校。制订工作室、教师发展学校和校本研修示范校建设制度、作用发挥方案及有关机制,将“三名”工作室打造成为县域教育教学研究的平台、名师骨干教师培养的基地、教师成长共同体凝聚的核心、教育教学改革发展成果辐射的窗口,将教师发展学校、校本研修示范校打造成为县域校本研修的示范、教师培养培训的基地、教育教学改革的平台,助力县域教师常态化、长效化发展。
(五)健全一项教师培训选育用评制度
项目县要按照“以终为始、学用一体、育用结合”的原则,借助人工智能、大数据等新技术、新手段,持续完善教师培训项目“精准选、精心育、精确用、精细评”制度,关注教师培训全链条,建立教师培训个人成长档案,推动生成教师培训资源,推动教师培训成果转化、能力有效迁移、作用持续发挥,实现培训一人、提升一校、辐射一区的目标,让培训效果看得见、摸得着,不断增强教师培训的针对性和实效性、教师的成长感和获得感。
三职责分工
(一)市级教育行政部门职责
1.统筹辖区内项目县建设规划,指导辖区内所有县区建好建强教师发展支持服务体系。
2.指导支持“国培计划”项目县建设,在教师培训政策、教师教育项目安排等方面给予倾斜支持。
(二)项目县职责
1.主导“国培计划”项目县项目实施。负责拟定项目县建设方案,成立专门的领导小组、专家智库等,在所在省辖市教育行政部门、承训高校的支持指导下,建立分工合作、协同推进的工作机制,不断优化教师培训生态,协同推动各类教师培训项目有条不紊、按时按质按量完成。
2.提供项目县项目建设经费保障。加大经费支持力度,将相关项目建设经费纳入预算予以保障,支持项目县教师发展中心、教师培训师队伍、“三名”工作室、教师发展学校、校本研修示范校等教师发展平台建设和示范引领、辐射带动作用发挥,持续加强县域教师发展支持服务体系建设。
3.凝练项目县项目培训成果。项目县要聚焦县级教师发展中心、“三名”工作室、教师发展学校、校本研修示范校建设及其作用的发挥,建立专门的专家工作组进行全程指导,凝练培育优秀案例,打造具有本土特色的品牌项目,并对相关培训成果进行有效宣传。
(三)承训高校职责
1.指导项目县研制项目县建设方案、教师发展资源整合机制建设方案、选育用评方案及有关制度建设方案等。
2.实施好培训项目。按照“国培计划”有关要求,结合项目县实际需求,依据不同教师培训项目定位,实施精准的培训,引领、指导、支持项目县建立选育用评机制。
3.持续指导帮扶教师发展学校、校本研修示范校和“三名”工作室建设及其作用发挥。按照“国培计划”有关要求,实施不少于1年的跟踪指导服务,对参训学员学以致用、学用转化进行全过程指导,对教师发展学校、校本研修示范校打造和“三名”工作室建设等返岗实践基地进行全方位帮扶。
(四)参训教师职责
1.按照县级教育行政部门和高校要求,按时参加培训项目,按要求完成项目要求的各项学习任务,坚持学用结合,主动开展教学应用实验,积极提交研修成果。
2.按照不同项目和项目县建设要求,做好返岗实践工作,积极发挥示范引领、辐射带动作用。
四管理考核
(一)绩效评价
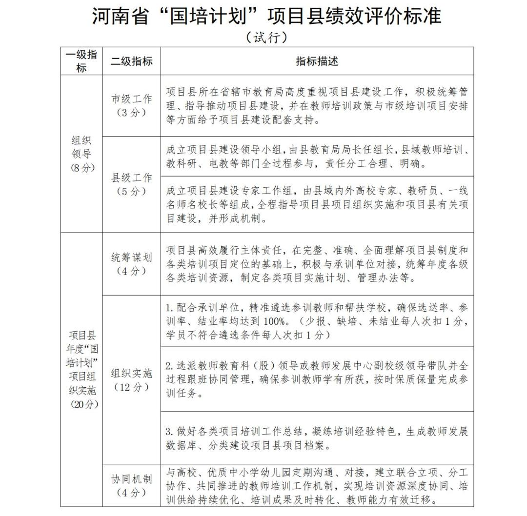
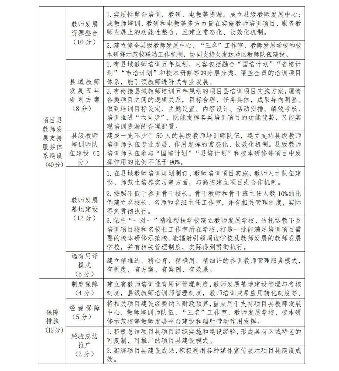
省教育厅将建立项目县项目绩效评价专家工作组,由工作组专家依据《河南省“国培计划”项目县绩效评价标准》(见附件),于每年年底前,采取材料评价与现场考核、过程性评价与结果性评价等相结合的方式,按照优秀(90分及以上)、合格(75分及以上)和不合格(75分以下)三个等级,对项目县建设情况进行绩效评价,适时在全省通报各项目县绩效评价结果。
(二)动态管理
根据各项目县绩效评价成绩,对绩效评价优秀的项目县,将在下一年度的“国培计划”项目中,给予300万元左右的培训项目支持;对绩效评价合格的项目县,将在下一年度的“国培计划”项目中,给予200万元左右的培训项目支持;对绩效评价不合格的项目县,将取消该县一个周期内“国培计划”项目县资格。
附件:河南省“国培计划”项目县绩效评价标准(试行)




来源:河南省教育厅


评论