文|黑板洞察
考研还未开始,已有一批研 0 学生推免成功,开启 Gap Year。无需再次经历如高考一般的千军万马过独木桥。作为人才选拔的一种方式,推免制度经历了什么样的发展变化?绩点、本科”出身“,推免所在意的,到底是什么?如今教育企业对于这一细分市场又是如何布局?
01、优秀者的“游戏”
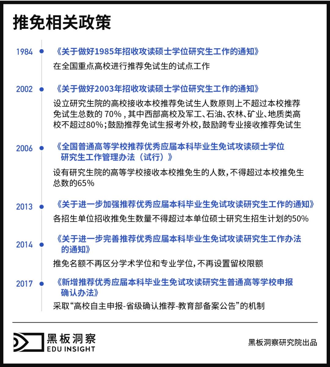
如果往前追溯,推免制度也为舶来品,1918 年,国立北京大学曾招收第一批研究生推荐免试生。但在历史变革与时局动荡中,推免制度断断续续开展、摸索、调整。直到 1978 年,研究生招生恢复。7 年后,我国第一次正式施行研究生推免制度,并一直延续至今。

早期教育部颁发的相关文件中对推免工作的规定较为简单,只粗略地介绍了推荐的高校范围和推荐的比例,且早期推免的信息公开、推荐工作及接收工作等方面都不尽完善。2006 年之后,教育部对推免工作的推荐流程和接收流程做了较为详细的规定,并且大力推进信息公开,明确指出推荐及接收单位应将推免生政策规定、有关推免生资格、招收推免生名额、录取信息、考生咨询及申诉渠道等进行公开。并在此后章程中不断完善,极大的避免了“暗箱操作”和寻租行为的可能。
经过多年发展,推免制度已经成为多元化招生体系中的一个重要组成部分,将研究生招生录取方式简单分成两类,即为俗称的保研与考研。通常情况下,保研结果于九月底公布,而考研一党则要继续坚持至 12 月。如果说考研是千军万马过独木桥,那么保研则是优秀者的“游戏”。
02、全班保研与全校考研同时存在
1985 年推免试点高校涉及 169 所。上世纪末,我国研究生开始大幅扩招,同时,设有研究生院的高等学校增多,推免试点高校增多,分别于 2002 年、2007 年、2011 年和 2017 年进行调整新增,并且增幅逐步加大。如今,具有推荐优秀应届本科毕业生攻读硕士研究生的高等学校共有 366 所,涉及 31 个省市、自治区份。

北京 67 所本科院校中,具有研究生推免资格的高校数量就有 45 所,占比高达 67.16%,2/3 以上的高校都有推免资格。江苏和辽宁位列二、三,分别是 25 所和 24 所高校;而海南、宁夏和西藏的推免高校数量相对较少,仅各有 2 所。但地区内推免高校的多少并不能完全代表推免的难易程度及人才留用比例。毫无疑问,各院校中的优秀本科生,几乎都向往着更高层次或处于更心仪、更宜发展地域的高校。

如今,我国推免高校占全国高等学校的 13.36%,占本科院校的 28.77%。大部分没有推免资格的院校学生,只能通过考研考取心仪院校。推免制度在一定程度上保证了我国研究生教育质量,但即使是在研究生连年扩招的情况下,推免生的增多,势必会影响到考研生的录取数量。
1985 年,推免生只占研究生录取人数的 7.46%,而随着推免院校的增加,不少“双一流”院校,尤其如清北等高校,其推免人数占比几乎过半。教育部在 2013 年曾明确表示,“各招生单位招收推免生数量不得超过本单位硕士研究生招生计划的 50%”。但在部分院校的部分专业中,依旧存在着推免生占比过多现象。推免、保研,也就自然成为考研大学生第一“梦想”。
但值得一提的是,无论成绩多么优秀,专升本和独立学院等本科应届毕业生,均无保研可能。
03、“大一过完,就知道保研无望”
前不久,“学信网”(中国高等教育学生信息网)微信公众号发布研招辟谣消息,提到多所高校反映有部分微信公众号等,发布所谓的“保研率排行榜”,其中数据严重失实,误导公众。无论是何平台发布的保研率排行榜,一经发出都会引起关注。但事实上,其“保研率”高低并没有那么重要,不同高校、院系间,由于专业区别、人数差异等因素,其排名并不能进行整体横向比较。
由于保研生需要提交推免院校从大一至大三上前五个学期的成绩,所以很多学生从大一入学就已经坚定了读研想法,并在此期间提升绩点、参加各类科研项目、比赛、发表期刊等等。只不过可能因院系推免规定等因素,导致保研无望,从而选择比高考本科录取率低的考研。有不少学生曾透露, “大一过完,就知道保研无望”。
目前,有许多职业教育机构均推出了推免相关课程,处于保研边缘的学生对此类培训辅导更有付费意愿。市面上的推免课程基本上都在万元以上,五万元以下。部分由学长学姐开的付费小灶课会相对便宜些,在 5000 元上下。保研机构良莠不齐,部分机构的任课老师,实际上可能还是目标院校的学长学姐。保研辅导,更像是给长期处于焦虑情绪中的学子一颗小小的定心丸。不过归根结底,推免在意的还是考生的综合实力和本科院校等方面。绩点之高低,失之毫厘,谬以千里。

某机构推免相关课程,针对大一、大二学生的推免课程市场目前相对较小
一般情况下,有推免意愿的学生需要经过“夏令营-预推免-正式推免”三个步骤,其中,如果推免本校,夏令营非必需。该举于 2000 年,北京大学中国经济研究中心首次运用,随后在诸多高校中扩散。不同院校夏令营考核形势略有差异,但基本上均会有面试和笔试,通过后会对优秀营员发放拟录取通知书,承诺他们获得保研资格报考本校。疫情的出现使得绝大多数夏令营转到线上举办,这为想要保研外校的学生提供了不少机会,不必再因地域限制、时间冲突等放弃部分心意院校。
从大三下学期开始,就要着手准备夏令营等后续面试相关事宜,忙碌、等待、煎熬至 9 月底,尘埃落定。保研成功者为自己争取到了最合乎情理的 Gap Year,未成功者则继续加入考研大军或出国留学。
结语
作为同时期试行、同样采取免试入学选拔优质生源的高考保送政策由于后期受到争议和社会负面评价过多,现如今已经成为高考招生中很小的一部分,而研究生推免制度现如今依然大放光彩,还仍有规模扩张的态势。
从政策角度分析,我们看到了推免制度走过的这三十余年。其背后,是无数学子日复一日的为之努力、积累,是盛夏初秋之时的焦灼与勇气。任何一个人的故事讲出,都能引发保研人的感触与共鸣。


评论