12月6日,清华大学发布通知,结合北京市和校园疫情形势,根据上级要求和学校实际,自12月7日起,进一步优化调整校园疫情防控措施。坚持“非必要不出校、非必要不入校”。师生出入校须经审批,不再查验核酸检测阴性证明;临时入校人员须经审批,提供48小时内核酸检测阴性证明。不再安排师生常态化核酸检测,继续为在校师生提供核酸检测服务,满足“愿检尽检”需求和防疫工作需要。
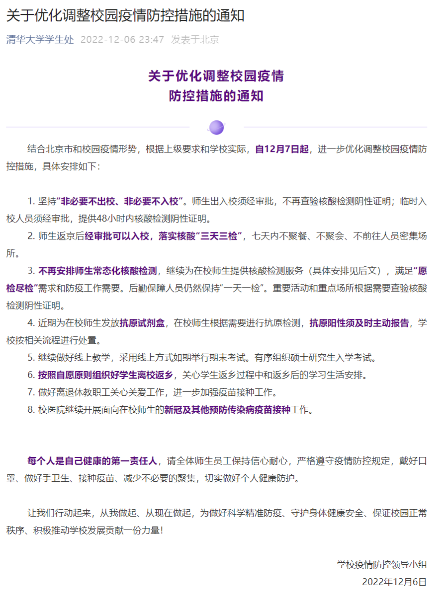
关于优化调整校园疫情防控措施的通知
结合北京市和校园疫情形势,根据上级要求和学校实际,自12月7日起,进一步优化调整校园疫情防控措施,具体安排如下:
1. 坚持“非必要不出校、非必要不入校”。师生出入校须经审批,不再查验核酸检测阴性证明;临时入校人员须经审批,提供48小时内核酸检测阴性证明。
2. 师生返京后经审批可以入校,落实核酸“三天三检”,七天内不聚餐、不聚会、不前往人员密集场所。
3. 不再安排师生常态化核酸检测,继续为在校师生提供核酸检测服务,满足“愿检尽检”需求和防疫工作需要。后勤保障人员仍然保持“一天一检”。重要活动和重点场所根据需要查验核酸检测阴性证明。
4. 近期为在校师生发放抗原试剂盒,在校师生根据需要进行抗原检测,抗原阳性须及时主动报告,学校按相关流程进行处置。
5. 继续做好线上教学,采用线上方式如期举行期末考试。有序组织硕士研究生入学考试。
6. 按照自愿原则组织好学生离校返乡,关心学生返乡过程中和返乡后的学习生活安排。
7. 做好离退休教职工关心关爱工作,进一步加强疫苗接种工作。
8. 校医院继续开展面向在校师生的新冠及其他预防传染病疫苗接种工作。
每个人是自己健康的第一责任人,请全体师生员工保持信心耐心,严格遵守疫情防控规定,戴好口罩、做好手卫生、接种疫苗、减少不必要的聚集,切实做好个人健康防护。
让我们行动起来,从我做起、从现在做起,为做好科学精准防疫、守护身体健康安全、保证校园正常秩序、积极推动学校发展贡献一份力量!
学校疫情防控领导小组
2022年12月6日

评论