文|迈点
一、 行业动态
文旅项目投资发展:11月投资规模进一步扩大,涉及投资金额4442.7亿元
据迈点研究院不完全统计,11月共录得投资项目8起,四川省、湖南省的投资热度持续高涨,两省5起集中签约项目涉及投资金额3617.44亿元。其中四川21个市(州)集中签约的150个文旅项目涵盖文旅电竞、影视文旅、康养休闲、旅游民宿、特色文旅商业街等领域。

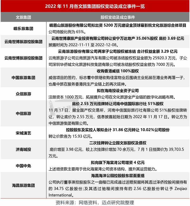
文旅集团融资动态:11月旅行业稳步复苏,文旅投融资领域亮点频现
11月迈点研究院通过梳理各文旅集团融资动态、股权变动和投资事件可以发现,当前的文旅投资领域,民营企业蛰伏观望,大型房地产集团和文娱集团谨慎扩张甚至萎缩,近半以上的投融资动态均与国有企业相关,投资趋向数字化等新兴产业方向。


文旅集团战略合作:11月环比回暖,合作共赢成疫后复苏重要抓手
11月文旅集团合作项目共8起,环比10月上升60%,回暖态势明显。内容包含现金流补充、资源共享、IP打造等。中国旅游集团本月保持活跃度,先后与中国银联、24家海外供应商拓展区域、产品市场合作,加快旅游景区的数字化建设;海昌海洋公园先后引入奥特曼、航海王等知名动漫IP以及拿到小猪佩奇、小羊肖恩等IP在中国区的独家授权,同时本月又与大连森林动物园有限公司共同打造大连森林动物园国际IP主题娱乐项目。

二、百强榜单及分析
11月,华住集团、中国旅游集团、豫园股份位列前三,另有携程集团、复星旅文、锋尚文化、曲江文旅、华侨城集团、首旅集团、锦江国际集团进入榜单前十。11月100强榜单中,共有25家文旅集团品牌排名环比上升,48家文旅集团品牌排名环比下降,5家文旅集团品牌排名没有发生变化。21个文旅集团品牌新晋百强榜单,分别为:凉山文旅集团、湖北文旅集团、昌平文旅集团、蜀南文旅集团、江西明月山旅游集团、卓尔文旅集团、绿地酒店旅游集团、威海文旅集团、南京旅游集团、福州古厝集团、浙旅投集团、榆林文旅公司、蓟州旅游文化集团、淮安文旅集团、瘦西湖旅游发展集团、宿迁文旅集团、酒泉文旅集团、洛阳文旅集团、江西省旅游集团、绍兴市文旅集团、沈阳旅游集团。

经迈点研究院监测,11月所有监测的文旅集团MBI指数的均值为32.13,整体文旅集团品牌指数环比上升34.49%,TOP100品牌指数均值为182.73,环比上升45.38%。11月随着政策逐步放宽,游客出行信心明显增强,品牌指数均值呈现稳步上升趋势。

三、文旅集团细分榜单
1.文旅集团类型指数与细分榜单
1)文旅集团类型分布与品牌指数
11月,各类型文旅集团分布情况较上个月整体没有太大出入,地方国有文旅企业保持强劲竞争力,上榜数量最多,有42家;与上月相比,百强文旅集团中,地方国有文旅企业、省市级文旅集团上榜数量略有增加。本月百强榜单MBI指数均值为182.73,地方国有文旅企业、民营项目公司、民营投资公司未达到均值,省市级文旅集团、大型民营企业、大型央企、民营产业服务企业超过均值,其中大型央企以392.74 的绝对优势占据高位。相比上月,各类型文旅集团MBI指数均出现大幅上涨,其中民营产业服务企业上涨幅度最大,为129.65%。
后疫情时期,全国各地纷纷出台针对激励文旅消费、复苏经济的政策,大环境整体向好。但经历疫情改造的旅游消费习惯的颠覆性改变让文旅行业应如何因地制宜、精准决策,尽早走向全面复苏成为行业内广泛关注与热议的话题。大型文旅企业如何快速转型给整个行业带来示范作用?文旅集团在市场细分愈加明显的背景下如何走出差异化道路?为解决现下困境,各企业必须继续紧跟行业发展步伐,以市场需求为导向,持续自我革新,以多元化产品满足大众市场需求,不断拓宽产品使用场景,开辟产品应用新领域,多维度探索企业可持续发展之路。

2)文旅集团类型细分榜单

2.文旅集团区域指数与细分榜单
1)文旅集团区域分布与品牌指数
2022年11月百强榜单区域文旅集团分布中,全国品牌和华东品牌数量保持领先地位,分别有32和27家文旅集团进入百强榜单。从各区域文旅集团品牌指数来看,全国性文旅集团以绝对性的优势领先,其次分别为华东、西北、华南、华中、华北、西南、东北。各区域品牌指数平均值为145.4,全国性区域品牌、西北区域品牌、华南区域品牌、西南区域品牌高于平均值,其他区域品牌均未达到平均线。与上月相比,全国地区保持数量及品牌均值方面的优势持续领跑。

2. 文旅集团区域细分榜单

四、品牌指数分析
1.主流指数
从主流指数均值来看,11月整体文旅集团品牌主流指数均值为5.78,环比上升151.30%;TOP100文旅集团品牌主流指数均值为39.87,环比上升160.25%。11月文旅集团主流媒体关注度前十的是豫园股份、华住集团、携程集团、中国旅游集团、锋尚文化、复星旅文、曲江文旅、华侨城集团、首旅集团、西域旅游。
其中华住集团的主流指数为200.23,品牌11月在主流媒体发布和报导的相关内容包括财务状况、产品升级等。第一,三季度集团净营收40.9亿元,较去年同期增长16.2%。三季度新开业酒店430家,全球在营酒店达8,402家,同比上升13%。三季度酒店营业额达152亿元,同比增长24.4%。此外,华住海外业务增长势头强劲, DH酒店集团的RevPAR(混合平均可出租客房收入)同比增长57.2%,恢复至2019年的102%;第二,为助力第五届中国国际进口博览会,800余家上海华住集团旗下酒店推进“30秒酒店办入住、0秒退房、15分钟服务响应”,高效服务向住客传递安全与便捷。

2.大众指数
从大众指数均值来看,11月整体文旅集团品牌大众指数均值为7.55,环比上升74.77%,TOP100文旅集团品牌大众指数均值为53.48,环比上升78.21%。11月文旅集团大众媒体关注度前十的是豫园股份、华住集团、携程集团、中国旅游集团、锋尚文化、复星旅文、曲江文旅、西域旅游、华侨城集团、中国中免。
豫园股份作为文旅集团龙头企业持续领跑,大众指数位列榜首成为11月大众关注焦点。第一,复星拟转让豫园股份5%股权予浙江青展,总转让价约12.49亿元,此次股权变动后,复星高科技及其一致行动人持有豫园股份的股票总数为约24.1亿股。第二,豫园股份乘数字化东风,通过引入人力资源数字化新平台,推动公司人力资源数字化管理方式向“数智化”转变,荣获中国区雇主品牌“数字化最佳实践奖”。

3.行业指数
从行业指数均值来看,11月整体文旅集团品牌行业指数均值为6.21,环比上升48.56%;TOP100文旅集团品牌行业指数均值为42.49,环比上升50.83%。11月文旅集团行业关注度前十的是中国旅游集团、华住集团、豫园股份、携程集团、复星旅文、锦江国际集团、首旅集团、华侨城集团、金陵饭店集团、曲江文旅。
其中,行业关注品牌聚焦于曲江文旅,行业新闻主要聚焦于产业布局、战略合作等方向。第一,同花顺F10数据显示,2022年11月17日曲江文旅新增“数字经济”概念,该公司常规概念还有:露营经济、体育产业、一带一路;第二,西安曲江文化旅游股份有限公司与杭州海康威视数字技术股份有限公司在西安达成战略合作,共同成立“数字文旅创新实验基地”。

4.运营指数
从运营指数均值来看,11月整体文旅集团品牌运营指数均值为12.58,环比下降3.90%;TOP100文旅集团品牌运营指数均值为46.89,环比下降10.16%。11月文旅集团运营指数前十的是:首旅集团、成都文旅集团、泉州文旅集团、陕旅集团、携程集团、华侨城集团、横店集团、凯撒旅业、田园东方、广东旅控集团。
其中,成都文旅集团运营指数为100.12,位列第2,环比增幅显著,成为11月市场活跃玩家。第一,11月消息,由成都市体育局、成都文化旅游发展集团有限责任公司主办,成都体育产业投资集团有限责任公司运营的“爱成都·迎大运”2022年成都城市定向赛公园城市定制站在锦江公园·东湖公园活力开跑,搭建体育消费新场景;第二,成都文旅集团旗下成都文旅资产管理有限责任公司与大家保险集团旗下大家健康养老产业投资管理有限责任公司,举行康养产业战略合作签约仪式,联合打造西南地区高品质城心医养社区项目。

纵观行业动态,整体趋势稳中向好,微观旅游主体受宏观政策影响出游信心触底反弹,文旅集团创新项目频出备战即将到来的春节假期,各地积极信号频出助力经济复苏。
在疫情影响趋于弱化的大背景下,被反复重创也被反复重塑的文旅业格局逐渐稳定,“浴火重生”、主动求变求转型的文旅业逐步复苏前景可期。


评论