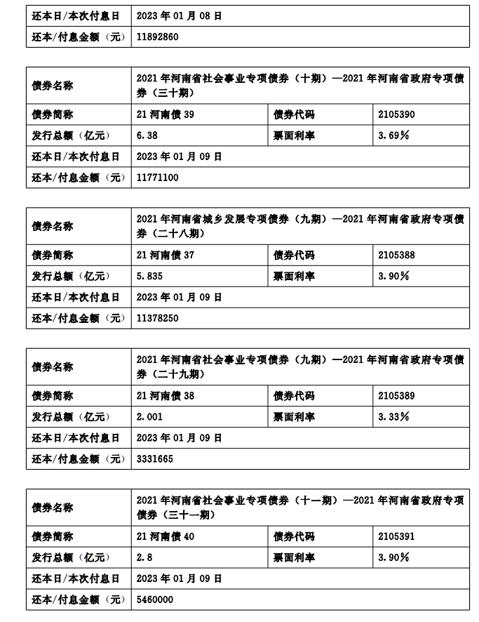
近日,河南省财政厅发布了2023年1月河南省政府债券还本付息的公告。共计34项政府债券,具体债券还本及付息情况如下:










扫一扫下载界面新闻APP
河南省财政厅发布了2023年1月河南省政府债券还本付息的公告
近日,河南省财政厅发布了2023年1月河南省政府债券还本付息的公告。共计34项政府债券,具体债券还本及付息情况如下:









下载界面新闻
河南省财政厅发布了2023年1月河南省政府债券还本付息的公告
2022/12/20 12:16
近日,河南省财政厅发布了2023年1月河南省政府债券还本付息的公告。共计34项政府债券,具体债券还本及付息情况如下:









评论