文|迈点
回首这一年,疫情的阴霾从重重笼罩到逐渐散去;回眸这一年,上至政府、下至文旅企业和文旅从业人员,共同防疫、主动作为、韧性生长。在即将过去的一年里,行业内相关部门都出台了哪些新政策和新规划?行业发展的未来又有哪些新风向和新机遇?
本文以时间为轴线,以“文旅纾困、防控优化、规划引领”为三大主题,主要对文化和旅游部发布的政策文件及省市地方代表性政策进行系统梳理与解读,以供文旅企业主体与业界同仁共享并做探讨性思考,迎接充满希望与挑战的2023年。
一、文旅纾困:政策托举,促进行业恢复发展
1. 政策概述
自2020年疫情以来,文旅行业遭受重创,国家、省、市县各级政府多部门高度重视旅游产业的恢复,出台了一系列以纾困为核心主旨的扶持政策,具体从税收减免、金融支持、刺激消费、行业补贴、审批管理、人员培训等多个层面积极为文旅企业、文旅业从业人员纾困解难,提振文旅行业发展的信心。
2. 政策评析
从政策制定贯彻落实看,国家层面给予大的引导方向,各省市根据自身实际情况制定因地制宜的具体实施细则与措施,并责任到相关部门,保障政策的落地性与有效性。
从政策涉及方向看,主要涉及四个层面,具体为:“退、减、免”的税收政策,“降、贴、贷”的金融政策,“扩、促、引”的消费政策以及“稳、补、缓”的就业政策。
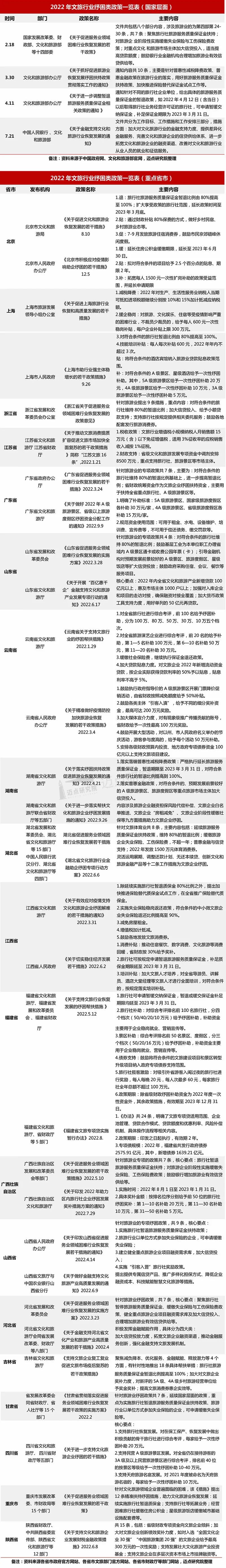
从对旅行社、景区、酒店民宿的政策侧重与着力点看,根据每个细分行业的性质和特点,制定出具体纾困措施:旅行社领域主要聚焦旅游服务质量保证金的暂退比例(80%-100%)及对旅行社组织旅行团的奖励奖补,如以旅游大省云南省为例,对全省旅行社进行综合考评,前100名给予纾困补助:第1—10名补助100万元,第11—30名补助80万元,第31—50名补助50万元,第51—70名补助30万元,第71—100名补助10万元。景区方面,则侧重直接奖补、景区年卡、扩大信贷投入。酒店民宿层面,以旅游住宿消费券、资金奖补、星级旅游饭店缓缴城市基础设施配套费、纳入旅游业贷款贴息范围等为主。
从政策的组合角度看,多个省市的纾困帮扶措施呈现“两个相结合”特征。一是将普惠性与行业性相结合:普惠性政策聚焦于失业保险稳岗返还、缓缴社会保险费政策、减免税费房租等;行业性政策则更加具体细化,体现行业特性,如针对旅行社行业出台的调整暂退旅游服务质量保证金比例与期限的政策。二是将“输血与造血”相结合:并不是单一的“输血”,而是在改善文旅企业经营基本状况的同时采用激励机制引导企业增强自我发展能力,以云南省、福建省、四川省为代表,采取综合考评方式,结合2020-2021近两年或2021年接待游客数量、从业人员数、纳税金额、诚信经营等指标对全省的旅行社、景区进行排名,对考评排名靠前的企业单位给予不同档次的补助资金。以福建省为例:对综合考评排名前100名旅行社,分四个档次(50/40/20/10万元)给予纾困补助,补助资金主要用于企业稳岗就业、营销宣传等;对国家A级旅游景区和国家级、省级旅游度假区,根据近两年业务经营情况,诚信经营等指标进行综合考评,对两者合并综合考评排名前50名景区、度假区,分三个档次(前十名每家50万元、第11-25名每家20万元、第26-50名每家16万元)给予纾困补助。
从政策出台和协助实施部门看,整体以各省市发展改革部门和文化旅游部门为主导,并囊括财政、人力资源、税务、银行金融等多个部门,各部门从不同角度、全方位给予文旅行业发展支持,如财政部门设立文旅企业纾困扶持资金,金融部门加大对文旅企业的信贷支持、加大贷款贴息力度等,税务部门减免应纳税额等。
从政策有效期限角度看,不同省份出台政策的实施期限有所不同,为保障政策实施的持续性、有效性,多个省市部分政策有效期限延续至2023年,如北京市延长住房公积金缓缴期限至2023年6月30日,江西省旅行社可按规定申请暂退旅游服务质量保证金并将补足质保金期限延至2023年3月31日,重庆市文化旅游宣传增值税优惠政策执行至2023年12月31日。此外,陕西省出台《支持文化和旅游企业发展财税金融政策措施》实施期限为2022年6月8日至2027年6月7日,延续5年,更是凸显了陕西省作为文化旅游大省的长远战略布局,有助于推动做大、做强、做优文旅企业并为稳住全省经济大盘积蓄力量,助力打造全省万亿级文化旅游产业。

二、防控优化:主动作为,谋求行业有序复产
1. 政策概述
与其他行业不同,作为接触性、聚集性、流动性较强的行业,旅游业受疫情影响是持续性的,其经营面临着严峻的挑战和压力,一方面要做好疫情防控,另一方面要统筹发展,为此文化和旅游部依据国家防疫政策的调整变化及时优化出台针对文旅行业、文旅企业的具体防控措施与指南,旨在快速有效推进行业的有序复工复产进程。
2.政策评析
从防控政策的优化调整方向看,整体由严控逐渐过渡到疏松、放开,由以疫情防控为主逐渐优化为“更好统筹疫情防控与社会经济发展”。如11月15日《关于进一步优化新冠肺炎疫情防控措施,科学精准做好文化和旅游行业防控工作的通知》中指出:跨省旅游不再与风险区实施联动管理,这标志着持续一年多的跨省游“熔断”机制宣告结束;12月版的旅游景区防控指南取消查验健康码和72小时内核酸检测阴性证明等要求。
从防控主体与内容角度分析,主要涉及景区、旅行社、互联网上网服务营业场所、剧院演出场所、娱乐场所、剧本娱乐经营场所以及公共图书馆、文化馆(站)。本文重点关注景区和旅行社,除具体防控方向调整外,指南更是结合疫情改变提出了新要求,比如旅行社开展小规模旅游团队、旅游景区的门票预约制及实名制购票和景区容量管理等,这些新改变和新要求,将有助有科学管理、精准分析目标客群(性别、年龄、客源地、消费事项、停留时间等游客画像与图谱日益精准化)进而优化景区产品和业态的开发设计。

三、 规划引领:高瞻远瞩,锚定行业新风向
1.政策概述
规划文件、指导意见、行动计划等都是引领行业未来发展的重要指南,标志着行业未来一个时期内发展的重点、发展新方向。这些政策文件,无论是政府制定年度文旅产业发展计划还是企业投资文旅新项目、企业经营战略布局等都具有重要的参考价值和指导意义。
2. 政策评析
从文件涉及的细分内容与领域看,主要聚焦体育旅游、户外运动、露营、乡村民宿、乡村振兴、虚拟现实、文化旅游、在线旅游等方面,预示着未来这些行业细分领域将蕴藏着巨大的发展机遇与潜能。同时“+旅游”和“旅游+”模式持续推进,跨界融合发展利于拓展行业的边界与内涵,进一步丰富文旅产品供给、涌现文旅新业态等。
从涉及的区域分布和政策倾斜看,国家高度重视京津冀协调发展区、以川渝和贵州为代表的西部区域的文化产业发展,利于增强这些区域的旅游产业投资价值,同时有助于全国文旅产业发展的格局的优化,缩小区域发展差距。
受疫情影响,在线旅游、虚拟现实技术的应用发展成为热点。在线旅游平台或技术带来营销推广方式的变革与推动旅游企业数字化转型升级。虚拟现实技术在文旅行业的运用主要在于加速多场景应用落地,具体表现为实施文化旅游领域“VR/AR沉浸式旅游体验”工程,推动景区、度假区、街区等开发交互式沉浸式数字化体验产品,发展沉浸式互动体验、虚拟展示、智慧导览等新型旅游服务。
乡村振兴及乡村文化旅游发展依然是未来发展重点。二十大报告提出“全面推进乡村振兴”,需要发挥文化旅游产业在促进乡村文化振兴、乡村产业振兴方面的独特优势与价值作用。文化产业可从创意设计、演出、音乐美术、手工艺、数字文化等多角度赋能乡村振兴发展,形成新的乡村产业发展动能、构建科学完善的乡村产业体系。
经历三年疫情,人民群众增进健康、亲近自然的需求将刺激户外运动产品和服务供给,“十四五”时期户外运动产业将迎来发展新机遇。国家和各地户外运动产业将主要从优化发展环境、完善产业布局、丰富产品供给、释放消费潜力和强化服务支持5个方面发力,促进户外运动产业高质量发展、加快建设体育强国的步伐。此外,疫情之后,户外露营受追捧,文化和旅游部联合中央文民办等十四部门出台专项指导意见。该意见不仅明确了露营产业发展的重点任务如优化规划布局、扩大服务供给等,而且从规范用地、资金支持、人才支撑等方面提出具体保障措施,为露营产业的规范化、科学化、有序化发展提供“行动指南”。

四、 总结研判
2020年至2022年三年时间,疫情防控是文化旅游产业发展的“主旋律”和基本前提。旅游经济大幅下滑,文旅企业发展苦不堪言,跨省旅游“熔断”、旅游景区关停闭园及旅游目的地静态管理司空见惯;经历“洗礼与涅槃”,文旅产业更具发展韧性,涌现出诸如精致露营、沉浸式戏剧、景区数字藏品、“云旅游”、“旅游直播”等新业态、新产品、新物种;同时,国家、各省市、各部门从金融信贷、税收优惠、费用减免、行业补贴、人才培训等多个层面为文旅企业“排忧解难”、“有效输血”与“修复造血”,政策托举助力行业恢复发展。
伴随国家防疫政策的调整优化,“二十条”、“新十条”先后发布,为文旅产业复苏解除了外部限制;“取消跨省游熔断”政策,为文旅产业复苏松绑了“手脚”;核酸检测、健康码、“落地检”、行程卡等查验工作全部取消,为文旅产业复苏拉开了序幕。此外,国家近日出台《扩大内需战略规划纲要(2022—2035年)》,《纲要》指出扩大文化和旅游消费,将进一步推动旅游业高质量发展,并从旅游场景消费、旅游产品消费等方面提振文化旅游消费,旅游行业复苏将步入提速换档的快车道。
政策的利好,提振了文化旅游复苏信心,给沉寂近三年的文化旅游行业带来希望和曙光。但是,当前疫情仍在持续、高速传播蔓延,未来一段时期,各主要城市将迎来新一轮感染高峰,因而旅游企业不可盲目冲动发展而需要审时度势、科学布局。元旦和春节假日即将来临,探亲游、度假游、主题乐园游、民俗文化游、冰雪运动游等将有望率先复苏,让我们拭目以待2023年文化旅游行业的“开门红”与“春暖花开”。


评论