文|化妆品观察
“把疫情耽搁的时间抢回来!”
余冬未尽,人们纷纷开始期盼春天,各大美妆企业摩拳擦掌,谋划着2023年的工作安排,努力恢复生产。而如何适应新规,成了摆在行业面前最重要的课题。
在这个“魔幻”的2022年,新规和疫情,如同两座大山压得不少企业喘不过气来,“订单减少”“业绩下滑”“破产倒闭”的声音在行业中此起彼伏。对新规之于行业的影响预估不足、应对不力的企业,经过这一年的冲击与洗礼,已深刻意识到,化妆品行业此前野蛮生长的时代已一去不复返,合规合法才是所有品牌和企业的通行证。
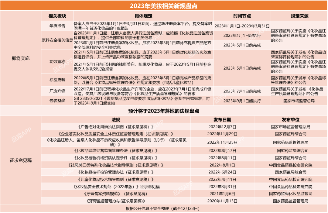
而在即将到来的2023年,行业又将面临一波新规的考验,如,新注册备案产品需提交全部原料的安全相关信息,所有老品需在五一之前补录功效宣称依据摘要并更新标签。

与此同时,《企业落实化妆品质量安全主体责任监督管理规定(征求意见稿)》等十余部新规呼之欲出,大概率将在2023年落地执行,这意味着,美妆企业头上的“紧箍咒”将进一步收紧。

“品牌甚至企业,即将面临更为残酷的洗牌命运。”某业内人士表示,新规倒逼行业升级,接下来,每一个化妆品企业都要做好迎接挑战的准备。
01 原料结束“裸奔”时代,监管延伸至上游供应链
根据《国家药监局关于实施有关事项的公告》,自2023年1月1日起,注册人备案人进行化妆品注册备案时,需提供全部原料的安全相关信息。此前已注册备案的化妆品,应在2023年5月1日前补充提供产品配方中全部原料的安全相关信息。

截自国家药品监督管理局官网
简而言之,明年起,所有新品都需提供配方中每个原料的安全相关信息(原料报送码或附表14),而所有老品都需在明年5月1日前二选一,补交全部原料的安全相关信息。
而就在不久前(12月7日),化妆品备案信息管理系统新增了“原料安全信息自行更新”功能,企业已备案产品所使用原料的生产商及原料质量规格增加或改变时,可自行更新,同时,还可补录原料安全相关信息,而不用再申请备案变更。

受访者供图
在节点临近的当下,这一新增功能让企业拍手称快。据悉,原料报送码让原料有了“身份证”,但企业在填报时仍面临不少难题,譬如,实际生产中因原料断供、涨价而更换原料商的情况非常普遍,但此前只能通过变更备案来更新相关信息,不仅耗时耗力,还易导致备案被驳回。如今,新增功能无疑让困扰企业已久的问题迎刃而解。
在化妆品违禁词网创始人李锦聪看来,监管层设置原料安全信息报送制度,旨在把原料和产品的安全质量责任都落在注册人备案人身上,以确保化妆品所使用的原料都符合化妆品法规要求,“目前药监部门只能管‘新原料’的注册备案,但管不到已使用原料的原料商,只能倒逼化妆品企业与原料商沟通解决原料安全问题。”
“原料将结束‘裸奔’时代。”某企业研发工程师坦言,2023年所有产品都需提供和补录全部原料的安全相关信息,这对企业而言并非易事,“通知原料商提供准确的安全相关信息,并及时更换不能提供安全信息的原料,迫在眉睫。”
但并不是每个原料都能顺利获得准确的安全信息。某工厂负责人就无奈说道,“如果原料商不配合,又找不到合适的替换原料,就只能放弃相关产品了。”
02 提交年度报告迫在眉睫,一批“僵尸”化妆品迎注销潮
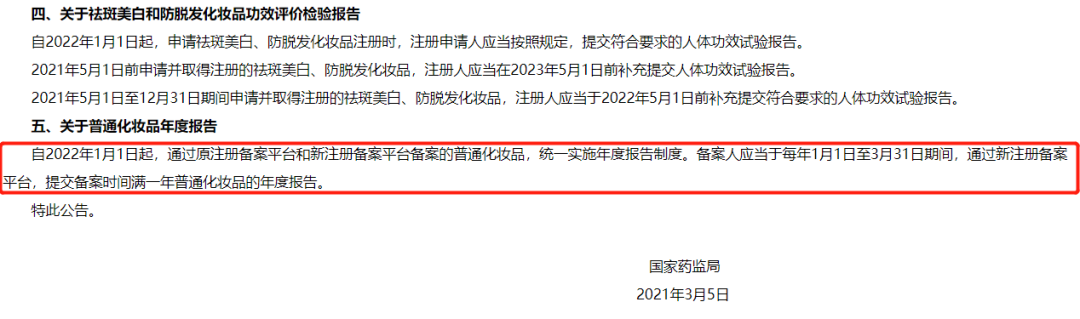
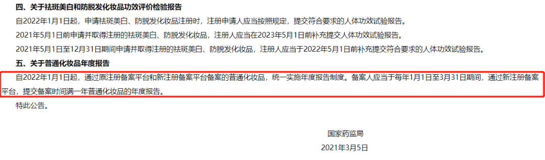
根据《国家药监局关于实施有关事项的公告》,备案人应当于2023年1月1日至3月31日期间,通过新注册备案平台,提交备案时间满一年普通化妆品的年度报告。

截自《国家药监局关于实施有关事项的公告》
今年4月8日,国家药监局在发布的《化妆品监督管理常见问题解答(四)》中,不仅对设置年度报告制度的缘由做出了解答,还首次明确了逾期未按要求提交年度报告的后果——相关产品将被取消备案,自取消备案之日起不得上市销售,否则予以处罚;不过,如果企业主动注销备案,则可销售至保质期结束(详情见《注意!“僵尸”产品都将被清理》)。
此言非虚,2022年是实施年度报告制度的第一年,虽然由于疫情因素多地将截止日期延长至6月30日,但仍有大批化妆品因未提交年度报告被清理。据化妆品观察不完全统计,浙江、江苏、四川、上海、深圳、广州等省市,共计有近30万产品被取消备案,其中广州17万+产品变废品。
如今,新一轮年度报告制度即将开启,但据化妆品观察了解,提交年报对于不少企业而言仍是个难题,要么旧系统里的委托方未配备质量安全负责人,或者无法从工厂获得配方资料,因此无法转为备案人在新平台注册账号;要么老产品所用的原料,供应商无法提供准确的安全信息资料,只得无奈放弃。
某行业资深法规人士坦言,前车之鉴敲响了警钟,原本处于观望中的企业应该意识到,对于无法提交年报的产品,主动注销才是明智之举,“明年或有一大批‘僵尸’产品迎来注销潮。”
03 无证明不功效,化妆品“玩概念”将无所遁形
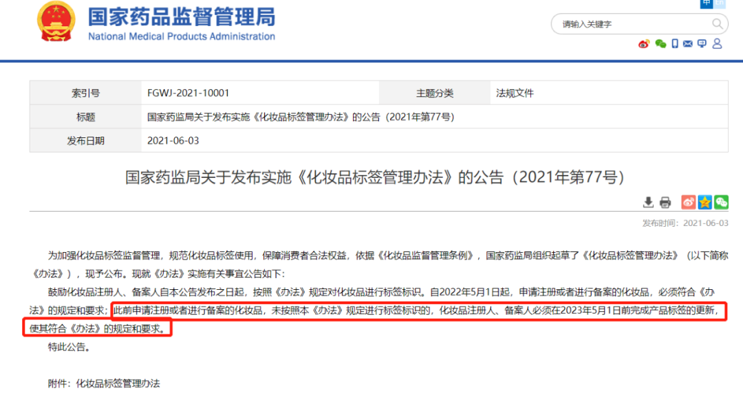
《化妆品功效宣称评价规范》(以下称《规范》)已于2021年5月1日起施行,根据要求,在此之前已注册备案的化妆品,化妆品注册人备案人应当于2023年5月1日前,按照《规范》要求,对化妆品的功效宣称进行评价,并上传产品功效宣称依据的摘要。此外,2021年5月1日前已注册的祛斑美白、防脱发化妆品,注册人应当在2023年5月1日前补充提交人体功效试验报告。

截自国家药品监督管理局官网
这意味着,功效补录即将迎来最后一个节点,即明年5月1日前,每个产品都要有功效证明资料。若注册人备案人未在上述规定时间内完成功效补录,将面临严处。
譬如,按照要求,自2022年1月1日起注册备案的产品,应上传功效宣称依据的摘要。今年7月,天津市旺通工贸有限公司丽芬化妆品厂,就因未及时上传新备案产品的功效宣称依据的摘要,被罚款1万元。
虽然监管层给老产品留够了过渡期,但据化妆品观察了解,企业补录功效依据依然困难重重。
多位业内人士表示,很多老产品达不到所宣称的功效,尤其是特证产品,以前只需含有相关功效成分就行。上述某企业研发工程师建议,“把产品筛查一遍,有功效的就安排功效评价,如果是概念添加,就尽快消耗库存。“
与此同时,产品功效检测周期拉长、费用看涨已成为共识,尤其是美白和防脱发涉及人体功效试验,“人体功效评价必须在有资质的实验室做,较之前慢了2-4个月不等。”某注册备案代办机构负责人提醒,“随着节点临近预计实验室需求会满额,企业最好早做安排以免影响产品的正常销售。”
而一直饱受诟病的检测机构乱象,仍有变本加厉之势。李锦聪透露,近两年新品大幅下滑,新规下一路狂奔的检测机构迎来了“狼多肉少”的局面:一方面,中小检测机构低价内卷,同一国标人体评价方法不同机构价格可以差2-3倍,早些年近千元的常规九项如今只要百余元,“恶性竞争,违规操作,扰乱了整个市场”;另一方面,不少企业仍抱有侥幸心理,只要能完成注册备案,谁价格低就给谁做,“每个产品都有功效报告,但真实性堪忧。”
不过,正如上述行业资深法规人士所言,完成注册备案不等同合法合规,“在如今的强监管时代,以往充斥市场的‘玩概念’、‘打擦边球’、‘虚假宣传’等短期投机行为,将无所遁形。”
04 过渡期结束,90%老产品标签面临“整改”
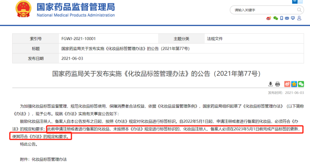
《化妆品标签管理办法》(下称《办法》)已于2022年5月1日起正式施行,按照要求,在此之前已注册备案的化妆品,须在2023年5月1日前完成标签的更新,以符合《办法》的规定和要求,其中,儿童化妆品应当在销售包装展示面标注专属标志“小金盾”。

截自国家药品监督管理局官网
值得注意的是,7月20日,国家药监局在《化妆品监督管理常见问题解答(五)》中,针对行业比较关注的品牌方“露脸”问题做了进一步说明,明确指出,不得在产品标签上标注包括“监制”“出品”“品牌授权人”等引人误解的内容(详情见《新规!品牌方要彻底从标签上“消失”了?》)。
“90%的老产品都面临标签整改。”上述某工厂负责人如是表示,随着法规对标签的进一步完善细化,化妆品将迎来标签整改潮,而这无疑会涉及到旧包材库存的处理问题。
不过,根据广东药监局11月9日发布的普通化妆品备案问题最新解答,2023年5月1日前生产的且在2022年5月1日前已注册备案的合格化妆品,未按照《办法》规定进行标签标识的,可以继续销售至保质期结束。
这意味着,明年5月1日前,老产品要么按照《办法》要求进行标签变更,要么抓紧生产消耗掉所有旧包材库存。
“时间紧,任务重,压力大。”多位业内人士感慨。某品牌负责人直言,“如果老产品明年五一必须停产,将导致大量内外包材报废,损失巨大。”上述工厂负责人亦指出,“旧包材必须在2023年5月1日前消耗完,之后就属于不合法的包装标签了。”
事实上,标签无小事,监管层对标签的监管正在不断加码。化妆品观察了解到,自新条例实施以来,关于化妆品标签不合规的处罚案例屡见不鲜,主要表现为进口产品没有加贴中文标签、标签标识不一致、标签虚假宣传等。
“尽快消耗不合规的包材,否则遇到打假、飞检、市场抽查,只能自认倒霉。”湖北某企业负责人透露,公司遇到职业打假人,投诉老包装上没有备案号,不给钱就到市场监督局举报,“还好这批产品可以销售至保质期结束,五一后老包材就只能废弃了,不然被举报得不偿失。”
05 硬件升级刻不容缓,工厂洗牌加剧
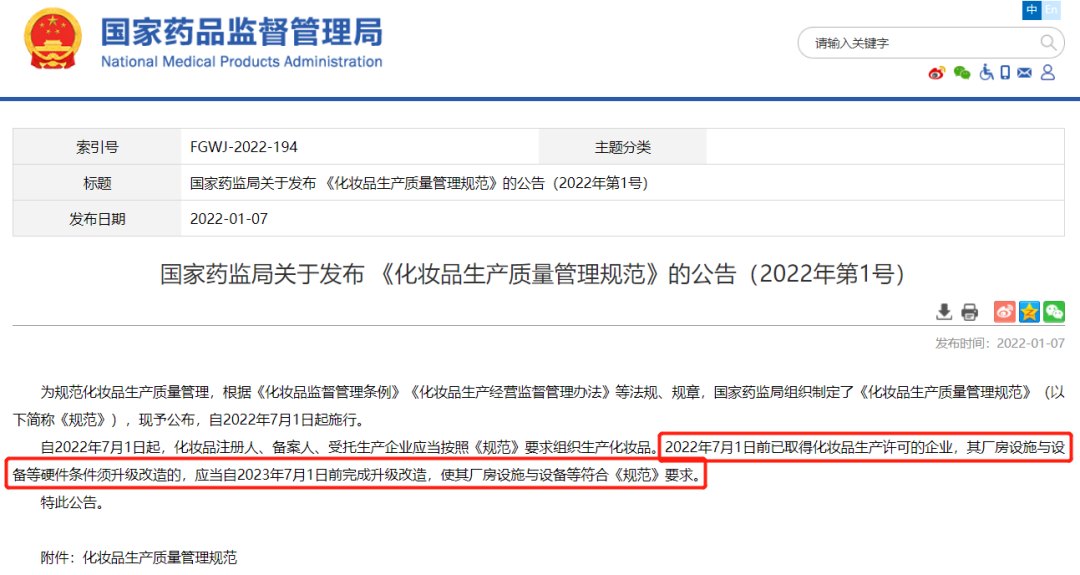
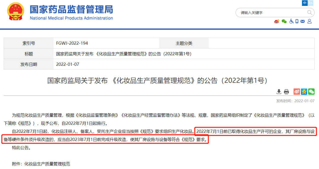
被称为化妆品GMP的《化妆品生产质量管理规范》(下称《规范》)已于今年7月1日起正式施行,根据要求,在7月1日前已取得化妆品生产许可的企业,其厂房设施与设备等硬件条件须升级改造的,应当自2023年7月1日前完成升级改造,使其厂房设施与设备等符合《规范》要求。

截自国家药品监督管理局官网
也就是说,留给化妆品生产企业升级改造生产车间的时间不多了。
《规范》共9章67条,从软件和硬件上提高了企业申请许可证的门槛。在硬件方面,化妆品生产企业应当按照生产工艺流程及环境控制要求设置生产车间,且不得擅自改变生产车间的功能区域划分;此外,《规范》还新增了对于普通化妆品生产车间的环境要求,并要求生产企业建立并执行水处理系统、空气净化系统的定期消毒、监测、维护制度。
早在2022年1月7日《规范》颁布之时,某国内头部美妆品牌工程师便直言,按照化妆品GMP的要求,光是硬件标准就可以将不少生产企业拒之门外,“随着门槛提高,一些杂乱弱小企业将被淘汰。”
正如其所言,随着监管趋严,惩罚力度加大,一些不满足要求的化妆品生产企业都不敢再冒风险,纷纷选择主动注销。企查查显示,在近一年成立的化妆品相关企业中,登记状态为“注销”的企业有19.2万家。
也就是说,大限之前,化妆品行业已开启了大洗牌,近20万企业退出了舞台。
在上海某ODM企业负责人看来,《规范》就是对企业现有的硬件设备、生产环境以及质量管理体系进行重新评估,淘汰不符合生产规范的企业。他断言,“2023年,将会有更多中小型化妆品生产企业倒闭。”
06 严打过度包装,美妆“瘦身”成必然趋势
国家市场监督管理总局于2021年8月10日发布的GB 23350-2021《限制商品过度包装要求 食品和化妆品》(下称“新标准”)强制性国家标准,将于2023年9月1日起实施,为企业和市场设置了两年过渡期。
新标准涵盖16类化妆品,明确要求,化妆品包装不得超过4层,且除直接与内装物接触的包装之外所有包装的成本不超过产品销售价格的20%。
事实上,在颜值经济盛行的当下,作为美丽产业的化妆品行业,追求华丽精美包装的商品不在少数。但过度包装不仅增加了消费者负担,而且造成资源浪费和环境污染,因而一直是监管的重点。
今年2月,上海市监局就公布了《2021年上海市化妆品商品(过度)包装的监督抽查结果》,包括知名品牌在内的14批次商品因过度包装被点名批评。而更早之前的2021年2月,博柏利、古驰香水礼盒因过度包装,被上海市黄浦区市监局责令停止销售、限期整改。
今年9月,国务院办公厅又印发了《关于进一步加强商品过度包装治理的通知》,再次重申要对化妆品等重点商品包装加大监管执法力度,依法严格查处生产、销售过度包装商品的违法行为。
新标准的实施,无疑对商品过度包装又一次敲响了警钟。对此,某新锐品牌负责人直言,“过度追求包装,本就是本末倒置。聚焦产品本质,才能长久赢得人心。”



评论