文|野马财经 苏影
编辑|高岩
2022年的冬天,“A股第一强庄”仁东控股(002647.SZ)的剧幕仍未演到最终篇。董事长、副董事长的夺权之战,让这只多次站到了镁光灯下的“妖股”再次受到瞩目。
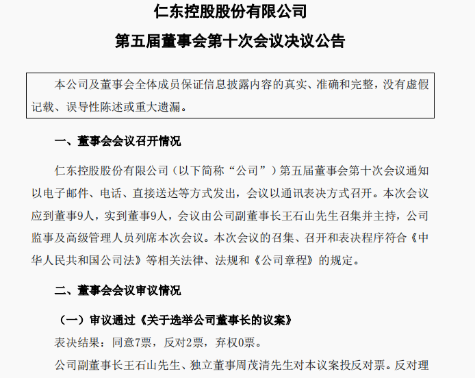
12月23日,原董事长霍东辞职近一个月后,仁东控股公告了新董事长的消息,公司董事、副总经理刘长勇被选举为新的董事长。
但刘长勇的接任并非是一帆风顺,从仁东控股的公告可以看出,副董事长王石山对其候选人的身份曾明确表示反对。

来源:仁东控股公告
王石山表示,董事长候选人刘长勇是不当人选,他有暴力行为,曾被行政治安拘留处罚,从公司规范治理来看,这会对公司带来潜在风险和不利影响;而候选人在董事会上还阻挠董事发言,破坏董事会议事规则,影响董事会正常运行,这是对法人治理结构的破坏。
王石山认为,在仁东控股当前处于历史债务和其他问题的困难状态下,需要一位懂经营、善管理的带头人,他本人曾担任多家企业董事长或创始人,有丰富的管理经验和金融从业经历,是更合适的人选。
最终,王石山的发言收到了独立董事周茂清的支持。表决结果显示,在董事会9名成员中,刘长勇收获2张反对票,7张赞成票,因此成为仁东控股第五届董事会董事长。
但从二级市场来看,高管之间的权力斗争似乎并未在股市掀起过多水花,此后的两个交易日,公司股价并未出现大幅波动,截至12月27日收盘,仁东控股股价为7元/股,跌幅0.57%,总市值为39.2亿元。
背后是股东们的控制权之争?
历史经验来看,上市公司权力争夺的背后,往往伴随着股东间的博弈,仁东控股似乎也难逃此定律。
时间回到5年前,当时的仁东控股还叫民盛金科,控股股东为“德御系”的和柚技术集团。2017年年底,“德御系”出现危机,后山西省为此成立风险处置小组,为其引入东旭集团、仁东集团、华讯方舟集团等进行债务重组。
而也就是在“德御系”陷入困境期间,2018年,“内蒙古首富”家族二代霍东带着他的仁东集团走到了台前。
2018年1月,霍东控制下的云驱科技(现“仁东技术”)从张永东旗下民众创新手上接下民盛金科4019.33万股,占总股本的10.77%。“牛散”景华及其一致行动人将持有的13.82%股份对应表决权委托给云驱科技。再加上此前持有的5.31%股权,霍东成为了民盛金科新实控人。
2018年7月5日,霍东接替闫伟成为新董事长,后公司名字也变更为仁东控股。
而此次权力争夺事件中心的王石山、刘长勇均是与霍东同一天进入董事会的。其中刘长勇的职位为董事兼副总经理,王石山则为副董事长,3个月后,王石山还兼任公司总经理和财务总监。
看起来,肩扛重任的两位高管似乎均代表了新任管理层的阵营,但从此前履历来看,似乎又没有这么简单。
具体来看,新董事长刘长勇出生于1985年,曾在北京市中伦律师事务所、正东致远(天津)实业有限公司任职,后者由仁东集团100%持股,即在进入民盛金科之前,刘长勇就属于仁东集团的人。
相比于刘长勇,出生于1962年的王石山履历则更加丰富,此前曾历任上海中车融资租赁有限公司执行董事、中车投资租赁有限公司董事长等职位。2017年11月,在民盛金科易主之前,王石山就已经和上市公司有过合作关系。
当时,二者共同出资设立民盛租赁有限公司,民盛金科持股70%,王石山持股30%,王石山任公司董事长兼总经理。

来源:仁东控股年报
后上市公司易主后,民盛金科时代的高管接连退场,但王石山和上市公司的姻缘仍在继续,甚至摇身一变,成为了仁东控股时代公司重要的管理层之一。
不过,如今到了关键时刻,被霍东选中的继任者依然是出身仁东的刘长勇。IPG中国区首席经济学家柏文喜分析,此次围绕着高管刘长勇、王石山之间的矛盾,背后应该隐藏着公司股东之间的控制权之争,各人背后都代表着不同股东的利益和诉求,也希望在公司治理体系中占据更加有利的位置。
“而重要高管之间出现意见分歧,表明公司治理中存在潜在不稳定因素,必将传导反应到经营层面,无论是对公司战略执行还是经营策略,乃至日常运营可能都会带来不确定性,甚至会出现冲突问题。”柏文喜补充,
对此,仁东控股方面表示,目前公司方面也在努力沟通,做好管理层、董事以及股东方的配合,尽量不会对公司经营造成影响。
仁东控股的多事之秋
有着“A股最强庄”、“最强绞肉机”、“30倍妖股”等名号的仁东控股,曾是备受市场关注的焦点。
2020年,仁东控股股价达到巅峰时刻,年内最高涨幅286%,但11月24日后又一路暴跌,从近65元/股一气杀跌至2021年2月的7元/股以下,期间连吃14个跌停板。之后却又在不到两个月内从7元/股最高涨至18元/股,涨幅高达164%。

来源:Wind数据
诡异的股价波动最终引来了证监会的调查。
2020年12月,因操纵仁东控股股票价格等,仁东控股前实控人田文军被证监会处以280万元罚款。2021年9月,证监会再对控制83个证券账户操纵仁东控股股价的“牛散”景华处以500万元罚款。
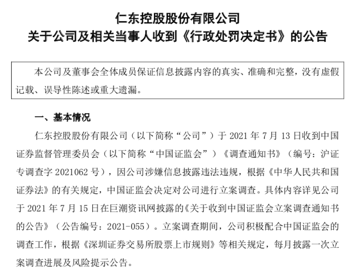
但股东被处罚并不是仁东控股风波的终点,仅半年之后,仁东控股又因财务造假再收证监会罚单。
具体来看,2019年及2020年上半年年报中,仁东控股通过虚增收入、利润、少计提坏账等,累计虚增7968.08万元的利润。此外,公司还有一笔1.8亿元的重大债务违约也未及时进行披露。

来源:仁东控股公告
2022年3月25日,仁东控股公告收到《行政处罚决定书》,针对其财务造假的恶劣行为,仁东控股被罚150万元,董事长霍东、总经理王石山、副总经理黄浩合计被罚220万元。
8月14日,深交所也下发了处罚决定,对仁东控股及以上三位高管均给予公开谴责的处分。
而也正是在两次处罚之后,11月25日,仁东控股公告了董事长霍东及非独立董事赵佳辞任的消息,赵佳是霍东的妻子。而此次辞任后,二者将不在公司及子公司担任其他任何职务,但霍东仍为公司实际控制人。
虽然实控人夫妇选择退居幕后,但仁东控股面临的麻烦依然不少,业绩亏损就是摆在新董事长面前的一道难题。
财报显示,2019年-2021年间,公司净利润已经连续三年亏损,亏损总额约4.96亿元。进入2022年,其经营情况仍未好转,截至今年三季度末,公司再次交上一份亏损8299.28万元的成绩单。
半年报介绍,截至2022年8月13日,因贷款借款逾期、证券虚假陈述、借款担保责任等,仁东控股还被中信银行、海淀科技金融集团、山西潞城农村商业银行等告上法庭,累计涉诉金额为24.56亿元。
仁东控股表示,由于多元金融行业的特点,公司融资渠道相对较为单一,受整体经济环境及自身等因素影响,近两年出现资金紧张的情况,而负面舆情的出现更加剧了公司融资难度。未来,公司将加强与债权人沟通协商,制定切合实际的还款方案,积极整合现有资源,清理存续收益不佳的项目,加快资金回笼,同时积极拓展渠道,多方面开展融资活动。
闯入第三方支付战场,仁东控股成色几何?
经历了证监会的处罚后,目前仁东控股经营情况已经有所规范。此次伴随着高管们的夺权大戏开演,可以看出,风波不断的仁东控股依然是股东们眼中的“香饽饽”,那么其业务情况究竟如何呢?
事实上,早期的仁东控股是一家铜加工企业,2016年,“德御系”入主后,通过实施重大资产重组,将其由制造业转型为金融业,第三方支付、融资租赁等逐步成为公司主营业务。
仁东控股的第三方支付服务是由控股子公司合利宝对外提供的,截至2022年6月底,合利宝实现营业收入7.83亿元,净利润5510.78万元。同期,公司在3C数码产品、家具家电、办公设备等领域开展融资租赁业务也取得一定经济效益,实现营业收入1778.58万元,净利润303.43万元。
看起来主营业务为公司贡献了不错的业绩,但报告期内,仁东控股并未摆脱亏损局势,借款逾期计提的利息、罚息、违约金等对其最终利润产生了影响。
尽管如此,被仁东控股选中的第三方支付领域,仍有着不错的发展趋势。
据移动支付网数据显示,2021年我国第三方支付业务交易量达1.03万亿笔,同比增长24.3%;第三方支付业务交易金额达355.46万亿元,同比增长20.67%,第三方支付产业是一个拥有巨大前景的市场。
而想要完成第三方支付业务,支付渠道是关键一环,支付牌照就赋予了企业搭建支付渠道的权力。
从2011年4月底签发首批第三方支付牌照算起,央行4年累计发放269张支付业务许可证。但因后续盗码、切机、二清泛滥等行业乱象频发,央行自2015年起开始收紧监管,7年仅发放了2张新牌照,且有多张牌照被注销(包括不予续展)。截至2022年6月底,我国持有效牌照的第三方支付企业仅剩203家,支付牌照愈加稀缺。

来源:华经产业研究院
在此背景下,控股子公司合利宝拥有的支付牌照,则可被视为仁东控股的关键底牌。
仁东控股在半年报中介绍,2019年7月9日,合利宝的《支付业务许可证》已成功续展,有效期至2024年7月9日。后续公司将继续集中主要资源支持优势业务发展,不断提升平台创新服务能力,增强市场竞争力。
不过,拥有支付牌照并不代表着仁东控股就能一劳永逸。一方面,随着支付牌照的有效期逐渐逼近,能否成功续展是其不容忽视的问题;另一方面,第三方支付行业寡头现象明显,支付宝、财付通(微信支付)占据超9成的市场份额,内部竞争压力也不容小觑。
易观分析金融行业高级咨询顾问苏筱芮曾对《北京商报》表示,在竞争激烈的市场环境下,行业中小机构需要居安思危,在寻求差异化的发展道路上找好定位、选准赛道并结合自身的资源禀赋深度切入,通过为实体经济提供创新、优质的服务而持续增强自身的市场竞争力。
您常用的第三方支付平台有哪些?对于此次仁东控股高管之间的权力之争,您怎么看?欢迎评论区聊聊。


评论