记者 |
编辑 | 牙韩翔
12月中旬,“熊沢书店”的在宁波天一广场开业,它看起来来自日本——其门店招牌采用了繁体书写,并配上了英文名KUMAZAWA BOOKS,不少小红书博主纷纷以“日本第三大书店”的噱头在社交平台上进行探店打卡。商场方也以“熊沢书店中国首店璀璨启幕”为标题在官方公众号配合进行宣传。
但它与日本无关。12月26日,日本熊沢书店在官网发表声明称:在中国宁波开业的“熊沢书店”和本公司无关,属于未经许可使用本公司名称。
日本的熊沢书店在国内通常被翻译为“熊泽”,这来自创始人的家族姓氏,英文名为Kumazawa。创始于1890年,总部位于东京,熊泽在日本是一个单纯以售书为主的经典老牌书店品牌,2017年曾以225家门店数量被日本网站排为全日本第三多的书店。整个集团除熊泽书店外,还有ACADEMIA、池田书店、球阳堂书房等品牌。

这与在宁波的熊沢有很大区别。宁波的熊沢书店面积达5000平,官方介绍并没有提及任何关于与日本熊泽相关的信息,称该店以“为年轻人而创造的书店”为定位,突破空间的限制,基于年轻人的兴趣爱好进行多业态经营,打造出熊沢书店、熊沢ART、熊沢美食、熊沢美妆四大主流场景业态。
其室内陈设格局,与国内多数网红书店几乎大同小异,也有着大型的景观摆设,显然是围绕年轻群体的逛店、打卡需求而设计产生的。不少网友在社交平台上表示,看起来更像是另一日本网红书店品牌“茑屋”。但在选品以及文化细节上,少了茑屋的背景知识介绍,以及相对独特小众的选品取向。

巧合的是,华南首家茑屋书店也在12月15日于深圳中洲湾商场开出,几乎与宁波熊沢同期。
对于争议,熊沢书店的设计方也表示在设计时并不知情。
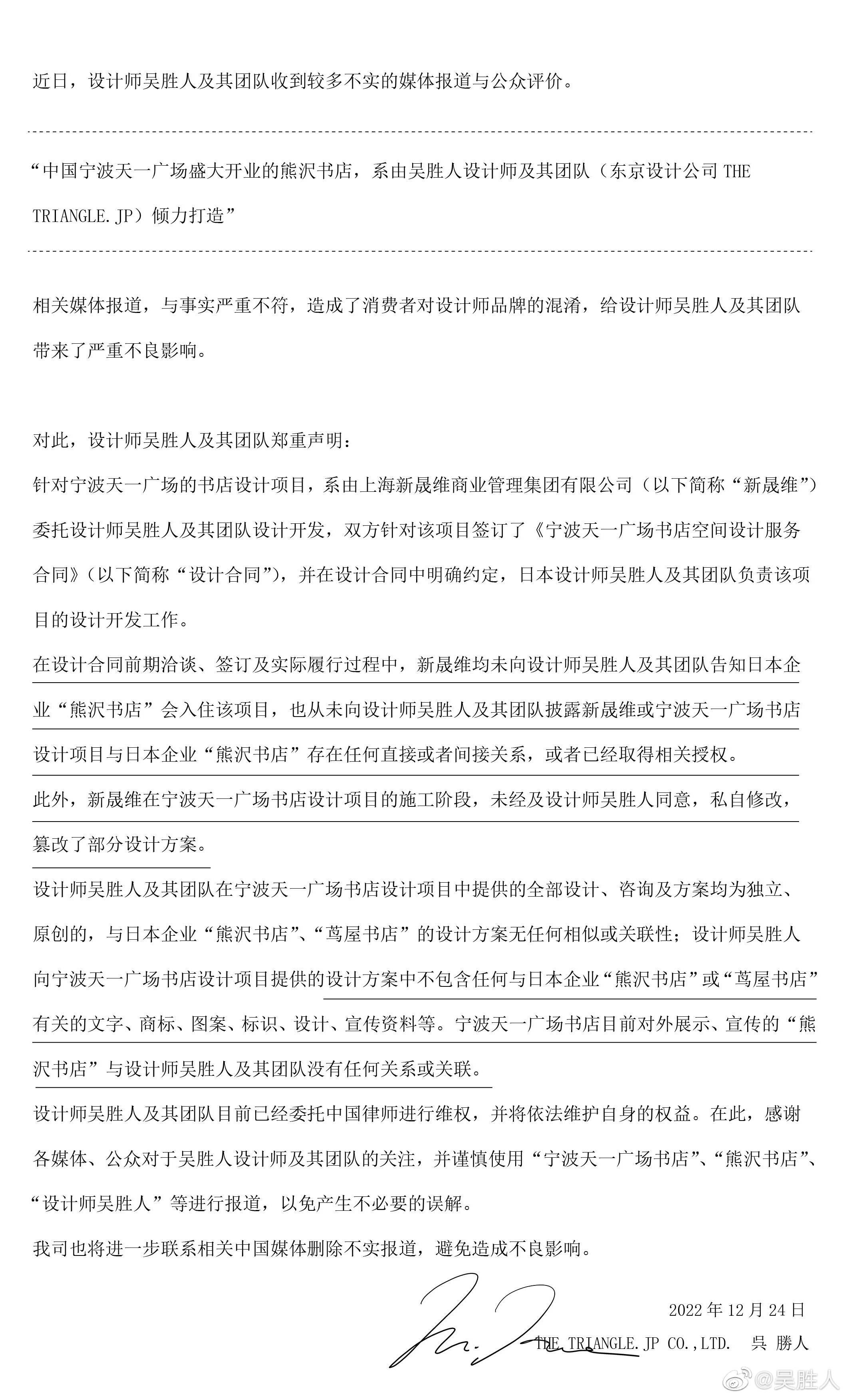
微博简介为日籍华人空间设计师的账户@吴胜人于12月25日发表声明称,宁波天一广场的书店设计项目,有上海新晟维商业管理集团有限公司(下文简称“新晟维”)委托设计师吴胜人及其团队设计开发,但在设计合同前期洽谈、签订及实际履行过程中,新晟维均未向吴胜人方告知日本企业“熊沢书店”会入驻该项目及可能存在的关系,或已取得相关授权,并最终未经设计方同意修改了部分设计方案。而原始设计不包含任何与熊沢书店或茑屋书店有关的元素。

天眼查APP信息显示,上海新晟维商业管理集团有限公司成立于2018年,经营范围包括许可项目:住宅室内装饰装修;货物进出口;技术进出口。一般项目:商业管理及咨询服务,商务信息咨询,企业管理咨询,企业形象策划,房地产信息咨询等。
目前宁波熊沢书店方面暂未对此事进行回应。
而商业地产对网红书店光环的渴求,以及对首店经济的迷恋,或许是造就宁波熊沢这个杂糅产物的重要原因。
近几年国内流行的网红书店们大多并不以卖书作为重点,而是通过打造消费场景提供综合性的用户体验,或者是以“生活提案”的形式,培养消费者的新生活方式。而最早践行“书店+”这种文化综合体模式,并将这种模式背后的商业逻辑运用得风山水起的,就是创立于1983年的日本茑屋书店。
茑屋书店的成功毋庸置疑。目前在日本全境就有1400多家茑屋书店,全日本1.26亿人口中,拥有茑屋书店会员卡的人数有6000万左右。其代官山店作为东京旅游新地标之一,被美国娱乐网站Flavorwire评为全球最美的20家书店之一(亚洲仅有4家书店入围)。

书只是载体,用书延展更多的场景和生活提案才是茑屋书店真正的意图。
在料理区,不仅有学做饭的书,还摆着书上用到的食材、锅碗瓢盆,甚至做饭时推荐顾客听的音乐;在咖啡区,人们不仅可以捧着咖啡阅读,转身便能看到与咖啡相关的周边器具、文化历史书籍;选品方面,茑屋书店一直试图打造“只此一处可购买”的稀缺体验,这考验的是团队的选品及大数据分析能力。
2020年,茑屋书店首次踏足中国内地,目前已先后在杭州、上海、西安、天津、深圳等多地开设门店,还计划继续拓展国内其他城市。但在日本风生水起的茑屋书店,来到中国是否能延续长红或许就不一定了。例如华南首店的深圳茑屋,就没能再复制上海茑屋首店时预约爆满的盛景。
无论如何,在网红书店热潮不断褪去的眼下,宁波熊沢的出现或许正面仍有商业地产对它充满渴求,而无论是培养书籍用户,还是售卖生活提案,书店终究仍是一门生意,它是否能经受时间的考研才是真理。



评论