两鲁企年末“压哨”启动A股IPO,山东辅导“大年”再添新军。日前,证监会公开发行辅导公示系统更新最新辅导情况,益丰新材料股份有限公司(下称“益丰股份”)、山东京博农化科技股份有限公司(下称“京博农化”)于2022年12月30日在山东证监局辅导备案。巧合的是,这两家企业控股股东均为马韵升。
益丰股份是一家聚焦光学材料产业链发展的国家级专精特新“小巨人”企业;同为专精特新企业的京博农化,目前已成为农药原药、制剂协同发展的综合型农化企业。这两家企业并非首次辅导冲A,此前均有IPO排队“履历”,但终未如愿。此番马韵升再次布局资本市场,“上市梦”是否能圆值得期待。
“经过这几年的打磨,京博系这两家企业重新进入辅导程序,其实是很有代表性的。传统产业如何延伸产业链转化升级,专业化、特色化企业如何借力资本市场实现高质量发展是一个重要课题。”1月6日,山东财经大学区域经济研究院院长、导报特约评论员董彦岭教授表示,山东传统企业,应结合国家战略,有意识地进行转化、转型,同时又不完全脱离开原有的技术和产品。经历这种转型升级模式的企业,在未来山东上市企业中或占据一席之地。
益丰股份年内二度辅导
这是益丰股份2022年年内第二次递交辅导备案。

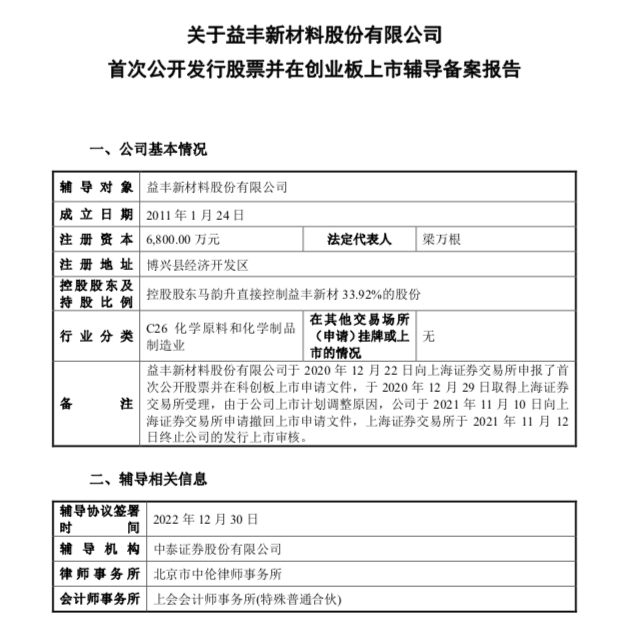
公开资料显示,成立于2011年的益丰股份,前身为山东益丰生化环保股份有限公司,注册地位于博兴县经济开发区,注册资本6800万元,法定代表人、董事长兼总经理为梁万根。
多年来始终坚持以科技驱动产业发展,益丰股份成功打造了以含硫为核心的含硫化学品——光学新材料横向价值延展的特色光学材料产业链,实现了纵向扩展的高附加值产品线布局,终端涵盖功能材料、生物医药、半导体、新能源等国家重点支持领域,产品远销美国、意大利、荷兰、日本、韩国、中亚、东南亚等二十多个国家和地区。
从股东背景来看,益丰股份隶属于滨州明星企业家马韵升旗下。辅导公告显示,控股股东马韵升直接控制益丰新材33.92%的股份。
近年来,益丰股份瞄准A股启动上市。早在2020年12月22日,益丰股份曾向上交所申报了首发并在科创板上市申请文件,并于当年12月29日获上交所受理。不过很快,益丰股份就在2021年11月10日申请撤回上市申请。对于其中缘由,益丰股份方面解释,撤回科创板上市申请,是由于公司上市计划调整原因。在撤回前,益丰股份已完成两轮问询回复。
招股书显示,2017年至2019年益丰股份分别实现营业收入5.26亿元、3.39亿元、5.04亿元,对应净利润为1.24亿元、2846.37万元、4984.48万元。2020年上半年,公司实现营业收入2.55亿元,净利润3622.89万元。
进入2022年,益丰股份上市工作再次提上议事日程。去年3月29日,益丰股份接受海通证券辅导,并向山东证监局辅导备案。根据证监会官网披露的信息,在公布首发上市辅导工作进展情况报告(第二期)后,益丰股份的辅导状态变更为“撤回辅导备案”。
此次年内二度辅导,益丰股份变更了合作伙伴,选择与山东本土券商中泰证券牵手前行。2022年12月30日,双方签署了辅导协议。根据工作安排,益丰股份辅导期为2023年1月至9月,中泰证券将对其展开合法合规及独立性培训、财务会计制度、信息披露等一系列辅导。
对于上市目标板块,益丰股份未在辅导公告中透露。
京博农化再冲A
值得一提的是,马韵升旗下此次辅导的另一家企业京博农化,也是再次开启IPO征程。
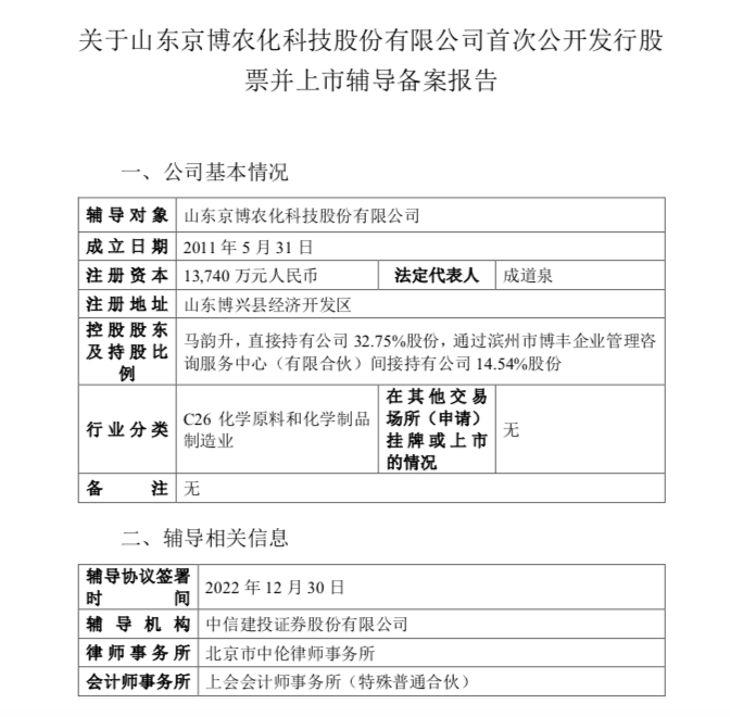
与益丰股份“同龄”的京博农化,也成立于2011年,注册资本1.374亿元,法定代表人、董事长兼总经理成道泉。
据京博农化介绍,公司连续多年位列农药行业销售百强榜五十强,是一家从事高效、低毒、低残留、环境友好型农药原药、制剂及中间体的研发、生产和销售业务,同时兼营植物营养剂、农药软包装业务,致力于成为全球领先的绿色农业生产方案的药肥服务商。
作为专精特新企业,京博农化还在2022年入选首批“好品山东”品牌榜单。2022年12月23日,在山东省品牌建设促进会发布的2022年山东知名品牌认定名单中,京博农化五项产品入围。
京博农化一直致力于发展农业绿色科技,拥有国家级企业技术中心、博士后科研工作站、山东省无公害新农药工程技术研究中心(推广中心)等行业领先的科研平台,实验室通过国家认可委CNAS认证,现已获得国家授权专利90余项,多项科研成果被鉴定为国际先进水平,多项植保技术获得山东省科技进步奖。
2022年12月30日,京博农化和中信建投签订了辅导协议,将分三个阶段进行辅导。在此之前,京博农化曾计划登陆创业板,分别于2015年11月和2016年12月向证监会递交了创业板首发上市申报材料。

产业链延伸优势凸显,去年超10家新材料鲁企辅导
事实上,无论是益丰股份,还是京博农化,都承载了马韵升的一个上市梦。如今借着资本市场扩容提质、山东绿色低碳转型的契机,根植于战略性新兴产业的益丰股份,以及以京博农化为代表的“绿企”,有望登陆资本市场。
去年以来,精耕绿色低碳领域的鲁企频频冲刺资本市场。
经济导报记者梳理发现,仅战略性新兴产业之一的新材料行业辅导鲁企就超过10家,包括益丰股份、山东亘元新材料股份有限公司、中稀天马新材料科技股份有限公司等。
同时,助推农业绿色发展的新型肥料企业崭露头角,包括全国腐植酸肥料行业“单项冠军”山东农大肥业科技股份有限公司以及此次辅导的环境友好型农药原药厂商京博农化。在业内专家看来,这些频频“触电”资本市场的山东企业,将在资本市场大有作为。
“去年,山东有10余家新材料企业都进入上市辅导程序,这并非偶然。与山东产业积累、产业转化不无关系。化工板块的概念多年来大家已熟知,其实化工后续延伸,包括精细化、专业化下游链条的延伸是大有文章可做的。”董彦岭表示,如果抛开原有基础产业的优势,打造新兴产业,优势积累或有一定局限性。无论新旧动能转换,还是资本市场运作,其实都需要发挥地方优势,消除短板,实现凤凰涅槃的新生过程。
对这一类有上市计划的山东企业,董彦岭建议,其一要突出“专业、特色”优势,如部分企业将传统化工业务剥离出来,明确主导产业,这样企业的产品越单纯、概念越明晰,越受资本市场欢迎,是国家支持和投资者认可的。其二要重视科技赋能,像以化工起家的京博控股集团等对区域经济作出巨大贡献的山东企业并不少,这些大企业重视产业链的延伸转化,以新科技赋能传统产业,进行有效转化、嫁接,如此次开启辅导的聚焦光学材料产业链发展的益丰股份。
董彦岭认为,山东企业应继续深化资本市场的教育。他表示,产业发展离不开资本市场的助力,上市融资并不是目的,而是开始,上市的改制、辅导、融资以及并购重组实际上也是对企业自身产业发展方向的梳理过程。地方政府和企业应用好券商、区域性股交市场等媒介,强化与高校的科研合作,借助资本市场和“共生体”力量做强做大。
来源:山东财经报道


评论