文|动脉网
当前,我国正面临人口老龄化等诸多社会现状,这对医疗服务体系也产生了直接影响;叠加疫情因素,2022年,医疗服务体系发生了多方面的变化,从医、药、险等各个环节积极创新,增加资源供给、促进资源重构整合,“以患者为中心”逐步从理念到现实。
本次白皮书通过行业调研和访谈,旨在观察和记录医疗服务领域的服务模式、技术应用、用户覆盖等维度的创新实践。
2022年医疗服务行业洞察
2022年,医疗服务行业在政策、资本市场等方面产生了变化,但整体方向仍是增加医疗资源供给,提升医疗质量。
■ 加快补量和提质仍是整体政策导向,手术管理迎来重大变化

2022年,医疗服务领域政策主要聚焦于高质量服务体系搭建,整体上遵循补充总量、提升质量的原则。国务院办公厅《关于印发“十四五”国民健康规划的通知》指出,到2025年,卫生健康体系更加完善,健康科技创新能力明显增强,人均预期寿命在2020年基础上继续提高1岁左右,人均健康预期寿命同比例提高。人均预期寿命提高,叠加人口老龄化因素,对肿瘤、慢性病等的治疗康复提出了更高的要求。因此,持续补充相应的优质医疗资源,并从支付端创新解决医疗资源的可及行,显得更加迫切。
就社会办医而言,鼓励社会办医、作为公立医疗体系的重要补充,仍然是大方向。国家卫生健康委在《医疗机构设置规划指导原则(2021-2025年)》中提出,拓展社会办医空间,社会办医区域总量和空间不作规划限制;探索社会办医和公立医院开展多种形式的协作;诊所设置不受规划布局限制,实行备案制管理。社会办医仍是有效增加医疗资源供给、满足大众多层次和多样化医疗健康服务需求的重要力量。
此外,政策还针对互联网诊疗、医药电商、商业健康险等的规范服务、健康发展提出了更高要求。

医疗服务领域2022年政策总览,资料来源:国家卫健委、国家医保局官网
2022年,手术分级管理政策发生重大变化,不同等级的手术开展,不再与医疗机构等级、医生职称挂钩。手术权限下放,为医疗机构带来更多更灵活地提升医疗技术水平、提升影响力的机会。
2022年12月,国家卫生健康委办公厅印发《医疗机构手术分级管理办法》(以下简称新版《办法》)。
新版《办法》发布,旨在不断强化医疗机构在医疗质量、医疗技术管理等工作中的主体责任,激发医疗机构加强自我管理的主动性,指导医疗机构持续提升管理的科学化、精细化、标准化水平。而既往与医疗机构级别挂钩的医疗技术和手术分级分类管理模式,已不适应新时期医疗机构高质量发展的要求。

手术分级管理新旧政策对比,资料来源:国家卫健委
新版《办法》与2012年开始实施的《医疗机构手术分级管理办法(试行)》(以下简称旧版《办法》)相比,在四级手术的界定中,加入了“资源消耗多或涉及重大伦理风险”的表述;删除了手术权限与医疗机构等级挂钩的规定,并明确表示,手术授权原则上不得与术者职称、职务挂钩。
手术权限不再与医疗机构等级和术者职称挂钩,成为新版《办法》对行业影响最大的变化。
近年来,国家大力推进医疗资源均衡配置,优质资源需从高等级医疗机构向基层下沉,从发达地区向欠发达地区流动。各地组建医联体、医共体,鼓励上级医院高水平医生下沉基层对口支援,按照新版《办法》,高水平技术、新技术等能够更好地下沉,一级医院、基层医疗机构在现实条件允许的情况下,也能开展高等级手术。这不仅利于当地患者在本地获得更好的治疗,也有利于带动当地医疗技术水平的提升。
此外,随着监管办法实施,“互联网+”医、药、险进入规范发展阶段。
作为医疗服务领域的新业态,基于互联网的医疗、药品服务,以及医药险融合服务,均在2022年迎来监管政策,行业规范、健康发展加速。

“互联网+”医、药、险监管政策要点,资料来源:各地医保局官网、公开报道
近年来,业内“互联网”+医药险融合创新模式涌现,如何提升医疗和药品可及性,有效减轻患者负担,还需注重在合规前提下迭代更新。
■ 资源稀缺专科融资活跃,实体医疗机构加快整合
从一级市场(按标的划分)的交易事件来看,2022年,以康复、医养等为代表的专科医疗服务,以及互联网医疗健康服务、保险服务融资活跃;以实体医疗机构为标的的并购整合活跃,传统行业上市公司、互联网巨头持续布局,各方联合应对疫情等不确定因素。
综合及专科医疗方面,康复、医养受资本热捧。
2022年,综合及专科医疗共有融资事件23起,总融资额约43亿元。其中,作为康复机构,东方启音、大米和小米等获得新一轮融资;作为医养机构,天与养老、抚理健康、福寿康等企业获得融资。两大领域重点聚焦于“一老一小”的健康照护和康复医疗,两大群体分别有着需求大、付费意愿强的特征;此外,也有复动肌骨、脊地养护等骨科康复机构受资本青睐。
融资事件中,亚洲医疗完成了4亿美元D轮融资,是融资额最高的一笔交易。旗下武汉亚洲心脏病医院凭借其优秀的心血管疾病诊疗能力,已成为社会办医的典范。除了经营规模之外,医疗技术水平也是获得资本加持的重要条件。
互联网医疗健康方面,大额融资少,聚焦细分专科或特定人群的公司更受资本青睐。
2022年,微医获得由国有产业投资基金领投的超过10亿元融资,主要是由于其数字健共体模式在山东、天津、福建、上海等地快速复制,在天津由互联网医院牵头运营的基层数字健共体建设运营30个月,即实现日诊疗量过万、月营收过亿。
行业发展至今,头部公司已形成,要么已在冲刺上市,要么已具备一定造血能力,资本对企业的选择更加理性。
此外,实体医疗机构并购整合加速,联合应对不确定因素。在并购标的中,存在多家妇儿医疗机构,这与当前市场环境密切相关。
■ 消费医疗、互联网医疗健康表现亮眼,密集收获IPO
从IPO 情况来看,2022年消费医疗大爆发,“金眼银牙”企业密集上市,植发加快冲刺二级市场;互联网医疗健康也有亮眼表现,两家企业成功上市。
眼科和口腔均在2022年迎来重要里程碑事件,A股市场“一家独大”局面被打破,后续企业纷纷上市。具体而言,何氏眼科、普瑞眼科和华厦眼科先后九个月内齐聚创业板,与爱尔眼科共同形成A股市场“四足鼎立”的局面。
瑞尔集团在港交所IPO,打破了通策医疗之后多年再无口腔连锁在主板上市的僵局,并成为中国口腔行业第一家全国品牌连锁的上市公司;美皓医疗(原中国口腔医疗服务集团)也成功登陆港交所,而在此之前,美皓医疗自2020起已6次提交上市申请。
此外,智云健康和叮当健康也成功IPO,标志着互联网医疗健康迎来新的发展阶段。
细分领域创新内涵解读
从医、药、险等环节来看,医疗服务领域2022年主要在诊疗模式、服务流程、客户群体与渠道等方面进行了创新或更深入的探索;这些举措主要围绕“以患者为中心”的理念进行。
■ 多学科诊疗病种范围扩展,呈现线上化特征
作为医疗服务领域大力推广的整合式诊疗照护模式,多学科诊疗(MDT)模式正呈现出应用病种增加,线上化助力效率提升的特征。
2018年以来,经过试点,我国消化系统肿瘤MDT取得了明显成效,开展MDT的试点医院数量逐年增长,病例数也相应增长,且试点医院在区域内起到一定引领作用。
2022年,《“十四五”国民健康规划》指出,推广多学科诊疗。国家卫生健康委办公厅印发《医疗机构门诊质量管理暂行规定》,医疗机构应当积极推行多学科(MDT)门诊,MDT门诊由相对固定的专家团队在固定的时间、地点出诊。
随着医疗体系对MDT的推广,该模式被运用到更多疾病诊疗中。来自CNKI的文献数据显示,MDT除了在肿瘤疾病领域之外,还在妇产科、泌尿科、眼耳鼻喉科、神经病学等学科大力开展。

MDT相关文献学科分布,资料来源:CNKI
目前,学界已制定了多学科诊疗在老年心血管病、肥胖症、戈谢病等方面的专家共识,以进行更规范化的患者诊治。实践中,医疗机构也在不断探索MDT的应用边界。
康复医疗领域,顾连医疗组建了康复科、神经内科、神经外科、骨科、重症医学科、心内科、中医科、营养科等MDT多学科联合诊疗及康复评估,避免单一学科诊断受限,降低病残率,减少医疗费用,加快患者功能恢复进程。
精神心理领域,优眠生活方式医学中心大力开展多学科诊疗,来自多个学科的医学专家组成团队工作组,针对失眠、焦虑、抑郁以及儿童青少年精神心理等,凭借“临床诊疗、心理疏导、物理治疗、中西医结合治疗”为核心的专项特色诊疗优势。
仁树医疗以眼耳鼻喉专科和国际日间手术中心为主营业务,但在服务过程中通过大数据分析发现,患者疾病存在交叉,因此设置了与眼耳鼻喉科存在高度交叉的科室,例如青少年妇科、儿外科、乳腺外科等,提供多学科的诊疗服务。
远程医疗、互联网医院等形态的出现和推广,加快了MDT线上化,也在一定程度上提升了MDT的效率。
盈康一生旗下医院不仅持续推广MDT诊断模式,还利用远程MDT平台持续扩大医院服务的内涵和边界。例如,四川友谊医院搭建了5G远程会诊中心,连接全国知名三甲医院、盈康一生体系内其他医院的专家,跨区域共为患者制定最佳治疗方案。

线上MDT诊疗流程,资料来源:公开报道
线上MDT打破学科壁垒,突破时间与空间限制,避免患者不停转诊、重复检查,使患者能获得精准诊断和个体化治疗,也使医生参与更为便捷。
■ 流程改造,全病程管理构建连续型医疗服务
以往的医疗服务,从空间布局到流程设计,均是以医疗机构和医务人员为中心,患者需要围绕这样的设置辗转就医。当前,服务流程正在进行重构,以患者疾病需求为中心,为其提供全病程管理。
全病程管理是指以患者为中心,遵照医学指南与各类临床共识,聚焦术后黄金护理期、慢病患者病情监控和干预等,建立一支包括专科医师、康复治疗师、营养师、心理治疗师、专业随访管理人员等在内的团队,为患者提供入院前、住院期间和出院后的全程持续照护,并建立患者健康档案,形成紧密协作的闭环管理系统。多篇学术研究表明,全病程管理模式已在恶性肿瘤、精神疾病及临床教学中取得了一定效果。
结合分级诊疗、由社会力量共同运营的全病程管理,各方参与者都得获得相应收益,实现价值最大化。其中,核心参与者大多是大型医院,科室多、患者多,人力资源紧张,实施全病程管理后,将可行的康复护理转移至院外,缩短了患者住院日,加快床位周转,提升医院运行效率;还可积累数据助力科研,并以此提升医疗质量和医院影响力。对于与核心医院合作的联盟医疗机构或下级医疗机构来说,则能够增加患者来源。
企业参与到全病程管理中,为医院提供技术、运营等服务,补充人力、管理流程,能获得相应的服务收益。
■ 生态型服务组织频现,破解C端获客难题
社会办医疗机构获客成本高,在社会办医数量增加的趋势下,该现象更加突出。为了破解获客难题,越来越多企业向生态型服务组织发展,以相近的专科、相关联的渠道来实现客户转化。
2021年,锦欣生殖收购了锦欣妇女儿童医院,结合辅助生殖业务,拓展生育全周期服务,包括备孕、IVF、产前、生产以及产后服务。2022年上半年,辅助生殖和妇儿业务的协同效应显现。在成都,2022年上半年在成都西囡医院接受ARS治疗成功怀孕并转化至锦欣妇女儿童医院产科建卡的患者数量同比增长125%,从锦欣妇女儿童医院不育科转化至成都西囡医院进行试管婴儿的初诊患者数量同比增长108%。
从业态维度来看,生态型服务主要涉及分级诊疗、OMO等模式。分级诊疗即医院+诊所,实现相互转诊;OMO主要是线上线下结合,实现相互转诊。
■ 客户渠道拓宽,围绕企业健康管理广泛开拓B端市场
B端客户也是医疗服务的重点拓展对象,尤其是互联网医疗,在供给端已整合了医、药、险等资源之后,B端渠道已是必争之地。2022年,企业健康管理成为B端业务热门领域。
随着现代生活节奏加快,慢病年轻化,企业员工健康状况不容乐观。此前,已有多份针对职场健康的调研均展现出员工健康状况的严峻形势。
国内大型企业已经开始了对员工进行健康管理。不过,传统的健康管理存在诸多短板,比如,健康管理重筛查和治疗,轻预防和康复,健康体检缺少检前、检后的相关配套服务,尤其是检后的数据分析以及后续干预方案的制定。缺少对员工健康状态的长期跟踪与分析,而对员工健康数据的持续对比,可以直接反映健康风险高低、健康干预手段的有效性等等。
针对这些不足,互联网医疗能为企业健康管理提供更全面、连续和动态的解决方案。

基于互联网医疗的企业员工健康管理流程,资料来源:公开报道
2022年,平安健康针对企业推出“易企健康”产品体系,包括“体检+”“健管+”两大核心产品,以及随心配、职场健康、智慧医疗室、员工福利兑换平台四大定制产品,按需为不同性别、不同年龄段的企业员工提供健康管理方案。
优加健康在此前服务保险公司的基础上,扩大客户渠道,针对企业健康服务面临服务分散、体验参差不齐等痛点,围绕员工福利,形成了“医-健-检-险”的一站式员工福利平台,为企业提供全方位医疗健康管理闭环服务。
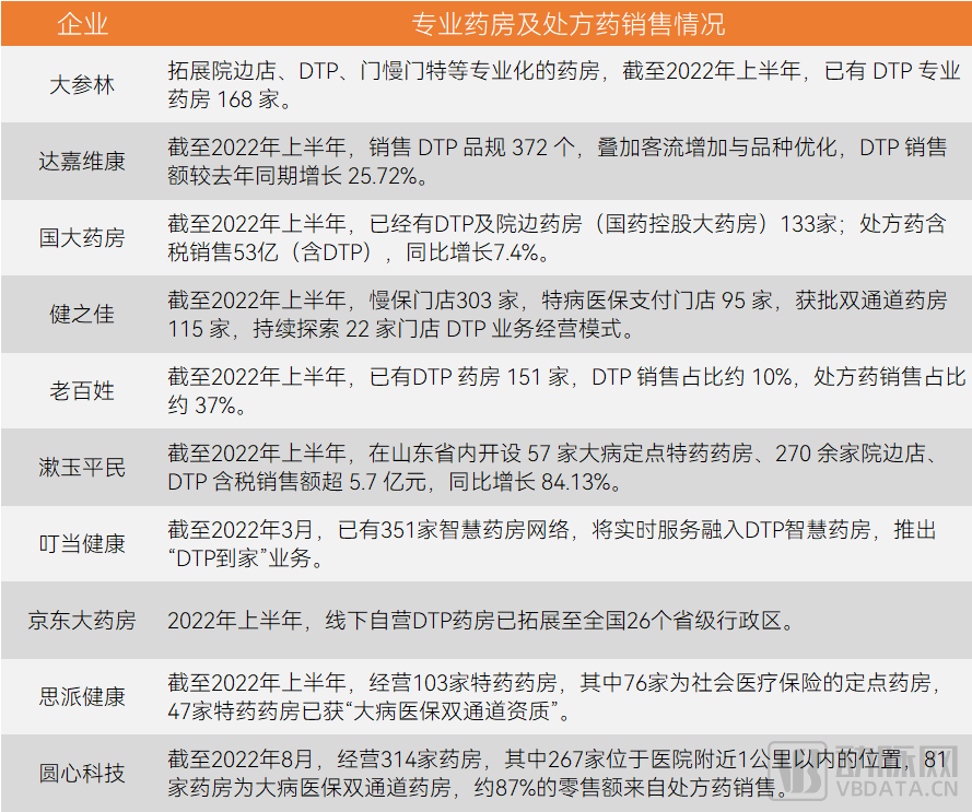
■ 专业型零售趋势下,药品+服务已成为标配
在处方外流、“双通道”政策、专业药房增长、疫情催化等趋势下,院外处方药销售规模增长,用户更加需要专业的药学服务,药品+服务已成为医药零售端的标配;且服务并不局限于单次用药指导,更聚焦在疾病管理、长期维系与用户的联系上。
目前,药品零售企业大力发展专业药房,以提升承接处方外流的能力;专业药房已成为零售市场的重要力量,除了DTP药房之外,还包括慢病医保药房、特/大病医保药房、双通道药房等。

部分零售企业的专业药房经营情况,资料来源:公司招股书和财报
专业药房增长、处方药销售规模扩大,要求企业加强专业服务能力。尤其是在疫情催化下,一方面,院外购买处方药在大众中进行了更广泛的普及;另一方面,大众对安全用药缺乏足够意识,盲目囤药、盲目联合用药,造成健康风险。当前,药品+服务已成为零售企业标配。
■ 流通市场重塑背景下,数字化营销深入患者管理
随着药品集采、医保谈判、两票制等一系列措施常态化开展,药品流通市场正在重塑,传递到上游,药企营销方式也在发生变革,迫切寻求成本更低、效率更高的营销手段。在数字化浪潮下,药企数字化营销水到渠成;2022年,药企数字化营销不断深入,从医生触达、医生教育向患者管理进一步延伸。
目前,科技公司、互联网医疗企业、医药电商、在线医生平台等均在积极布局药企数字化营销服务,传统营销公司也运用数字化技术转型。具体到产品功能与服务内容上,CRM、虚拟代表、线上学术会议、诊后随访平台、患者科普等,均在药企数字化营销范畴。
在快速发展过程中,数字化营销服务商为药企提供了更高效触达医生的工具,能更便捷地对医生进行学术推广,进而使医生为合适的患者开出处方;也为患者提供了更便捷获得药品,尤其是处方药的途径。
数字化工具的出现,使更高效的院外管理成为可能。数字营销服务企业愈加重视患者管理,围绕特定病种组建医护团队、辅助团队,搭建数字化平台,为患者提供在线咨询、用药指导、复诊提醒、定期随访、医学科普等服务,以提升患者依从性。
数字化能够帮助企业更精准地进行服务匹配。悦米科技基于医药大数据能力和专属算法,构建数据驱动的一体化医患服务运营体系,并利用自有的机器学习的算法,对医患等用户进行聚类或行为预测,并进行“医患用户-医学信息-推广场景”的精准匹配,提升学术推广和患者管理的效率。
通过持续、高效的患者干预,基于数字化的患者管理已经获得实效。2022年,景栗科技依托自身GemLife智能随访平台,推出了多触点随访服务模式。在景栗科技服务的某项目中,随访触达率达到90%以上,入组患者DOT显著增加,脱落原因也能第一时间追踪,部分脱落患者甚至通过后续跟进动作追回。
■ 多层次支付,惠民保及健康险加快非标体覆盖
作为我国多层次医疗保障体系的重要组成部分,2022年,商业健康险覆盖群体扩大,重点体现在惠民保产品、非标体医疗险产品等方面。
惠民保是兼具基本医疗保障和商业健康险双重属性的特殊形态,目前,惠民保的参与主体已形成了“政府部门+保险公司+第三方平台公司”共同参与的发展模式。
不过,惠民保也面临不利因素,例如,投保人群里面非标体占比日渐增多,产品赔付率不断攀升,而另一边却是惠民保产品获得理赔的人数较少,导致未获赔的参保用户获得感明显不足,影响人们对惠民保的信任与后续售卖。
2022年,包括镁信健康、圆心科技等在内的第三方公司在参与惠民保项目时,对产品创新进行了更深入的探索,融合线上线下医疗健康服务资源,强化对参保人员的健康管理,既提升参保者的获得感,又尽可能实现疾病风险的控制。
对其他商业健康险而言,正面临着保费规模增速放缓的现状。据银保监会统计的数据显示,2018年-2020年,健康险经历了一段高速发展期;2019年,健康险原保费收入同比增长高达29.7%。不过,2021年这一数据已降至7.75%。
2022年上半年,健康险原保费收入5341亿元,同比增长4%,与此前几年相比,增速进一步放缓。
规模庞大的非标体成为健康险拓展市场空间的重要目标。未来,非标体产品也需与惠民保类似,强化健康管理,并聚焦于非标体人群集中的场景进行销售转化,加快放量。
医疗服务行业趋势
医疗机构的经营壮大需要长期的过程,医疗服务创新更是无法一蹴而就,各类创新模式也具有延续性的特征。未来,医疗服务将在延续中持续寻找新的突破口。
■ 康复、医养、肿瘤等优质资源仍然稀缺,需加快补充
人口老龄化进程加快,与之相对应的医疗服务资源仍然不足;为了应对老龄化,优质的康复、医养、肿瘤等专科医疗服务将受到市场重点关注。
当前,我国已处于轻度老龄化阶段。研究指出,我国老年人口规模及比例将在21世纪中叶前不断增长,在21世纪中叶后达到峰值水平,2050年60岁以上人口约4.8亿,占总人口37.8%。一方面,老龄化导致慢病、肿瘤患病率增长已毋庸置疑,需要相应的诊疗和康复服务;另一方面,养老服务也将成为老龄社会的刚需服务。
因此,医疗服务体系内仍继续补充:高技术水平、可负担的肿瘤诊疗服务,高效率、多层次、涵盖品质与普惠的医养服务,以新技术、跨学科建设驱动的康复服务。
■ 支付政策或将促进辅助生殖需求释放,持牌机构优势明显
生育是与老龄化相关联的社会话题。近两年来,国家出台了包括三胎政策在内的一系列鼓励生育的措施。医疗服务领域,2022年,辅助生殖支付政策出台或将为患者降低费用负担,有望释放相应需求,具有辅助生殖牌照的医疗机构优势显著。
2021年,全年出生人口1062万人,人口出生率为7.52‰,连续两年处于10‰(即1%)以下。为了促进人口长期均衡发展,国家针对医疗健康服务已出台一系列生育支持政策,包括辅助生殖在内。
2022年,国家卫健委、国家医保局等17部门《关于进一步完善和落实积极生育支持措施的指导意见》提出,指导地方综合考虑医保(含生育保险)基金可承受能力、相关技术规范性等因素,逐步将适宜的分娩镇痛和辅助生殖技术项目按程序纳入基金支付范围。各地在辅助生殖支付方面也有一定的政策突破。

各地辅助生殖支付政策与举措,资料来源:各地医保局官网、公开报道
尽管辅助生殖纳入医保尚未实际落地,但政策方向的制定仍然有助于推动多层次支付体系的搭建,也包括促使商保更积极地介入。
不过,辅助生殖资质门槛高、已获资质的医疗机构数量有限。总的来说,辅助生殖领域有望在政策刺激下进一步拓展市场空间;近两年来,大型医疗服务集团、上市公司布局辅助生殖,频繁进行相应收购,已获批辅助生殖资质的医疗机构无论是在业务开展,还是在资源整合过程中,都具有优势。
■ 疾病干预关口前移,眼科、口腔等专科将着力预防控制
健康中国建设倡导医疗服务体系从“以治病为中心”转向“以健康为中心”,医疗服务机构的服务内容也将切实前移关口,从疾病治疗到疾病预防控制转移,这在眼科、口腔等消费领域将有显著体现。
眼科方面,视光服务成为眼科新增长点,视光中心、视光门诊受关注。
受诊疗和消费需求的双重驱动,屈光项目、白内障项目曾在眼科医疗服务收入中占主导地位。在市场需求、近视防控政策导向的作用下,视光服务成为眼科新增长点,眼科医院纷纷开设视光中心作为分级诊疗机构,更多以儿童眼科业务为主的视光门诊出现。
近年来,视光服务市场快速增长,从各家上市眼科连锁的财务数据中可窥见一二。在既往业绩增速基础上,各家上市眼科连锁仍在加快新建视光服务机构。

几家眼科连锁机构的视光服务收入增速,数据来源:公司财报或招股书
口腔方面,种植和正畸等高值项目高速增长,牙科综合医疗向疾病预防延伸。
目前,种植、正畸以高客单价为口腔医疗机构贡献了收入主力。下一步,口腔医疗机构需通过创新技术、创新服务模式从源头上预防和控制龋病发生。
《第四次全国口腔健康流行病学调查报告》显示,我国5岁及12岁儿童群体龋病患病率均呈明显的上升趋势,分别上涨了6%、10%,龋病防治关口前移势在必行。而《“十四五”国民健康规划》提出,需以龋病、牙周病等口腔常见病防治为重点,加强口腔健康工作,12岁儿童龋患率控制在30%以内。
目前,更多的儿童口腔专科医疗机构、综合口腔医疗服务机构已经在进行探索。例如,美维口腔加大力度投入预防及基础诊疗项目,并运用数字化搭建全生命周期的口腔健康管理和追踪一站式平台,可通过数据模型、信息分析提供集疾病预防、风险预测、个性化管理、客户参与为一体的医疗增值服务,更好地用预防代替治疗。
■ 第三方医疗服务、基层医疗机构提升水平,为医疗服务体系增效
在疫情影响下,以公立医院为主的各级医院医院承担了大量的患者诊治、疫情防控工作。第三方医疗服务、基层医疗机构将进一步清晰定位,承担相应职责,以提高医疗服务体系的整体效能。
长期以来,第三方医疗服务均是近年来国家政策大力鼓励的领域。具备标准化、一定规模效应、高准入壁垒、可复制性这四个特性的头部第三方医疗服务机构仍会持续受到市场青睐。
同时,聚焦高需求的核心业务、成本控制能力强、能在分级诊疗体系中发挥现实作用的基层医疗机构,能够尽可能应对疫情等客观不利条件,维持较好的运营状态、甚至实现增长。
以上两类机构不仅能在日常情况下使得医疗服务体系更高效运转,还能增强医疗服务体系的韧性,以应对疫情这类不确定性因素。
《2022医疗服务年度创新白皮书》目录
第一章2022年医疗服务新洞察
1.1 加快补量和提质仍是整体政策导向,手术管理迎来重大变化
1.2 资源稀缺专科融资活跃,实体医疗机构加快整合
1.3 消费医疗、互联网医疗健康表现亮眼,密集收获IPO
第二章 细分领域创新内涵解读
2.1 多学科诊疗病种范围扩展,呈现线上化特征
2.2 流程改造,全病程管理构建连续型医疗服务
2.3 生态型服务组织频现,破解C端获客难题
2.4 客户渠道拓宽,围绕企业健康管理广泛开拓B端市场
2.5 专业型零售趋势下,药品+服务已成为标配
2.6 流通市场重塑背景下,数字化营销深入患者管理
2.7 多层次支付,惠民保及健康险加快非标体覆盖
第三章 医疗服务创新案例分析
3.1 景栗科技:多触点随访服务提升患者依从性、降低随访成本
3.2 顾连医疗:完善高质量康复医疗体系,加快全国性综合康复医疗布局
3.3 优眠:以睡眠医学、精神心理健康为核心,打造生活方式医学领先品牌
3.4 平安健康:持续拓展企业客户,定制员工个性化健康管理服务
3.5 优加健康:搭建“家医优护”医疗服务体系,针对特定场景定制多元化服务
3.6 美维口腔:升级数字平台,驱动口腔医疗服务迈向数智化
3.7 悦米科技:医患一体化解决方案助力患者收益及医药商业价值最大化
3.8 盈康生命:聚焦家庭场景,“盈康数智人”打造医院级优质医养服务
3.9 仁树医疗:升级微创术式、引入超前镇痛理念,落地国际水准的医疗体系
第四章 医疗服务行业趋势
4.1 康复、医养、肿瘤等优质资源仍然稀缺,需加快补充
4.2 支付政策或将促进辅助生殖需求释放,持牌机构优势明显
4.3 疾病干预关口前移,眼科、口腔等专科将着力预防控制
4.4 第三方医疗服务、基层医疗机构提升水平,为医疗服务体系增效



评论