文|青眼
1月10日,国内蛋白技术平台公司引加(上海)生物医药科技有限公司宣布完成近亿元A轮融资,由招银国际领投、苏州信禾国清基金跟投。据了解,该公司将利用本轮融资加快布局构建合成生物学技术新平台。
过去的2022年,合成生物学技术在化妆品领域的应用就备受资本青睐。2023年的开年“第一投”,知名投资机构又将投资标的锁定在这门前沿技术领域。那么,资本为何会加速涌入合成生物赛道?其对化妆品产业又意味着什么?
亿元融资额比比皆是
公开资料显示,合成生物学是一门融合了生物学、基因组学、工程学和信息学等多种学科的交叉学科。其技术路径是运用系统生物学和工程学原理,设计、改造、重建生物分子、生物元件和生物分化过程,构建具有生命活性的生物元件、系统以及人造细胞或生物体。
中国科学院院士、分子微生物学家赵国屏曾解释称,“合成生物学最主要的任务,是要按人们的需求,设计出相应的‘产品’。” 麦肯锡全球研究院的报告也指出,全球经济活动中60%的物质产品可由生物技术进行生产。正因如此,就有了“合成生物造万物”的说法。
有报道称,合成生物学应用领域广泛,可应用于医药、农业、化学品和能源、食品和消费品等领域,可以减少对石油、煤炭等不可再生能源的依赖,解决化学工程中的高耗能和高污染问题,大幅降低生产成本。
据了解,目前比较成熟的合成生物应用包括L-丙氨酸等化工产品、人造肉、护肤品原料角鲨烷,及部分药物中间体等。基于此,在募资不顺、投资放缓的2022年,合成生物独得资本青睐,站上投融资风口。
据星矿数据统计,2022年国内有超过50家合成生物相关公司宣布完成融资,头部投资机构几乎全线入场。从投资金额和融资轮次看,绝大多数合成生物领域的融资都在A轮前,上亿的融资金额也比比皆是。
从化妆品行业来看,据青眼不完全梳理发现,2022年获得融资的一众合成生物相关企业中,蓝晶微生物、未名拾光、百葵锐生物、态创生物、生合万物等20多家企业都有涉足化妆品领域。



根据CBInsights数据,全球合成生物学市场规模预计到2024年将达到189亿美元(约合人民币1280亿元),复合年均增长率(CAGR)为28.8%,分行业来看,到2024年,医疗健康领域市场规模最大,消费品领域市场规模最小。也就是说,美妆行业并不是合成生物学最主要的应用方向。
既然如此,为何多数合成生物相关企业却纷纷入局化妆品产业呢?
杭州睿研前瞻生物科技有限公司总经理蒋丽刚指出,“合成生物学其它行业太难进入,一些相关企业希望借化妆品获得现金收入。”
首先从研发生产难度和监管准入门槛来看,相较于医药、化工、能源等领域,化妆品领域的门槛显然要低不少。典型例子就是有合成生物学鼻祖之称的美国Amyris,这家公司以抗疟疾药物青蒿素起家,在开发生产生物燃料受挫后开始转向香水、化妆品等高附加值成分,目前拥有多个消费品品牌。Amyris 总裁兼首席执行官约翰 梅洛 (John Melo) 曾公开表示:“我希望 Amyris 能成为环保美容护肤界的欧莱雅。”就已公开的2022年前三季度财务数据看,以化妆品和个人护理为主的消费者业务已经是Amyris重要的增长引擎。
据了解,合成生物企业的产品实现商业化要经历实验、小试、中试、产业化生产几个阶段,相较于其他产品需要达到千吨或万吨级别,高附加值的化妆品原料销售单位往往以公斤或克为单位,小试、中试阶段的产品就可以进行销售,为企业带来稳定现金流。萱嘉创始人张嘉恒曾公开表示:“先从保健品和化妆品领域入手,获得足够的原始积累后,再到医疗器械领域发力,从一类、二类、三类医疗器械最后到创新药。”
由此可见,化妆品业务是一些合成生物相关企业的现金奶牛,这也就不难理解它们为何会纷纷选择涉足化妆品相关业务。
美妆企业纷纷入局
当然,美妆行业对合成生物学的关注度也越来越高。青眼注意到,2022年获得融资的企业中蓝晶微生物、百葵锐生物和萱嘉生物都与欧莱雅颇有渊源,这3家企业分别获得2020年、2021年和2022年欧莱雅 BIG BANG美妆科技创造营“预见新产研”优胜奖。
公开资料显示,蓝晶微生物创立于2016年,是一家基于合成生物技术从事分子和材料创新的企业。2022年,蓝晶微生物以8.7亿的融资额刷新了国内合成生物领域的融资记录。据悉,目前蓝晶微生物已与欧莱雅进行了全面的合作,合作涉及成分类产品和材料类产品等多方面,且已有3个产品完成了验证阶段。
成立于2019年的百葵锐生物则围绕蛋白精准设计和蛋白分子机器技术建立全态链合成生物学平台,专注于皮肤健康、宠物肠道健康治疗、生物农药等领域的高效生物合成。
作为全球最大的美妆集团,欧莱雅的动向一定程度上也反映了美妆行业的趋势和方向。2020年,欧莱雅中国设立中国首个美妆科技挑战赛“欧莱雅BIG BANG美妆科技创造营”,邀请中国科技初创企业参与,共同探索和孵化革命性的美妆科技解决方案。某种程度上说,上述从“欧莱雅BIG BANG美妆科技创造营”项目中脱颖而出的企业,也可以看作是欧莱雅投资的风向标。

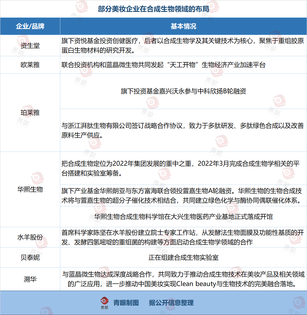
与此同时,其它美妆企业也都“不甘落后”。典型如华熙生物把合成生物定位为2022年集团发展的重中之重,并完成合成生物学相关的平台搭建和实验室筹备。此外,华熙生物参与的产业投资基金还在2022年6月投资了萱嘉生物。据了解,华熙生物将帮助萱嘉生物进一步开拓国际化妆品原料市场和医美市场,而萱嘉生物将其超分子催化技术与华熙生物的生物合成技术结合,共同建立绿色化学与酶协同偶联催化体系。
其它诸如资生堂、珀莱雅、贝泰妮、水羊股份等企业也都在通过投资、达成战略合作、组建合成生物实验室、引入科学家等方式入局合成生物学技术应用领域。
“是行业创新的核心驱动力”
那么,追逐合成生物的头部美妆企业究竟是在关注什么?合成生物学之于美妆行业的意义又是什么?
首先,在医疗健康领域中,合成生物学的应用就包括医美填充注射剂,如重组胶原蛋白、玻尿酸等,而这些原料也可用于化妆品中。具体到化妆品领域来看,合成生物学的意义主要包括三个方面。
一是合成生物有助于美妆行业的绿色可持续发展。
主流观点认为,合成生物学是实现双碳目标的有效途径。相比传统的化妆品原料生产方式,合成生物是通过微生物改造的细胞工厂得到想要的产品,生产过程更加绿色、低碳、环保。
此外,合成生物还可以用于生物可降解包装、环保可持续原料的开发和生产,实现包材、原料生产的绿色替换。
二是在化妆品原料方面,合成生物作用包括提高生产效率、降低成本、创造新原料等。
据华熙生物披露,通过合成生物技术,公司的微生物发酵技术已经发展到第三代,可实现每升提取液提取73g透明质酸,是第二代技术16-17g/L的4倍多,生产成本大幅降低,效率大幅提升。
据浙江伊瑟奇医药科技有限公司CEO邢辉介绍,随着合成生物学底层技术突破,基因编辑、酶定向进化等众多技术不断应用,可以快速实现已知化妆品原料的制造,极大程度缩短化妆品新原料开发周期。在他看来,“更有魅力的一点是,合成生物学可以打破限制,规模化生产一些来源于稀缺动植物的活性原料例如重组胶原蛋白等,同时不断做到生产大量传统化学无法合成的新原料和新分子。”
嘉必优董事长易德伟也曾告诉青眼,合成生物学能目的性地创造新的结构,新的物质,这也是大家评价“合成生物学是化妆品行业创新的核心驱动力”的重要原因之一。
三是用于化妆品安全评价、功效验证。广州荃智美肤生物科技研究院研发总监张太军称,“我们的皮肤3D模型也可以用合成生物技术来改造,模拟出更多不同的皮肤状态,未来在产品功效验证或者安全评价方面还有很多文章可做。”
为前景买单
综合来看,合成生物之所以备受追捧,关键在于合成生物学所展现出的良好应用前景。多位行业人士也直言,“非常有前景”“有很大想象空间”。但不能忽视的是,目前合成生物学仍处于发展阶段,在研发生产、商业化上仍有不少难题需要解决。
资深行业人士喻敏就指出,合成生物学在提纯方面往往会产生大量废水,需要消耗大量能量,也有不利的一面。易德伟也表示,合成生物学能不能替换掉原料的动植物提取或化工提取原料,最终取决于产品是否质量更好或成本更低,以及其他如绿色可持续、伦理等方面的因素。“从大部分的案例来看,合成生物学生产出来的产品拥有更好的功效,譬如角鲨烷的纯度更高等,但成本却不能保证所有产品都更低。”他进一步表示。
张太军则称,目前合成生物的火热,是因为过去很长一段时间的研究成果集中爆发了,现有成果让人们看到了合成生物的优势和前景,但现有技术总有用尽的时候,要合成新原料、取得技术突破远比想象的难。他认为,“首先能不能合成新的、真正有效的原料就是一道门槛,能不能用于化妆品行业,能不能规模化生产,成本会不会很高都是难题。”
以森瑞斯生物为例,这家合成生物相关企业以酿酒酵母为底盘细胞,生产出大麻二酚、大麻萜酚和液体新材料橡胶三种产品,在2022年4月完成了近亿元的A轮融资。森瑞斯的一名资方人士曾在媒体采访中透露,“它(森瑞斯)最初想做大麻二酚与大麻萜酚(功效型护肤品添加剂),但这些成分在化妆品行业被禁用了。”
正如很多观点所认为那样,“合成生物是一个长坡厚雪的方向。”与之对应的是,这当中的时间成本、资金投入都会只多不少,更会伴随着一些政策风险。那么,头部美妆企业为何还愿意押注烧钱快、变现慢、不确定性高的合成生物应用呢?
不少行业人士认为,“如今美妆行业内卷严重,大家也都是追赶热点。”某品牌操盘手则表示,很多人、很多企业都希望自己能跟现在最热的合成生物学技术沾上边,如此能够获得市场和资本的关注。
但抛开跟风的因素来看,本质上还是因为资金充裕的头部上市企业愿意押注未来,为能够看得到的研发前景买单,以期在未来建立科研壁垒。
喻敏就表示,“美妆行业需要科技抓手,只有加大在前沿科学和基础科研的投入,才能获得独特的技术抓手,将有利于品牌的独特性和市场运营。”张太军也表示,过去化妆品就只是一个纯粹的工业品,现在大家关注到使用化妆品 “人”的皮肤、身体的情况,行业对于前沿科学、基础学科的关注度越来越高,美妆行业的科技含量也越来越高。
总结来看,在具备革命性的前沿科技中,合成生物学被称为改变人类未来的关键性技术之一,美妆企业押注此项技术一定程度上也是在押注行业未来前景。
2023年第一场行业大会,来啦!新的一年,有哪些趋势值得关注,尽在第六届中国化妆品趋势大会。大会现场席位有限,点击此处,即刻抢票!


评论