文|亿邦动力网 潘晴晴
编辑|董金鹏
2022年,互联网大厂普遍面临业绩增长压力。从年初的战略会,到年末的总结会,“降本增效”、“去肥增瘦”是高管们经常挂在嘴边的词汇,随之而来的是大刀阔斧的业务收缩和人员优化。
尽管大厂对持续的增长压力“忧心忡忡”,但对一项名为“ESG”的议题却表现出足够的重视,不仅陆续对外公布年度ESG报告,还重金投入相关业务布局。
ESG是一个评价体系,包含三个维度,即环境(Environment)、社会(Social)和公司治理(Governance)。它的目标是更加全面地评估一家企业的可持续发展能力和社会贡献,而非财务绩效。
2004年,联合国全球契约组织首次提出ESG概念;2006年,联合国责任投资原则组织(UN PRI)将ESG三大要素正式纳入投资决策过程。此后,有关ESG议题的讨论、实践和评价机制,就在全球范围内推广开来。
截至目前,全球签约UN PRI的机构达到5200家,管理的资产规模已超过1200万亿美元。其中,中国签约UN PRI的机构达到119家,其中21家是公募基金公司,累计发行ESG公募基金超过200只,管理规模近3000亿元。
过去,外界对一家公司的评价主要看财务状况、盈利水平和行业发展前景。今天,为何ESG评价体系成为互联网大厂不容忽视的存在?作为一个商业热词,ESG究竟是为企业增加美誉度的“调味剂”,还是关乎生存发展的“必修课”?面对表述抽象的环境、社会和公司治理议题,他们又如何做“实”ESG?
亿邦动力梳理了2022年互联网大厂在ESG领域的投入与做法,以及它们面临的紧迫形势与做实ESG的必要性。更重要的是大厂如何看待未来的ESG,并相应调整它们的组织。

01 为什么互联网大厂纷纷关注ESG议题?
2022年8月29日,阿里巴巴集团对外发布《2022环境、社会和治理(ESG)报告》。在这份长达218页的报告里,阿里巴巴首次系统梳理了企业践行ESG的详细情况。此前一年,ESG被列入阿里巴巴面向未来发展的核心战略之一。
阿里巴巴集团董事会主席兼首席执行官张勇说,希望以后大家通过两份报告认识和理解阿里巴巴,“一份是财报,一份是ESG报告,前者展现业务的健康度,后者看到发展的可持续性和价值”。
从时间节点来看,这份ESG报告的发布是阿里巴巴在跟港交所强制ESG信息披露的规定“争分夺秒”。
阿里巴巴的财年截止日为3月31日。根据港交所2022年新版ESG指引(《环境、社会及管治报告指引》),发行人须在财年结束后五个月内刊发ESG报告,时间正好是2022年8月底,即阿里巴巴发布ESG报告的时间。
ESG议题在中国正在经历一个从“自愿”到“强制”披露的发展演变过程。
2012年,港交所发布《ESG报告指引》,作为上市公司自愿性披露建议;
2020年9月,深交所修订《深圳证券交易所上市公司信息披露工作考核办法》,其中指出,主动披露社会责任报告的企业会得到加分;
2022年1月,上交所发布《关于做好科创板上市公司2021年年度报告披露工作的通知》,明确提出科创板上市公司应当在年度报告中披露ESG信息,并“视情况”单独出具报告;
2022年3月,国资委成立社会责任局,将“指导推动企业积极践行ESG理念”作为职责之一;
2022年4月,证监会发布《上市公司投资者关系管理工作指引》,正式将ESG纳入其中,作为投资者关系管理中上市公司与投资者沟通的内容之一。
《哈佛商业评论》和贝恩公司在联合发布的《中国企业ESG战略与实践白皮书》中预判,未来深交所、上交所对上市公司的ESG信息披露要求,极有可能也升级为“强制”。
证券交易所对上市公司ESG表现的审核正在推动企业加快信息披露的速度。《2022中国A股公司ESG评级分析报告》显示,2022年ESG评级企业数量达到1267家,相比2021年新增467家,覆盖行业扩大为57个。
来自市场、投资机构和行业组织的诉求,是ESG议题在中国市场“生根发芽”的动力机制之一。在市场关切下,企业会基于投资者、利益相关者对上市公司的要求,同时参考国际ESG标准进行信息披露。
比如阿里巴巴的《2022环境、社会和治理报告》就指出,报告编制参照了港交所《环境、社会及管治报告指引》,同时参考了联合国2030年可持续发展目标(SDG)、全球报告倡议组织(GRI)标准、永续会计准则委员会(SASB)准则和气候相关财务披露特别工作组(TCFD)框架建议。
此外,ESG议题在国内的发展与国家顶层设计、社会公民意识觉醒、企业自身发展需求等因素也有着密切关联。
2020年9月22日,第75届联合国大会一般性辩论上,中国宣布:“二氧化碳排放力争于2030年前达到峰值,努力争取2060年前实现碳中和。”
国家发展战略方向是企业实践ESG议题的重要参考。翻看国内互联网公司的“碳中和承诺”可以发现,大多数公司都承诺“不晚于2030年实现自身运营碳中和”。
除了碳中和、碳达峰,诸如乡村振兴、共同富裕、数字经济等议题也经常出现在企业ESG报告中。
从公民意识觉醒的角度来看,过往频繁发生的互联网“用户隐私泄露”、“大数据杀熟”、“竞价广告误导”等现象,正在倒逼互联网公司合规经营,重视用户权益保护和产品体验。与此同时,有关“大厂裁员”、“996内卷”、“困在系统里的外卖骑手”等社会性话题,也促使企业深度思考商业价值和社会价值的平衡。
“2021年至今,互联网行业面临诸多结构性变革与挑战,……是时候回归本心,以负责任的方式创造可持续的价值。”腾讯ESG工作组联席主席James Mitchell在《腾讯2021环境、社会及管治报告》中谈道。在现有消费互联网和产业互联网战略的基础上,腾讯已把“推动可持续社会价值创新”加入到企业核心发展战略中。
由此可见,不管是出于企业合规经营、响应国家战略方向,还是对高质量、可持续发展的诉求,ESG都已经成为国内互联网公司重要的发展议题。我们预计,未来ESG的重要性将会进一步提升;另外,不止于互联网大厂,更多品牌企业和大卖家也将参与其中。
02 互联网大厂重点投入了哪些ESG议题?
ESG是2022年的商业热词之一,同时也是一个尚未建立全球统一标准的评价体系。
在环境(E)角度,ESG投资关注气候变化、资源消耗、废弃物、污染和砍伐森林等;
在社会(S)维度,主要关注企业的利益相关方,比如政府监管机构、员工、股东、客户、供应商、社区等;
在公司治理(G)维度,主要考虑公司组织架构、股东和管理层的利益关系、是否存在腐败与财务欺诈、信息披露透明度及商业道德等方面。
参考国内互联网公司发布的ESG报告,企业对ESG议题的实践,既有专门的组织架构设计,也有针对E(环境)、S(社会)和G(公司治理)三个议题方向的具体实践成果。
ESG概念流行前,国内互联网企业会通过发布年度“企业社会责任报告(CSR)”或“可持续发展报告”,彰显企业价值观和责任担当。如今,ESG报告可以看作企业社会责任报告(CSR)的升级版,不同的是,ESG更强调公司商业价值与社会价值的统一,与业务的关系更加紧密。
基于此,国内一些互联网公司已经将ESG议题纳入了公司治理体系和战略规划中,以便更有效地落实相关议题。
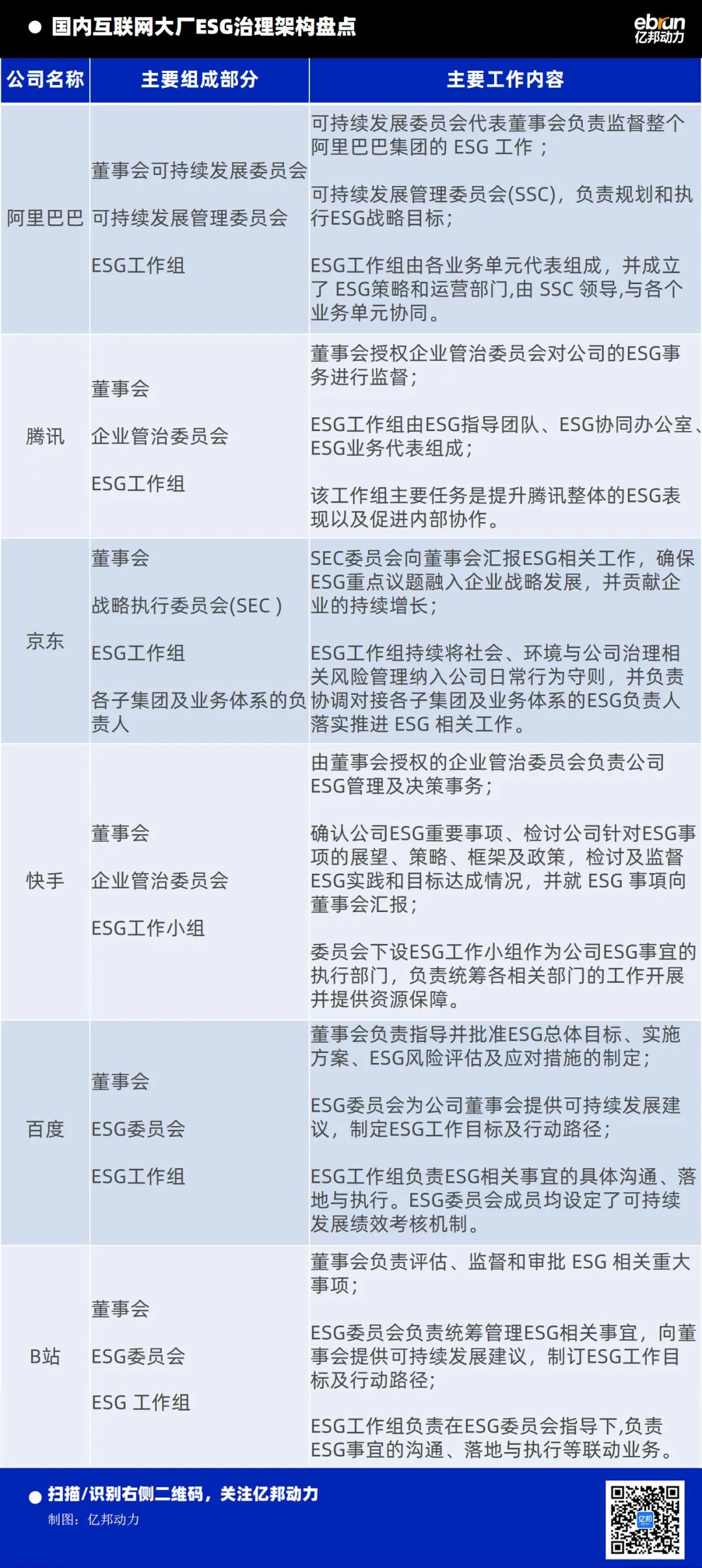
根据目前公开的ESG报告显示,相对完善的ESG组织架构通常包含董事会、高管层、执行层三大层面的ESG组织。
董事会层面的ESG委员会负责确立整体战略方向,对企业ESG工作进行监督和指导;高管层面的ESG组织负责制定ESG的具体战略,确认公司ESG的重要事项、工作目标和行动路径;执行层面的ESG工作组负责具体工作的沟通、落地和执行。

在环境议题中,“双碳减排”是互联网公司普遍重视的议题。作为互联网基础设施,互联网公司的数据中心自身产生的碳排放量巨大。此外,线上零售、线下零售、快递物流的业务布局也增加了减排压力。
随着利益各方对气候变化相关问题的关注以及国家政策的牵引,包括阿里、腾讯、京东等在内的大厂纷纷出台温室气体排放目标、减排措施、资源节约及循环利用、倡导绿色消费等方案,做出碳中和承诺。
从具体减排措施来看,国内互联网公司有两个应对思路,一是实现公司组织自身的绿色运营,包括云计算数据中心、物流中心、零售门店等场景;二是协同上下游生态合作伙伴,共同推进碳中和目标的达成。
举例来说,阿里巴巴承诺,将不晚于2030年实现自身运营碳中和,及上下游价值链碳排放强度减半,达成云计算的碳中和;另外,则用15年时间带动生态减碳15亿吨。
为了降低云计算数据中心与物流运输造成的碳排放,阿里巴巴将使用可再生能源,将本地部署的IT基础设施转向云,平均能降碳84%。2022财年,阿里发布的《阿里巴巴供应商ESG行为准则规范》,已有超过一万家供应商参与,包括绿色采购标准、绿色资质要求,并发布了绿色供应商管理体系。
腾讯承诺,不晚于2030年实现自身运营及供应链的全面碳中和,并不晚于2030年实现100%绿色电力使用。2021年4月,腾讯成立可持续社会价值创新事业部(SSV事业部),针对碳中和方向,专门设立了“碳中和实验室”。2021年9月,重庆腾讯云数据中心就采购了6000万千瓦时的可再生能源电力,率先成为重庆地区首个可再生能源电力100%覆盖的大型数据中心园区。
社会议题关注领域更为广泛,其中既包括企业员工权益保障和职业发展、生态伙伴/供应商管理与合作,也包括乡村振兴、产业融合、带动就业、公益慈善,还包括互联网技术应用中的技术伦理、网络安全、用户隐私保护等。
长期以来,有关用户隐私保护、员工劳动保障、平台零工从业者权益保障等话题,时常让大厂卷入舆论风波,这些议题也成为公司ESG报告中重点回应部分。此外,还有一些体现中国国情的议题,包括乡村振兴、共同富裕和产业赋能等。
在治理议题中,国内互联网企业披露的信息包括董事会制度和企业治理架构、企业社会责任/ESG管理、企业风险管理、反腐败/反洗钱管理等。

03 ESG议题是关乎企业发展的“必修课”吗?
长期以来,全球学界和业界对ESG的相关议题都有诸多争议和质疑。其中,比较有代表性的观点认为,ESG并非财务指标,可能与公司经营冲突,因此怀疑它的长期价值。
这一价值倾向最早来自于经济学家米尔顿·弗里德曼的观点——“企业的社会责任只有一个,就是在守法的前提下赚取利润”。直到现在,很多人依然认为,社会责任只是商业活动的补充,跟商业利润之间是此消彼长的“分蛋糕”关系。
埃森哲的一项调研发现,部分企业领导者仍认为ESG是公共部门的事,属于公司的品牌活动和“面子工程”,或者将其视为政府监管部门的要求,“不得已而为之”。此外,也有领导者认为ESG等同于“烧钱”,和运营效率、客户体验或商业创新无关甚至矛盾。
不过,伦敦商学院金融学教授、公司治理中心学术主任亚历克斯·爱德蒙斯的研究发现,社会绩效和财务绩效之间存在正相关关系。在长达28年的时间里,“美国最值得效力的100家企业”的股票回报率每年比同行高出2.3%-3.8%(复合回报率为89%-184%),它们产生的未来利润也超出了分析师的预期。
爱德蒙斯在他的《蛋糕经济学》里呈现了一种积极视角:“一家为社会创造价值的公司,并不是在牺牲利润,而是做大了蛋糕,最终提升了利润。因此,遵循ESG的投资理念和企业评价标准,不光有道德和伦理上的缘由,也有商业和利润增长上的缘由。”
《哈佛商业评论》也表达过类似的观点——“真正融入主营业务的ESG实践,才是可持续发展的ESG。那些没有将其业务的社会和环境后果直接与他们的商业模式和战略选择挂钩的公司,永远无法完全履行其ESG承诺。”
从国内互联网公司发布的ESG报告中,可以看到一些新趋势:平台型企业正在通过发挥数字技术优势,协同多方生态合作伙伴,将ESG议题与企业经营活动紧密结合,在为企业和生态伙伴创造经济效益的同时,扩大社会价值的贡献。
例如,在“双碳减排”议题上,国内互联网企业一方面通过技术创新,逐步实现自身“碳中和”目标,一方面又将这种能力转化为企业解决方案,帮助更多有碳中和需求的企业实现减排。
根据IDC近期发布的报告,2021-2025年,中国能源企业数字化转型支出将以每年15%的速率增长,生产运营数字化将成为企业重要减碳发力点。
在此背景下,腾讯的“碳中和”计划决定重点发力新能源项目,将能源业务独立成为腾讯云的一级部门,先后与国家电网、宝武钢铁、中石化、中石油、招商局、宁德时代等企业展开了合作。阿里云也推出能效平台“能耗宝”,帮助企业优化暖通空调能耗,节能10%。截至2022年3月31日,有近1700家企业开始使用“能耗宝”。
在“乡村振兴”议题上,国内互联网公司纷纷选择重投农业基础设施建设,深入田间地头,解决农业生产、农技培训、农产品上行等问题。
拼多多通过“山村直连小区”及“两台四网”(农产品上行平台、互联网农业数据平台、地网、天网、农产品物流网和农业科技网)的模式,构建出整张供给网络,充分对接供需。
这种业务实践不仅帮助众多贫困县发展特色农业,改善当地经济环境,也让拼多多上的商家数量和农(副)产品订单量持续提升,实现了企业商业价值和社会价值的“双赢”。
从2019年起,阿里巴巴也先后派出27位“乡村振兴特派员”到农村中去。截至2022财年末,菜鸟在全国建设了1000多个县级共配中心并覆盖400多个脱贫县,及5万多个乡镇和村级物流站点。
努力触达欠发达地区和数字弱势群体,为其提供服务,对双方而言其实是互补的。2022财年,阿里新增年度活跃消费者中超70%来自低线城市和农村。到了2021年,832个脱贫县在阿里巴巴平台销售额就达1281亿元。
在“数字经济”议题中,数字技术与实体经济深度融合已经成为中国产业转型升级的主流趋势。因此,国内互联网企业也正在通过技术优势赋能实体经济发展。
京东实施“以实助实“战略,以数智化社会供应链基础设施提升公共治理效率,科技助力产业数字化转型,为中小企业赋能。ESG报告显示,京东云已为1500多家大型企业,超过152万家中小企业提供了数字化解决方案,助力千行百业高质量发展,实现实体产业数字化转型升级。
美团建设了24小时智慧药店,帮助实体零售实现数字化升级。在自动化履约方面,24小时智慧药店从分拣、合单、打包、交接全自动化,支持人机协作;在数字化管理方面,24 小时智慧药店实现全链条数字化管理,增加了机器自动补货、自动取货、AI校验、远程人工核验等环节,门店出货准确率基本达到 100%。
目前,105座城市市民享受了深夜药品即时配送到家服务;24小时智慧药店每小时可分拣150单以上药品,比传统人效提高近50%。
互联网企业是中国数字经济时代的“弄潮儿”,它们的诞生与壮大,既有赖于技术潮流和自身努力,也享受了中国社会发展的各种红利和优势。新技术诞生的初衷是让世界更加美好,眼下它们有必要回归初心,关注发展带来的外部性问题。
如今在ESG这个全球性议题的引领下,中国互联网公司也正在身体力行地将其作为企业可持续发展的价值指引,探索出更多兼顾商业价值和社会价值的业务实践。而栖身于大平台之上的品牌、商家和上下游企业,也将越来越多被卷入ESG的大浪潮之中。


评论