文|春雷社
编者按:
功效护肤时代 ,更加注重科研叙事的品牌们,内卷的战火正逐步蔓延至上游端口;而随着系列化妆品新规的实施,国内的新原料备案也按下了加速键。
暗流涌动的原料趋势开始引领护肤赛道上的风潮,在此背景下,越来越多的品牌选择通过差异化的原料故事/专研成分来建立自身壁垒。
为此,春雷社特别推出了「原料特辑」栏目,通过持续关注国内外的潜力或热门原料,解析其市场前景及落地应用,为美妆企业提供更多从原料开发到开品的灵感。
在医药领域,蘑菇被称为「仙草」。在化妆品领域,蘑菇有可能成为下一个顶流成分。
上年年底,中国台湾某企业研发出一种名为「酵素水解滑菇多醣体(3-4.5kDa)」的新原料,声称该原料具备促进肌肤成纤维细胞划伤修复速率40%、降低70%基质金属蛋白酶活性、促进I型胶原蛋白增生60%等功效,相关结果已发表国际学术期刊。
最近,国外美妆垂直媒体Cosmetic-design,基于《Food Science and Human Wellness》期刊上发布了一则关于常用蘑菇成分在实际中的应用,而提出了蘑菇在美妆领域迎来复兴的见解。
Cosmetic-design提到蘑菇被誉为大自然的制药厂,富含大量的活性成分;而其中的活性成分之一β-葡聚糖,能够进入角质层和表皮,并深入真皮,是蘑菇成分应用于化妆品的潜力所在。
在国外,关于菌菇被应用于皮肤护理的讨论在近年来已然兴起,如Editorialist网站表示蘑菇护肤是2020年最大的美容趋势。
美国护肤品销售平台Cult Beauty提到2021年「mushroom(蘑菇)」一词在其平台的搜索量增长了480%,并且平台新增了许多含有蘑菇成分的护肤新品。
在国内,不少新锐品牌也纷纷推出含有真菌原料的产品,如东边野兽、PMPM、溪木源、稀物集、至本、山川等品牌——既然热度冉冉升起,那么菌菇原料会成为行业下一个顶流成分吗?
Part 01 菌菇对皮肤有什么魔力?
真菌包含霉菌、酵母、蕈菌以及其他人类所熟知的菌菇类(蘑菇属于真菌的一种)。目前运用于化妆品当中的真菌原料,以蕈菌以及其他人类所熟知的菌菇类为主。
菌菇用于护肤的魅力在于,不仅许多菌菇都含有相同的强功效成分,且不同菌菇含有不同的功效成分——品种多,潜力大。
国外一位花了超过30年时间研究皮肤的皮肤专家Renée Rouleau撰文写道,绝大部分蘑菇都有这三种相同的化学成分:多酚、三萜、复合多糖。
多酚是真正有效的抗氧化剂;三萜有助于减少炎症;而复合多糖则是一种优秀的保湿剂,可以在皮肤上形成一层柔韧的薄膜,以吸收水分。
「多酚+三萜+多糖」这样的组合使蘑菇成为真正强大的护肤成分。
「另在研究中发现,不少菌菇含有维生素(如维生素C、维生素D,网红成分维生素A等)和其他生物活性化合物,甚至特定类型的蘑菇被证明可以增强皮肤免疫系统,并提供抗皱效果。」
然而,强大的菌菇军团并不止含有这些有利于护肤的成分。

来自韩国的一篇《Mushroom Cosmetics: The Present and Future》论文中提到,蘑菇含有多种生物活性代谢物,如凝集素、多糖、酚类和多酚、萜类、麦角甾醇和挥发性有机化合物。
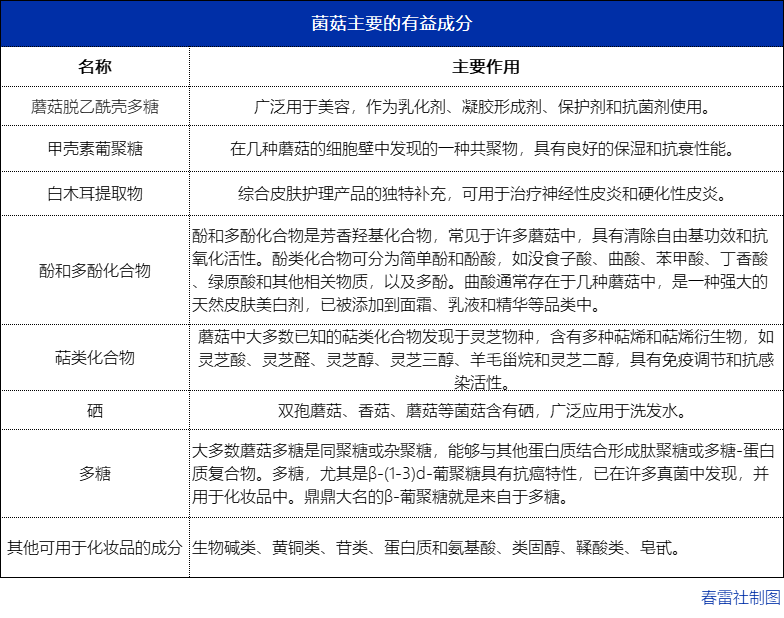
同时,蘑菇多糖、蘑菇脱乙酰壳多糖、甲壳素葡聚糖、白木耳提取物等源于菌菇的成分被证实是良好的护肤成分,一些蘑菇提取物甚至能够加快皮肤更新速度。
目前已然被广泛应用于抗氧化的麦角硫因和光谷甘肽两个热门成分,也是来自于菌菇类植物。
值得的一提的是,多糖中的β-葡聚糖(在许多真菌中被发现), 具有修复皮肤屏障和强大的保湿能力。基于雪蘑菇(雪耳)富含β-葡聚糖,曾有外媒称雪蘑菇是「透明质酸的接班人」。
另一种成分曲酸(常见于几种蘑菇),因其有效地减轻皮肤色素沉着的功效而被誉为对苯二酚的替代品。
综上所述,不难看出,菌菇类植物是名副其实的天然生物活性化合物的「制药厂」。正因为能够「产出」多种活性物,使这一种类具备较为全面的护肤功能和应用潜力。
据不完全统计,上述所说菌菇主要的有益成分,已被各种实验和论文证实具备良好的保湿、抗衰老(提拉紧致)、美白效果、防止脱发和头皮屑等美容功效,而这些被验证的成分仅仅占蘑菇种类总量的一小部分。也就是说,「真菌护肤,潜力无限」。
Part 02 国外钟爱灵芝、雪耳,国内喜欢高贵真菌
菌菇植物,有成千上万的品种,目前用于化妆品领域的主流菌种有灵芝、雪耳、松茸、白松露菌、白桦茸(桦褐孔菌)、药用层孔菌、白舞茸、鸡腿菇等。
20世界80年代起,日本品牌Menard,就开始将灵芝蘑菇相关成分应用于抗衰老护肤品当中。21世纪初,菌菇类成分开始在西方护肤市场掀起热潮,至今诞生了不少优秀单品。
据春雷社统计,全球较为知名的含菌菇类成分的护肤单品,多数添加灵芝、雪耳、香菇等成分或相关提取物。而除了这三个主流菌种,其他一些国外知名护肤品,也添加了白桦茸、白木耳多糖、姬松茸、裂褶菌等成分。

值得一提的是,国外有些品牌极为追捧雪耳这个成分,如主打蘑菇护肤的Elder Flower,将雪耳奉为自家品牌天然活性成分的头号王牌,并声称雪耳对增加皮肤水分保持力、防止皮肤微血管老化、减少皱纹和抚平细纹具有莫大作用。
品牌three ships在2020年推出一款新品「蘑菇透明质酸+维生素C精华」,甚至宣传雪耳比透明质酸更容易穿透皮肤。
近年来,随着新锐品牌的涌现及成分论走热,本土也有不少以「菌」为卖点的护肤品出圈。

这些直接以真菌命名的新锐单品,在宣传上核心成分都尤为珍贵。如东边野兽,声称全灵芝细胞油是来源于天然药物领域最稀少、最难提取的天然油脂之一;PMPM的白松露原料,来自意大利皮埃蒙特;溪木源的药用层孔菌,只用30年以上的高纯度药用层孔菌,可谓菌中贵族。
Part 03 菌菇成分,能成为下一个顶流吗?
从原料市场角度来看,菌菇类成分市场正在迎来增长期。
Data Bridge Market Research分析称,预计2022 -2029 年,全球功能性蘑菇市场将出现显着增长,市场的复合年增长率为 6.1%,而市场的主要增长动力归功于人们对功能性食品的偏好转变,以及个人护理的良好前景。
另一方面,国家鼓励企业使用本土特色的原料,而菌菇成分与中国渊源颇深,「全球蘑菇看中国」,这意味着菌菇成分将成为行业未来重点关注的一个板块。
事实上,基于菌菇所含多种功效活性成分,菌菇早已成分化妆品常用原料成分,国内不少化妆品都有添加该类成分,只是没有将其作为主打成分重点宣传。
而基于菌菇种类的多样性,如果企业能够加大对某些菌种的开发、研究,也许能从「已知」中发现「惊人的未知」。
重要的是,诸多菌菇原料通过发酵而得。我国发酵技术不输国际水平,若利用先进的发酵技术结合当下流行的功效评价,本土企业也许能通过多方位的技术支持,制造出源自中国,走出世界的特色原料。


评论