文|分布科技Onchain
2022年,众多企业加入了元宇宙和Web3的浪潮,在此方向布局投入;但与此同时,在通胀与疫情、通胀、地缘政治背景下,海外科技巨头和国内相关企业也承受着巨大压力。如何刺激有效需求,降本增效,对抗海外经济衰退及疫情不确定性风险是所有企业需要面对解决的共同难题。
虽然面对诸多压力,我们对行业发展仍保持乐观:我们依然看到科技巨头仍然进行着重点领域投资,国内行业激励政策日趋完善,落地创新企业仍在持续涌现。
本期,我们将首先回顾2022年元宇宙及web3发展历程,其次盘点新机遇的方向和对下轮周期的趋势预测。
2022行业整体受挫但保持长期乐观
1. 市场受挫,但投融资保持活跃
2022年由疫情反复和地缘政治余波反复影响,各行各业都遭受不同程度的打击,元宇宙相关主题指数回撤超过30%,但行业仍处于探索初期,2022年AR/VR,Web3等方向的持续发展,年底ChatGPT的推出更使得元宇宙的技术版图进一步完善。


2022年海内外元宇宙相关公司合计市值变动幅度
从成长性来看,无论在政府层面还是在投资机构眼中,元宇宙已经积累了充足的势能。2022年以来,华为、三星、索尼等大厂纷纷在 AR/VR 终端和各类设备中持续布局,期待新产品的推出提升使用体验,推动硬件渗透率提升。
另外,根据财联社统计2022年全球元宇宙产业共发生了704笔融资,总金额达868.67亿元。从细分赛道来看,元宇宙行业应用、底层技术、游戏、社交、媒体和社区、数字人等领域都受到资本追捧。
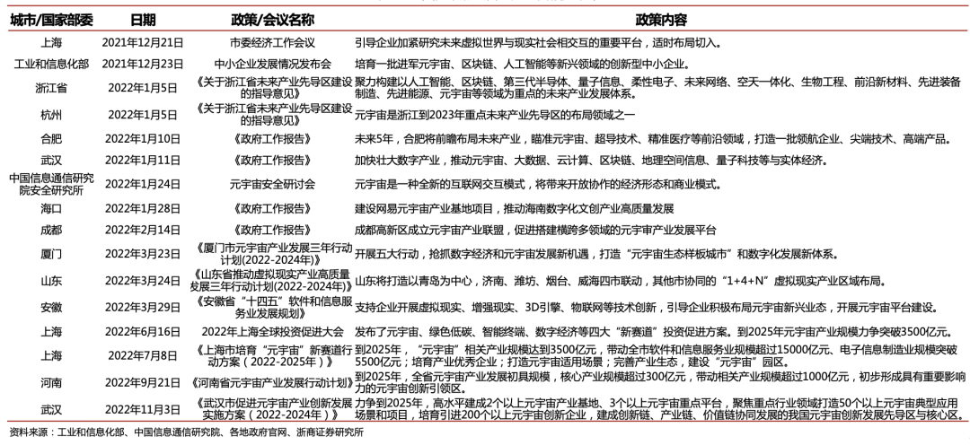
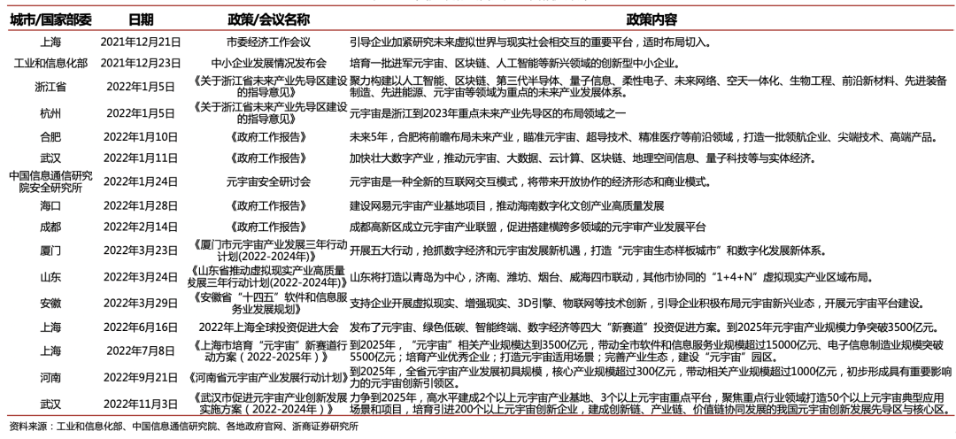
2. 国家和地方层面持续推出激励政策
在政策指引方向,根据财联社的统计,我国有15个省市政府出台了29项元宇宙专项扶持政策。香港地区发布的Web3政策宣言也标志着大湾区将成为一个重要的国内Web3产业集群。

另一个方面,市场对Web3在传统互联网升级的重要作用和技术方向的创新性的认识已经逐渐清晰,但在应用方向仍在探索阶段。
由于监管需求,在缺乏有效监管途径的背景下数字资产和金融应用无法在国内有序生长,这给应用的探索提出了挑战。Web3是元宇宙的重要基础设施,元宇宙将成为Web3实现大规模应用的重要流量入口。
2023年将是元宇宙与Web3继续为起飞而蓄力的一年,以下列政策指导、技术突破和市场发展等事件为标志:
1. 国内各地政府陆续出台相关积极政策,进一步催化板块加速发展,激发市场整体活力;细分方向上,对Web3等技术和元宇宙赋能实体经济应用的地方性政策将继续推进,游戏板块政策利空已基本落地、市场有望反弹;
2. 伴随重量级厂商入局,VR/AR产业生态日益成熟,加之技术迭代发展、内容生态扩容、产品出货量增长;
3. AI细分赛道持续创新,AIGC作为数字内容生产的新工具,颠覆传统内容产出模式,成为web3.0内容新引擎;
4. 以数字人为例的元宇宙数字营销市场需求由B端向C端发展,行业生态正逐步完善;
5. 我国数字商品领域基础设施初步完善,数字藏品继续向数字商品进行应用拓展和模式升级,IP+平台模式促进业务增长,技术应用将向更多垂直领域普及。
2023值得关注与建设的细分领域
在元宇宙和Web3中我们认为有很多方向值得关注和建设,下文将覆盖部分我们已经在投入和持续关注的领域,希望读者能够获得启发。
1. 基础设施
1.1 效用网络和扩容方案(Utility Network &Scalability )
以以太坊为原型的公有底层网络在技术竞争上已经取得了显著优势,而新型的底层协议仍在对突破不可能三角和支持有效的监管方法进行探索。在可扩展性、安全性、隐私性、碳中和及监管友好等方面仍有诸多进步空间。在2022年我们已经看到海外继续涌现出诸多新型区块链实现方案,我们相信未来和支持智能的开放底层协议会持续保持激烈竞争和迭代状态。
1.2 计算协议(Computational)分布式存储/雾计算/分布式网络协议
在海外Web3领域,Computational已经形成了完整的分布式存储、计算和网络三大领域,基于可组合性,这些解决方案为Web3提供了去信任的、分布式的、长期稳定的存储、计算和网络通讯服务。在AI领域持续发展的背景下,对存储、计算和通讯的承载能力、稳定性和存续性都提出了更高的要求,分布式基础设施将更高程度地提升应用的开放性和服务的长效稳定性。
1.3 零知识证明(ZKP)
ZKP曾经在公有区块链的企业级商业化应用发挥过一定的作用。虽然尚未得到普及,但零知识证明作为密码学的又一应用突破使得ZKP的算法持续创新,同时其应用已拓展至扩容方向。ZKP目前仍有兼容性和高算力需求等瓶颈,值得创新团队持续建设突破。
1.4 去中心化数据索引协议 (Tooling &Indexing)
在传统互联网领域,由于垄断和数据黑箱,用户无法捕捉和释放数据信息的价值。在Web3中,其Web3应用和元宇宙场景将产生大量公开数据,在开放数据库基础上将为数据要素市场的形成和完善提供基础。
1.5 跨链和开放生态框架 (Interoperability)
跨链互操作性对于整个Web3生态的重要性,不仅体现在打破了各自孤立网络造成的价值和信息孤岛状态,还体现在互操作性可以解锁诸多创新功能。随着各个生态系统的发展,它们会发展出自己的独特优势,例如更高的安全性、更快的吞吐量、更便宜的交易、更好的隐私、特定的资源配置(例如存储、计算、带宽)以及区域开发人员和用户社区。
更重要的是我们认为一个开放的元宇宙生态需要通常的跨链解决方案,来规避传统互联网的割裂和封闭。相应地,一个开放的、中性的元宇宙生态联盟也是我们认为值得建设的重要基础设施。
2. AI交叉领域
2.1 AIGC
AIGC作为本年度AI行业中发展亮眼的细分领域,在个性化内容营销、合成数据生成、虚拟陪伴及交互性内容等方面有明显增长潜力,与Web3基于UGC的内容增长范式不谋而合。围绕AIGC形成的上下游行业及相关的技术融合创新也展现出巨大潜力。
2.2 智能文本
以结构性新闻撰写、内容续写、诗词创作等细分功能为代表。基于NLP技术的文本生成可以算作是AIGC中发展最早的一部分技术,也已经在新闻报道、对话机器人等应用场景中大范围商业落地。
2.3 AI数字虚拟人
从数字人格升级而成的虚拟人格,可成为元宇宙内各项活动的重要参与方,可用于娱乐、科教等内容场景、或数字员工,提供拟人化服务等功能场景,或用户数字人格的虚拟替身(avatar)。特别是在场景缺少用户的初期,AI用户可以充当元宇宙的原住民,为潜在用户展现虚拟空间的建设图景。
3. 数字支付
3.1 链上数字人民币
元宇宙与Web3的生态为实现完备的可组合性,需要一个可以合规接入链上的支付业务,以及基于链上数字身份的风控系统。
链上数字人民币方案可以使支付成为链上应用和经认证的数字身份系统的原生功能,从而令可组合性发挥帮助链上业务实现闭环的作用。链上人民币对生态发展和确定交易真实性都有诸多好处,从而使监管更为便利。
4. 数字身份
4.1 链上数字身份层
链上数字身份不同于DID(去中心化身份)。从技术上看,Web3提供了一种让用户实际拥有个人账户所有权的方式。而链上身份目前还无法解决女巫攻击等问题,由于缺少合规验证和生物识别,建立虚假身份可能会成为一个固定的产业。从场景上看,DID目前仍缺乏清晰的使用场景和商业模式,多数项目仍处于概念验证阶段。
故而我们引入链上身份的同时需要绑定用户的原生身份,即结合Web3与Web2的数字身份,平衡开放和安全。由此链上数字身份既可以作为Web3的许可认证、实现Web3生态的互通、还可以将Web2身份关联的场景和用户引入链上。
4.2 数字声誉系统
随着Web3与元宇宙应用层完备,大量的行为数据会为用户形成数字画像,更高效地识别和定义用户的行为,声誉系统的基础逐步完善。基于用户行为的声誉系统,数字身份才真正拥有场景和价值,如何将应用与声誉系统形成闭环将是数字身份大规模应用实现突破的重要结点。
4.3 Web3社交
在开放生态中,项目和用户将拥有更多自主权从各种应用维度将数字身份们更有效地删选、组织、和关联起来,这将改变目前传统互联网推广的范式,或改变基于传统社交的社会结构和人物关系。
5. 元宇宙游戏
在Web3, AR/VR, 及AI等多技术融合创新的背景下,元宇宙游戏将与传统游戏在性质和体验上实现变革。除了游戏的真实感、可获得感和沉浸性得到巨大提升外,游戏的开放遵循开放生态系统的原则,合约和客户端开源,API的开放,插件和第三方客户端无准入,可良性竞争分叉,可组合性等等。我们期待更多的基于开放生态的元宇宙游戏诞生。
6. NFT→数字商品
我们已经看到在数字藏品在提供艺术美感的同时,已经将会员权益、粉丝经济、线下活动等融合其中,可以让这些数字化的文创品不仅仅是“藏品”,还可以是“用品”。可见技术赋能已经扩展了数字艺术品原有的属性。NFT作为一种技术标准,提供了一种将所有非标准化物品变成可编程的数字信息的方式。我们认为NFT在非文创的更多产业领域将会有更广泛的用例。
6.1 版权和数字产权保护
代表单个 IP 的数字商品可以帮助释放各种资产的流动性,例如:音乐、视频、文学作品和艺术品;专利技术;品牌。数字商品的真正潜力在于它们可以成为生产性资产或实用性物品,而不仅仅是交易泡沫。实现这一目标的一种方法是使用传统的法律体系将知识产权附加到特定的数字商品上。我们将看到更多数字商品/NFT在产权保护的用例。
6.2 文化娱乐
文化数字化是行业发展和政策导向的整体趋势,技术和协议层面继续在创作方式和内容本身上刺激文化领域的创新创造。
6.3 数字营销
从2022年开年的冬奥吉祥物,到各类品牌与明星的实践,数字藏品在个性化市场营销方向已经得到了广泛应用,但由于后期赋能不足,往往无法形成拥有长久文化价值的商品,在如何从内涵和技术上实现NFT在数字营销中的长期性也是我们关注的方向。
长期发展预测
以国内元宇宙与Web3的发展为立足点,我们从技术进展、应用方向、监管合规和人才流向几个方面进行方向性的预测。
应用方向
1. 未来3年元宇宙/Web3将出现DAU超过1千万的区域性大规模应用;
2. 数字身份和数字支付将成为元宇宙及Web3的通用中间层,实名制的数字身份使得web3与数字支付的结合成为可能;
技术方向
3. Web3赋能的元宇宙游戏将对传统游戏进行整体范式革新,成为创新技术的主要试验场;
4. 更多的面向开发者的基础设施(包括存储、计算和网络等服务)将通过分布式网络实现。
监管方向
5. 以太坊转 POS 后,一定程度上拥抱监管,公链的监管友好型提升,从技术和机制上都将更有利于区块链的合规化经营;
6. 中心化机构监管加剧与行业自律公约的建立,机构逐步恢复对行业的信心。
人才情况
7. 中国香港积极拥抱虚拟资产,大量人才资金从新加坡回流到中国香港,部分溢出到内地。
2022是艰难跌宕的一年,元宇宙与Web3在本土的落地仍处在探索、磨合、调整、适应和创造的过程中,我们既对去芜存菁的过程保持耐心,也对行业的腾飞怀有信念,为行业共荣而努力!
来源:第一财经


评论