文 | 王进 赵荣美
能源安全的概念已从单一的石油扩展到天然气和煤炭,又扩展到电力、核电、新能源,再扩展到锂、钴等新能源关键矿产资源,再到能源体系与整体系统,加之近年来的绿色低碳推进,其内涵与外延不断丰富和拓宽(见《能源安全大战①:全球危机蔓延,安全压力巨大》),全球各国不一而同地将稳定能源基础列入国家战略安全之首。
面对错综复杂的国际形势、全球发展的不均衡、“双碳”目标下的能源转型、以及近年来能源行业的急剧波动,在今后相当长的时期内,中国面临的巨大挑战是,能源的饭碗能否牢牢端在自己手中,饭碗中是不是有足够的“米”,“米”的价格会不会太贵?
2021年,全国范围内煤炭供应短缺,价格暴涨,油价气价顺势攀升,多个省份出现限电,北方地区供暖极其紧张。2022年,火电企业依然全面亏损,煤油气价依然处于高位,各地“有序供电”此起彼伏,川渝地区气候异常导致电力紧张持续近三个月,给制造业产业链、经济与民生带来多方面的负面影响。2023年,全球煤油气价格依然处于高位,虽有下降,但受各种因素影响,波动频率和幅度更难以捉摸。
谁该对中国能源安全的饭碗负责?或者说,稳定能源基础,谁来兜底责任?
国家能源安全:三种思维模式

当今世界,能源早已全球化。一个国家的能源安全不仅仅限制在一国之内,即所谓的“能源自给”,更应该放在国际市场中去考量,也就是说,一个国家的能源安全需要其他国家支持,需要国际市场支撑。
由于能源资源禀赋的差异,各国在全球发展中的地位决定了能源安全的思维和对策有所不同,我们将世界划分为“三个世界”:一是美国、二是中国、三是其他国家。
美国、中国都是群主,各带几个群,有各自的死党圈、兄弟圈、朋友圈、合作圈、竞争圈、敌对圈等。其他各国都不得不选群,选择跟随;他们可以选多个群,可以进,也可以退。
(一)三套思维
作为群主,绝对领导者,在重大问题上,特别是美国重大利益上,美国坚持“霸权主义”思维,死党圈各国几乎无条件服从,否则,美国会使用各种手段予以制裁或惩罚。
对竞争圈国家,美国的支持与帮助大多是有条件的,需要以资源、经济、军事、政治等利益作为交换。
对威胁美国利益与安全(包括能源安全)的机构甚至国家,美国会采取经济、情报、外交、分化、武力等各种手段,制造障碍、混乱或动荡,确保美国长期利益和安全。
相比较,中国奉行“人类命运共同体”的大同思维,以友好、和平与共赢的理念与各国开展合作,特别的是,与欠发达国家合作及支持几乎没有任何政治、经济等附加条件。
其他各国几乎都是跟随者。俄罗斯本是“一霸”,但由于经济体量太小,全球影响力大减。这次俄乌冲突,俄乌双方消耗资源和国力太大,短期内俄罗斯难振雄风。
各国选择跟随,虽然也讲渊源、制度、文化和理念等,但起决定作用的仍然是利益,所谓“有奶便是娘”。跟随美国利益大,大概率选择跟美国;跟随中国利益大,大概率会掉头选中国;也有国家左右逢源,脚踩两只船。世界很现实,也很无情。
(二)三种对策
在能源安全上,美国优先保证本国供应充分,而且要控制国内价格涨幅,否则,能源价格暴涨引起的价格普涨及社会性的通货膨胀,会让选民不满,大概率导致选票流失。
近期俄乌冲突,欧盟各国虽有不同意见甚至不少怨言,但仍选择服从美国,并高度一致地通过决议,全面制裁俄罗斯,包括限制俄罗斯油气出口。为此,欧盟饱受能源危机困扰。
作为“老大”,美国确实动员本国及全球资源,甚至施压中东国家增加油气产量,向欧洲紧急运送一批批油气。
为了进一步削弱俄罗斯及中国兄弟圈实力,美国大可能选择牺牲乌克兰,“弃卒保车”,让俄乌冲突长期化,拖穷拖垮俄罗斯(见《石油大战⑧:新局已成?》)。
对敌对圈国家,美国会借机时不时使用特别行动,破坏这些国家正常生态,让敌对圈各国无暇挑衅美国的全球霸权。
霸权主义也会承担相应的后果,例如,饱受世人同情和惋惜的美国911事件,本质上是美国霸权主义长期施压下的“狗急跳墙”,直接导致美国“搬石头砸自己的脚”。
在合作共赢原则下,中国与世界各国开展全方位的合作,得到多数国家的欢迎和认可。但在“外事无小事”导向下,中国曾“勒紧裤腰带”支持兄弟国家;碗里能源稀薄,也要拨一部分给兄弟国家;无条件无交换免除一些欠发达国家债务等。
跟随国,一方面胁于美国的霸权,担心危及政权稳定;另一方面又希望与中国合作,互利共赢,利益总是最为重要的考量之一,有的偏向眼前利益,有的偏向长期利益。
作为跟随国家,欧洲各国只能“跪谢隆恩”。俄乌冲突后,美国为其死党欧洲的能源安全也是尽心尽力。虽然价格偏高,美国油气商大获其益,但总算保证了欧洲的基本供应。
一些国家,政治低效、外汇枯竭、债务高企、危机重重,如果没有大国支持,特别是美国或中国,能源危机或成为其政权倒塌的导火线。
美国能源安全:“二驾马车”的运行逻辑
为什么美国特别看重能源安全?
曾经,美国一度是能源消耗及进口最大的国家。能源市场的波动,牵一发而动全身,直接对经济发展和人民生活产生严重影响。任何总统上台后,都不得不高度重视能源。美国选民认为,如果一个总统连能源安全都管不好,还能相信他为国家和人民造福吗?
美国联邦政府机构中,哪些机构在抓能源安全?
(一)美国能源部(Department of Energy)
联邦政府设立能源部的逻辑是什么?
上世纪70年代之前,能源相对充足并且价格低廉,能源企业充分竞争构建了稳健的能源产业链体系,联邦政府几乎无所作为,也无需作为。
1973年第一次石油危机爆发,全球油价暴涨,能源市场与石油安全受到挑战。一方面,第一次石油危机加快联邦政府在国家层面重组能源相关的政府机构,包括立法、政策与监管等机构,以便于联邦政府全面管理,保证能源市场失灵时国家能源安全;另一方面,核能商业化发展很快,核带来的国内外风险急剧上升,需要对核安全和监管进行升级。
1977年10月,根据联邦能源部组织法案(The Department of Energy Organization Act)设立了美国能源部。能源部承接了所有国家核能机构以及从曼哈顿工程启动后的核相关的国防责任,同时将联邦12个部属机构中能源相关的部门合并进来。
美国能源部的主要职责就是,以科技为抓手确保能源安全与能源发展。随着执政党与总统更替,作为内阁成员的能源部长一般随之调整,能源部的工作重点也在调整之中。
上个世纪70年代,能源部工作重点是能源产业发展及监管;80年代,偏重核武器研发和生产;随着冷战结束,90年代,转向核武器销毁中的环境问题、核武器管理以及不扩散推动;进入本世纪,能源部侧重于推动能源、环境及核能的科技进步,保障国家安全和繁荣,并寻求国家能源系统的转型,保持清洁能源技术和安全等方面全球领先。
能源部下属若干部门,其中三个专业部门为基础设施办公室、科学与创新办公室、核安全与国家核安全管理办公室。其中,科学与创新办公室下属有17个世界著名的国家实验室,近期核聚变取得重大突破的就是其中之一。
著名的美国能源信息管理局(US Energy Information Administration(EIA))以及国家战略石油储备办公室(Strategic Petroleum Reserve(SPR))都是能源部的下属机构。
2023年,能源部的总预算为482亿美元,比2021年度提高15.1%。其中,基础设施21亿,科学创新147亿,核安全与管理214亿;环境管理76亿;其他部门24亿。
总结而言,美国能源部既保障近期的国家能源安全及国家安全,包括推进核不扩散、核武器安全、战略石油储备、保护能源基础设施免受攻击等,又通过科技创新应用确保能源科技全球领先,为未来能源安全打好基础。
(二)联邦能源监管委员会(The Federal Energy Regulatory Commission(FERC))
FERC隶属于能源部,但它是一个独立的监管机构,监管各州之间电力、天然气和石油的输送,评估并确定油气管道的成本、输送收费标准与费率,为跨州天然气管网、天然气储备项目、LNG接收站等提供审查,为水电等项目颁发许可证等。
通过合适的监管与市场手段,FERC致力于协助所有的能源用户在合理的价格下,获得可靠的、安全的、稳定的、及经济有效的能源服务,为此,FERC密切关注并严格制止操纵市场行为,确保能源市场的有效性、稳定性和持续性。
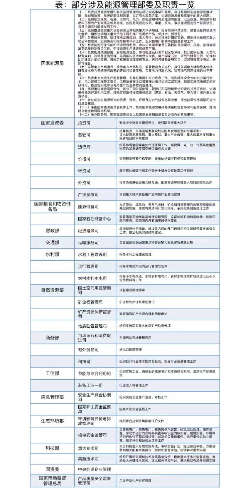
中国能源安全:碎片管理的责任兜底
中国能源行业是从计划经济体制下政企合一演变而来。经过政企分开、政府机构与职能多次调整、国有能源企业的分分合合、民营资本的谨慎进入,如今形成了中国特有的能源体制与能源市场。其基本特征如下:
(一)一些领域依然存在政企不分,企业干了政府的事;
(二)政监不分,习惯于自己制定政策自己监管;
(三)政出多门,上到中央下到地方,各管一块;
(四)习惯于重审批轻监管,滋生很多腐败机会;
(五)一些监管政策偏向行业垄断者和既得利益者;
(六)监管机构职能分散,存在重复交叉与错位缺位;
(七)一些领域形成监管真空,消费者权益保护不够;
(八)行业集中度高,远没有形成良好的市场机制;
(九)能源行业法律法规严重滞后,废改立不及时;
(十)重大危机预防机制不足,应急措施与手段落后。
就国家能源安全问题,多元化、碎片化、“九龙治水”式的管理模式下,责权利未能有效对应,没有一个机构可以单独承担责任。

请问:
能源总体供应紧张,包括煤炭、石油、天然气、电力等,哪个部门应该承担责任?
能源区域性供应紧张,包括煤炭、石油、天然气、电力等,哪个部门应该承担责任?
能源结构性供应失衡,哪个部门应该承担责任?
能源价格持续上涨甚至暴涨,哪个部门应该承担责任?
能源基础设施严重受损及恶性事故等导致人员与经济重大损失,哪个部门应该承担责任?
国家未来的能源供应稳定,包括煤炭、石油、天然气、电力、新能源等,哪个部门应该承担责任?
未来双碳目标和能源转型未完成,哪个部门应该承担责任?
应对能源安全:综合管理部门之必要
在应对国家能源安全以及相关的各项重大事务上,整合并组建综合能源管理部门及相应的国家能源监管委员会极其必要。
(一)政府能源行业管理模式
政府对行业管理需要解决政策制定和行业监管之间的关系即政监关系、集中监管和分散监管的关系、中央和地方的关系及政府和市场的关系等。
政监关系采取政监合一还是政监分开模式?在政策制定和行业监管上,小国偏向政监合一,大国偏向政监分开;小行业偏向政监合一,大行业偏向政监分开。
监管模式上采取集中监管还是分散监管?从横向上分,有统一监管和分段监管两种主要模式;从纵向上有集中监管和分级监管两种模式。统一监管和集中监管是比较理想的模式。
中国是一个大国,能源是一个基础性的特大行业,在国家治理上,应该尽快走向“政监分开,集中监管”模式,保证政策制定和政策执行之间的相互制约,增加政策制定的透明度,提高政策执行和行业监管的效率。
为此,需要整合并组建一个综合能源管理部门制定统一政策,也需要一个能源监管委员会去执行政策并对市场进行统一、集中监管,确保“三公”(即公开、公平、公正)统一市场的推进和落实。
(二)国家能源安全主体责任
在国家能源安全这一核心议题上,有三大重任与责任:
一是要解决近期的能源供应安全,包括总量、区域、结构、设施与系统等;
二是要为未来的能源供应安全做好准备,确保国家安全的未来能源保障;
三是维护好能源市场,让市场机制真正发挥作用。在市场失灵,如价格持续上涨甚至暴涨等情况下,政府能够及时并有效干预。
国家需要综合能源管理部门这一大机构做抓手,并承担以上三大重任与责任。综合能源管理部门可承担第一、二项责任,能源监管委员会可承担第三项责任。
(三)群主国际示范责任担当
当前,中国必须要率先解决好自身的问题,中国的能源更安全、模式更高效、管理更规范、技术更先进,才对兄弟圈和友好圈国家形成示范效应,对这些国家才更有向心力;与合作圈国家的合作才更有吸引力。
中国能源基础扎实,经济复苏强劲,才能给兄弟圈、友好圈和合作圈的各国以更大的信心、更多的共赢商机,也更有能力在兄弟圈和友好圈国家出现能源危机时出手相助。
中国和平发展也会让美国逐步放弃戒心,将来或有机会变成美国的竞争圈对手或伙伴,可以共谋全球可持续发展。
能源安全、模式高效、管理规范、技术先进、市场稳健,都需要有责任主体即综合能源管理部门及监管委员会的有效运行和支撑。
(四)应对未来能源低碳转型
未来,全球绿色发展与能源转型加快,电能替代与可再生能源比例高速增长,能源体系面临气候突变、电网效率、系统冲击等更严峻的新挑战,如何在新形势下保障国家能源安全,更需要深化能源体制机制的改革(参见《电力大战10:新能发展瓶颈,如何有效突破?》)
整合现有能源分散化“九龙治水”模式,组建综合能源管理部门既是新一轮能源体制改革的必然,也是未来深化能源体制改革及能源转型的主导机构和责任机构。如果能源改革不成功,能源安全没达标,能源转型未完成,综合能源管理就得承担兜底责任;能源市场不作为,能源监管委员会就得承担兜底责任。
四十多年来,经过多部门合并重组、两党多次轮流执政、历经16任能源部长,内部管理持续调整优化,在国家能源安全的三项责任上,大国管理模式中,美国现有“二驾马车”模式比较有效,得到普遍公认。
同样是大国,中国参考美国的经验教训,吸取其精华,结合中国国情,整合并组建综合能源管理部门及能源监管委员会,推进“政策监管相对独立,集中监管兼顾分散,分工明确、权责清晰”的管理体制,时机已经成熟,改革恰逢其时。
整合后的综合能源管理部门可以是现有的国家发展改革委,也可以是新的大能源部,如此,中国能源安全的饭碗就有了责任兜底,深化改革就有了推动力量,应对国际能源博弈就有了牵头主体。
(本文经作者授权发布,仅代表作者观点。本文得到能源行业一些资深专家和领导的指导和建议,作者表示感谢。本文作者来自于国合洲际能源咨询院,该机构专注于石油、天然气、煤炭、电力、可再生能源及气候变化等相关领域的深度研究、评估和咨询。)



评论