文|Fastdata极数
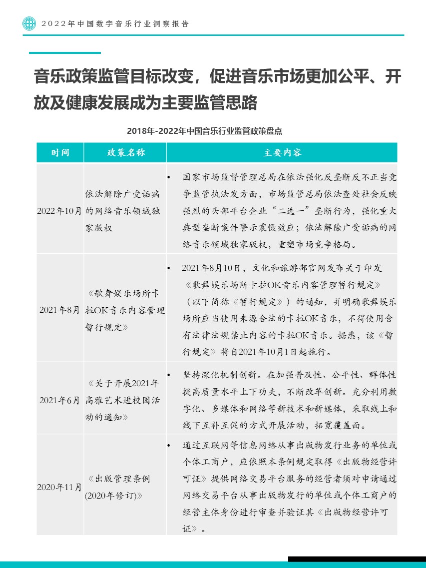
音乐版权进入“非独家”时代:2021年国家市场监督管理总局责令腾讯解除独家音乐版权,终结了腾讯的音乐版权霸权,这对音乐行业来说意味着一个时代的结束,另一个全新时代的开启,通过垄断及控制上游版权获得竞争优势的时代已经结束,所有的数字音乐平台拥有了更加公平、透明及开放的市场竞争环境,而想要在全新的音乐市场竞争环境中获得竞争优势,就需要拥有更强的运营能力、更吸引用户的社区内容、更能链接人与音乐、人与人的优质社区生态。在版权“非独家”时代,数字音乐行业的竞争格局正在快速的改变,数字音乐市场的竞争重新被激活。
数字音乐用户大迁移、大重构:数字音乐竞争环境、用户年龄结构、用户偏好、用户需求及音乐版权市场正在发生深刻的变革。数字音乐用户分层、分圈趋势加速,用户跨平台的大迁移、大重构正在进行,用户正在流向能够提供优质音乐体验、优质音乐内容、能遇见价值认同与精神共鸣同类的数字音乐服务平台迁移重构,除了同类型平台用户的迁移重构之外,跨音乐服务媒介类型的迁移和重构更加迅猛,已经成为这种大迁移、大重构的最重要组成部分。
短视频音乐服务崛起:以抖音为代表的短视频平台拥有优秀的音乐内容能力、音乐社区生态、音乐社交生态及音乐商业变现能力,深受音乐用户和音乐人的青睐,版权已经不再是阻碍用户跨媒介跨平台流动的阻力,用户大规模跨音乐媒介迁移重构正在进行,以抖音为代表的短视频平台成为了用户聚集的新中心平台,大量音乐用户从传统数字音乐平台向短视频平台迁移聚合。
























评论