去年末,一份成都市国土空间总体规划(2021-2035年)征求意见稿在网络上流传,并引发热议。
作为国家“多规合一”体制改革后,成都首部国土空间总体规划,涉及成都区域功能定位、人口规划、交通布局等核心指标,它将决定未来成都的钱财、物、人、产将流向何处,可谓是这座西部核心城市未来10余年的总体发展框架。
据了解,按照自然资源部工作部署和相关要求,成都市国土空间总体规划(2021-2035年)还在上报审查过程中,规划成果需国务院批准后方可正式生效。而随着市级规划步入送审阶段,区县级规划亦紧随其后公开出炉。
近日,成都市各区市县国土空间总体规划(2021-2035年)(征求意见稿)相继对外发布,正处于征求意见或公示阶段。不论是成都市整体规划或各区县发展规划,它们的变化,都将对区域未来的发展产生深远的意义。
新时代新变化,成都全新规划看点不少
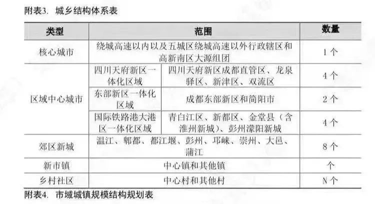
根据流传的成都市国土空间总体规划(2021-2035年)征求意见稿,在城乡结构体系上,它淡化了中心城区和圈层概念,进而将成都划分为“1个核心城市、3个区域中心城市+8个郊区新城+N个新市镇+N个乡村社区”的五级城乡架构。
这与成都市第十四次党代会提出的,“三个做优做强”(做优做强中心城区、城市新区、郊区新城)思路相吻合。从格局上看,新总规更强调地理空间上的抱团,进而强化组团式发展。
比较明显的变化是,新增以青白江为主体的“国际铁路港大湾区一体化区域”,范围包括:青白江、新都、金堂、彭州(濛阳新城)这无疑是对北门发展的重大利好。
业内人士分析,新增“铁港区一体化”深层的含义是健全成都都市圈发展体系,以铁港区联动德阳,进而带动德阳。
往南有天府新区带动眉山、往东有东部新区带动资阳,往北有“铁港区”带动德阳。而这样做的目的在新规划中已明确指出:支撑带动成都都市圈发展。
所以,新一轮成都总规有个十分鲜明的特色就是强调带动。成都都市圈,已经纳入德阳、眉山、资阳,未来德眉资将和成都深度融合,产业、人口、资源共享。
不少人都会指出,在这份规划中,温江区和郫都区疑似遭到“降级”,与都江堰、彭州等一干远郊“小兄弟”一并位列郊区新城。但仔细地看,这正好是此前的“西控”区域。只是换了一个名称,这样来看,温江区、郫都区的小伙伴是不是长舒了一口气。
新规划中,天府新区也遭遇了温江和郫都区一样的待遇,不在核心城市行列。事实上,原来规划的“南拓”区,剔除2017年版本的视高、邛崃,把龙泉山西侧的龙泉并入,再加上天府新区成都直管区、新津、双流、和新川、中和,便是如今的了四川天府新区一体化区域。
这样来看,曾经的“东进、南拓、西控、北改、中优”十字方针涵盖区域与如今的东部新区一体化区域、四川天府新区一体化区域、郊区新城、国际铁路港大港区一体化区域、核心城市绝大部分面积处于重合状态,本质上,这是对之前的十字方针进行了契合当下大环境的优化和调整。
成都区县规划有哪些关注点?
对成都市的整体规划有了基本了解后,我们再把目光聚集到各区县的具体规划上来。
截至目前,已有高新区、双流区、温江区、龙泉驿区等十余个区县的规划草案或征求意见稿出炉,规划对成都市未来十余年各区市县发展的总体定位、发展重心等多个方面进行了明确的布局与规划。
高新区是成都区县发展的先行区,根据成都高新区国土空间总体规划(2021-2035年)草案,天府大道和交子大道沿线将是高新南区未来的价值高地,也是成都的顶端,包含金融城板块以及大源2~5街。
由于成都高新南区上述区域发展接近饱和,后期的土地的开发也几乎殆尽,而石羊场和中和片区则主要以城市更新为主。那么未来的开拓重点在哪里?
根据规划,新川、骑龙片区(大源西)作为高新南区仅有大片空地的区域,将成为重点打造区域。其中新川主要发展创新型企业,而骑龙则高度拔得更高,要打造龙头总部经济,两者的发展方向相对有差异。
一个区域发展重心的转移是尤为值得大家关注的。
《双流区国土空间总体规划(2021-2035年)(征求意见稿)》表明,双流发展的核心区由原先的“杨柳湖主中心+空港副中心+怡心湖副中心”变更为了“东升老城城市中心+怡心湖城市中心+永安湖城市中心”。通过对比可以看出,杨柳湖主中心已被取消,怡心湖已经从副中心升级为城市中心。而永安湖成为城市中心,对生物城板块来说无疑是重大利好。
借助成都“向东、向南”的发展大势,龙泉驿区近年步入发展的快车道,尤其东安湖板块作为成都大运会开幕式和主要赛事举办地,平地起新城,实现快速崛起。
根据最新规划,未来十多年,龙泉驿将沿着东西城市轴线打造东部新城中心与龙泉驿东安湖中心这两大核心区域。这样来看,相比于作为重点打造的行政学院、十陵、大面与东安湖板块,正致力城市更新的龙泉驿主城片区在规划定位上已归于“二线”。
值得注意的是,在目前已经公布的区县规划,尤其是温江、大邑等郊区新城地区的规划,无一例外,都用大篇幅着重阐述了生态保护红线、基本农田保护等内容,在措辞上也是多次提及“红线”、“严禁”、“底线”等词汇,这样做为了守住成都耕地红线和粮食安全生命线,打造更高水平的“天府粮仓”。
读懂人口流向趋势,拥抱蓉城未来
洞悉城市规划,从深层次上必须清楚未来人口流向趋势,这与判断楼市前景的名言“短期看金融,中期看土地,长期看人口”有着异曲同工之妙。
根据最新规划,成都提出到2035年全市人口控制在2500万人以内,并按上浮20%的常住人口规模配置公共服务。当前成都人口约为2100万,从人口增长余额来看,未来13年成都还有约400万的增长余额。
新成都人具体会流向哪些区县?
根据规划,五城区+高新人口基本保持现有水平,而其余区县的城镇人口都呈大涨趋势。其中东部新区以125.6万居首、其次是天府新区87.5万、双流46万、龙泉驿区41.3万。很明显,成都未来的人口增量态势与城市“向东、向南”的趋势十分契合。
每座城市都有自己的生命和发展轨迹。解放初期的成都,是一座经济落后、市容破败、街道狭隘不平、市政设施简陋、河渠严重污染的内陆城市。短短70余年,成都面貌发生了翻天覆地的变化,一座现代化西部国际大都市拔地而起,城市空间也从一环及周边区域拓展为“一心两翼三轴多中心”的恢弘格局。
当然,不论是成都市国土空间总体规划还是区县规划,当前都还仅仅是送审稿或征求意见稿。也就是后期还存在变动的可能性,但虽然还可能改动,但大体框架已基本确定。
全新的变化正在蜀都大地上演绎,读懂这些规划,算是洞悉了成都未来十余年的发展方向与重点,我们从总规中已然看到成都未来的模样,依稀看见一座更加繁荣、美好的蓉城在向我们走来。


评论