文|艾瑞咨询
核心摘要:
概念定义:数字孪生城市是指在数字世界中创建一个同物理实体城市外观一致、行动一致、思想一致的数字虚拟城市,实现对现实世界的监测、诊断、回溯、预测和决策控制,用于实体城市的规划、建设、治理和优化等全生命周期管理,提高城市运行效率和市民居住体验
技术体系:数字孪生城市不是单一技术,而是以积木式组装结合了物联网、大数据、BIM、GIS、人工智能等多项前沿技术的“巨技术”,其难点主要聚焦在数据管理、信息模型和仿真分析三个环节,数据接入环节亟需政府层面统一标准,模型层面需要脱离形式主义,关注语义建模,仿真层面需要多领域建立模型库,提升算法的商业化落地能力
发展现状:
市场环境:多方施策与标准制定双管齐下,市场环境整体积极向好发展
产业格局:产业链处于整合发展初期,玩家巨头化特征显著,市场格局未定
市场规模:2022年中国数字孪生城市市场规模为51亿元,年复合增长率达50%,城市信息模型基础平台和场景化应用同步落地
应用场景:综合技术匹配度、规模化潜力和市场规模三个维度评价数字孪生城市场景化应用价值,城市交通、地下管廊和产业园区是三大价值场景,其中全景路口结合自动驾驶有望实现规模化落地;地下管廊和数字孪生技术具有先天的适配性,中长期具有发展潜力;数字孪生助力产业园区数字化转型、加速产城融合
思考与呼吁:亟需推进标准统一、商业模式创新和市民应用开发等方面的工作进程

“数字孪生”从何而来现处于行业应用探索期,数字孪生城市具有规模应用潜力
数字孪生这一概念发源于NASA,广泛应用于工业,并迅速成为了各地政府城市运营和管理的抓手。随着数字孪生技术完善和行业渗透,孪生对象从微观的资本密集型产品/设备向宏观的大型复杂城市空间拓展,数字孪生城市市场机遇与挑战并存。

如何理解“数字孪生城市”数字孪生概念在城市空间的应用,服务于城市全生命周期
无论是数字孪生还是数字孪生城市,其定义都在专家、学者和相关从业人员的研究与实践中不断的优化调整。相较于数字孪生,数字孪生城市圈定了“城市”这一地理空间范围,内涵定义脱离了抽象理念,扎根于“智慧城市”这一优渥土壤,数字孪生城市的原理、功能、预期用途和受益方也更为清晰明朗。通过融合、提炼现有报告内容成果,解构数字孪生城市的内涵特征,艾瑞认为数字孪生城市是指在数字世界中创建一个同物理实体城市外观一致、行动一致、思想一致的数字虚拟城市,实现对现实世界的监测、诊断、回溯、预测和决策控制,用于实体城市的规划、建设、治理和优化等全生命周期管理,提高城市运行效率和市民居住体验。

数字孪生城市和智慧城市的关系智慧城市的新高度,新型智慧城市建设的最佳助力
二十余年来,我国城市信息化发展经历了数字城市、智慧城市到新型智慧城市三个阶段,城市信息化也从数字化向网络化、智能化发展。新型智慧城市总结了前期建设中存在的问题(数据烟囱等),强调以人为本,以数字孪生城市为核心理念,以城市信息模型为新型智慧城市建设的核心支撑,以智慧空间治理、解决城市病为核心应用,赋能新型城镇化发展。简单的说,新型智慧城市包含了数字孪生城市,数字孪生城市是新型智慧城市建设的组成部分和当前最优解决方案,是数字城市、智慧城市乃至城市信息化的高级阶段,是未来新型城镇化建设的工作重点。

数字孪生城市的技术体系总览具有多学科交叉会聚、多技术跨界融合的典型特征
数字孪生城市不是单一技术,而是以积木式组装结合了物联网、大数据、BIM、GIS、人工智能等多项前沿技术的“巨技术”,其技术复杂性和建设难度不言而喻,但与此同时具有一定的历史积累和产业基础。目前前端传感器设备产业链相对完善,稳定高速的通信随着5G普及有望实现,在技术进步及利好政策驱动下云服务的应用逐渐深入,数字孪生城市亟需解决的技术难点主要聚焦在数据管理、信息模型和仿真分析三个环节,本章后续页面将针对其中的重点内容展开分析。多技术融合,自下而上、由实入虚再入实,形成了支撑数字孪生城市技术理念的、运行机制闭环的技术堆栈。

关键技术环节重点解析|数据层物联网平台设备接入能力是孪生城市建设的基础
广泛布设的传感器设备和全面连接的智能化设备是数字孪生城市建设的基础和前提条件,也是孪生城市动态数据养分的来源。设备的接入、通信、控制和联动是物联网的基本功,但在孪生全面感知需求下,百分之百的存量/新增设备与平台双向通信使得建设难度大幅提升。面对多源异构通信协议,厂商物联网平台主要通过设备直连、网关接入和云云对接三种方式建立高并发、稳定、可靠、安全的设备通信,以求消除海量终端通信协议的差异、统一标准,但网关接入设备类型受限、设备接口不标准/被占用/无法新增等难题仍存在,依靠平台侧软件集成的方式解决问题不可避免的造成了项目建设进度的延后和成本高筑,国家/行业层面亟需出台相关标准,在下一轮设备更新周期中实现物联网通信协议的统一。

Garbage In,Garbage Out,时空数据的高效管理至关重要
城市是自然与社会深度耦合的复杂系统,包含了自然资源和人造实体的动态、静态要素,要素的数字化、集约化管理形成了城市时空大数据资产。下表中,时空基础数据和相关业务专题数据支撑着真实、精准的城市信息模型构建,物联感知数据沿分布式算力网络流动革新,从“脏数据”经清洗、加工、标签化逐步蜕变为专题数据以供上层BI分析调用。低质的输入必然导致低质的输出(GIGO),时空大数据的高效管理对孪生系统的价值释放至关重要,是使能北向应用的数字底座。此外,海量、多维、实时、非结构化的时空数据累积将对未来城市IT基础设施建设提出新要求。

关键技术环节重点解析|模型层可视化交互具有必要性,服务于机器学习是建模的根本目的提到信息建模,有人将其与可视化大屏划上等号,这无疑是管中窥豹,关注了数字孪生的表象与形式,忽视了其本质与内涵。数字孪生城市信息模型(简称CIM)由实景三维模型和语义模型共同构成。空间几何建模是对物理世界三维立体结构和外观的数字表达,是服务于人类浏览和理解的人机交互界面,更注重模型的精度、还原度和准确性。语义模型是在三维模型基础上对物理世界的深度理解,提炼信息、总结规律、构建时空知识图谱,满足AI算法开发和信息检索。实景三维模型是CIM的空间基底,语义模型是CIM建设的根本目的,服务于高阶的机器学习算法训练。几何建模在摄影测绘和计算机辅助设计等领域已有长期的技术和实践经验积累,技术难点在于高精度模型的成本控制;语义建模技术尚不成熟,有待行业实力玩家探索定义。

关键技术环节重点解析|仿真层多领域构建仿真算法模型库,实现孪生应用价值层级的跃升
初次接触数字孪生概念,人们多惊艳于其水晶球般的先知预测力,而不是实时监控。过往城市治理方案或理论的可行性验证多受限于客观物理条件,数字孪生城市提供了一条低成本试错之路,通过历史及实时数据、假设条件的输入和仿真算法的运行,以确定最优的可用策略,支撑决策制定。我国数字孪生城市现处于由L2“理解现状”向L3“防微杜渐”跃升的关键阶段,但城市内部行业算法模型缺乏,除交通领域有比较成熟的模型库外,多数城市治理领域尚处于起步阶段,主要为单一、分散的场景应用,长此以往数字孪生城市价值挖掘和未来发展将因此受阻。

突破仿真算法发展瓶颈,赋能决策“谋定而后动”仿真算法发展瓶颈由多因素构成,技术侧首要原因是数据积累不足,需要基于数据形成丰富的CIM模型供算法训练。其次,部分场景下,如桥梁运力、隧道稳定性、空间气体分布等,实时仿真模型参数量计算量大、耗时长、无法规模化落地,需进行轻量化改进以满足实时性和高精度需要。最后,现有算法多基于开源学习框架,精度、性能差强人意。业务侧,仿真算法和业务场景紧密联结,需明晰场景需求痛点,综合考量模型精度、完备度和有效算力发挥间的平衡,实现仿真算法的商业化落地。短期内,我国数字孪生城市停留在L2层级,异常事件的实时响应和城市形象的真实呈现对于城市管理、城市品牌和美誉度具有现实意义,但从中长期看,仿真算法模型的普及是数字孪生城市价值释放的钥匙,真正服务于城市全生命周期,提升城市宜居性、弹性、可持续性和幸福感。


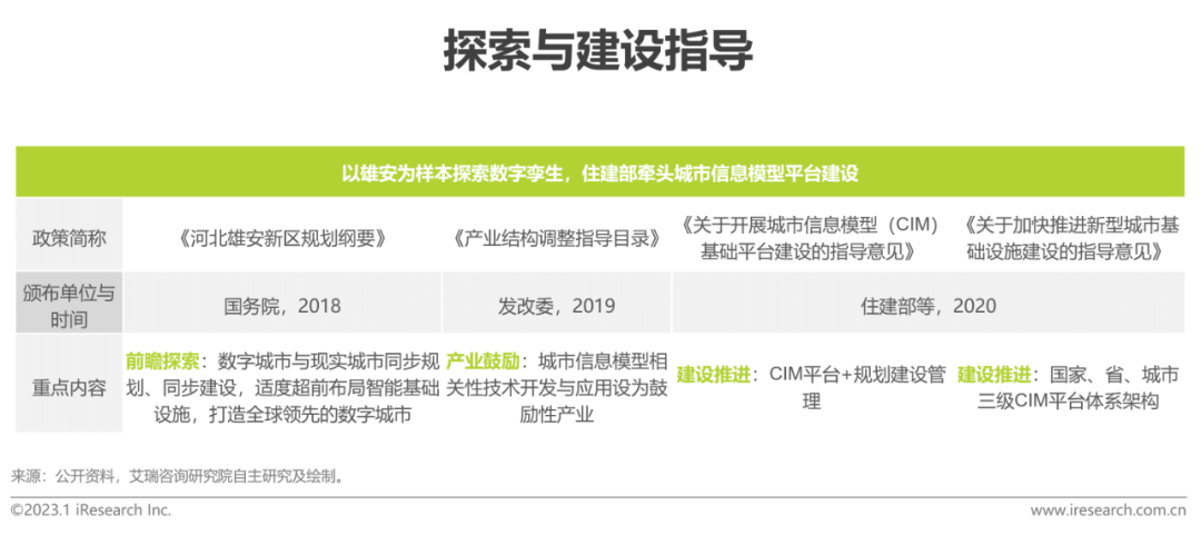
数字孪生城市政策现状住建部重点推进CIM平台建设,十四五规划引发政策高峰期


“行业+”政策频频出台推进应用发展,地方政策上行下效

地方政策落实地方层面:《关于加快推进新型城市基础设施建设的指导意见》和“十四五”规划发布以来,全国各省级行政区自2021年起陆续在基础设施建设三年行动计划和十四五规划中提及“数字孪生城市”或概念相关建设内容,数字孪生作为需突破的信息领域关键技术列入多地科技创新规划。各地政策与实践列举:
—北京市,《北京市“十四五”时期智慧城市发展行动纲要》,积极探索建设虚实交互的城市数字孪生底座
—上海市,《上海市全面推进城市数字化转型“十四五”规划》,加快推城市形态向数字孪生演进,构筑城市数字化转型“新底座”
—福建省福州市,《福州市推进新型基础设施建设行动方案(2020-2022年)》,全面升级时空地理信息平台,汇聚地理空间(GIS)、城市与建(CIM+BIM)、动态物联网(IoT),关系与规则(AI)等数据信息,聚焦重点场景有序建设数字孪生城市
—海南,《智慧海南总体方案》,到2025年底,,基本建成以“智慧赋能自由港”“数字孪生第一省”为标志的智慧海南。
—湖北省,《湖北省新型基础设施建设“十四五”规划》,以武汉市东湖新技术开发区部分区域为试点探索建设数字孪生城市标准制定现状我国标准化工作已正式起步,国内相关产学研用单位协同开展标准体系研究工作

构建标准体系,重点研制、动态完善,系统解决标准缺失问题
2021年3月,全国信标委智慧城市工作组成立了城市数字孪生专题组,负责城市数字孪生标准体系和关键标准研究,推动标准试验验证与应用示范工作。目前已完成国内城市数字孪生标准第1部分:技术参考架构的预研究工作,进入国家标准申报流程。城市数字孪生标准体系结构图由“01总体”“02数据”“03技术与平台”“04安全”“05运维/运营”“06应用”六部分标准分体系组成,参考单一标准状态,技术与平台标准和安全标准进度相对靠前,应用标准进度相对滞后。

初创企业融资情况融资事件数稳中有升,大厂生态圈初见端倪
根据不完全统计,2022年数字孪生城市市场融资事件达15起,行业融资情况呈向好态势并升至高点。资本市场上,多家专注于数字孪生技术城市空间应用的初创企业获得了大额融资,明星机构、政府引导基金和产业资本均有布局。值得关注的是,广联达和腾讯作为产业资本动作频频,其中腾讯先后布局CIM平台、云渲染平台、时空大数据等多类型厂商,践行时空AI战略;广联达基于BIM技术和建筑领域的积累构建数字孪生生态,提供CIM平台建设服务。

三成以上企业布局可视化PaaS产品,初创企业总体处于成长期
近五年获投的初创企业业务类型主要分布在可视化工具、CIM平台和时空大数据,其中布局可视化业务的企业占比近1/3,两方面因素形成了这一格局。一方面数字孪生城市是地理信息产业、数字建筑业和智慧城市的融合与建设延续,上游BIM、GIS行业和下游解决方案、集成商市场均存在高行业和规模壁垒,另一方面可视化作为支撑性、通用性产品与技术是投入产出比最大、最快实现商业变现的赛道。过往融资轮次集中在早期阶段,可见我国数字孪生城市初创企业多处在成长期。


数字孪生城市市场参与者利益相关方众多,市场初期玩家巨头化特征显著

中国数字孪生城市产业图谱产业链处于整合发展期,行业集中度低,市场格局未定

全国各地CIM平台建设情况以点带面,未来三到五年CIM平台+应用建设将步入快车道
住建部牵头的城市信息模型平台建设是数字孪生城市的建设重点,基于CIM平台的行业应用将加速规模扩张。目前大部分省份已开始试点城市市级CIM平台的一期建设,广东、江苏等经济发达省份已建立标杆指导,场景化应用同步推进。
中国数字孪生城市市场规模及预测2022年市场规模突破50亿元,年复合增长率达50%
2022年我国数字孪生城市市场规模预计将突破50亿元,主要建设内容包括城市信息模型(CIM)平台的基础建设和交通、地下空间、安防应急、环保水务等领域的G端(政府和事业单位)市场应用,以及园区、住宅小区等B端市场应用。“十四五”时期内,未来三年复合增长率达50%,高增长预期主要有三方面因素:一是2022年各地试点城市、城区新区的CIM基础平台建设启动,大型区域一般分三期建设完成,在住建部的推进下有望加速建设落地;二是“小而美”微观、局部场景规模落地作为重要补充,“数字孪生城市的价值何在,能否解决切实问题”这一疑问通过典型实践案例得到验证;三是我国数字孪生城市现处于起步阶段,具有显著的低基数效应。随着应用场景的持续探索,数字孪生城市将实现多轮爆发并维持较高增长。


数字孪生城市场景总览与价值分析综合来看,城市交通、地下管廊和产业园区是三大价值场景思考一:技术价值
理想条件下,能否赋能业务,解决痛点问题?思考二:商业价值
现实局限下,能否商业落地,实现价值?思考三:价值现状
当前市场规模如何?
数字孪生与城市业务场景的融合基于许多先决条件,除在技术体系章节讨论过的共性技术难点外,高密度的传感器布设,供算法训练的大量高质量历史数据,充足的资金预算(现阶段数字孪生还很贵)等都是数字孪生城市场景价值实现的掣肘因素。模型基于对场景价值的三个思考,总结出技术匹配度、规模化潜力和市场规模三个维度构建数字孪生城市场景化应用综合价值。从分析结果看,数字孪生在城市运营管理中的渗透率还很低,城市交通、地下管网和产业园区是前三大价值场景,本章将针对上述场景重点分析。


中国数字孪生城市的思考|标准统一
迫切需要提供各级政府、行业厂商的建设行动指南
阻碍数字孪生城市行业发展和系统价值释放的因素千头万绪,但其中首要问题是统一行业标准,一套国家层面的标准体系在数字孪生城市落地建设和长效运营中作用举重若轻。数字孪生城市作为一项新兴技术,可供参考借鉴的标准规范较少,需要结合各地对于标准体系和基础标准的实践探索,及时总结共性经验,构建统一的、共性的、内容全面的标准体系。
建议重点关注以下几个方面:1)系统建设,重点突破。从顶层设计系统建设标准的同时,针对企业多次呼吁、重点反馈的细分标准,如城市物联网技术框架/技术协议的统一,提高优先级,缩短研究实施周期;2)横向:中央标准和地方标准的协同发展。各地针对CIM平台出台标准,对建设内容、交付要求、数据共享交换等方面的理解不一,存在标准重复建设、资源浪费风险;3)纵向:各级建设融会贯通。包括自下而上的数据传导和共享与自上而下的业务监督和管理机制,逐级双向高效交流。
标准化是新型智慧城市规范、有序、健康发展的重要保证,需要通过政府主导,逐步建立起产业统一标准,并从核心技术研发、信息化基础等多个环节予以加强。厂商侧需抛开利益之争、积极响应标准,数字孪生城市才能从理念走向普遍应用。


中国数字孪生城市的思考|资金来源创新商业模式,引入社会资本共建迫在眉睫
数字孪生城市建设的必要性和价值已得到论证,但其面临着智慧城市建设阶段同样的问题,建设资金从哪里来。多技术融合的技术密集型行业,复杂巨系统的建设需要厂商投入大量的资金和人力成本,工程周期长且充满变数,项目单价成本持续堆高,庞大的资金问题始终没有找到解决之道,如果完全依赖政府预算采购,显然不可持续。
根据信通院对数字孪生城市申报案例建设资金来源的统计,约三分之二的数字孪生城市项目为政府采购,仅四分之一为企业投资,剩余比例为政企合资建设,现阶段政府资金在建设资金来源中仍占绝对主导,数字孪生城市的商业模式过于依赖政府。政府扶持牵引在新兴技术行业发展初期固然重要,但未来亟需寻求新的商业模式,将系统价值转化为实际应用效益,引入社会资本共建共赢。

中国数字孪生城市的思考|市民服务
以人为本是数字孪生城市的题中应有之义
当前的数字孪生城市建设多聚焦于服务城市空间运营治理者,市民间接受益,直接面向市民的应用和服务很少,数字孪生城市建设并未显著提升市民的获得感,尽管现处于建设初期,但市民服务应放在数字孪生城市建设规划和方案设计上的重要位置。一网通办是智慧城市建设阶段政务服务领域以人为本的典型应用,在数字孪生城市建设的新阶段应充分调研、分析市民在城市生活中的刚性需求,创新能形成用户沉淀的核心应用,提升市民居住体验,有限度的、有效的开放政府数据、探索商业化模式,鼓励市民参与城市管理互动,政企端应用和C端应用协同发展,才能实现数据的服务价值和数字孪生城市的规模化铺开。市民服务当前可探索的方向有基于全面感知的辅助驾驶、路况查询与出行计划安排,城市应急/灾害的预警、信息同步、救援请求与位置同步,城市居民出游的方案规划和AR导航等。



评论