文|聚美丽 August
近日,多家媒体披露,江苏隆力奇集团有限公司董事长徐之伟,于2023年1月12日因涉嫌非法集资被苏州警方取保候审。
其中提到,该公司从2015年至2018年期间以众筹和股权名义,在全国范围内向社会公众吸收存款高达7-8亿元人民币,这是由于近年来隆力奇公司受多方面因素影响导致资金链断裂,无力偿还投资人投资款而遭到投资人长期投诉举报。目前,苏州警方已立案侦查。
(注:取保候审是指侦查机关责令犯罪嫌疑人提供担保人或交纳保证金并出具保证书,保证其不逃避或妨碍侦查,并随传随到的一种强制措施。它通常对犯罪较轻,不需要拘留、逮捕,但需要对其行动自由作一定限制的犯罪嫌疑人采用。)

图源:微博
这不是隆力奇近年来的首则负面新闻,隆力奇究竟怎么了?

深陷泥潭,隆力奇屡陷负面风波
1)隆力奇+聚好商城=传销诈骗?
据南方周末2021年4月26日的报道显示,隆力奇多年来深陷传销疑云,其中,隆力奇集团旗下的“聚好商城”与此事也具有高关联性。
天眼查信息显示,江苏隆力奇生物科技股份有限公司和上海聚好信息技术有限公司的第一大股东均为徐之伟,分别持有57.7%、95.07%的公司股份。

图源:天眼查
江苏隆力奇生物科技股份有限公司

图源:天眼查
上海聚好信息技术有限公司
2021年3月17日,聚好商城(JWEL.US)于纳斯达克上市,是一家主营日化商品和保健品销售的会员制电子商务平台。早在2021年7月,就有消费者在小红书发布自己家人被聚好商城的原始股蒙骗的消息,甚至有消费者被骗上百万元。

图源:小红书
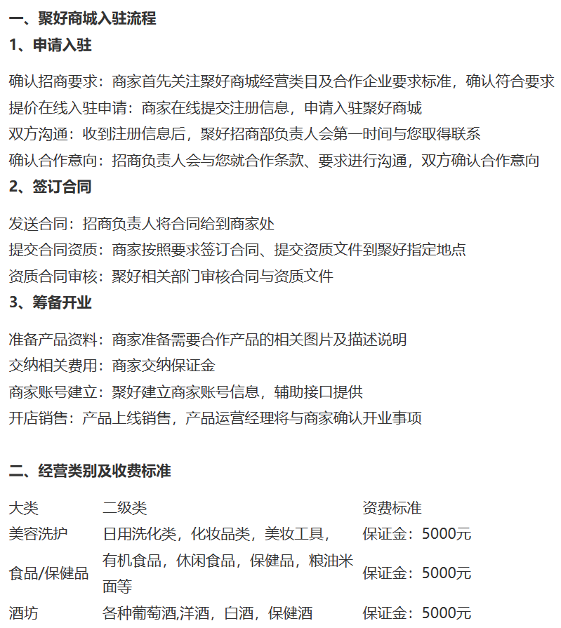
聚好商城官网显示,商城主要用于隆力奇产品的线上销售,而商家入驻聚好商城,还需缴纳5000元的保证金,而首批订货金额要不少于1.5万元。

图源:聚好商城官网

图源:聚好商城官网
据南方周末披露,聚好商城主要是通过会员和商户一起贡献收入。截至2022年3月31日,聚好商城的VIP会员数约为234万,同比增长15.8%,LHH商家数量为26135家,同比增长3.2%。
(注:LLH是聚好商城推出的LHH商城+LHH爱家健康店+ APP移动支付大数据+智能物流配送+体验服务的新零售商业模式。)
另外,经微信公众号“青松剑客”披露,隆力奇集团的员工张博川屡次因涉嫌隆力奇产品的传销被捕入狱,最近一次是今年1月,此前,在其被捕后,隆力奇持续聘用了张博川。
2)董事长带头进行虚假宣传
2022年5月,国家市场监督管理总局主管媒体《产品可靠性报告》的微信官方公众号曾点名批评,隆力奇董事长携多位明星发布涉嫌违规广告。
在隆力奇官方旗舰店和包括华少、张俪等明星的抖音直播间,充斥着以下推广语:
“洗不掉你的螨虫背,我赔你钱;洗不掉你的鸡皮肤,我赔你钱;洗不平你的痘痘肌,我赔你钱”“用一次有一次的效果”、“专门修复鸡皮肤和小疙瘩”“不管你的后背痘是三年五年还是十年的,用上一个礼拜试试,效果出乎你的意料”……
他们不遗余力推荐的是“隆力奇蛇胆硫磺多效沐浴皂液”,隆力奇董事长甚至直接在视频中公然宣称,“买回去没有效果,你可以直接来隆力奇找我”。
以上推广语直接被消费者投诉,称其涉及虚假宣传。
这款产品包装标注“添加硫磺精华,深层清洁肌肤,去螨净痘,抑菌止痒,令肌肤恢复健康状态”的宣传语本应是消字号产品才可以宣称的功效,但经查证,其并非消字号产品,甚至并未标明化妆品生产许可证编号,有混淆视听的嫌疑。
深陷传销疑云和虚假宣传风波的隆力奇,似乎已经风光不再。
曾“冠绝天下”的隆力奇,未来该何去何从?
1986年,隆力奇集团的前身常熟市蛇业公司成立,以蛇起家,将蛇油、蛇胆广泛应用于公司产品。1992年,被称为“当代新捕蛇者”的创始人徐之伟正式成立江苏隆力奇集团有限公司。
蛇制保健品在当时十分流行,消费者已然清楚蛇胆、蛇油等对身体的益处,而“隆力奇=蛇制品专家”的印象也已经深植于消费者心智,此后隆力奇便涉足于日化行业,主打蛇制化妆品,与其他化妆品的特点有较大差异性。

图源:天眼查
隆力奇成立的三十年间,在百度百科显示的公司大事记中,呈现出一片欣欣向荣的景象:与世博会、世界花样游泳比赛合作、被评为全球华人企业500强等事迹令人惊叹。2016年,据中国商业联合会数据显示,隆力奇护手霜连续11年全国销量第一。
而公司董事长徐之伟也不仅是隆力奇集团的董事长,他还是江苏省人大代表,身上光环无数。但到了2017年底,百度百科的大事记戛然而止,自2018年伊始,并无任何更新痕迹。
且近年来,似乎因为涉嫌传销、以不正当利益获利、虚假宣传等负面影响,让这个拥有30余年历史的老国货形象受损。
如今正深陷泥潭的隆力奇,在社媒时代所需要做的是摒弃更多的传统思维,通过新型的营销方式和对产品的持续更迭才能继续往前走。
参考资料:微博、小红书、抖音、南方周末、产品可靠性报告、青松剑客



评论