2月8日,深圳市发展和改革委员会、深圳市公安局、深圳市人力资源和社会保障局联合发布关于《深圳市积分入户办法》(以下简称“办法”)的通知。
广东省城规院住房政策研究中心首席研究员李宇嘉对此表示,《深圳市积分入户办法》的出台是深圳贯彻国家关于推进公共服务均等化、全覆盖,推进户籍制度改革的有关规定的体现。
积分如何计算一直以来都是大众关注的热点,为此小编梳理了此次通知的重点变动内容以供参考:
一. 积分入户申请条件
①年龄上男性在55周岁以下,女性在50周岁以下;
②持有有效的深圳经济特区居住证;
③拥有深圳市合法产权住房连续满5年或合法租赁住所年限连续满5年;
④依照法律法规正常缴纳深圳市养老保险或医疗保险年限累计满5年;
⑤无刑事犯罪记录,且未参加过国家禁止的组织及活动。
此前,申请基本条件中,要求申请积分入户人员违反计划生育规定应当依法缴纳社会抚养费的,社会抚养费已缴纳完毕,最新办法版则删除了上述要求,并增加了无刑事犯罪记录的要求。
而在以随迁入户方面或以配偶房产(或本人与配偶共有房产)申请入户中:
入户申请人未成年子女可申请同步随迁入户;
以配偶房产(或本人与配偶共有房产)申请入户要求在年度申请截止之日婚姻仍在存续期内,且在年度申请截止之日往前计算,夫妻婚姻关系连续满两年。
二.积分指标及分值方面
1.增加见义勇为指标
最新办法中对获得市级以上(含市级)见义勇为表彰的加30分。
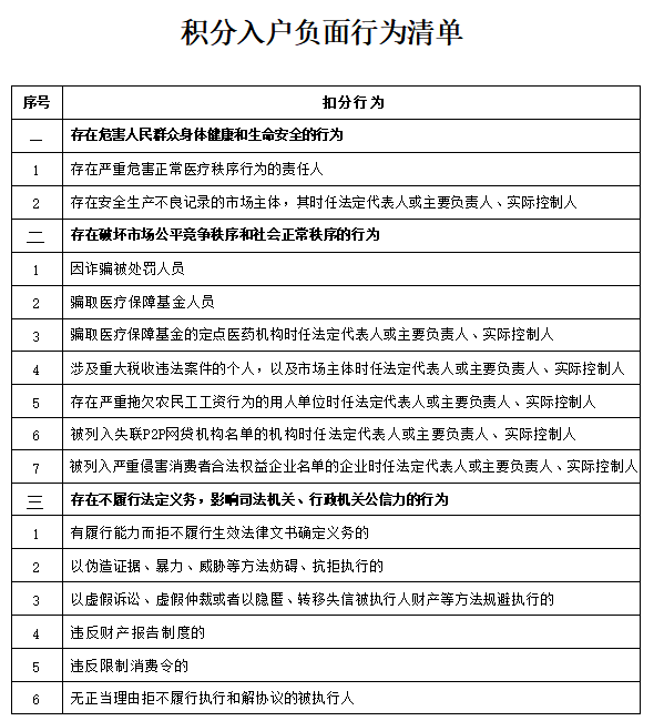
2.对诚信守法指标进行了调整,拆分为负面行为、违法行为两个指标
负面行为指标方面,制定负面行为清单,列明存在危害人民群众身体健康和生命安全的严重行为、存在破坏市场公平竞争秩序的严重行为、存在拒不履行法定义务严重行为等3大类15项负面行为。如有清单中任一行为的,一次性扣200分。
违法行为指标方面,有因吸毒被执行行政强制措施、行政处罚记录的,或3年内在深圳有行政拘留记录的,均一次性扣300分。
3.调整稳定居住积分规则
将自有住房和租赁住房两项指标只能选择一项进行积分,调整为自有住房和租赁住房均可积分,但相同时间段内的自有住房和租赁住房积分不能累加。
将仅可选择一套目前拥有或者曾经拥有的自有房屋积分,调整为目前或者曾经拥有的自有住房均可累计积分,拥有一套以上的,相同时间段的积分不能累加。
此前,缴交深圳市社会保险每满一个月积1.5分;而在最新办法中,对险种进行优化调整,缴交深圳市社会保险(养老保险、社会医疗保险、失业保险、工伤保险、生育保险),每个险种每满1个月积0.3分,缴满五类险种则总分值不变。
该办法2023年2月15日起开始施行,有效期五年。


评论