文 | 清流工作室 梁耀丹 周淼
主编 | 赵妍
奥联电子(300585.SZ)合作方胥明军的履历继续遭遇“打假”。
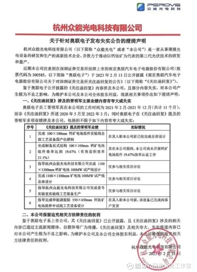
2月22日下午,杭州众能光电科技有限公司(下称“杭州众能”)发布声明称,奥联电子此前披露的合作方胥明军多项业绩涉及本公司,内容有夸大或失实。
就在前一天,中国华能集团清洁能源技术研究院有限公司(下称“华能清能院”)质疑上市公司奥联电子相关公告不实,引发舆论关注。奥联电子此前公告,公司拟涉足钙钛矿太阳能电池业务,合作对方为胥明军。但华能清能院表示,胥明军简历存在“严重不实”。
胥明军是谁?这位“钙钛矿大神”到底是不是名副其实?
据媒体报道,奥联电子回应“打假门”时表示,“公司及胥明军都不存在造假行为,相关媒体报道并不属实。”

不过,除了公开声明外,杭州众能相关人士也向清流工作室表示,事实上,奥联电子方面之前已经打电话做过尽职调查,其对胥明军相关情况已经如实禀报。“他在杭州众能其实没干什么事,我们也如实说了。”该人士表示。
根据杭州众能相关人士的说法,胥明军在2021年入职杭州众能之前,从未接触过钙钛矿行业,入职后也没呆够一年就走了,至于公司与华能清能院的钙钛矿业务,胥明军更是全程没参与。
这意味着,奥联电子可能早就知道胥明军的“情况”。在向杭州众能方面做过尽调的情况下,奥联电子为何披露的信息让胥明军成为“钙钛矿大神”呢?
“钙钛矿大神”虚与实
根据杭州众能方面最新发布的声明,胥明军在公司的工作时间为2021年2月-2021年12月(共计11个月),而非奥联电子披露的2020年5月至2022年3月,同时奥联电子提及的胥明军涉及杭州众能的多项业绩内容有夸大或失实。
例如,奥联电子声称胥明军“完成 100×100mm 钙钛矿电池组件实验线全部工艺设备国产化研制”,实际情况是“在其入职本公司前已经完成全部设计”;奥联电子声称胥明军“指导杭州众能完成 1100×1300mm 钙钛矿电池100MW 试产线装备设计”等业务,实际情况是均“仅参与相关项目讨论”;奥联电子声称胥明军“指导完成华能清能院 550×650mm 钙钛矿电池组件中试线工艺设备设计”,实际情况是“在其入职本公司前,该设备已完成向客户发货”。
杭州众能相关人士向清流工作室表示,胥明军入职杭州众能之前,主要从事无人机业务,“连钙钛矿是什么都不知道”。而杭州众能是钙钛矿设备公司,胥明军入职后,主要负责理顺公司设计部门和生产部门、装配部门之间协调关系的问题,于是才接触到钙钛矿这个行业。但绝对谈不上胥明军“指导钙钛矿业务”,只能说是“参与”,因为其中一些最重要的环节都是公司教他怎么做事情。
值得注意的是,杭州众能相关人士还表示,奥联电子方面曾因胥明军的背景调查找到他们,他们也如实向奥联电子方面反馈了情况,“他在杭州众能其实没干什么事,我们也如实说了。”该人士表示。
然而,在奥联电子的公告中,胥明军还是被“包装”成了一个钙钛矿业务的资深人士。
2022年12月9日,奥联电子发布公告,全资子公司近期与自然人胥明军共同出资设立“南京奥联光能科技有限公司”(下称“奥联光能”)并签署《投资合作协议》,协议约定奥联光能主要从事钙钛矿太阳能电池及其制备装备的研发、生产、制备、销售等。
其奥联光能注册资本为人民币5000 万元,其中奥联投资以货币方式出资 4750 万元,占比 95%;胥明军以货币方式出资 250 万元,占比 5%。
2月13日,在回复深交所问询函时,奥联电子又进一步披露了合作方胥明军的简历。根据奥联电子的说法,胥明军长期从事军工/科技型企业运营管理,专注于钙钛矿太阳能电池技术研究和钙钛矿太阳能电池制备工艺装备的国产化、自主化和体系化。
奥联电子披露的胥明军简历显示,胥明军曾就职于杭州众能光电科技有限公司、无锡众能光储科技有限公司和浙江众能光储科技(集团)有限公司,并且指导完成华能清能院550×650mm 钙钛矿电池组件中试线工艺设备设计,指导华能清能院 550×650mm 钙钛矿电池组件中试线效率验收达标,最高认证效率达到 16.8%。

(奥联电子披露的胥明军简历)
但很快,上述说法便遭遇了“打脸”。
2月21日,华能清能院发布《关于针对奥联电子发布失实公告的澄清声明》,声称其公告中胥明军简历中有关华能清能院的描述严重不实。
华能清能院表示,胥明军未曾受邀到访华能清能院,也未曾参与华能清能院钙钛矿中试线的任何设备调试和工艺研究,本公司与其个人亦无任何业务往来。不存在“指导华能清能院 550×650mm 钙钛矿电池组件中试线效率验收达标,最高认证效率达到16.8%”等相关事实,且文中“16.8%”的认证效率数据为杜撰数据,与本公司认证数据不符。
一石惊起千层浪。胥明军履历“罗生门”由此拉开帷幕。
2月21号,在华能清能院声明发出不久后,奥联电子董秘对外回应称, 华能清能院单方描述的事实不属实,在双方合作之前,奥联电子曾对胥明军做过一部分调查。至于钙钛矿业务暂不受影响,进度将会正常推进。
奥联电子的合作方胥明军同样否认了华能清能院的指责。根据胥明军对媒体的公开表态,自己在众能担任顾问期间,曾与华能清能院存在业务往来,众能为对方提供了中试线的设备,同时在2020年9月份前后,华能清能院项目组人员曾到众能参加过一段时间的工艺培训,在后续升级改造过程中,众能也供应了相关设备,也提供了相应的技术支持。
不过,胥明军的“前东家们”,却纷纷站在了华能清能院的一边。
其中,无锡众能光储科技有限公司(下称“无锡众能”)高管对媒体表示:“他(胥明军)说成是指导我们,肯定有非常夸张的成分,他只是一个工作人员。公司一开始是想双向选择,没隔几个月我们就发现他确实不合适,到8月底我们就发出解聘通知辞退了他。公司董事会文件上也没有任命他为高管,只是一个生产总监。”该高管进一步表示,“华能清洁能源研究院披露信息是属实的,也是公认的。在他(胥明军)到杭州众能工作的时候,这条(钙钛矿)生产线就已经交付了。”
杭州众能相关人士也证实,胥明军入职杭州众能后,全程没有参与公司与华能清能院之间的合作业务。
该人士还向清流工作室透露了华能清能院“打假”的细节:“(华能)那边负责钙钛矿的领导很生气,他说他什么都没有参与过,为什么他简历上面可以写成这样,还反过来把我们杭州众能也骂了一顿,他电话打到我们老板那里去了,然后两个人都非常莫名其妙。然后他们华能紧急出了一份这个文件。”
该人士还透露,胥明军行事风格较为激进,入职后与公司管理理念出现了分歧,最终双方不欢而散,但其离职后,董事长还是将其介绍到关联方无锡众能处工作,然后他从无锡众能处协议离职后,又辗转到了无锡众能的控股股东浙江众能光储科技(集团)有限公司(下称“浙江众能”)就职。
其补充,杭州众能与无锡众能、浙江众能虽然均为关联方,但彼此是独立运营的。
值得一提的是,奥联电子仅详细披露了胥明军2020年之后的履历,对于其2018年以前的情况,仅提到“军工/科技型企业从业经历”,便一笔带过。
前述知情人士透露,胥明军是从军校毕业的,在进入钙钛矿之前主要从事无人机和通信业务。
清流工作室注意到,胥明军个人的商业痕迹最早可追溯到2011年。当年5月,胥明军与他人共同创立了西安天鹰防务科技有限公司(下称“西安天鹰”),持股70%,主要从事军用无人机业务,随后该公司陆续引入了多个外部股东。但这起创业以失败而告终。2018年4月,西安天鹰提出申请破产重组,到了2018年6月又撤回了破产重组。同一年,西安天鹰因拖欠工资被处罚。
2014年至2019年,胥明军又陆续与他人合作成立了西安盛荣顺电子科技有限公司、无锡研讯科技有限公司、无锡申科酉电管理咨询合伙企业(有限合伙)和早鸟信息技术(杭州)有限公司,但前3家也均已注销,剩下的早鸟信息技术(杭州)有限公司没有明显的业务痕迹。
也就是说,在胥明军创业失败后,在2021年转行到了钙钛矿行业。然而,仅在两年后,便摇身一变,成为了奥联电子所谓的“专注于钙钛矿太阳能电池技术研究和钙钛矿太阳能电池制备工艺装备的国产化、自主化和体系化”的人才。
真跨界还是真炒作?
市场普遍质疑,奥联电子与胥明军的跨界合作,是真投入还是炒作?
根据上市公司此前公告内容,奥联电子此次跨界一方面是将业务扩展至太阳能光伏领域,另一方面也可以借助公司大股东盈科资本在新能源产业链(新能源汽车、风光储产业等)的资源整合优势,实现产业链互通。
在发出“跨界”公告后几日,奥联电子便发布公告称,公司接受了长城证券、中航证券、东海证券、中泰证券于2022年12月16日调研。去年12月16日、2023年1月16日,奥联电子曾先后公布了两份投资者关系活动记录公告;
据清流工作室不完全统计,至少有中邮证券、中航证券及中信建投证券三家机构及自媒体先后发布了相关研报,指出钙钛矿产品及装备市场空间广阔,公司此时布局该产业链,“有望成功打造新的业绩增长点”。

其中,中信建投证券吕娟团队曾在1月9日便发布了相关研报,1月31日,其又开办深夜12点电话会,将奥联电子作为“设备黑马”推荐。据与会机构表示,此次容量达300人的会议当晚爆满,吕娟团队次日8点更是召开了第二场。
在深夜电话会期间,该团队又发布了奥联电子首次覆盖的研究报告。在这篇研报中,吕娟团队更是详细列列举了此次奥联电子争议人物胥明君的履历及取得的贡献;
除此之外,该研报还明确指出,“依托胥明军团队在钙钛矿领域的技术经验优势,奥联光能有望快速建立、完备钙钛矿太阳能电池制备技术体系、制备能力等,完备钙钛矿太阳能电池工艺装备研制体系、规模化生产能力等”。
在此期间,奥联电子股价一度累计上涨超过200%。为此,奥联电子也收到监管问询函,深交所要求其说明拟从事钙钛矿太阳能电池研发制造相关领域的背景及技术路线,是否存在误导投资者或炒作股价的情况。
此外,清流工作室还注意到,除了胥明军本人履历被“打假”外,奥联电子此次跨界或还有其他疑点。
比如在谈及业务规划时,奥联电子曾提出“2023年实现50MW钙钛矿中试线投产,2024年600MW钙钛矿装备和120MW钙钛矿电池组件生产线投产,5年内形成8GW钙钛矿装备和2GW钙钛矿电池组件生产能力”的规划;
但这一规划却被业内人士指出“并不科学”。钙钛矿产业化一般需要经过三个阶段:10MW级别中试(小试)、100MW级中试、GW级别大试(应用推广)阶段,三个阶段应该依次进行。
而奥联电子却先选择实现50MW产线,再选择120MW产线。在业内看来, 50MW产线与120MW产线产能接近,这种设计节奏不仅颇为浪费,且未经10MW级小试,50MW级别产线恐怕也难以成行。
对此,浙江晓德律师事务所陈文明主任对清流工作室称,如果上述公告提及的合作方履历内容被查实与事实情况不符或存在夸大,上市公司上述行为属于信披违规、虚假陈述,不过最终定性要以相关部门调查结果为依据,如果仅靠当事人的说法不足以为信。
而嘉源律师事务所黄平亮律师则认为,如果仅是合作方当事人自行对其履历造假,上市公司不知情,则属于其审核把关不严等,相关董监高个人可能会面临处罚,而如果上市公司对此知情刻意为知,则公司可能会面临监管立案调查甚至行政处罚。



评论