文|大摩财经
针对奥联电子(300585.SZ)热捧的“钙钛矿技术大神”胥明军的打假,仍在持续。
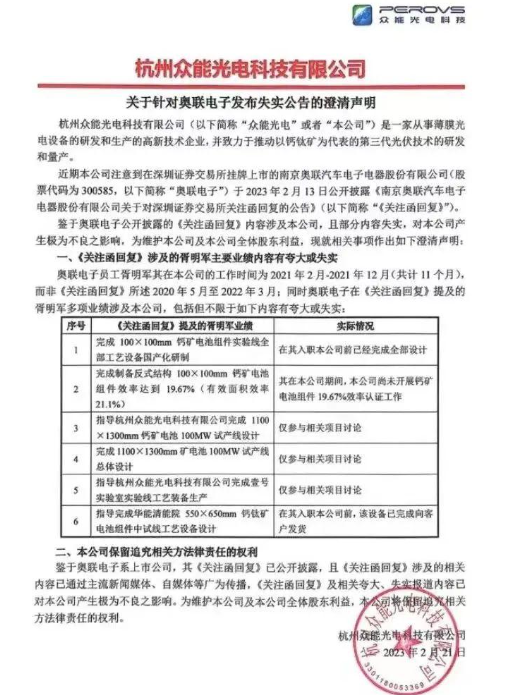
2月22日,胥明军早前曾任职的众能光电发布澄清声明,表示奥联电子此前公告中涉及的胥明军主要业绩内容有夸大或失实,公司保留追究相关方法律责任的权利。

众能光电表示,胥明军在众能光电的工作时间为2021年2月至2021年12月(共计11个月) 而非奥联电子此前在关注函回复中所述的2020年5月至2022年3月。
同时,众能光电还澄清了,奥联电子此前在回复函中提到的胥明军业绩中涉及众能光电的部分,多项业绩在其入职前已经完成设计或发货,部分业绩胥明军实际仅参与讨论。
其中,奥联电子在回复函中提到的“完成100X100mm钙矿电池组件实验线全部工艺设备国产化研制”,众能光电表示,在胥明军入职公司前已经完成全部设计。奥联电子提到的另一项“完成制备反式结构100X100mm钙矿电池组件效率达到19.67%(有效面积效率21.1%)”业绩,众能光电则表示,胥明军在公司期间,公司尚未开展钙矿电池组件19.67%效率认证工作。
值得一提的是,对于奥联电子提到的胥明军任职众能光电期间,完成的一系列产业化落地技术支持和试验时间建设,众能光电并没有否认。

在此之前,奥联电子公开表述过的胥明军曾任职公司华能清能院,已经发声明撇清关系。华能清能院表示,公司与奥联电子无任何合作协议、技术交流和业务往来,且奥联电子公告中提到的胥明军简历中有关华能清能院的描述严重不实。

华能清能院表示,不存在胥明军 “指导华能清能院550×650mm钙钛矿电池组件中试线效率验收达标,最高认证效率达到16.8%”等相关事实,胥明军未曾参与华能清能院钙钛矿中试线的任何设备调试和工艺研究,且“16.8%”的认证效率数据为杜撰数据,与华能清能院认证数据不符。
众能光电是包括钙钛矿和OPV太阳能技术的第三代光伏技术国内领军企业,在相关中试和量产装备制造方面处在国内第一。
华能清能院是隶属于央企华能集团的清洁能源技术研发机构,还是国内钙钛矿光伏组件标准的起草者。
胥明军不仅引来了两家钙钛矿赛道头部玩家“打假”,还引来了监管层的关注。2月21日晚,深交所向奥联电子发出关注函,要求奥联电子核实说明此前具有争议的事项:钙钛矿项目负责人胥明军的此前工作经历,特别是胥明军是否参与华能清能院钙钛矿相关设备调试和工艺研究。该关注函要求奥联电子必须在2月23日前回复、公告,并抄送江苏证监局上市公司监管处。
2月21日,奥联电子深跌20%,2月22日再跌12.39%,最新市值46亿元。
硬蹭风口
钙钛矿电池是一种新型光伏电池,是传统晶硅太阳能电池的前沿替代品,具有光电转换效率高、成本低、应用场景丰富等优点。其中,钙钛矿的组件制造成本可以做到晶硅的50%左右。
目前,钙钛矿电池并没有大规模量产,各类不断打破晶硅电池转换效率的钙钛矿电池,实际只限于实验室中。2022年,光伏产业链上游硅料价格涨至近十年新高,市场对于能够替代晶硅电池的钙钛矿电池技术落地极为渴望。
奥联电子恰好踩中了钙钛矿这一热点。2022年12月9日,奥联电子宣布跨界进入钙钛矿赛道,全资子公司奥联投资与自然人胥明军共同出资5000万元设立奥联光能,从事钙钛矿业务。其中,奥联光能出资4750万元,持股95%,胥明军出资250万元,持股5%。
此后,奥联电子作为钙钛矿概念股受到资本热捧,股价从2022年12月9日的13.94元,最高涨至2022年2月10日的45.24元,期间涨幅达到225%,市值从20多亿元涨至60多亿元。
奥联电子原本的主营业务是汽车电子电器零部件,核心产品是电子油门踏板总成、换挡控制器和后视镜。2022上半年,这三类产品贡献营收1.26亿元,在总营收中占比70%以上。
2022年上半年,奥联电子突然看中了新能源产业链的上游市场。当年4月,奥联电子通过受让股权+增资的方式,出资8325万元拿到了平江县鸿源矿业15%股权。鸿源矿业核心资产是湖南平江县传梓源矿区0.1254平方公里钽、铌、锂辉石的采矿权及4.8758平方公里的硅石、钽、锂矿产的探矿权。奥联电子希望借此机会切入到新能源产业链上游,实现上游资源(锂矿到锂电池)+中游产品与服务(汽车电子)的战略转型。
虽然新能源上游争夺加剧,各企业全球“抢锂”,但鸿源矿业规模在行业内远达不到值得瞩目的程度,这一交易在二级市场上并未给奥联电子带来明显提升。直到2022年12月,奥联电子高调入局仍处于实验室阶段的钙钛矿电池,才引起资本市场的广泛关注。
尽管是钙钛矿行业的新入局者,奥联电子口气却很大。根据规划,奥联电子将在2023年实现50MW中试线投产,争取在2024年实现“600MW量产线装备的生产和销售”、“20MW钙钛矿电池组件生产线投产”,并在五年内实现“8GW钙钛矿装备”和 “2GW组件生产”。
质疑风波
奥联电子在钙钛矿的布局尽数押注在胥明军身上,但后者能否为奥联电子扛起钙钛矿大旗还是引起了市场和监管的质疑。
2月10日,深交所向奥联电子下发关注函,要求说明拟从事钙钛矿太阳能电池研发制造相关领域的背景,股价涨幅是否与公司基本面相匹配,是否存在借助市场热点操纵股价等。
2月13日,奥联电子在回复函中表示,“选择做钙钛矿太阳能电池及其制备装备的研发生产,是基于对相关技术、资金、资质、管理的充分调研和评估而做的决定,具备可行性。”
此外,奥联电子还在回复函中罗列了胥明军简历。奥联电子称,胥明军现年48岁,本科学历。2020 年5月至2022年9月,胥明军先后在众能光电旗下的杭州众能光电科技、无锡众能光储科技和浙江众能光储科技任职,历任顾问、副总经理和生产总监。
从年龄和学历来看,胥明军参加工作已经20余年,但对于胥明军2020年前的工作经历,奥联电子仅仅以“2018 年前,军工/科技型企业从业经历”带过。而且,奥联电子并未披露胥明军从2018年到2020年5月这两年的工作履历。
据公开数据,胥明军在2015年6月29日至今,一直担任西安天鹰防务科技的法人代表,目前持股20.1%。天鹰防务系一家军、警用无人智能装备防务研发、制造企业,目前拥有的26项专利均与无人机业务相关。以胥明军在此期间的履历,很难和钙钛矿牵上关系。


评论