上期家具微新闻推送的木材涨价、海绵涨价、运费也涨价!家具人压力更大了。。。目前阅读量已超过40万,引起家具同行强烈的共鸣。然而涨价背后究竟是何原因?是成本推动,还是有炒作嫌疑?未来还会不会继续涨价?今天,我们就来分析一下,这轮原材料涨价的原因是什么,以及家具人该如何应对!

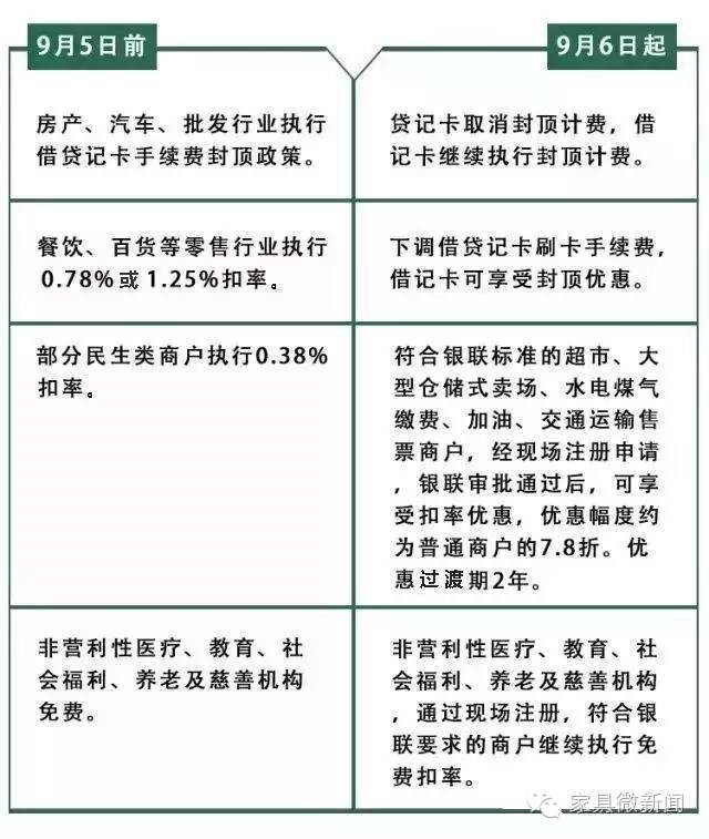
目前来说造成涨价的原因有很多种,普遍原因则是运输费用的上涨、刷卡手续费的增加等。比如,新的POS机刷卡手续费调整后,取消手续费上限额度,对于大额交易其交易成本将大幅增加。(新扣率标准为【借记卡】执行0.5%扣率,20元封顶;【贷记卡】执行0.6%扣率,上不封顶。)

此外根据计算,新的运输规定导致运费单价上调33.6%左右,再加相应增加的税金,运价起码涨35%。

但除此之外,此轮上涨还有一些特殊原因。

海绵涨价:化工原料TDI等为源头,涨价不止!
海绵成本占软体沙发成本近3成,同时也是床垫的重要材料之一。而9月1号以后,海绵上游企业原材料连续涨价,而且幅度不低,据悉在资源成本上,海绵原料“聚醚多元醇”每吨上涨近4000元,国内TDI价格从3月份的低点11700-11800元/吨,到10月12日飙涨至23000-35000元/吨左右,创下新高。更有业内人士预计,可能会涨到48000元/吨左右。(TDI 即甲苯二异氰酸酯,是一种重要的化工原料,用于生产聚氨酯底漆、中涂漆和芳香族聚氨酯面漆,用于家具、木器、工程机械、钢结构防腐等等涂装。尤其在家具漆行业应用最为广泛,用量很大。)

TDI单日涨幅达近6000元(来源:中国建筑防水杂志)
业内人士预计海绵原料还有进一步上涨空间。除此之外,床垫材料的面料、弹簧、椰棕、薄膜等价格也出现了上涨。



分析其原因是多重因素叠加而成:首先是国家对化工污染类企业开始下重拳整治,大批不达标的海绵上游化工企业整改甚至关门,加上TDI国际市场供给减少,2016年日本三井退出11.7 万吨,法国Vencorex 关闭12.6 万吨,国内北方锦化关闭5 万吨,全球总产能约274 万吨/年,净减少2.2 万吨/年,国内产能84 万吨/年,近两年基本无新增产能。其次是运输成本的增加,此外,钢材、棉纱、煤炭等价格的上涨助推作用,而恰逢国庆之后的旺季以及国外对海绵需求的上涨,这些都是背后的促成因素。


多家化工企业因环保问题被关闭或整顿
根据业内人士的推断,如此快速、大范围且轮番上涨,可能也有部分投机人士趁机炒作的原因。
还会不会继续涨?
按照往年经验,10月开始尤其是春节前的时间是床垫行业的大旺季,会不会涨价还要看影响较大的两个因素:化工原材料以及运输成本。首先化工原材料的来源方面,国际市场供给减少,需求增加,而目前国家环保政策看来不会是短期效果,而是长期执行,并且可能会越来越紧,中小规模或者不合格的化工企业生存更难,原材料来源将更紧张。
中国化工环保协会会长周献慧日前表示,在工信部、财政部联合发布《重点行业挥发性有机物削减行动计划》后,相关机构正在编制涂料、胶凝剂、橡胶等行业的VOCs控制方案,制定行业削减路线图以推进VOCs治理。此外,相关部门也在开展重点行业VOCs测算,加强化工行业大气污染物排放标准研究。

其次,运输政策上,最近五部委下发的《关于进一步做好货车非法改装和超限超载治理工作的意见》中明确说明,全国范围内将重点开展三个“专项行动”:为期1年的整治货车非法改装专项行动和整治公路货车违法超限超载行为专项行动,为期2年的车辆运输车联合执法行动。也就是说未来1-2年内运输政策也不会趋于放松。
全国治超工作领导小组组长、交通部部长杨传堂表示,将开展为期一年的整治货车非法改装专项行动;开展为期一年的整治公路货车违法超限超载行为专项行动;开展为期两年的车辆运输车治理专项行动,第一阶段自2016年9月21日起,全面禁止双排车通行,第二阶段,2018年7月1日起 全面禁止不合规车辆运输车的通行。
综合来看,这两大上涨因素不能消除或减弱,那么继续上涨将成为大概率事件!

木材价格上涨:进口减少及人民币贬值等因素
如果说海绵的涨价原因主要是上游化工原料的产能原因,那么木材价格的上涨,则是全球木材价格资源紧缺、人民币汇率以及运输成本的多重因素。

近期木材价格上涨明显(来源:鱼珠木材)
一位东北地板生产企业家表示,今年从北美进口的木材上涨了至少30%。从今年年初开始,关于全球木材资源紧缺的信号便不断发出,进口木材涨价早已不是新闻。
木材价格的上涨引发了一连串的涨价。吉林森工露水河板材继今年初的一次涨价后,正在酝酿明年的涨价,据称涨价时机和幅度还在商榷。另外,国内其他板材生产商以及爱格板等进口板材也加入这一潮流。德国爱格板材中国总代理商钟红文透露,今年由于运输、原材料等的上涨,爱格板材年内三次涨价累计幅度为9%,而明年上涨势头难以抑制,预计可能还将上涨15%。

胶水、纸亦在上涨,据业内人士介绍,由于整体大环境原因,三聚氰胺胶水、浸渍纸等原料也在这一波涨价潮中进行了一定的上涨,这也是决定整体板材出厂价上浮的重要因素。

实木地板的价格也开始逐步拉升。商家表示目前价格涨幅在10元/平方米左右,已经开始上涨的实木地板包括番龙眼,圆盘豆,柞木等,柚木暂时还没有变化,但商家估计很快也会出现拉涨。目前广东市场圆盘豆实木地板柚木色910×123×18mm商家报价270-290元/平方米。
人民币贬值的因素:
受脱欧影响,美元持续攀升,进入6月份之后,中国人民币汇率频繁波动,这也在很大程度上影响了木材交易。据了解,2016年9月29日银行间外汇市场人民币汇率中间价为1美元对人民币6.6721元。针对人民币持续贬值所带来的影响,最直接的体现便是木材进货成本的攀升。近段时间光汇率影响木材的进货成本就上涨了大概5—8%。

彭博社调查中值显示,人民币年底将跌至 6.75,最高跌至 6.95;到 2017 年三季度,人民币将跌至 6.83,最高跌至7.6。
国际运输费用的增加:
我国的木材进口量已经跃居世界第一,对国际运输费用的变化非常敏感。据商家表示,自7月1日以来,全球的货柜运输费用上调,包括欧洲、北美洲等全球六大洲地区的货柜运输费用出现大幅度上涨,原因主要是过磅费用的增加。
在7月1日之前,货柜的过磅主要是采购商自己负责,可以允许有少许的超重,但7月1日之后,所有的货柜过磅皆由码头方面负责,不允许有超重现象出现。这也就意味着一条货柜的木材承载量较以往的要少几个立方米,这样折算起来每条货柜的费用大约增加了125欧元(约合人民币925.9元),平均每立方米木材增加了30元费用。

同时,各大航线运输费用也在上涨,两方面因素所产生的费用较7月1日之前大约上涨了10%。业内人士表示,人民币贬值,加上运输费用上涨,木材的进口成本总共增加了5%-8%。
家具人该怎么办?
从公开的各种信息来看,导致涨价的各种因素短期内不会消除,如国家政策的影响、上游产能、原材料的存储量以及进出口政策等等。目前对很多家具厂和经销商来说可能面临的最大问题不是涨价多少,而是有没有原材料保证生产的问题,有没有货供给客户的问题!

此轮涨价不是个人所能控制的,也不是一家或者几家企业所可以扭转的,在这种大形势前,无论厂家还是经销商,能做的就是想尽办法保证供给,开工、交货,并且在资金充足的情况下提前备货。毕竟,不管价格再怎么涨,需求还是有的,该涨的涨,该跌的跌,生意还是要做的!而市场迟早也会回归到正常水平,一如当年的“豆你玩”、“蒜你狠”。
最后,在涨价的时候才看出来平时积累的重要,在市场恐慌的时候才可以看出一个人、一家企业的信用!有的厂家看到厂家就肆机有货不发、坐地起价,而有的因为平时积累的信用帮了大忙。总之,潮退了,才知道谁在裸泳!


评论