文|迈点
一、 集团动态
1、文旅项目规划:重振文旅经济成为各地牵引消费“充要条件”
随着地方进入“两会时间”,各省(区、市)相继发布2023年《政府工作报告》,梳理各地重大项目规划,文旅领域项目数量、体量均创新高,重振文旅经济均成为2023年各地稳增长、扩内需、强信心的“必选动作”,多地百亿级、千亿级文旅项目密集亮相。贵州省涉及旅游产业项目312个,年度计划投资605.01亿元,较之2022年产业项目250个,完成投资287.72亿元的指标有大幅提升;遵照浙江省“千项万亿”工程年度计划,安排省重点项目1000个左右,其中涉及文旅融合领域计划实施96个,5年计划投资1511亿元,涉及文旅体产业省重大项目57个,5年计划投资930亿元。

2、文旅项目投资:2月投资持续高热,涉及投资金额4134.43亿元
据迈点研究院不完全统计,2月共录得投资项目12起,与上月持平,福建、湖北两省贡献近九成投资额,项目涉及康养、文旅融合等重点领域。

3、文旅集团融资动态:2月文旅业热度攀升,文旅投融资持续跟进
2月迈点研究院继续梳理各文旅集团融资动态、股权变动,当前的文旅投资领域头部效应不断强化,随着国际市场稳步恢复,境外合作并购案件稳步增多。为支持产业复苏,充足的现金流补充成为文旅集团发展的充要条件,2月,文旅集团融资动作加速,发行超短期融资券、私募债券等成为主流融资方式。


4、集团人事任命:规模性人事变动积极促进公司经营效应
据迈点不完全统计,2023年2月共有5家文旅企业发生人事变动,涉及中国中免、棕榈股份等头部文旅集团。文旅市场全面回暖以后,集团各职务人才的变动和优化,将助于提升集团品质、提高协作效能,对公司经营管理工作产生积极影响。

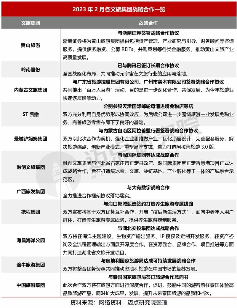
5、文旅集团战略合作:境外市场全面开放,全球视野的合作稳步增加
2月文旅集团合作项目共12起,境外合作2起,环比提高100%,内容包含资源技术沟通、营销渠道共享等。海昌海洋公园在扩充文旅IP池方向持续发力,继与中国儒意及欧桦文娱订立业务合作协议、收购贝贝瓶100%股权后再度与湖北交投集团达成战略合作,双方将在海洋主题建设、生物资产输出服务、IP授权及定制开发服务、轻资产咨询及全流程管理输出方面展开深度合作,在资源整合、品牌合作、项目推进等方面共同打造湖北省文旅开发项目。

二、百强榜单及分析
2月,携程集团、豫园股份、中国旅游集团位列前三,另有华住集团、东呈集团、中国东方演艺集团、陕旅集团、凯撒旅业、华侨城集团、中青旅控股进入榜单前十。2月100强榜单中,共有37家文旅集团品牌排名环比上升,47家文旅集团品牌排名环比下降,3家文旅集团品牌排名没有发生变化。13个文旅集团品牌新晋百强榜单,分别为:南京旅游集团、山东文旅集团、逸柏酒店集团、敦煌文旅集团、黄山旅游集团、榆林文旅公司、艺龙酒店科技、新华联文旅发展、旅悦集团、开封文投集团、四川旅投、景兰文旅集团、浙旅投集团。

经迈点研究院监测,2月所有监测的文旅集团MBI指数的均值为24.66,整体文旅集团品牌指数环比上升18.33%,TOP100品牌指数均值为136.70,环比上升25.45%。2月文旅集团保持活跃,持续输出优质内容,市场反馈良好。

三、文旅集团细分榜单
1、文旅集团类型指数与细分榜单
1)文旅集团类型分布与品牌指数
2月,各类型文旅集团分布情况较上个月整体没有太大出入,地方国有文旅企业数量略有降低,但仍占据榜首,有33家;与上月相比,百强文旅集团中,省市级文旅集团、民营产业服务企业上榜数量略有增加。本月百强榜单MBI指数均值为136.70,地方国有文旅企业、省市级文旅集团、民营产业服务企业、民营投资公司、民营项目公司均未达到均值,大型民营企业、大型央企超过均值,其中大型央企以277.93 的绝对优势占据高位。
资本集中于服务业的民营资本经过大环境的洗涤,无论是供给还是需求结构都发生根本性的变革。复工复产的热潮随着市场全面开放再度掀起,作为三大支柱之一,国内民营资本占据社会投资近半。随着“松绑卸压”,民营资本市场准入范围越来越广泛,春秋航空股份有限公司2005年成为中国首批民营航空公司之一。携程集团作大型民企、旅游头部企业,在助力文旅市场疫后复苏层面实现障碍突破。国企有实力,民营有活力,随着各项激励扶持政策的持续输出,民营经济不断集聚发展拓展新的空间形态、产业生态。

2)文旅集团类型细分榜单

2、文旅集团区域指数与细分榜单
1)文旅集团区域分布与品牌指数
2023年2月百强榜单区域文旅集团分布中,全国品牌和华东品牌数量保持领先地位,分别有43和21家文旅集团进入百强榜单。从各区域文旅集团品牌指数来看,全国性文旅集团以绝对性的优势领先,其次分别为西北、华南、华北、西南、华东、华中。各区域品牌指数平均值为116.31,全国性区域品牌、西北区域品牌、华南区域品牌高于平均值,其他区域品牌均未达到平均线。整体来看,全国地区保持数量及品牌均值方面的优势持续领跑。

2、文旅集团区域细分榜单

四、品牌指数分析
1、主流指数
从主流指数均值来看,2月整体文旅集团品牌主流指数均值为5.28,环比上升31.34%;TOP100文旅集团品牌主流指数均值为37.83,环比上升23.14%。2月文旅集团主流媒体关注度前十的是豫园股份、携程集团、中国旅游集团、中青旅控股、中国东方演艺集团、陕旅集团、华住集团、东呈集团、亚朵集团、华侨城集团。
其中东呈集团的主流指数为122,环比增长577.78%。品牌2月在主流媒体发布和相关报道的相关内容包括酒店开业,管理升级等。第一,东呈集团旗下轻尚北欧标准中档酒店品牌——宜尚酒店正式入驻海南三亚,宜尚酒店三亚千古情免税城店元旦期间正式开业;第二,东呈数字化赋能单店管理的成效正日益凸显,以数字化创新、智能化运营、标准化落地为经营宗旨,通过日常经营中的“产品标准化”和“服务基础化”,成为行业率先进入商业模式创新的2.0数字化建设时代的佼佼者。

2、大众指数
从大众指数均值来看,2月整体文旅集团品牌大众指数均值为1.72,环比上升81.05%,TOP100文旅集团品牌大众指数均值为12.66,环比上升69.48%。2月文旅集团大众媒体关注度前十的是携程集团、豫园股份、华住集团、华侨城集团、东呈集团、中国旅游集团、亚朵集团、曲江文旅、岭南商旅集团、中国东方演艺集团。
携程集团在2月受到市场关注,大众指数126,环比增长200%。第一,由携程集团和永泰县委县政府联手打造的两座携程度假农庄,在福建省永泰县正式开业,这是携程自启动乡村旅游振兴战略以来,落地的第22家和23家农庄,也是携程首次在一个地区同时落地两座农庄;第二,携程集团“中国旅游振兴A计划”正式启动,计划得到了包括北京、上海、江苏、浙江等全国30多个省市自治区、百余家文旅部门支持,共同提振万亿消费。

3、行业指数
从行业指数均值来看,2月整体文旅集团品牌行业指数均值为4.92,环比上升44.28%;TOP100文旅集团品牌行业指数均值为35.83,环比32.80%。2月文旅集团行业关注度前十的是携程集团、东呈集团、中国旅游集团、锦江国际集团、华住集团、豫园股份、凯撒旅业、亚朵集团、逸柏酒店集团、成都文旅集团。
其中,行业关注品牌聚焦于亚朵集团,本月环比增幅达885.71%,行业新闻主要聚焦于品牌创新升级、集团战略合作等方向。第一,亚朵集团旗下年轻商旅酒店品牌轻居重磅推出3.0版本——轻居「水空蓝」,此次历经品牌重塑后全新面世的轻居3.0版本,依托复合业态经营提升坪效,通过控制选材、公区规模和空间融合的设计巧思,打磨出兼具竞争力的产品形态和“轻投入、快回报”的投资模型,开启了全新的中端酒店运营模式。第二,中建五局城市运营公司与上海亚朵商业管理(集团)有限公司签署战略合作协议,此次签订战略合作协议,旨在共同推进现代化酒店经营管理全方位、深层次的合作,标志着城市运营公司正式迈入了酒店运营的新征程。

4、运营指数
从运营指数均值来看,2月整体文旅集团品牌运营指数均值为12.73,环比上升2.17%;TOP100文旅集团品牌运营指数均值为53.32,环比上升16.30%。2月文旅集团运营指数前十的是:中国东方演艺集团、首旅集团、华侨城集团、凯撒旅业、横店集团、广东旅控集团、田园东方、长隆集团、山东文旅集团、携程集团。
其中,山东文旅集团运营指数为100.11,位列第3,环比增幅显著位列第一,398.06%,成为2月市场活跃玩家。第一,文登与山东文旅集团、山东齐鲁文旅集团签订乡村振兴战略合作框架协议,本次签约标志着三方合作迈入了新阶段,下一步将在乡村振兴、未来乡村、文化旅游等领域加快项目合作,打造更高水平的乡村振兴齐鲁样板,为文登高质量发展贡献力量。第二,“我喜爱的乡村振兴齐鲁样板”总结活动在泰山九女峰乡村振兴示范区举行,活动公布的这100个“我喜爱的乡村振兴齐鲁样板”,不仅是山东农业农村发展成就的典型代表,更是全省推进乡村振兴的成果缩影。

2月,出游规模、消费结构、服务质量和经营主体获得感等指标数据居高不下,与此同时伴随的是官方公告的接连颁布,群众日益高涨的出行欲望,不断激活着沉寂已久的文旅市场活力:各地两会的持续召开,文旅业扶持政策不一而足;2月6日,中国试点恢复出境游项目,重振全球旅游市场。阴霾渐散的文旅市场在2023年将呈现全新的发展态势。
五、榜单数据说明
“2023年2月文旅集团品牌100强榜单”数据来源于迈点品牌指数MBI,根据2月迈点品牌指数MBI的809个文旅集团数据汇总统计而成。具体说明如下:
1.文旅集团品牌指数
迈点品牌指数MBI(文旅集团品牌部分)是由迈点研究院独家发布,用以反映一段时期内品牌在互联网和移动互联网的影响力的指标数据,可为企业及行业相关人士分析集团品牌影响力提供参考。
监测对象1:国有文旅集团(大型央企、省市级文旅集团、地方国有文旅企业)
监测对象2:民营文旅企业(大型民营企业、民营投资公司、民营项目公司、民营产业服务企业)
迈点品牌指数MBI(文旅集团品牌部分)主要从主流指数、大众指数、行业指数和运营指数4个维度分析品牌在互联网和移动互联网的影响力。这是迈点研究院自主开发的“迈点品牌指数监测系统” Meadin Brand Index Monitoring System(MBIMS)提供的一项免费数据分析服务。
计算公式:MBI=a*OI+b*MI+c*II+d*WI
注:MBI,指某品牌的迈点品牌指数 MBI 数据;a、b、c、d,指系统中的加权系数;OI(Official Media Index),指主流指数;MI(Mass Media Index),指大众指数;II(Industry Media Index),指行业指数;WI(We-Media Index),指运营指数。
注意:企业或个人可参照品牌指数数据对品牌发展进行监测和预测,但迈点品牌指数 MBI不能与其品牌经营完全等同。
(1)主流指数(OI):一段时期内,全国及地方官方主流媒体报道中与品牌关键词相关的正面新闻数量,如人民日报、新华社、央视网等。
(2)大众指数(MI):一段时期内,社会化大众媒体报道中与品牌关键词相关的正面新闻数量,如腾讯、新浪、搜狐、网易等。
(3)行业指数(II):一段时期内,旅游、财经媒体报道中与品牌关键词相关的正面新闻数量,如中国旅游报、迈点网、第一财经日报等。
(4)运营指数(WI):一段时期内,品牌在互联网和移动互联网的自运营情况,如微信、微博、抖音、小红书等。
2. 统计时间:2023年 2月 1 日 – 2月 28日


评论