文|动脉网
2020年第七次人口普查的结果将康复医学推向前所未有的浪潮,60岁以上有2.64亿人,约占全部人口的18.70%,这一比例比10年前高了5.44%,而且,随着生育率的降低,这个数字会更高。老龄化来得猝不及防,接踵而来的政策诠释了国家的重视度。
从“活着”到“健康地活着”是接下来的时代人们的追求,然而,康复治疗师的匮乏和参差不齐的水平无法平衡这一需求。从康复到辅助,康复机器人方兴未艾。
技术创新不断、产品获批不少,商业化依旧是难题,国外同样坎坷,康复机器人将遵循着怎样的“道”和“术”,在时代的命题中给出答案?
带着问题,我们与超过16家企业、近30位专家进行沟通,撰写了《2023康复机器人行业研究报告》,主要探讨康复机器人的商业化现状及未来趋势,就产品、场景和康复阶段方面,我们得出以下结论:
适应范围拓宽与功能扩展成产品发展趋势,舒适性与智能化持续迭代。目前的康复机器人主要针对的部位是上肢、下肢、关节、手部,接下来可能针对脊柱及其他适应症如骨质疏松等,同时在功能上进行拓展和整合,目前针对的人群从需要进行康复治疗的患者拓展到行动不便的人,功能上实现评估训练一体化等。未来,提高舒适性、安全性、个性化、智能化将是产品进化方向,如新材料、新能源的使用,自适应的探索。同时,产品将更加轻量化、交互性更强。

应用场景开始由院内拓展到院外,社区和居家或成必争之地。基于“9073”养老模式,政策的鼓励、资本的加码,国内企业也开始布局社区、居家,提供康复治疗的一体化方案。C端消费级市场充满想象,未来,随着人们康复意识的加强,众多产品将推向居家,居家和社区康复中心将是大而全企业的必争之地。针对居家场景,产品多元化是必然,在安全性的基础上,外观、轻便、舒适将是重点,同时,数字化将赋能康复全周期。
早期康复被纳入考核项,床旁康复的发展机会较大。早期康复的卫生经济学效益更高,随着《康复医学专业医疗质控指标(2022年版)》发布并被纳入《三级医院评审标准(2022年版)》,早期康复介入率上升为三级医院的考核项;2023年2月,《2023年国家医疗质量安全改进目标》指明了早期康复介入率的核心策略。未来,这一政策具体如何实施、临床和康复将以怎样的方式联动,人员、设备的分配会怎样是重点。
另外,针对早期康复的产品如床旁康复机器人将是机会,目前,床旁康复机器人相比上肢、下肢在三甲医院的普及度更低,且针对不同科室的早期康复差异化需求并没有很好的解决方案。未来,针对神经科、骨科、ICU等科室需提供不同的早期康复解决方案。
概况:政策春风持续吹来,融资回暖
《柳叶刀》显示,我国有康复需求的患者主要包括老年人群、术后人群、慢病人群、残疾人群,共计约4.6亿人。康复医学作为四大医学之一,不仅能消除和减轻疾病和伤残患者的功能障碍,还能提高患者的自理能力和生存质量。
以脑卒中为例,《中国卒中中心报告2020》显示,我国正面临着全球最大的卒中挑战。全球疾病负担研究结果显示,2019年我国新发卒中394万例,卒中患者达2876万例,卒中死亡人数为219万例。
此外,卒中也是我国伤残调整生命年(disability-adjusted life years,DALYs)的首位原因。
另一方面,《脑卒中康复治疗的护理配合》显示,康复治疗可以使90%的脑卒中患者恢复步行和自理生活,使30%的患者恢复较轻的工作;若不进行康复治疗,仅有6%恢复步行和自理生活,5%恢复较轻工作。
供需严重不平衡,康复机器人应运而生。首先,我国的康复人才与康复机构存在较大的缺口,根据中国卫生健康统计年鉴,2020年中国康复执业(助理)医师数有4.9万名, 仅占中国执业(助理)医师总数的1.2%。
其次,传统的康复器械需要依赖康复治疗师的经验才能得到较好的康复效果,而国内康复治疗师水平参差不齐,难以借助传统康复器具保证康复效果。康复医疗资源不足的情况下,中国的中风致残率达75%,而欧美只有30%。
最后,传统康复器具缺乏量化评价指标,患者在使用后难以感受到康复效果,容易导致其失去信心,放弃康复治疗。

康复治疗效果与国内外中风致残率,图片来源:蛋壳研究院
康复机器人作为医工结合的产物,目标是辅助康复治疗师,简化传统“一对一”的繁重的治疗过程,提高康复治疗效率,帮助患者重塑中枢神经系统。
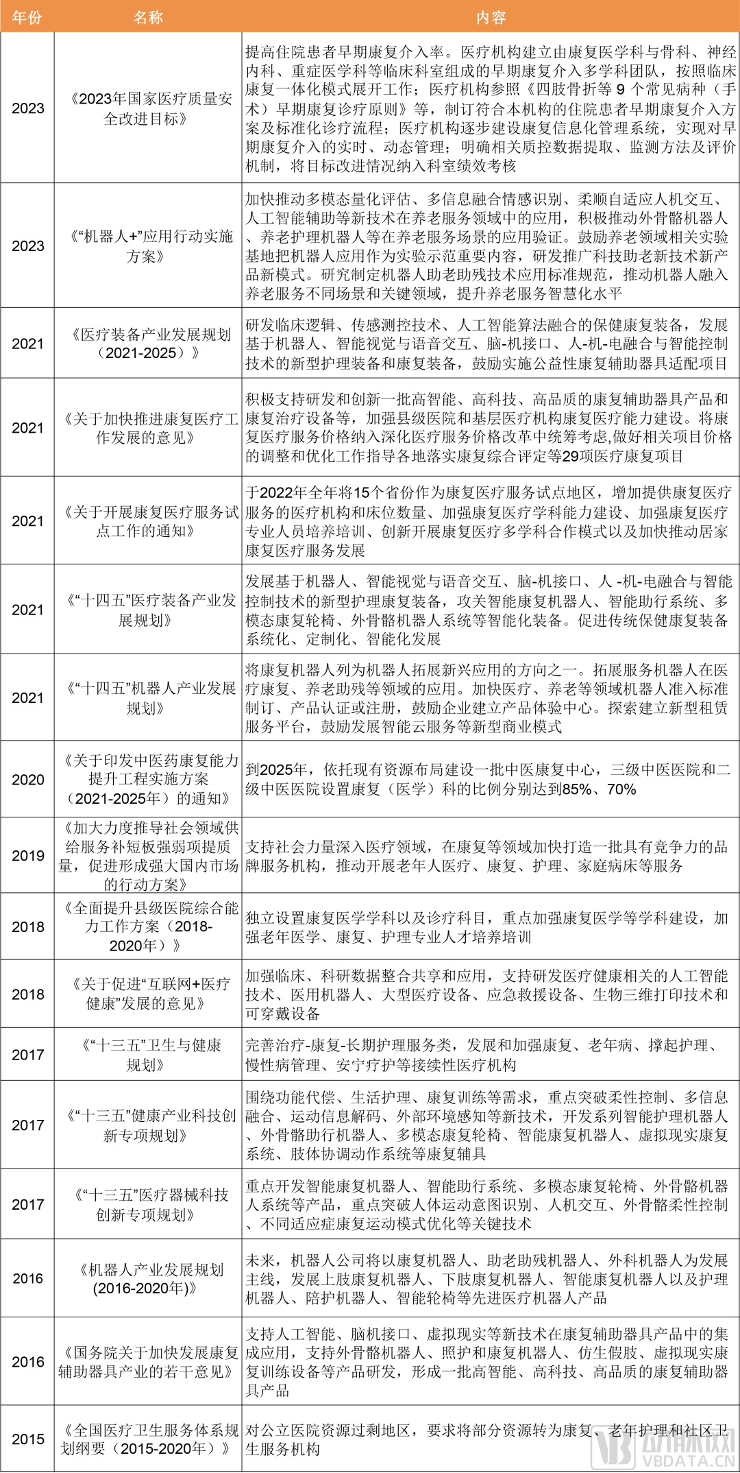
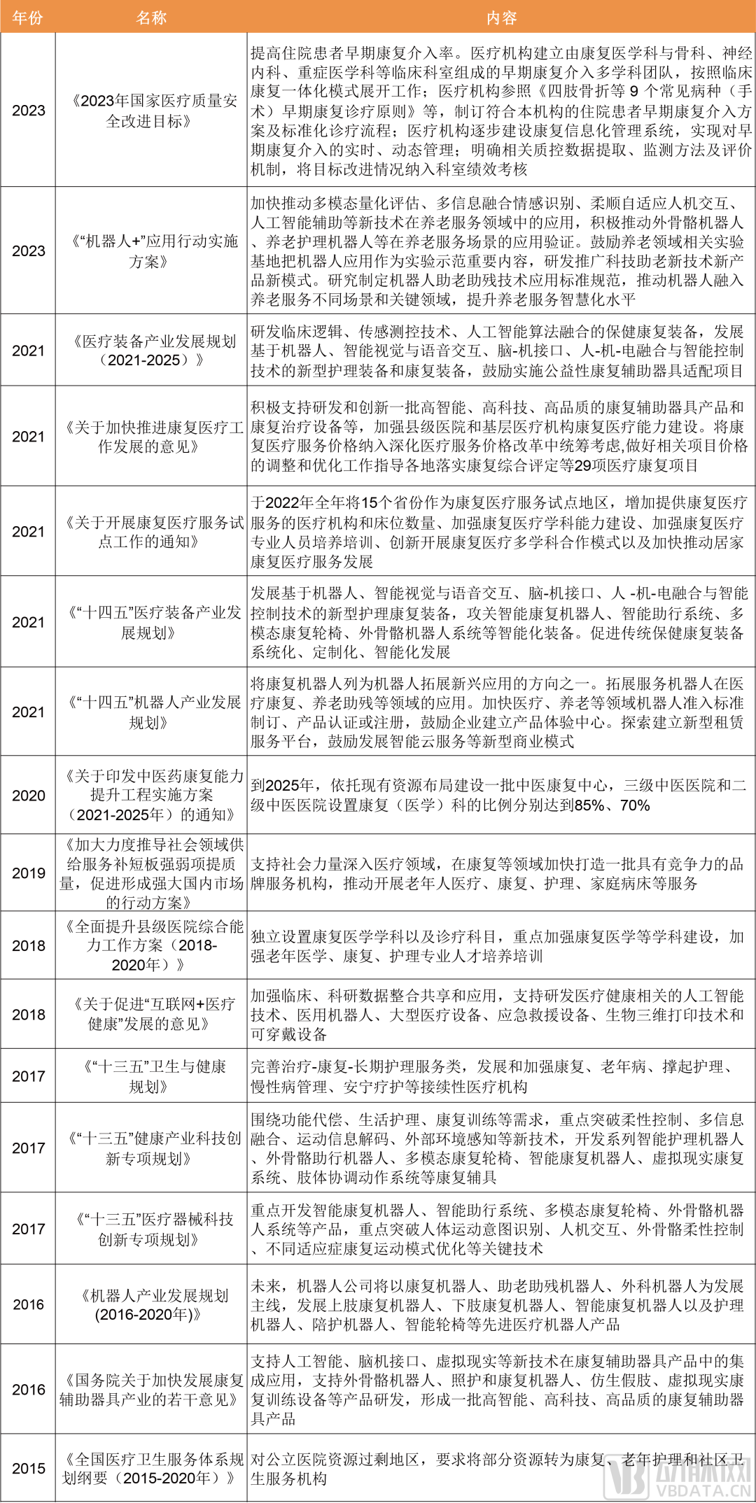
1、政策:技术、资源、模式齐发
从技术到资源再到模式,近年政策愈加密集。总体来看,政策主要在三个方面有所侧重:技术上、资源上和发展模式上。
技术上主要强调康复机器人的智能化发展,鼓励新技术如人机交互、脑机接口、柔性技术等在康复机器人上应用;资源上逐步增加康复医疗服务机构的投入、鼓励民营资本流入,医保也逐步覆盖;发展模式上鼓励发展新的模式和场景。

康复机器人相关政策盘点图片来源:蛋壳研究院
2、市场:复合增长率57.5%,国内增速更快
根据Frost &Sullivan报告,中国康复机器人市场自2017年起步,2018年市场规模达到2.1亿元,预计未来几年将以57.5%的年复合增长率增长,2023年约达20.4亿元,2026年约79.5亿元。
Fortune Business Insights 研究预计,全球康复机器人市场2022-2029年期间的复合年增长率将达43.6%,低于国内市场增速。
老龄化趋势、政策春风是驱动市场增长的强劲因素。从需求端来看,老龄化问题的日益严重是推动康复行业的根本。根据第七次全国人口普查数据显示, 2010年至2020年,我国60岁、65岁及以上人口比重分别上升了5.44、4.63个百分点。
2020年,60岁以上的人有2.64亿,约占全部人口的18.70%,65岁以上的人有1.91亿人,而老年人在康复医疗服务人群的占比中接近30%。
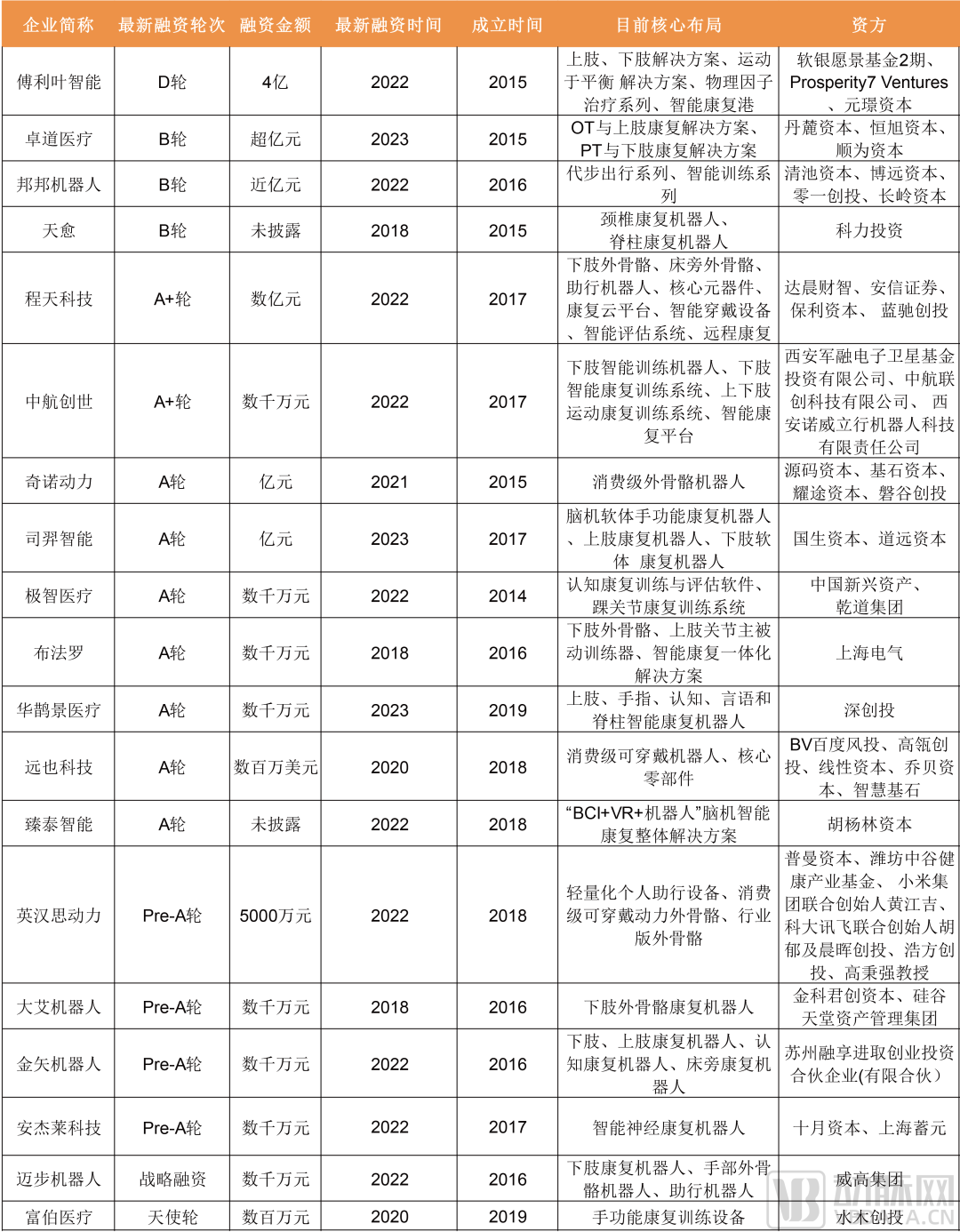
3、融资:行业回暖,2023年融资创历史新高
近年,康复行业在变热,投资频率升高。近年,越来越多的科技型企业作为新鲜血液为市场注入活力,同时,综合性企业纷纷布局康复机器人赛道。
传统康复器械企业如翔宇、伟思也开始布局康复机器人赛道,新松、埃斯顿、微创、乐普、威高等关联企业也开始布局。大企业如科大讯飞、三星、松下、美的等跨界加入了这一领域。
融资方面,仅2022年就有10起,这是近年康复机器人及相关产品融资上的再次崛起。
不同的是,这次的崛起不管是技术上还是产品上都上升了一个台阶,虽然国内起步较晚,但与国外差距并不大。如今,在老龄化的背景下,国内康复机器人进入爆发的关键期。
我们对近年康复机器人及其相关产品的企业融资做不完全统计,如下:

近年康复机器人及相关产品的企业融资盘点,图片来源:公开资料整理,蛋壳研究院制
其中,A轮及以下企业占比63.2%,值得关注的是,2023年已融资3起,金额共计超2亿元,在融资频率和平均金额上均创历史新高。
总体来看,国内康复机器人行业处于蓝海阶段,市场集中度较低,行业潜力有待进一步释放。
技术:软硬结合,人机交互
核心技术是智能康复机器人的关键,仿生设计、续航能力是加分项。核心技术是康复机器人实现系统功能的主导,主要体现在三大系统上:传感系统、控制系统、驱动系统。
仿生设计主要是根据人体工程学,设计适应关节和肌肉形状和生理运动的部件或组件,目标是提高舒适度及安全性,核心突破点是使用的材料。
续航能力方面,新能源是未来的方向,比如,如何利用生物能等其他能源,将人抬腿放下的能量储存起来等是接下来要突破的方向。

康复机器人的三要点,图片来源:蛋壳研究院
1、核心:传感系统、控制系统、驱动系统走向智能化
具体来看,传感系统、控制系统、驱动系统的核心要素、制约因素及目标功能如下:

三大系统的核心要素、制约因素、目标功能,图片来源:蛋壳研究院
传感系统是对患者和环境信息的感知,主要分为力传感、肌电传感和脑电传感。目前,力传感是应用最多、最成熟的,肌电传感和脑电传感能够实现更好地交互,但存在识别信号不稳定性的问题。

力、肌电、脑电传感的对比,图片来源:蛋壳研究院
控制系统是康复机器人的中央枢纽。以下肢康复机器人为例,控制系统通过对传感系统反馈的数据进行分析并规划步态模式,对驱动系统实现闭环控制,其中涉及传感器融合算法、控制算法等一系列软件模块。
驱动系统执行控制系统传递来的具体任务。驱动系统位于机器运行的末端,负责带动机械结构,执行控制系统传递来的具体任务。根据驱动形式的不同,主要分为三种驱动方式:电机驱动、气压驱动、液压驱动,目前,电机驱动应用最广泛。
相比之下,电机驱动的刚性外骨骼机器人能承重但穿戴不够舒适,气压驱动的柔性外骨骼机器人较轻便舒适但承重不够。所以,目前刚性外骨骼机器人主要应用在下肢、上肢,柔性主要用于手部。
核心元件不是壁垒,已实现国产替代。不管是电机驱动还是气压驱动,目前的康复机器人的核心元件主要是伺服电机和减速器,这两个已不再是壁垒,不算“卡脖子”。
与进口相比,虽然大多国产元件在噪声、寿命和重量上和进口略有差别,但功能都可以实现,并且在成本上有很大优势,只是需要短期的时间验证。目前,核心元件已实现了国产替代,越来越多的企业选择和国内头部元件商合作。
同时,国内已有企业实现核心元件的量产并成功出海。比如,对于电机、减速机的模组体系,程天科技的电机能量密度高,减速机可集成到很小的体积并实现3倍持续过载,和力矩传感器、驱动器协同设计,实现动力总成的最优性能且大幅降低了成本,目前已实现量产并出海34个国家及地区。
2、应用:新型镜像疗法实现患健协调、VR增加康复趣味性
镜像疗法以神经可塑性理论和镜像神经元系统为基础,具有显著疗效。镜像疗法目前已用于治疗幻肢痛、复杂性区域疼痛综合征、脑卒中、周围神经损伤、偏侧脑性瘫痪、单侧忽略等病症。
新型的镜像疗法可实现健侧和患侧的协调。以上肢为例,新型的镜像疗法通过传感器实时获取患者健侧运动数据,外骨骼机械手根据健侧运动数据辅助患侧手臂运动,实现了患侧镜像跟随健侧运动,即健患肢双侧同步镜像运动训练。
以任务导向训练为基础的镜像治疗疗效比单一镜像疗法效果更显著。认知双重任务训练相比单任务训练更具有挑战性,可增强脑区皮质执行领域启动功能,加快大脑神经元突触信号传导速度,进而明显改善患者注意力和执行能力。
比如,华鹊景医疗研发的三维上肢镜像康复机器人Wisebot X5在执行训练任务时,会记录训练的时间、动作速度、强度等参数,搭配趣味性、挑战性、激励性的双重任务导向情景训练项目,显著提高患者的主动参与度及镜像疗法的效果。
结合康复机器人与虚拟现实技术的训练系统可提升康复效果。根据脑神经可塑性理论,患者主动参与康复训练可以得到更好的康复效果,所以,如何提高依从性是关键。虚拟现实技术能增强患者训练过程中的趣味性。虚拟现实技术可让康复治疗师实现结合康复阶段设计不同场景及游戏等,让患者的康复练习更有趣。
3、获批:部位愈加丰富、功能实现多元
截止2023年3月8日,我们对获批的康复机器人及相关产品不完全统计如下:
其中,下表是上肢康复机器人及其相关产品的获批情况,在产品的功能上,有用于康复训练的,也有用于训练评估一体化的,同时在训练模式上增加了主动被动模式。
获批产品的数量在2021年迎来高峰,共10个,占比33.3%,2022年有8个,值得关注的是,2023年已经有3个产品获批。

上肢康复机器人与相关产品获批盘点,图片来源:NMPA,蛋壳研究院制
下肢的康复机器人与相关产品获批最多,下表中共有33个康复机器人及相关产品,同时,后10个产品用于上下肢。从下肢获批的产品看,尺寸上增加了儿童版、结构上除了双下肢外还有单下肢。
同时,场景上有床旁下肢、坐卧式多关节下肢等,技术上有脑机接口,产品愈加丰富。

下肢、上下肢康复机器人与相关产品获批盘点,图片来源:NMPA,蛋壳研究院制
手部和关节获批的康复机器人和相关产品如下表,相比之下,目前手部的产品获批最少,这也是因为手部的活动度高、在产品设计与技术上难度较大。关节产品的获批上,踝关节的单品获批最多,占47.3%,同时有针对整个下肢关节的康复器。

手部与关节康复机器人与相关产品获批盘点,图片来源:NMPA,蛋壳研究院制
商业化:产品进化、模式多元、院企共促
近年,康复机器人不管是在产品上还是场景、模式上都更加多元,国内的企业大多沿着“单品-小而全-大而全”的路线发展,商业化实践的路上充满艰辛又不乏创新。技术、产品、模式正不断在这个变热的赛道上验证,商业化上国外并没有很有价值的对标,同时意味着市场充满机会。
国内的外部环境向好,政策的支持、医院对康复的逐步重视、支付模式的创新等正催化着商业化的进程。
1、现状:产品进化,企业走向大而全
近年来,国内康复机器人的发展迎来了质变。不论是康复类还是辅助类,都愈加智能化、舒适化,由仿制到创新,再到独立创新,产品呈现多元化特点,在适用部位、功能、训练模式愈加丰富的基础上开始追求舒适度,同时在使用场景上不断探索、逐步渗透。
总体来看,康复机器人从末端牵引式到外骨骼式,再从产品的完整度、人性化、智能化上不断完善。目前处于外骨骼式的第二个阶段,涵盖部位包括上肢、下肢、上下肢、关节和手部,功能有康复和辅助,训练模式多样,可穿戴设备的舒适度不够,同时交互性和智能化程度低。
未来,产品的进化方向主要是在舒适度和智能化上,也就是第三个阶段,具体如下:

康复机器人产品发展特点,图片来源:蛋壳研究院
在康复机器人进化的过程中,涌现出诸多创新产品。这些产品基于创新理论或前沿技术的应用、结合临床刚需,使患者康复效率更高、效果更好。
比如,安杰莱科技的LiteStepper 单下肢偏瘫康复机器人和ExoMax 双踝关节康复训练机器人,基于脑可塑性(Brain Plasticity)的闭环神经康复临床理论,为患者提供全周期主动、高效、个性化、运动诱导下的“中枢-外周-中枢”闭环神经康复。
再如,司羿智能推出的基于脑机接口的手功能康复机器人,其脑电帽实时采集并记录脑电波信号,通过智能算法实时解析运动意图,并转化为运动指令帮助患手运动,从而实现意念控制,实现“感知-控制”双向闭环神经刺激。
同时,针对居家场景,黑科技产品涌现。居家场景的产品相比医院,由于活动场地丰富、活动范围大,对安全性和技术的集成度要求高。另外,针对不同人群的个性化需求会多,消费者也更追求性价比,这就对企业的软实力要求较高。
当然,面对这一充满想象的市场,国内企业纷纷布局并推出创新方案。
比如,邦邦机器人的智能辅助移动机器人可帮助移动困难的残障人士实现自如居家,辅助出行机器人则可帮助行动不便者完成安全稳定出行,满足出行困难群体对"智能化服务+主动式安全防护+多环境适应能力"的暖黑科技期待。
总体来看,国内的企业不管是康复类还是辅助类,基本沿着“单品-小而全-大而全”的发展路线。这里,在单品的基础上实现纵向或横向的规模化是关键。
一方面,医院康复科在采购时多为打包采购,能提供上肢、下肢等康复机器人整体解决方案的企业会更受青睐。当然,也有三甲医院采购单品,性能优、临床数据不错的产品具有优势,另一方面,面对C端的产品更需要满足多元化需求且迭代速度快。
2、模式:需结合三级诊疗资源与各场景特点
三级康复医疗分级服务体系是国际上比较认同的模式,结合康复阶段的三级诊疗体系如下图:

结合康复阶段的三级诊疗体系,图片来源:蛋壳研究院
从产品的角度分析,产品的功能、适用的人群、各场景资源等影响其商业模式。我们综合康复阶段与主要场景,对现有主流商业模式做梳理如下:

各场景的产品核心需求、关注点、主流商业模式,图片来源:蛋壳研究院
综合来看,公立三甲医院最看重产品性能和临床数据,另外,医生有科研项目需求,所以,在产品差异化不明显的情况下有科研背景的企业相对有优势。同时,企业需在售前和售后对医院端提供培训等,做好服务与学术营销,为后期的整套解决方案做铺垫。
民营康复医院更重视成本及投入回报率,对于高端的康复机器人,租赁和服务分成模式更受欢迎。服务分成指的是企业为民营医院免费提供康复机器人,根据其使用情况进行适当分成。相比之下,民营康复医院的决策链短。
针对社区和居家多为辅助类产品,因场景多元、消费者的个性化需求多,对产品的迭代要求高,要达到“消费级”的康复机器人,在满足安全性的基础上,产品的舒适度、外观、价格及服务是关键因素。
3、院端:早期康复得到重视
国内实践发现,早期康复的效果更好。福建省晋江市医院研究结果显示,脑卒中患者在发病后2周内开始康复治疗,神经功能恢复总有效率为71.8%;在发病2周后开始康复治疗,神经功能恢复总有效率只有29.2%。
国内政策发布,早期康复介入率得到重视。2022年12月,《康复医学专业医疗质控指标(2022年版)》发布并被纳入《三级医院评审标准(2022年版)》,将早期康复介入率纳入三级医院的考核指标。
2023年2月28日,《2023年国家医疗质量安全改进目标》发布,指明了早期康复介入率4个核心策略。分别是建立多学科团队、制定介入方案及标准化诊疗流程、建设康复信息化管理系统、明确质控数据并纳入科室考核。这一政策未来如何实践与规范将是关键。
对医院来说,一方面可能会更加注重康复资源的分配,如康复科是否会和紧密联系的科室如骨科进行资源的整合,比如有单独的医生负责术后的超急性期康复等;另一方面,医院的考核或将融入到医生的考核。
对医生来说,则是临床医生在手术时需更加考虑患者未来的康复问题,或将关系到自己和科室的绩效。对企业来说,则需要更懂康复、生产更符合临床需求的产品。
4、企业:数字化赋能康复全周期
传统康复评估基本还是依据评估量表,由康复师对患者一对一人工评估。评估时,患者动作经常不达标、动作迟钝,比较耗费医生时间,并且由于人工评价的主观性和偏见,导致评估结果因人而异。
目前,康复机器人可以把患者产生的所有数据形成可视化报告,康复师基于报告可以及时了解掌握患者的康复效果,比如关节活动度是否有扩大等,有些康复机器人实现了评估训练一体化,显著提升治疗师的工作效率。
对企业来说,数字化可赋能患者的康复全程管理。康复阶段的流程管理、康复中的数据分析和方案制定、居家的远程康复等都是在数字化的基础上。这里,流程管理包括患者基本信息的管理、康复课程安排的管理等患者管理。
数字化在康复前、康复中、居家康复中都发挥了很大作用,具体如下:

数字化赋能康复全周期,图片来源:蛋壳研究院
总体来看,数字化在康复领域的应用还处于初级阶段,虽然康复机器人在尝试用数字化,但是搭配使用的其他传统设备数字化功能不够,导致整体数字化程度可能不高,这有赖于科室的整体数字化建设。
场景拓展至院外,临床康复趋向一体化
1、技术:提高舒适度,走向智能化
产品创新性加强,适应症与功能将拓展。目前,康复机器人的创新不断,如针对偏瘫的单下肢康复机器人、针对手部的软体机器人等,技术积累下,康复机器人在创新上或将迎来爆发期。
除此之外,康复机器人将在适应症和功能上拓展,适应症上,目前的康复机器人主要针对部位是上肢、下肢、关节、手部,接下来可能针对脊柱、骨质疏松等;功能上进行拓展和整合,如从康复到辅助,针对的人群从需要进行康复治疗的患者拓展到行动不便的人,产品上实现评估训练一体化等。
技术上,提高感知力、创造力、执行力、舒适性是方向。三大系统方面,传感系统上需要新型材料提高感知力,通过更轻、更舒适的材料和人体结合,把各种模块合理布置,使产品更轻便,如非接触式视觉传感器、无创皮表柔性传感器等;
控制系统上需要探索意图识别技术提高创造力,如通过惯性量、交互量、脑电、肌电等来判断使用者运动意图,利用人工智能技术,针对患者个性化的运动方式,通过数据磨合和机器学习寻找自适应模式;
驱动系统上需要具有高速响应的高功率输出执行器加强执行力,目前主要是电机驱动形式,需探索轻便、高速、柔性的执行器。同时,提高舒适性是接下来的康复机器人特别是面向C端的重点。
让我们展开想象,未来的康复机器人或许可以有温度。在漫长的康复过程中,康复患者需要鼓励,如果康复机器人在具备康复训练功能的功能上可以进行情感陪护,如鼓励患者、提高患者信心等,将真正扮演一个专业康复治疗师的角色。
2、场景:由院内到院外,数字化将赋能更多
场景上,由院端向社区和居家拓展。康复是一个漫长的过程,目前,康复机器人的场景多在院端,经过院内的急性期和恢复期的短暂康复治疗,多数人带着或多或少的后遗症出院,同样有康复及辅助的需求。同时,基于“9073”养老模式,政策的鼓励、资本的加码,国内企业也开始布局社区、居家,提供康复治疗的整合方案。
目前,资本比较青睐充满想象的C端消费级市场,未来,随着人们康复意识的加强,众多产品将推向居家,居家和社区康复中心将是大而全企业的必争之地。针对居家场景,未来产品多元化是必然,在安全性的基础上,外观、轻便、舒适将是重点。
数字化将赋能康复全周期。目前,数字化在康复机器人上的应用主要是康复全程中的流程管理和康复中的数据分析,技术上对于康复前的数字化评估已经实现,但是,目前的数据积累量还不够,未形成统一的数字化标准及临床路径,同时相关康复设备数字化程度也不高,难以做出综合的评估。
未来,随着数据的积累,数字化的价值将愈加凸显,除了在康复智能评估外,还将在个性化治疗方案制定、远程康复上发挥价值。
3、院端:临床康复一体化,床旁康复是机会
早期康复的卫生经济学效应更好。早期康复介入能够有效预防废用综合征和误用综合征等发生,如果在患病早期开始正确的训练,可完全或部分预防这种异常表现。以往康复治疗是大部分临床治疗结束后的后续行为,或定位为疾病急性期治疗可选的辅助方法之一,康复治疗与临床治疗脱节,大大影响疗效。
临床康复一体化则能达到临床治疗和康复治疗同步进行,在疾病恢复的同时,功能也在恢复,能起到缩短治疗时间,提升治疗效果的作用。不仅让患者受益,也能促进机构医疗水平的提高。
康复向早期延伸是必然,床旁康复是机会。随着《康复医学专业医疗质控指标(2022年版)》发布并被纳入《三级医院评审标准(2022年版)》,早期康复介入率上升为三级医院的考核项,将得到医院和医生的重视,临床和康复的联动或将是必然。
2023年2月,《2023年国家医疗质量安全改进目标》指明了早期康复介入率的核心策略。未来,这一政策具体如何实施、医院的考核将如何和科室及医生的考核结合、临床和康复将以怎样的方式联动,人员、设备将会怎样分配是接下来的重点。比如,康复科是否会是流动科室以及如何和联系紧密的骨科建立联动?
另外,针对早期康复的产品如床旁康复机器人将是机会,目前,床旁康复机器人相比上肢、下肢在三甲医院的普及度更低,且针对不同科室的早期康复差异化需求并没有很好的解决方案。未来,针对神经科、骨科、ICU等科室需提供不同的早期康复解决方案。



评论