近日,市北区创新实施“一核+三双+N项”妇幼保健与人口家庭双融合全链条服务,即始终围绕提升群众满意度为核心,以妇幼保健和人口家庭两项工作双融合为平台,抓好服务质量和服务效率(优化流程)两项工作,深化打造“情暖妇幼 健康市北”“幸福善育在市北”两个品牌建设,亮出承诺服务和短板整改两个清单,实施政府实事+容缺受理+创新模式+承诺服务等N项融合全链条服务,不断提升群众对妇幼保健与人口家庭服务满意度,增强群众对卫生健康服务幸福感和获得感。为提高群众对优惠政策知晓率,享受更好的优质服务,决定公布市北区创新实施“一核+三双+N项”妇幼保健与人口家庭双融合全链条服务五类清单与服务联系电话如下:
市北区计划生育承诺服务清单
市北区计划生育容缺受理承诺服务清单
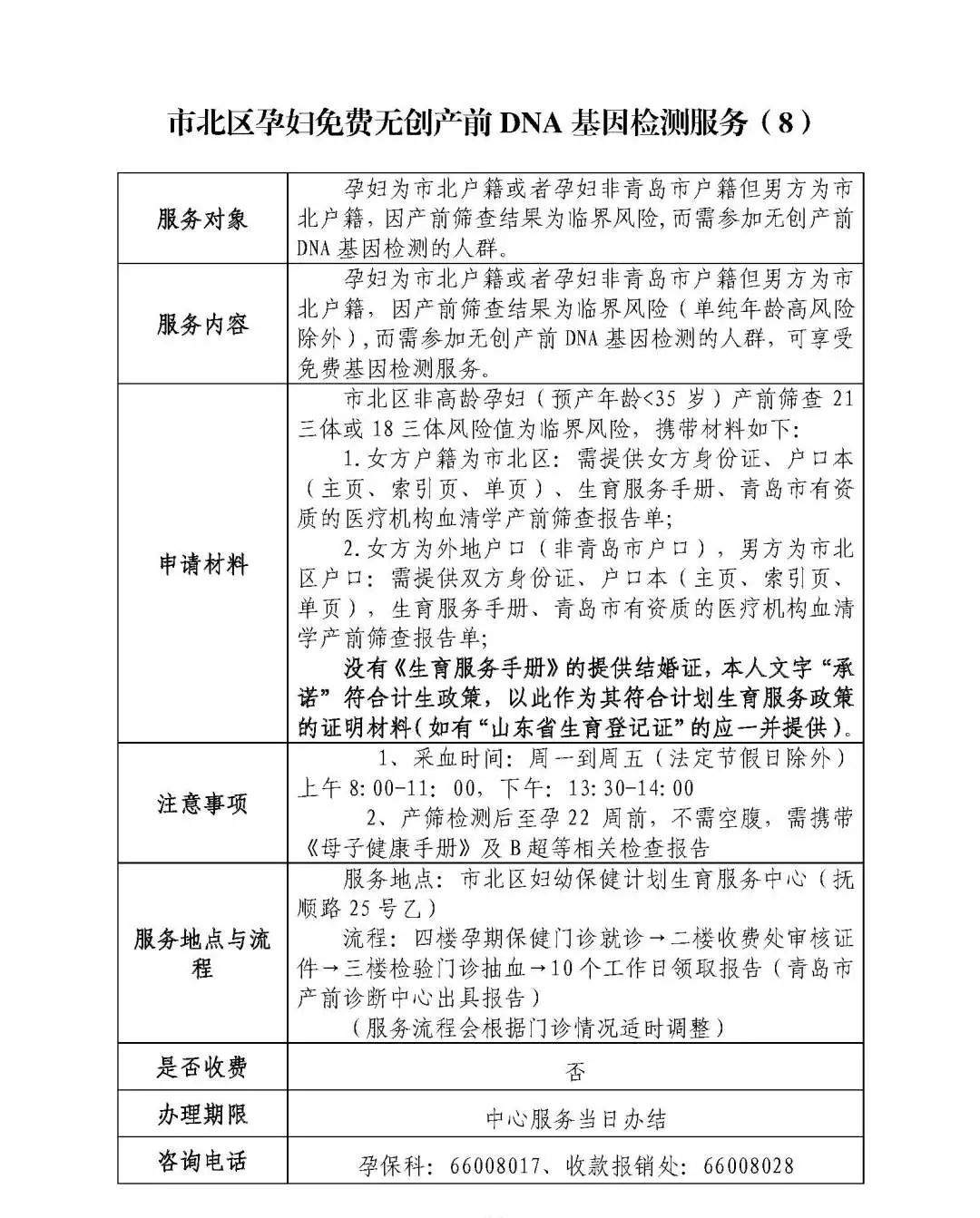
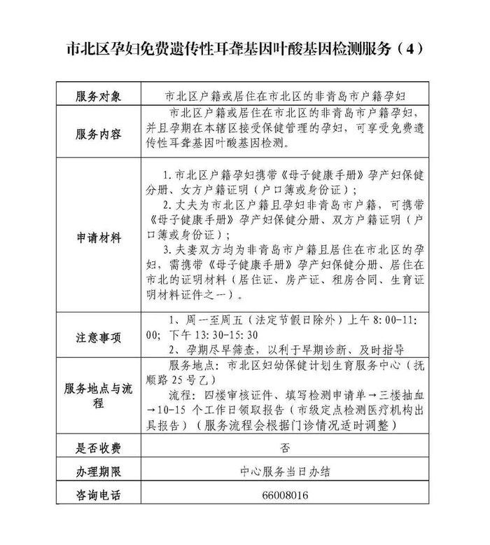
市北区妇幼保健减免承诺服务清单
市北区妇幼保健有偿承诺服务清单
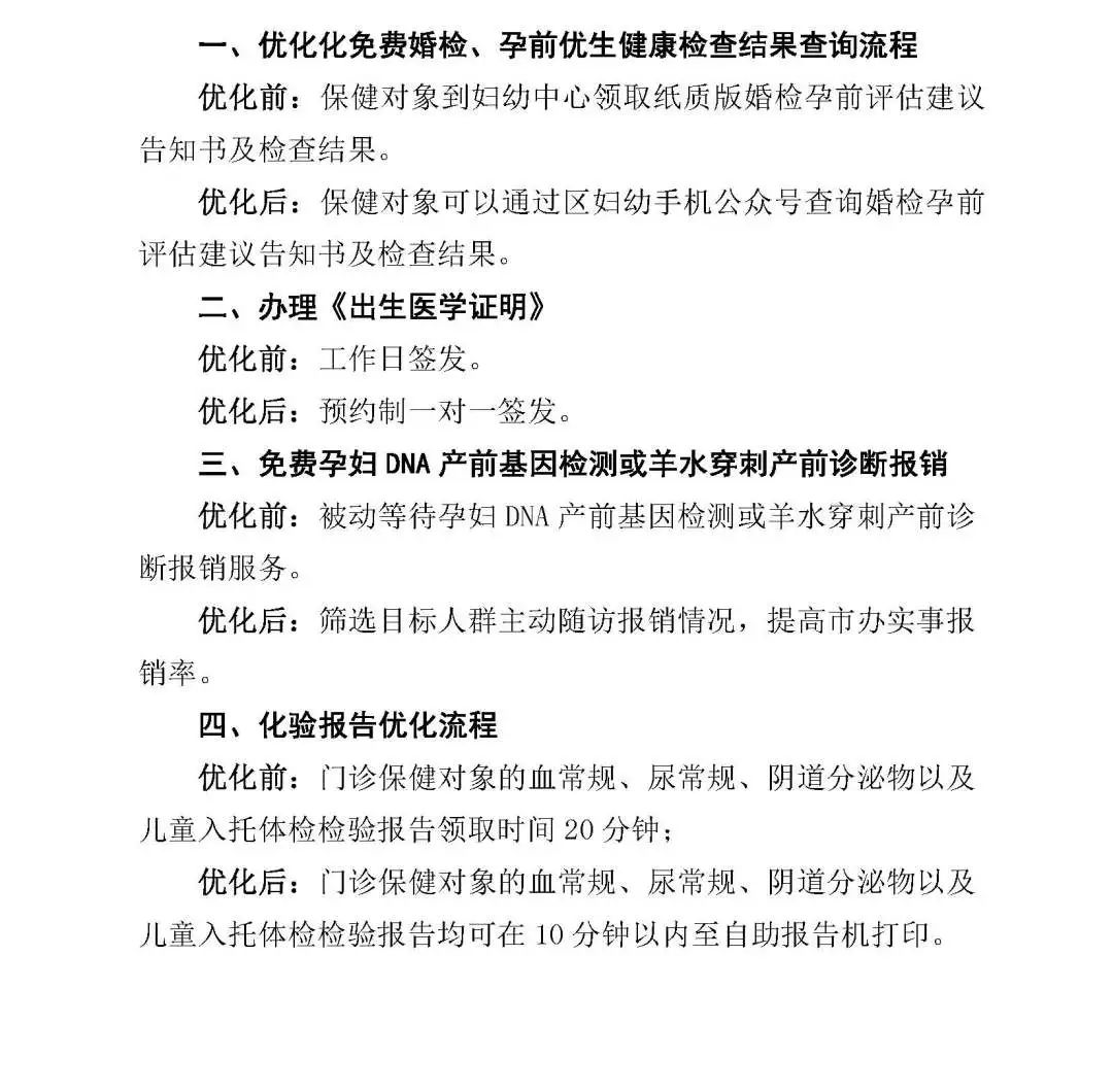
市北区妇幼保健优化服务流程清单
市北区各街道计划生育服务联系电话一览表
市北区基本公共卫生(妇幼)服务联系电话一览表
备注:其它各类妇幼保健服务电话在各项承诺清单内
市北区计划生育服务承诺清单









市北区计划生育容缺受理承诺服务清单



市北区妇幼保健减免承诺服务清单













市北区妇幼保健有偿承诺服务清单




市北区妇幼保健优化服务流程清单

市北区各街道计划生育服务联系电话一览表

市北区基本公共卫生(妇幼)服务联系电话一览表

来源:推广


评论