文|车百智库
智能网联汽车的网络安全吗?360曾经做过大量的模拟攻防试验。
实验结果有些出乎意料:只要是智能网联的汽车,就都可以通过攻陷相关车企的云端服务器来达到远程操纵汽车的目的。
与奔驰合作的过程中,360就发现了19个漏洞,通过这些漏洞可以控制其2017年以后出厂的、遍布全球的几百万辆汽车,能够远程让车辆执行启动、熄火或开窗等指令。
远程控制车辆,听起来已经足够惊悚,但这只是汽车数据安全问题的冰山一角。
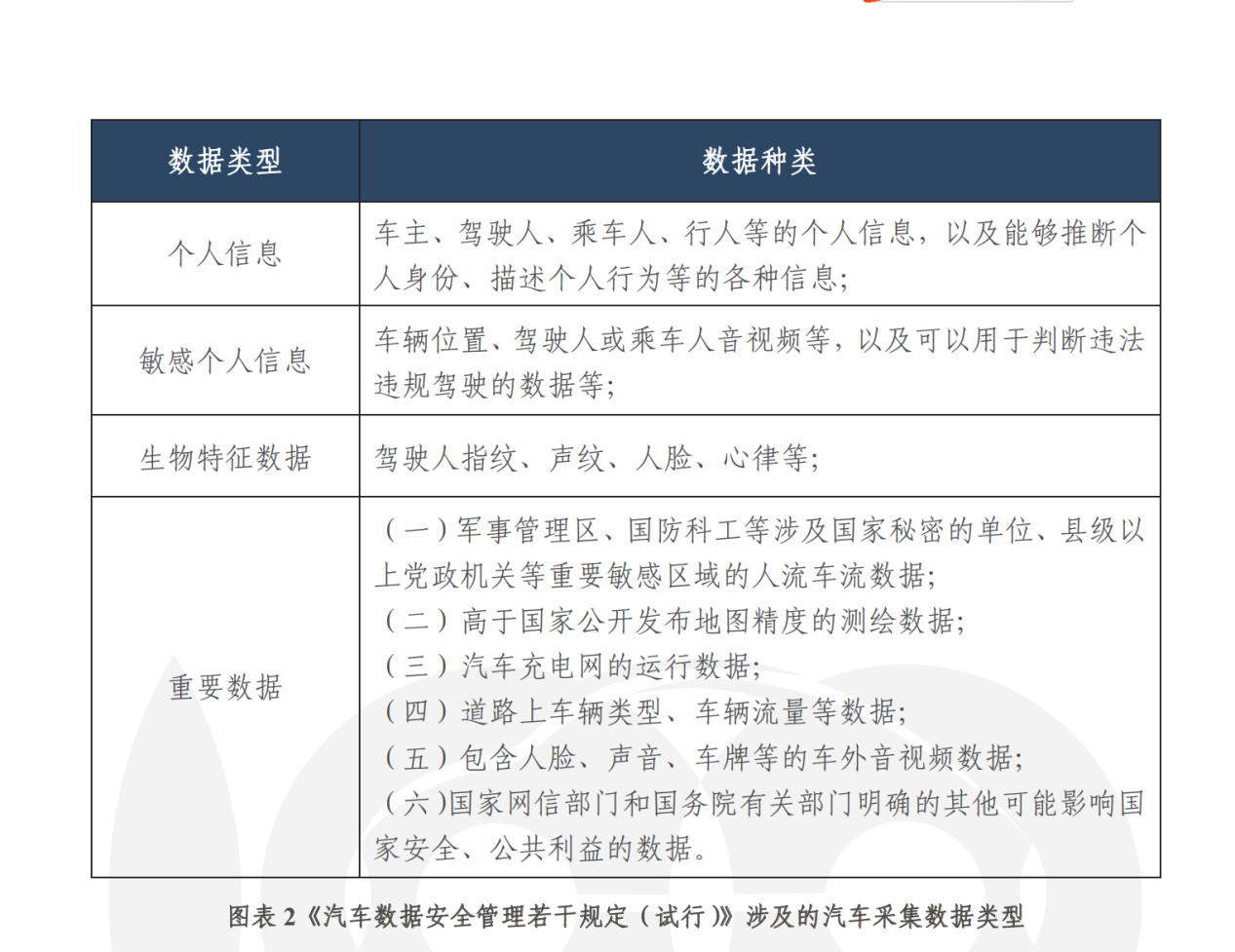
汽车数据中,既有造车端的数据,又有用车端的数据,既有车辆使用者的数据,又有车辆运行周边环境的数据。
用360公司创始人、董事长兼CEO周鸿祎的话说,一旦这些数据发生危险,由此造成的危害远比电脑病毒要大得多。
智能化浪潮让汽车从过去的信息孤岛变成了网络中的信息节点,这既带来了一座崭新的“数据富矿”,也为管理者、企业提出了数据安全的新课题。
汽车数据安全问题有哪些?汽车数据安全保障难在哪?如何提高汽车全生命周期数据安全防护能力?这些都是本文致力于回答的问题。
一、越是先进,越是脆弱
“It's zombie time!(僵尸时间到)”,在电影《速度与激情8》中,反派大BOSS,顶级黑客塞弗操纵众多僵尸车冲向防卫队伍的画面,成为了整部电影的高潮之一。
操作室内,塞弗一声令下,技术人员以黑客的手段在一瞬间入侵了三公里内的所有车辆,街道上的汽车或脱离驾驶者控制,或无人状态启动,排山倒海般地发动了“自杀式”袭击。
有时候,现实甚至比电影桥段更匪夷所思。
从汽车安全结构的提出,到安全带、安全气囊等主被动安全装置的发明,作为典型的机械产品,汽车的安全性被翻来覆去研究了个透。
然而,当汽车转化为“数据决定体验、软件定义功能的智能移动终端”时,安全的定义被大大扩展了。
车百智库认为,汽车智能化、网联化打开了原有车内域、车间域、交通域、车云域的边界,打破了汽车控制系统原有的封闭生态,汽车数据将面临来自“云-管-端”三方面的安全风险。

车端,汽车数字身份漏洞会带来黑客攻击隐患,汽车网关充电系统、智能钥匙、外部进程、3G/4G 网络等通信接口不断增多,且存在错综复杂的传输介质、协议等,导致汽车面临的攻击范围更大且受攻击点数量更多,数据安全防护难度较大。
风险不一定在车上,也可能在云上。车与云、车与车间数据频繁的交互,使云端、管端额数据风险也急剧增加。
一方面,智能网联汽车产生的数据量随智能化功能叠加而不断增多,车端存储空间有限,云平台成为各类汽车数据的汇集点具有极高价值。
但目前,私有云、公有云、社区云各有其潜在安全隐患,可能面临被攻击、劫持等风险,造成敏感信息泄露,不法分子甚至可以通过伪造、篡改指令和数据内容等方式非法控车。
另一方面,在数据存储方面,云端汇集了大量数据但没有进行隔离和防护。一旦智能网联汽车数据遇到攻击、窃取、滥用等安全问题,可能会给国家安全、交通安全和用户隐私安全造成重大影响。
这并非是危言耸听。
国外,美国《消费者报告》曾称,特斯拉利用车内摄像头来记录和传输乘客的视频,以开发自动驾驶技术,这引发了人们对隐私的担忧。
国内,2021年10月,《汽车数据安全管理若干规定(试行)》正式施行后,多家车企就紧急下架了“App端远程查看车外摄像头”功能;2022年末,蔚来也曾发生用户数据遭黑客窃取事件。
毫无疑问的是,随着智能网联时代的到来,车联网在越来越多的汽车上得以应用,带来方便的同时也埋下了隐患。
有人担心,科技发展的B面也许是潘多拉的盒子——若安全防护跟不上技术发展的脚步,智能汽车可能“越先进越脆弱”。
二、难在技术,囿于体系
当以安全为命脉的汽车从物理世界走向云端,汽车的数据安全也成为关系到行业发展的重大问题。然而,要想为汽车业筑起数字安全的屏障,其挑战远比传统的汽车安全防护大得多。
举个例子,在全球范围内,能够验证汽车碰撞安全性的评级机构比比皆是,欧洲有E-NCAP,美国有IIHS、NHTSA,中国有C-NCAP和中保研等。
在安全评级中,乘员保护、行人保护、主动安全等各种可量化的安全测试标准也五花八门。
单以乘员保护来说,就包括正面25%偏置碰撞测试、车顶强度测试、座椅头枕测试(鞭打测试)和侧面碰撞测试等,测试种类明晰,对应的评级清楚。
需要注意的是,系统、严苛的测试不仅给予消费者更加客观的车辆安全信息,规范的安全技术标准体系又反过来成为车企开发、设计汽车安全时的指南针,让车企在进行相关安全设计时能够对标,有章可循。
但对于汽车的数据安全来说,如何进行评级还在摸索之中,“数字安全碰撞试验”体系远未成型。同理,在管理、标准、技术等方面,汽车数据安全面临的挑战也有不少。
车百智库发布的研报《智能网联汽车数据安全防护技术发展的问题及建议》认为,在诸多挑战中,有4点值得重点关注。
其一、细化管理要求不明确,企业难以进行高效精准数据防护。
汽车数据类型复杂且量大,包括车辆、道路环境、通信网络、行人等多方面数据,使安全防护难度大幅增加。而当下,汽车数据分类分级管理要求不统一,制约汽车数据差异化防护能力发展。
分级保护是数据安全的先决条件,但目前汽车数据分类分级要求不统一,这也让车企在针对汽车数据敏感性实施差异性防护时,无法采用高度自动化技术进行精准防护,降低了防护效率。
同时,汽车数据处理权责划分不清晰,不利于从零部件源头引入数据安全防护措施。
其二、规范的安全技术标准体系不健全,在技术或产品构成上缺乏有效评判标准。
汽车数据需要关注全生命周期安全防护,当前还没有行业通用的数据安全防护技术标准和模型,导致企业落实数据安全时缺乏可操作性理论指导。
其三、部分数据安全防护技术量产上车仍面临诸多难题。
车端计算资源有限,无法支撑高规格数据加密技术;车端额外集成数据安全防护能力会拉高整车成本;车内通讯网络协议缺乏安全机制,加大了数据传输安全风险等等。
其四、智能零部件主要由外资供应商把控,掣肘企业建设数据安全防护体系。
目前智能网联汽车很多功能组件如AEB、ABS等,主要由外资Tier 1供应商整体打包提供,功能系统内部细节车企无法掌控。我国还未解决有和无的问题,更高的数据安全要求也无从谈起,这极大制约我国车企构建数据安全防护体系。
综上不难看出,汽车数据安全保障,难在技术,更囿于体系。从标准到法规,从车企到平台,智能汽车数据安全防护道阻且长。
三、明晰底线,包容创新
汽车无论变化,安全始终是基础。也只有在安全的基础上,才能更充分地挖掘智能汽车这座数据富矿。
在刚刚闭幕的全国两会上,多位汽车界的全国人大代表就汽车数据安全问题发声。
例如,全国人大代表、小米集团CEO雷军就提出,目前汽车数据安全标准、认证评价、应用管理等机制仍不完善,制约了行业发展。
他建议,加快制定汽车全生命周期的数据安全标准,指导产业发展。建立汽车数据安全认证、评价机制。构建汽车数据共享机制及平台,促进汽车数据共享使用。
《智能网联汽车数据安全防护技术发展的问题及建议》指出,推动汽车数据安全防护技术创新发展,需要做好以下3点。
第一,创新管理措施,动态解决汽车数据安全面临的共性突出问题。
智能网联汽车产业的创新特点,决定了不可能用一两个法规解决所有问题,需要针对分类分级、数据确权、跨境传输等共性问题,逐个形成解决办法,且持续动态调整,才能更好满足企业在创新中遇到的政策和法规突破需求。
分类分级保护是保障数据安全的先决条件,要尽快形成统一、细化的汽车数据分类分级意见,明确区分哪些是财产数据、哪些是隐私数据、哪些是经营类数据,针对不同类型、不同级别的数据,采取差异化的安全防护措施。
现阶段还很难完全解决数据确权问题,建议可以进行模糊化处理,优先出台一份相对宽泛的汽车数据确权管理规范再动态更新。
基于“急用先行”原则,推进汽车安全防护技术标准的制定。优先推动诸如数据脱敏、数据共享等与现阶段产业发展高度相关标准的制定,逐步建立起覆盖数据处理全生命周期、覆盖多类具体场景的技术标准体系,促进更多汽车智能化功能安全。
值得一提的是,智能网联汽车还处在发展早期,技术路线仍处于探索阶段,在制定汽车数据安全管理要求及处理具体问题时,宜秉承“明晰底线、包容创新”的基本原则,保障底线安全基础上给产业一定创新空间。
第二、加强公共服务平台建设。
建立可信的汽车安全风险/漏洞信息发布平台;建立省级、国家级数据安全监测平台。
第三、加快推进创新的数据安全防护技术上车。
加强智能网联汽车核心部件的安全能力认证;推进国密算法在智能网联汽车上的应用;规范数据脱敏技术认证,推动其上车应用;持续探索区块链、隐私计算等创新技术在汽车数据安全防护中的应用价值。
【全文参考】
[1]《赵福全对话周鸿祎(全):深度解析未来汽车安全的新逻辑》、凤凰网
[2]《特斯拉车内摄像头引发人们对隐私的担忧》、金融界网
[3]《你身边的汽车可能在“偷窥”你》、中国青年报、许亚杰


评论