文|化妆品观察
五一“大限”临近之际,化妆品行业迎来政策“红包”。
今日(3月27日),国家药监局发布了《关于进一步优化化妆品原料安全信息管理措施有关事宜的公告》(下称《公告》)。《公告》有两大亮点:一是,没有原料报送码的,注册人/备案人可自行填写原料安全相关信息;二是,原料安全信息报送政策实施过渡期调整到2024年1月1日。
“喜大普奔,堪称及时雨。”“终于可以松口气,睡个安稳觉了。”对此政策,业内人士无不拍手称快。
备案人可自行填报原料安全信息
原料是化妆品的基石,为提高化妆品的安全性、有效性,中国首创原料报送码制度,实现一码溯源。
根据公告,原料生产商尚未在原料平台登记并取得原料安全信息报送码的,化妆品注册人、备案人可通过化妆品注册备案信息服务平台自行填报该原料的原料安全相关信息资料,并上传加盖注册人、备案人印章的纸质资料扫描件。企业自行填报的原料安全信息资料的相关证明性材料,如原料生产商提供的原料质量规格证明文件、所查阅的文献资料、相关研究试验数据等,由注册人、备案人存档备查。
也就是说,对于原料安全信息,化妆品注册人、备案人可同时采取向原料商索要报送码或者自行填报原料安全信息资料两种方式进行报送。
而以往,只能由原料商通过化妆品原料安全信息登记平台填报原料相关信息。自2021年12月31日化妆品原料安全信息登记平台上线以来,截至目前,共计有 297400 种原料申报了原料报送码,但在实际使用过程中仍远远不够。
虽然早在去年9月28日,中检院就通知,注册人、备案人或者境内责任人可以填写原料安全相关信息(附件14),但设置了前提条件——需获得原料生产商的授权。
“不少原料商,尤其是未签署长期合作协议的原料商,并不愿意为了曾经的一锤子买卖,劳心劳力的准备安全信息资料。”某品牌负责人如是表示,尤其是国外原料商,对新政策不理解、反应慢、不配合,给品牌方造成很大的困扰,“如今备案人可以自行填报,利好企业。”
“喜大普奔。” 金发拉比妇婴童用品股份有限公司研发总监古玉龙在朋友圈如此表达自己的心情,他举例,以前大家洗发水用的氯化钠,盐业公司并不会报送,但现在品牌方也可以自己报送了。
在恩特科技联合创始人方维亚看来,现在离原定的截止日期(5月1日)只有一个月,还有很多企业“拿不到”原料安全信息,《公告》无疑解了燃眉之急,一方面,多数原料不用在平台上填报提交,也节省了系统操作时间;另一方面,以往备案人很被动,“新的政策使得备案人对于原料信息的填写也有主动权了,只要数据来源合理真实,就不受原料供应商的‘牵制’了。”
原料报送码“大限”延期8个月
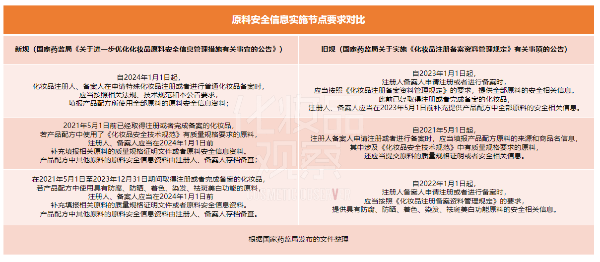
早在2021年3月5日,国家药监局就曾发布关于实施《化妆品注册备案资料管理规定》有关事项的公告,对原料安全信息的报送时限做了具体要求,而如今,《公告》对相关要求做了新的调整:
对比发现,《公告》有两大调整:
1.新品需提供配方中全部原料的安全相关信息(原料报送码或附表14)的时间点,从2023年1月1日延期至2024年1月1日;
2.按照旧规,2023年以前注册备案的所有化妆品,应当在2023年5月1日前补充提供产品配方中全部原料的安全相关信息,而根据《公告》,只有含有特定原料的老品才需补交该部分原料的安全信息资料。
具体而言,2021年5月1日前注册备案的化妆品中只有《化妆品安全技术规范》规定了质量规格要求的限用、准用原料,以及2021年5月1日至2023年12月31日期间注册备案的化妆品中具有防腐、防晒、着色、染发、祛斑美白功能的原料,方需要在2024 年1月1日前补报相关原料的质量规格证明或者原料安全信息资料。其他原料的原料安全信息资料由注册人、备案人存档备查。

而根据《国家药监局关于实施<化妆品注册备案资料管理规定>有关事项的公告》,自2023年1月1日起所有新品都需提供全部原料的安全相关信息,而所有老品都需在5月1日前二选一,补交全部原料的安全相关信息。而按照要求,“未按要求进行补充填报资料的产品,在完成补充填报之前,不得继续生产、进口”。
随着五一大限临近,原料报送码成为压在不少企业心头的一块石头,压得人踹不过气。“希望监管部门多给行业一些时间或调整一下要求”,成了业内人士的普遍诉求。
显然,监管层响应了广大从业者的心声,《公告》指出,“考虑到受前期新冠疫情等因素影响,部分企业在收集、获取化妆品原料安全信息资料方面确有困难,为助企纾困,深化落实‘放管服’要求”,因而对化妆品原料安全信息资料报送相关政策实施过渡期进行调整,进一步延长过渡期。
按照《公告》,五一大限延长了大半年,而且并非配方中所有原料都需提供原料安全相关信息,“大限延期、门槛放宽,对行业利好,无疑有助于疫后复苏。”不少业内人士如是表示。
老品可以活下来了?
一直以来,企业在填报原料报送码时面临不少的难题,如没有专业法规人员、缺乏官方指导、系统操作复杂等,大家都是摸着石头过河。新品尚且可以严格按照新的法规要求进行注册备案,令人头疼的是,老产品的补录,眼看大限临近却无法从原料商处及时获得准确匹配的原料安全信息资料。
按照《国家药监局关于实施<化妆品注册备案资料管理规定>有关事项的公告》,如若无法提供全部原料的安全信息,新品的注册备案将受到影响,老品也面临五一之后注销下架的困境。
而老产品不管报废还是重新注册备案,都牵扯到库存和包材,无疑带给企业巨大的成本压力。
湖北某企业负责人就透露,一个配方中通常有10-30个原料,有些老产品根本没法补齐所有原料的报送码,而缺一个原料的资料整个产品就报废了,“更换原料供应商就算新产品,要重新做功效实验备案。”
“今年五一之后没有老产品了。”曾有业内人士如是断言,而根据《公告》,意味着老产品又可以活下来了。
“多了半年时间,这半年时间可以找与以前备案成分一样的,也可以赶紧消化包材后注销。”古玉龙表示。
不过,化妆品违禁词网开发人李锦聪直言,回到实践中,会存在各地审评人员标准不一致问题,与此同时,企业作为备案人工作量越来越大,责任越来越重,“因为实质性问题并未解决”。
多位业内人士指出,“已备案老产品和现有原料安全信息无法匹配”是不少企业都面临的一道难题。
李锦聪表示,老系统的老产品转移到新系统时,配方被新系统逼着改了一次配方,改了配方的又找不到原料安全信息,找到原料安全信息以后又对不上备案的配方,都准备好了以后还要考虑安全评估和产品功效宣传及评价报告,“老产品很难逃过被淘汰的命运。”
“明年5月又是一个坎”
不过,需要注意的是,虽然延缓了期限、放宽了要求,但监管层对原料的要求并没有降低。
中山市香山化妆品产业研究院院长李彬表示,执行原料报送码“不可逆转”,一方面,管住了原料就意味着从源头管住了产品的安全;另一方面,优化原料环境,“药监局管不到原料商,只能通过约束工厂倒逼原料商合规化”。
在他看来,监管层已给足了过渡期,“如果一些企业还不能满足要求的话,那就是它自身存在问题,产品存在安全隐患,就必须得严管。”
事实上,过渡期延长后仍不能符合新规要求而被严处的企业案例,早已有前车之鉴。
根据国家药监局关于实施《化妆品注册备案资料管理规定》有关事项的公告(2021年第35号),备案人应在自2022年3月31日前提交备案满一年化妆品的年度报告,鉴于疫情等因素,广东、浙江、上海等省市纷纷将截止日期延期至2022年6月30日;根据2021年第35号公告,2021年5月1日前已注册备案的化妆品需补录产品分类编码、产品执行的标准等相关资料,2021年5月1日-12月31日期间注册备案的化妆品需补充功效宣称摘要,截止时间均为2022年5月1日,后监管层考虑到企业存在的困难,将大限延期至2022年12月31日。
即便如此,仍有不少企业未跟上新规步伐,惨遭淘汰。据化妆品观察此前报道,全国共计有42万+化妆品因未在规定期限内提交年度报告、完成整改被“取消备案”,无法再继续上市销售。
“企业要清楚,监管层出台一系列法规政策,不是为了为难大家,而是为了促进整个化妆品行业高质量发展。”某行业资深法规人士如是表示。
他指出,行业发展需要监管层和企业双方共同努力,监管层积极了解各项政策执行中遇到的难题并采取措施助企纾困,“企业也要查漏补缺,以新规为准绳,守住原则和底线”。
方维亚提醒,“这样的‘放开’代表了对企业的信任,但也意味着更落实企业主体责任,预计备查的资料如果出现不合规的情况,一定会从严处理。”
李锦聪也建议企业,一是尽快消耗老产品的库存,如原料、包材、半成品、成品等;二是考虑注销老产品,按照新规要求重新备案,“明年5月又是一个坎,行业还要洗牌一次,所以现在开始就要提前规避新规带来的确定性和不确定性。”


评论