文|公司研究室IPO组 大同
3月25日,颈椎按摩仪品牌SKG母公司未来穿戴更新了创业板招股说明书。
公司核心产品颈椎按摩仪需求疲软,2022年收入下滑近15%,归母净利润更是连续三年出现下滑,公司未来的增长性面对较大挑战。
尽管收入利润双降,却丝毫不影响公司创始人刘杰拿着近700万的年薪,且2021年以来,未来穿戴分红三次,均超过当期净利润。IPO前,刘杰通过分红拿走3.44亿现金。
01、收入下滑净利润三连降
未来穿戴是一家专业从事SKG品牌可穿戴健康产品和便携式健康产品的研发、设计、生产及销售,主要产品包括颈椎按摩仪、腰部按摩仪、眼部按摩仪。
2019年至2022年,未来穿戴收入分别为7.92亿、9.91亿、10.60亿及9.05亿,2020年至2022年,公司收入增速分别为25.13%、6.98%、-14.67%。
从收入结构来看,报告期内,颈椎按摩仪收入占比大幅下滑,从77%降至50%。其中,2021年,颈椎按摩仪收入7.43亿,同比下降13.10%。2022年上半年,颈椎按摩仪收入2.15亿,不及2021年收入的30%。
值得注意的是,在单价稳定的基础上,2019年至2021年,颈椎按摩仪销量分别为310.58万件、471.08万件及405.04万件,2021年销量同比下滑14.02%。

尽管眼部按摩仪、腰部按摩仪收入实现了翻倍甚至跨越式增长,但核心产品颈椎按摩仪的市场需求疲软,导致未来穿戴收入整体放缓乃至下滑。
2019年至2022年上半年,未来穿戴主营业务毛利率维持在50%以上,分别为55.81%、58.31%、52.38%和51.32%。
不过,2019年至2022年,未来穿戴归母净利润分别为2.13亿、1.43亿、1.32亿及1.19亿,2020年至2022年净利润增速分别为-32.71%、-8.26%、-9.28%。
2023年一季度,随着公共出行及大众消费的复苏,未来穿戴预计一季度收入为2.60亿至2.76亿,同比增长6.89%至13.47%;预计净利润为0.37亿至0.39亿,同比增长14.74%至20.94%。
纵然一季度收入和利润实现增长,但想要回到2020年的收入水平以及2019年的净利润水平,对未来穿戴而言仍有一定的难度。颈椎按摩仪的销量下滑,究竟是受宏观环境的影响,还是消费热潮已经过去,也即将见分晓。
02、斥资千万请杨洋、王一博代言
过去4年间,最令人感到奇怪的是2020年。当年,未来穿戴收入增长25%,毛利率同比增加2.5个百分点,净利润却下滑32%。
导致这种结果的原因或许在于,未来穿戴为了提高品牌知名度和市场竞争力,通过网络直播、综艺植入、梯媒广告、跨界合作等途径进行品牌传播和产品展示。
2019年至2022年上半年,未来穿戴销售费用高涨,分别为1.02亿、2.10亿、2.15亿及0.72亿,销售费用率分别为12.93%、21.21%、20.24%及16.60%。营销方面的过高投入,一定程度上侵蚀了利润空间。
具体来看,未来穿戴的消费群体主要为年轻人,除了传统的电梯广告、综艺植入等推广方式外,未来穿戴还找到当红流量明星杨洋、王一博等人为品牌代言。
2019年,杨洋担任SKG按摩仪代言人;2020年,王一博、古力娜扎担任SKG品牌代言人。《招股书》显示,2020年、2021年未来穿戴在明星代言上分别花费1237万、2201万。
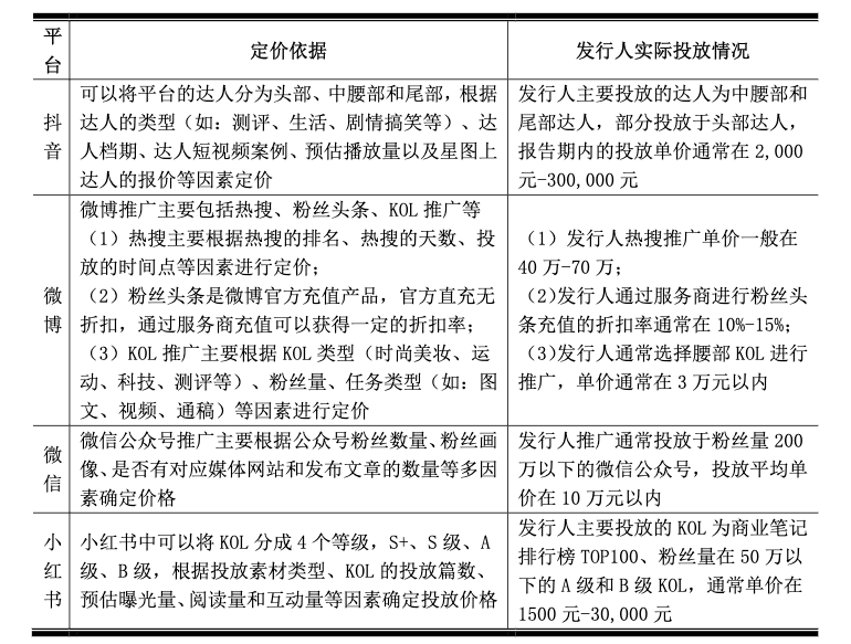
除了找王一博,未来穿戴还在抖音、微博、小红书、微信等平台和KOL合作。
未来穿戴回复监管的公告中显示,购买一条微博热搜推广的价格在40万-70万元左右,腰部KOL单价通常在3万以内,抖音达人的单价在2000元-30万元之间,小红书KOL的单价在1500元-3万元之间。

当用户在小红书、抖音、微博上打发时间,被KOL的文章或者视频种草SKG颈椎按摩仪时,都可以算是SKG一次成功的营销。
03、创始人近700万年薪拿走分红3.44亿
SKG在营销上投入不小,但在研发方面却较为吝啬。
2019年至2021年,SKG研发费用分别为0.23亿、0.47亿、0.75亿,研发费用率分别为2.87%、4.76%、7.05%。研发费用虽然在增加,但依旧远低于当期的销售费用。
而2014年,刘杰曾在《品牌的力量源于文化》中直言:“外界总说我们营销好,这都是其次的。我们能争取消费者的永远是产品。营销也只能是推波助澜的项目,SKG最重要的优势还是在产品上面,我们不是营销驱动型的,而技术的出发点都是围绕用户。”
刘杰说SKG不靠营销驱动,但经营数据却告诉大众,SKG仍然是一家以营销为主的公司。
值得一提的是,在公司利润连年下滑的情况下,未来穿戴依然大手笔分红。
2020年至2022年上半年,公司现金分红分别为1.55亿、1.60亿、5000万,共计3.65亿,均高于当期净利润。其中,创始人刘杰及其配偶徐思英直接获得分红7808万,通过未来集团间接获得2.65亿,总计3.44亿。
在首轮问询函中,深交所要求未来穿戴说明2020年、2021年分红金额皆超过各年度净利润的原因,这与公司的财务状况、资金需求情况是否相匹配,是否存在体外资金循环的情形。
除了大笔分红之外,刘杰也支付了自己和董监高不菲的薪酬。
2019年至2021年,未来穿戴董监高和其他核心人员的税前薪酬总额分别为442.73万元、1085.11万元、2403万元,连年递增。其中2021年,刘杰年薪近700万元,副总经理吴文新年薪近600万元。
未来穿戴的业绩一年不如一年,却丝毫不影响公司管理层收入大幅增长。对此,深交所要求未来穿戴结合倍轻松、科沃斯、石头科技等同行业可比公司董事薪酬情况,说明公司董事薪酬水平的合理性。


评论