为缓解冬储及消费旺盛行情中的煤炭供应偏紧,避免煤价涨势太快,发改委与中煤协放开了部分企业276个工作日政策,释放部分先进产能,产能释放主体包括:
(1)中煤协评定的先进产能煤矿,共74座
(2)国家煤矿安监局公布的2015年度一级安全质量标准煤矿,共789座
(3)各地向中煤协申报的安全高效煤矿。

其中,后两类应扣除煤与瓦斯“双突”、冲击地压等安全风险大的煤矿。与此同时,考虑到煤种实际需要和特定用户运输距离的限制,上述三类主体难以有效承担产能调节任务的,部分产煤省(区、市)可以从2015年度二级安全质量标准化煤矿中再择优确定少数煤矿,并报备给钢铁煤炭行业化解过剩产能部际联席会议。
一、74家中煤协评定的先进产能煤矿
1地区

名单显示,74个先进产能煤矿中,内蒙古21家,山西18家,陕西13家,晋陕蒙三大主产区合计占到74个先进产能煤矿的70%。
2企业

在中煤协评定的74家先进产能煤矿中,神华集团19家煤矿上榜,占比达到25.68%,陕煤集团和中国华能分别以8家和6家分列第二、三位。
3经营状况

通过对部分先进产能煤企2016年上半年经营状况统计可知,大部分煤企营业收入下降,但净利润有所增加。其中神华一家独大,中煤、陕西煤业、开滦、大同煤业等纷纷扭亏为盈。
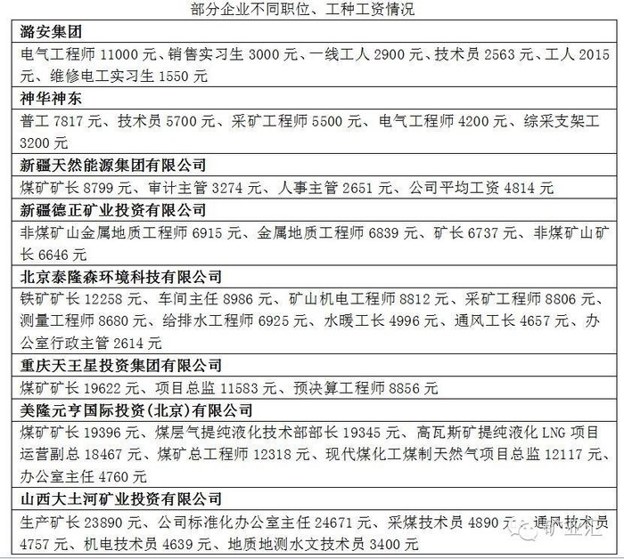
4工资收入

某机构对一线矿工工资调查结果显示,2000-4000元占比50%,其次为4000-6000元。

领导与一线矿工工资差距大是一方面,另一方面就是拖欠矿工工资现象严重,大部分矿企平均拖欠矿工工资三个月,随着部分煤矿先进产能的释放和企业营业收入和利润的增长,希望矿工工资能够得到保障。
二、中煤协评定的先进产能煤矿名单

三、789座2015年度一级安全质量标准煤矿
据某机构预测,目前煤炭缺口在1.5亿吨左右,若生产时间放松到330天,此次参与增产的789个一级安全质量标准化煤矿(基本囊括74个先进产能矿)全年可释放2.82亿吨,单季度释放7050万吨。在一定程度上,会有效缓解冬储及消费旺盛行情中的供应偏紧,避免煤价涨势太快,有利于行业平稳有序去产能。

789座一级安全质量标准化煤矿数量中山西省占215座,占总名单的27.25%,其次是河南、贵州、陕西、山东等矿业大省。
先进产能投放对应的是落后产能淘汰,基本不会改变整个供需格局。1-8月淘汰落后煤炭产量1.52亿吨,完成了全年2.5亿吨任务的60%,随着9-10月份国务院开展供给侧改革的大督查,去产能进度明显加快,预计11月底完成全年任务。


评论