文|动脉网
2023年以来,两家中国公司通过发行GDR在瑞士上市,成为瑞士证券交易所(以下简称“瑞交所”)2023年到目前为止仅有的两家公司上市。而2022年至今,已有11家中国公司发行GDR并在瑞交所上市,募资总额35.5亿美元(约240多亿元人民币),另有40多家公司正在筹备或已着手申请。
赴瑞士上市的热潮始于一项新政,2022年,中国证监会发布《境内外证券交易所互联互通存托凭证业务监管规定》,将“沪伦通机制”扩展至“中欧通机制”,从政策层面给予中国企业出海融资大力支持。
这股热潮自然也席卷了医疗行业。2022年9月,乐普医疗、健康元在瑞交所上市;截至目前,爱博医疗、鱼跃医疗、康希诺、百克生物、奕瑞科技相继筹划或推进瑞士上市事宜。
一年时间内吸引数十家中国企业前往,瑞交所究竟有何魅力?对于医疗行业来说,企业选择瑞交所上市的意义何在?且看本文分析。
国际化战略落地,境外上市成为重要途径

企业在境外上市融资,与其业务布局密不可分。目前,已在瑞士上市和拟上市的几家医疗健康企业,都已不同程度地涉足了海外业务。

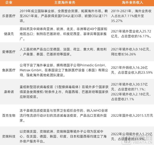
7家公司的海外业务布局,资料来源:公司财报
(部分公司尚未发布2022年财报,以2021年财报信息为例)
这些企业中,乐普医疗、健康元、鱼跃医疗等公司已上市产品众多,且在海外进行了广泛的业务布局。
乐普医疗2019年成立国际事业部,全面整合资源,拓展海外市场;通过产品的全球化布局,有效降低国内集采政策影响。截至2021年底,乐普医疗累计申请专利1385项,产品获得美国FDA认证33项、欧盟CE认证171项。
在持续的国际化战略推动下,2019-2021年,乐普医疗海外业务收入分别为5.54亿、15.42亿和37.6亿元,占比从7.11%提升至35.27%。新冠疫情期间,乐普医疗快速推进了新冠抗原检测产品在CE的准入和销售,带动了抗原检测产品和其他产品的海外销售。
健康元的原料药及中间体向亚洲、欧洲、北美、非洲等近40个国家和地区出口;制剂方面,加强了呼吸、辅助生殖、抗真菌、抗病毒、消化道等产品在巴基斯坦、印度尼西亚、菲律宾等国家和地区的准入和推广。
鱼跃医疗也设立了海外事业部,强化海外属地化团队建设,外销渠道持续拓宽。
此外,奕瑞科技在美国、韩国、日本、德国等地设立了境外分支机构,并在多个国家建立了海外客户服务平台或销售团队。2022年,奕瑞科技实现境外收入5.25亿元,占总营收的33.9%。
值得一提的是,奕瑞科技对CMOS传感器、芯片与碘化铯等部分关键原材料的采购相对集中,境外采购占比超过了20%。
爱博医疗的国际化战略也在快速推进中,人工晶状体产品上市以来,已出口至德国、法国、荷兰、意大利、奥地利、卢森堡、泰国、巴基斯坦等国家。
几家公司中,康希诺的境外收入占比一度达到71.1%。
疫情期间,康希诺研发的重组新型冠状病毒疫苗(5型腺病毒载体)在境内和境外多个国家获得紧急使用授权/附条件上市,对营业收入产生积极影响。2021年,康希诺首次实现盈利,其中境外收入30.57亿元,占营业收入的71.1%,主要是向墨西哥、巴基斯坦等国家供应新冠疫苗带来的收入。
不过,这仅是疫情期间的特殊情况。2022年,全球新冠疫苗市场环境发生变化,接种增速放缓,部分地区甚至供过于求,康希诺境外收入占比降至21.1%;由于研发费用高达7.78亿元,占总营收的76.35%,康希诺也再次回归亏损状态。
对各家企业而言,国际化都已成为长期战略,选择境外上市是实施战略的重要途径。
只是对于不同企业而言,境外上市的短期诉求有所不同。乐普医疗、鱼跃医疗等已处于商业化阶段的公司,需扩大在海外的生产、销售和无网络;对于康希诺这样仍保持着高水平研发投入的公司来说,需上市融资以支持后续研发工作,尤其是进一步拓展海外业务、临床试验选择及商务合作机会。
生命科学公司集中的瑞交所,有多香?
那么,为什么是瑞交所?
一个大的背景是:生命科学公司是瑞交所的一大特色。瑞交所母公司SIX集团的首席执行官迪塞尔霍夫(Jos Dijsselhof)曾介绍,瑞交所是欧洲医疗保健公司的主要上市地,制药、生物技术、医疗器械等相关企业约占欧洲生命科学市场的三分之一。

几大证券交易所生命科学公司市值情况(单位:10亿欧元),资料来源:SIX and STOXX,截至2020年1月
生命科学公司在瑞交所如此集中并非巧合,长期以来,瑞士的制药、生物技术和医疗器械公司都与当地金融机构之间保持良好互动,形成了良性行业生态,并受到国际关注。
一批又一批生命科学公司在瑞交所成长起来,瑞交所也吸引着一批又一批颇具影响力的公司前来。
全球制药巨头诺华、罗氏在瑞交所上市,为形成多元化的行业生态系统奠定了基础。
2000年,瑞士制药公司Actelion在瑞交所上市;2017年,强生斥300亿美元巨资收购了Actelion,并将Actelion的药物发现和早期研发部门分拆出新公司Idorsia,作为对Actelion前股东的实物贡献。Idorsia也于2017年6月在瑞交所上市。
瑞交所对跨境上市也极具吸引力,近年来,Newron、Cosmo、IGEA Pharma、Cassiopea等公司在瑞交所上市。
同时,瑞士拥有丰富的生命科学集群和强大的生命科学生态体系,其中包括大型制药公司、中小企业以及初创企业、世界领先的大学、行业协会等等。
据瑞士贸易与投资处发布的信息显示,瑞士的生命科学领域包括生物技术、制药产业和医疗技术等细分领域。其中,生物技术和制药产业涵盖了整个价值链,并拥有显著增长的生产能力,两大细分领域贡献了瑞士40%以上的出口,使得该产业成为瑞士国民经济的重要支柱。
2019年,在瑞士生命科学产业工作的人员达9.5万人,特别是在巴塞尔、莱芒湖地区和苏黎世-楚格地区。
因此,中国企业选择瑞士上市,能够依托瑞交所乃至瑞士的生命科学行业生态,助力自身国际化战略加速实施。
一些更直接的原因来自上市流程与速度。
国内券商分析指出,选择在瑞交所发行GDR与在其他主要市场上市一样,对于上市公司的内控质量报告、审计报告、财务数据报告、管理交易披露等都有相关的披露要求,主要区别点在于:GDR并不被视作金融市场的主体公司,相对主体公司进行交易所备案发行,所需材料更少;瑞交所审批时间最快只要20个工作日,GDR项目从启动到完成最快只需要三到四个月左右。

中国企业发行GDR上市在瑞士上市流程,图片来源:瑞交所官网
近年来,受国际大环境影响,赴美上市企业陆续退市撤资,而欧洲市场表现相对平稳,综合产业资源、上市成本等因素的考虑,瑞交所成为了包括医疗行业在内的众多行业A股公司境外上市热门选项。
瑞交所上市,既有资金、也有资源
2022年9月,乐普医疗发行的GDR募集资金总额为2.24亿美元,扣除承销费用后实际到账金额为2.20亿美元;健康元发行的GDR募集资金总额约为9204万美元。
真金白银能够直接用于海外业务拓展,随之而来的,还有更丰富的海外产业资源、人力资源,以及更强的海外影响力。
总的来说,发行GDR并在瑞士上市,对不同企业的海外业务发展都将有特定价值。
其一,完善全球研、产、销体系。
自主研发具有领先性、竞争力的产品,是创新企业永恒的主题。开拓境外融资渠道,将募集资金用于全球研发,也是企业共同的诉求。
获得境外融资之后,企业可更便捷地建设境外研发中心,推进海外临床试验和产品注册。同时,通过授权或共同开发等模式,引入全球领先技术的产品,或将公司重要产品拓展到全球,最大化提升公司产品和研发管线的价值。
通过海外生产基地和销售网络的配套建设,企业能降低产品“出海”成本,并提供更及时的客户服务。
例如,乐普医疗在瑞士发行GDR上市后,将建设境外产业化生产基地、提高海外产能,设立境外商务拓展中心,建设全球产品销售网络与售后服务体系,以缩短生产半径、降低生产成本、更好地进入属地国家及全球市场。
其二,寻求更广阔的并购机会。
上市公司依靠并购进行业务扩展、抢占更多市场份额、抬升技术壁垒已是常态,这在以技术创新为核心的器械领域尤其明显。
以奕瑞科技所在的数字化 X 线探测器领域为例,海外巨头通过横向并购的方式强强联合,整合优势资源,以巩固竞争力。佳能收购TOSHIBA 医疗(包括旗下探测器业务)、万睿视收购传统巨头珀金埃尔默(Perkin Elmer)影像部件业务等,均是如此。
通过投资并购来加强市场地位,也是奕瑞科技的重要规划。奕瑞科技在2022年报中提到,在竞争日益激烈的产业形势下,单纯依靠公司内生发展已经不能满足未来的市场竞争需要。公司考虑在有机成长的同时,通过投资并购与公司业务及未来发展具备战略整合前瞻性的数字X线影像核心部件相关业务,整合全球范围内的前沿技术,进一步建立、完善全球研发、销售、供应链一体化平台,使公司能够覆盖更多的产品品类、占领更多细分市场。
综合类器械公司也通过买买买来扩张业务版图、提升技术实力。鱼跃医疗就曾通过收购德国曼吉士(Metrax)切入急救赛道,曼吉士拥有知名的AED品牌普美康(Primedic)。
境外上市融资,企业可寻找与自身主业更加契合的全球领先技术,寻求更广阔的并购和投资机会,尤其是在瑞交所这样生命科学公司集中的地方,瑞士本身也是先进医疗器械企业集中的国家。
其三,提升品牌海外知名度和影响力。
品牌知名度和影响力对企业而言,有着重要的附加价值。提升全球知名度和影响力,对国内企业而言,能在无形中助推全球业务布局、吸引全球客户和人才。
而瑞交所在生命科学领域的影响力,将直接带动上市公司的影响力。业内流传着这样的说法:如果说纳斯达克是互联网公司的试金石,那么瑞交所就是医疗的“鉴定书”。
以疫苗为例,尽管新冠疫苗热度已“翻篇”,但新冠大流行导致全球各地从政府到大众,更加重视免疫接种,针对尚未被满足的免疫需求,疫苗创新研发仍有着巨大市场空间。
尤其是,世卫组织的目标之一是改善全球公共卫生状况,疫苗属于其中的重要部分。而世卫组织总部就设在瑞士,康希诺、百克生物等疫苗企业若在瑞交所成功上市,其影响力将大大提升。
2022年,康希诺已经在瑞士设立了欧洲运营中心,从事商务服务业、推广宣传、联盟管理、全球医药事务运营以及市场分析等工作。
得益于海外研产销体系完善、影响力提升,企业在全球范围内吸引到更优秀的人才;在海外加强与相应领域的专家合作,设立分支机构、海外人才基地,培养当地的核心技术人员,与目标业务区域的市场、文化结合更紧密,使企业的国际化战略走得更好、更稳。
此外,发行GDR和瑞士上市,还能为企业进一步引入境外专业投资机构、产业投资者,优化公司股权结构,持续提升治理透明度和规范化水平。
融资渠道多元化,全球创新步伐加速
过去很长时间以来,中国市场以庞大的人口规模、市场空间,成为大型跨国企业的必争之地。
在此过程中,受政策导向、市场需求、市场竞争等因素驱动,本土企业创新意识、创新能力提升,也不再满足于国内市场,将视野拓宽到海外。国内市场以进集采、进医保等策略保证市场占有率,海外市场也逐渐从欧美日韩等发达国家逐步扩大至新兴国家。
因此,现阶段谈创新,其界定范围已经发生变化:由以往的国内创新变为全球创新,是否具有全球市场内的颠覆性平台、差异化产品或领先技术,成为企业是否具有全球竞争力的关键。
而全球创新、维持全球创新能力,又需要充足的资金和资源支持。2022年以来,境内外证券市场新政频出,为企业进行二级市场融资创造了更优越的环境。
2022年2月,“沪伦通机制”扩展到“中欧通机制”,将全球存托凭证(GDR)发行地从英国市场拓展至瑞士、德国市场,进一步提升全球资本市场的互联互通水平,彰显资本市场开放信心,让更多优质中国企业拓展境外融资渠道。
2023年2月,注册制经过在科创板、创业板、北交所的试点,稳步推向A股全市场,发行上市全过程更加规范、透明、可预期。
2023年3月,港交所宣布推出特专科技公司上市机制,降低了已商业化公司和未商业化公司最低市值要求,以及对未商业化公司的研发开支比例的门槛。
各大证券交易所对企业所在的细分领域、收入和利润、研发投入等有不同要求,各自优势也不尽相同,整体上为企业提供了多元化的融资渠道。在更加强有力的资金和资源支持下,中国医疗企业的全球创新,定会快马加鞭。



评论