文|QuestMobile
数据显示,截止到2023年2月,智能家居APP&微信小程序月活用户规模分别为2.65亿、0.2亿,由于整个智能设备APP月活用户规模为3.5亿,智能家居占比近80%,堪称一枝独秀了;同时,整个智能家居的产业链也是更为完整的,从上游的软硬件厂商,中游互联网、家电、终端及通信厂商,到下游的后装、前装服务商,总体构成了爆发的潜质。
实际上,过去十余年的演进,当前,智能家居已经从以产品为中心到以场景为中心,最终进入到了目前的以用户为中心的阶段,尤其是GPT4.0的出现,让基于深度学习用户习惯,构建主动服务、定制化的智慧家居解决方案,变得更加“唾手可得”了,也引发了所有玩家更高的热情。
国家和各级政府的扶持政策持续推出,进一步刺激了消费端的活力,从用户画像上看,智能家居的用户中,一线城市男性用户占比较大,短视频、社交、资讯平台都是高频使用应用,内容营销价值高、消费能力强,形成了供给和需求的良性互动。
分类上看,目前智能家居APP种类较多,除了综合管理类之外,还包括六大类:智能家电、智能安防监控、智能影音娱乐、智能照明、智能连接控制、智能家庭能源管理。截止到2023年2月,综合管理类APP月活用户规模达1.46亿,同比增长28.3%;智能安防监控、智能影音娱乐、智能家电三类月活用户规模则分别为1.19亿、0.30亿、0.22亿,同比增长分别为37.6%、3.0%、28.0%。
具体到厂商,2023年2月月活TOP 7 APP分别为米家(6,686万),萤石云视频(3,692万)、华为智慧生活(2,889万)、小翼管家(2,491万)、和家亲(2,341万)、TP-Link安防(1,311万)、小度(1,159万)……
具体怎么玩?不妨看报告吧。

一、智能家居行业处于以场景为中心的互联阶段,政策春风下,市场进入爆发期
1、中国智能家居行业逐步从围绕着单品控制为核心的智能单品阶段,发展至以场景多元化为主的互联互通阶段,部分玩家开始尝试开发主动智能技术

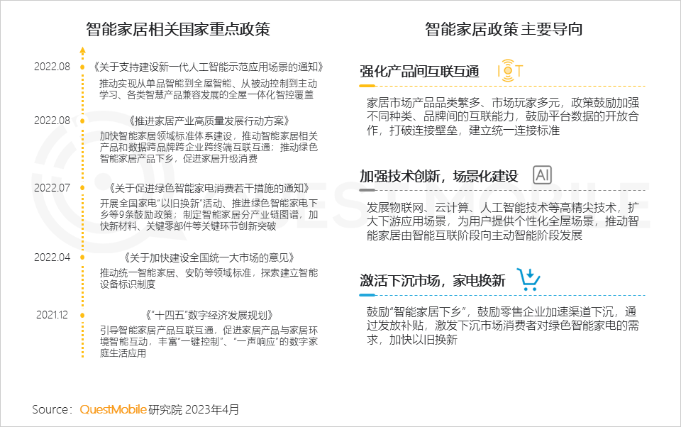
2、国家和各级政府发布一系列政策扶持智能家居产业发展,强调设备互联、场景互通,加强主动智能技术创新,在消费端通过渠道下沉、补贴换新激发下沉消费新活力

3、智能家居作为蓝海市场,巨头争相布局,资本市场愈发热闹,各细分赛道均有较高的投融资热度

4、随着物联网、人工智能、云计算等技术在多元应用场景的渗透及国民消费结构的转型升级,智能家居市场持续扩容
QuestMobile数据显示,智能家居作为智能设备领域中流量最高的行业,2023年2月,智能家居APP用户达到2.65亿,同比增长29.2%

5、根据产品设备特点,智能家居可分为六大类型,其中家电、安防、影音娱乐应用场景落地较快,各类APP不断涌现

6、智能家居市场向生态化发展,基于集中控制需求,综合管理类APP用户量更高;各类智能单品在内容平台中也保持高热度,持续吸引潜在用户

7、智能家居上游技术门槛较强,中游主要为互联网企业、家电企业、终端厂商、通信运营商为代表的产品供应商,下游为面向消费者的后装及前装市场

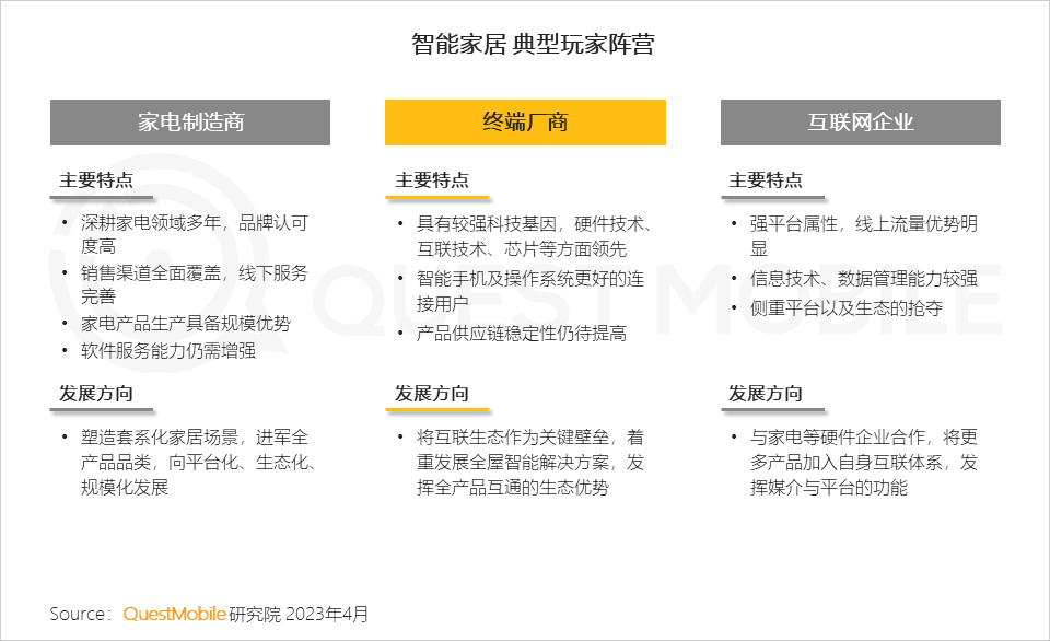
二、智能家居市场三类典型玩家,围绕自身业务优势拓展智能互联生态
1、当前中国智能家居市场主要参与者形成三大阵营,各阵营间优势互补,形成良性竞争局面

2、小米、华为凭借手机端的用户基础和互联生态,抢占先机,智能摄像头、智能音箱等品类发展较早,亦有较高用户量

3、美的率先发展主动智能生态,引领行业跨越式升级,推动智能家居从“被动智能”向“主动智能”跃迁与落地

4、海尔的场景品牌“三翼鸟”,以用户场景需求为中心,串联各类家电产品,提供全屋场景解决方案,从单品销售转型为场景销售

5、华为充分利用其在连接协议、操作系统方面的优势,依托鸿蒙智联开放平台,联合家居企业,打造品类丰富的智能家居生态圈,着重发展全屋智能

6、小米借助生态链抢占先机,通过投资孵化的方式,发展生态链智能硬件生产商,推出各类小家电产品,打造智能家居品牌;并围绕米家APP,通过单品生态实现一系列场景联动

7、百度通过小度智能音箱快速切入智能家居市场,凭借AI语音交互、物联网等深厚的技术积累,发挥平台、流量优势,吸引合作厂商接入百度智能家居开放平台,形成生态圈

8、阿里以天猫精灵智能音箱作为主入口,核心为构建开放式平台,为硬件合作方提供大数据、云计算等人工智能技术,凭借企业流量快速抢占市场

三、作为智能科技生活的典型受众,智能家居人群线上活跃度及消费能力更高
1、智能家居用户线上活跃度高,拥有较高的消费能力,偏好智能化、科技化生活

2、身处一线城市的80后男性用户为智能家居APP的主要受众,收入相对较高并有一定的财富积累,线上高消费能力强


3、智能家居用户具有强科技属性,同时对于理财、资讯也表现出较高偏好

4、作为互联网高价值人群,智能家居用户全网使用时长、次数远超全网平均水平,且呈持续增长趋势

5、短视频、社交、资讯平台中智能家居用户使用粘性更高,内容营销价值高

6、智能家居用户对于智能汽车、可穿戴设备领域有明显偏好,对于智能化、科技化有强认知;同时在汽车消费、理财领域活跃度较高,个人消费实力强

7、智能化的驾乘体验吸引智能家居用户购买智能汽车,在品牌选择上既被新兴新能源车型吸引,也偏好购买传统豪车品牌

8、内容平台作为其获取前沿科技、汽车资讯的重要渠道,活跃用户持续增长

四、主动智能技术与互联互通协议的出现,引领智能家居行业向个性化的全场景智慧发展
1、趋势一:Matter协议打破当下各智能家居品牌只支持自有协议的“孤岛”局面,对全屋智能的发展起到关键推动作用

2、目前行业中多为单一功能的垂直APP,体量较小;随着互联互通进程的加快,多个垂直APP将向集中控制类APP发展,流量更加集中

3、趋势二:生成式AI技术是对智能家居交互方式的颠覆式升级,将使家居产品对于用户意图的理解更加智能,进一步提供个性化的建议和服务

4、趋势三:更多用户选择从家电产品升级智能化方面逐渐接触智能生活,智能家电市场迎来更多竞争者

5、传统家电企业美的、海尔凭借多年发展,私域用户超过千万,以科沃斯为代表的清洁家电,及以徕芬为代表的新兴生活家电品牌逐渐占据用户心智




评论