文 | 聚美丽 小栗子
编辑|木头
据Euromonitor报告显示,2021年我国功效性护肤品市场容量约250.6亿元,占据整个护肤品市场的22.9%,预计到2024年,这一市场规模将超千亿。
功效护肤品市场规模的攀升,让加入这一赛道的品牌增加信心的同时,他们也在寻找与更多医生和高校教授的合作,以推动更具竞争力产品的开发。
中山大学第三附属医院赖维教授在一皮肤热点高峰论坛现场指出,“皮肤科医师是皮肤问题的提出者和解决者,是化妆品功效和不良反应的判定者,也是科学的传播者,所以在每个环节中皮肤科医师都发挥着关键作用。”
这些关键作用所折射出的——皮肤科医生在化妆品产业链中的作用,是很多品牌方在与医生合作时一直在探索和思考的。
另一方面,在功效护肤领域,基于生物技术变革的生物活性原料在这两年也掀起了浪潮。而生物活性原料的开发只靠品牌自身可能存在一定困难,需要与高校教授、科研机构等多方位进行合作,才能在短时间内更有效地赋能功效产品开发。
本文就国内企业和皮肤科医生、高校教授之间的联系或合作出发,梳理浅析这两者在化妆品产业链中起到的独特作用。
医研共创和医生自创品牌逐渐兴起
从化妆品产业链以及品牌和医生的合作形式出发,我们大致可以把皮肤科医生起到的作用分为4类:一是医生与品牌合作,进行医研共创;二是品牌基于医生或医院,做产品的安全性评测和临床功效验证;三是医生以自媒体平台进行护肤知识的科普,做产品的市场监测;四是医生自创化妆品品牌。

1)医研共创
现在,“医研共创”经常被提起。但论起化妆品研发,早几年前,更多人认为研发只是高薪聘请的专家、科研人员的事,并且有观点认为皮肤科医生大部分时间是在诊断、用药,只是“知其然”,而对于“所以然”的研究较为欠缺。
这种观点并不完全正确,一些皮肤科医生自身具备丰富的专业知识,在品牌与医生的医研共创中或许能更好地发挥医生的长处。
薇诺娜在产品研发上与昆明医科大学第一附属医院云南省皮肤病医院执行院长何黎教授,有着深入的合作。
在聚美丽往期会议上,何黎教授就分享过其团队关于敏感性皮肤、黄褐斑、痤疮、银屑病和特异性皮炎等相关的基础研究。
其中,关于敏感性皮肤,何黎教授团队通过高通量测序中国人的正常和敏感性皮肤,发现了和皮肤屏障相关的九个基因。在九个基因中,最后证实是Cldn-5(紧密连接蛋白)这个基因在起关键作用。2017年何黎教授团队在国外杂志上,也发表了相关论文。
在开发产品时,薇诺娜的研发团队会针对这些皮肤问题相关的靶点,再去筛选起作用的植物提取物,实现精准修护。

图:左为薇诺娜产品,右为百植萃产品,图源天猫
故皮肤科医生的作用之一,就是把这些皮肤问题的作用机理提供给研发人员,研发人员针对靶点进一步开发产品。
国内知名皮肤科专家、百植萃首席产品官李远宏教授也曾在聚美丽大会上提到,皮肤学级护肤品的发展要从皮肤机理出发,让皮肤科医生真正参与到产品研发中,将新技术、新配方、新研究等应用其中,才能解决肌肤问题。
百植萃的果酸生物膜和复合果酸面膜等系列产品的研发就是由李远宏教授主导的。并且,李远宏教授表示,对于皮肤科医生来说,往往更倾向于从解决皮肤问题的角度去开发产品,特别是临床中所遇到的问题。
皮肤科医生的门诊、临床治疗经历中,积累了大量问题皮肤病例的观察,这些丰富经验都可以运用到产品开发中。
2)安全性评价和临床功效验证
基础研发的参与只是皮肤科医生起作用的其中一个环节,产品开发过程的后期安全和功效验证,医生和医院都起到了关键作用。
譬如,玉泽在与上海交通大学附属瑞金医院联合研制产品的过程中,产品的临床功效验证也在该医院进行。2018年,双方成立“瑞金医院-上海家化玉泽联合实验室”,由14名皮肤科专家组成“玉泽皮肤健康研究专家委员会”,其产品有近600例临床功效验证和逾千例临床使用记录。
另外,像博乐达,就与3000多家公立医院、医美机构展开合作,其产品在10+公立三甲医院进行过临床试验。

图:左为玉泽产品,右为博乐达产品
百植萃则联合了皮肤科专家团队、医学团队以及研发团队共同搭建了产品安全性评价体系,包括临床测试、人体试验以及消费者测试等多个流程。薇诺娜也与国内外多家医院的皮肤科合作,进行临床上的安全和功效验证。
临床验证的结果不仅是产品上市的监管需要和面向消费者的说服证据,安全性和功效性的验证结果可反馈到产品开发中,研发人员根据反馈进一步改良或优化产品。
3)社媒科普
在研究型消费者日益增多的背景下,抖音、知乎、小红书等社媒平台已然成为皮肤科医生、配方师等专业人士为消费者科普知识的阵地。
以抖音平台为例,以“皮肤科医生”为关键词进行搜索用户,拥有100w以上粉丝的皮肤科医生不在少数,包括像“皮肤科教授张堂德”、“皮肤科医生王世宁”、“孙秋宁医生”、“皮肤科钟医生”、“皮肤科樊一斌博士”、“皮肤科潘卫利教授”等账号。
点进这些皮肤科医生的主页可以发现,大多数医生在社媒平台上做的主要是科普,分享实用的皮肤科知识,或者提供护肤建议和咨询服务,抖音在医生主页也链接有医生服务小程序。

图:抖音搜索“皮肤科医生”界面
社媒平台的一些皮肤科医生也会推荐一些产品给消费者,但大部分医生对此的态度是比较严肃谨慎的,通常是在收到消费者咨询后,会选择一些功效验证完备、安全性高的护肤品进行推荐。
记者浏览这些视频后发现:这种情况下的推荐,单品营销的情况比较少,往往是国内外多个产品同时陈列,或者根据皮肤情况针对性地推荐。
这些医生推荐的产品除丝塔芙、理肤泉、珂润、适乐肤、优色林等国际品牌外,国货品牌中薇诺娜、玉泽等被提及的频次较多。
皮肤科医生在消费者心目中仍然是专业权威的存在,其本身对护肤品的推荐大多数情况下也是客观严谨的,品牌方只有打造出安全且临床功效验证证据充分的产品,才能获取这一群体的认可。
4)医生自创品牌
在国外,皮肤科医生护肤品牌体系已经构筑得较为完善,几天前发布的《破解“人才荒”的出路,这10+个欧美功效护肤品牌这样做!》一文中,就盘点了多个国外皮肤科医生创建的化妆品品牌。
两年前,聚美丽也曾对国内皮肤科医生创立的品牌进行了盘点,包括丽舒丹、海洋物语等。(详情请点击:16个品牌案例,呈现中国皮肤科医生入局护肤市场的全景)
以上文章中提到的品牌,加上近两年市场上一些新出现的皮肤科医生自创品牌,这些品牌逐渐构建起国内的“皮肤科医生护肤品牌体系”。下表中列举的是较具代表性的皮肤科医生自创品牌

这些皮肤科医生创立的品牌大多数都有一个共同点:都是基于解决患者的皮肤问题出发。天亿萃创立的初心就是医生们发现一些皮肤病患者需要保湿类功效性护肤品,像比较轻的皮肤疾病,如皮肤瘙痒症患者,有些情况下只需用保湿产品即可。
皮肤“亚健康”状态的群体往往不需要用药,功效型护肤品的恰当使用就能使皮肤恢复健康状态。
JF Labb也是基于大量病例,发现了中国人对较高浓度的维A酸不耐受症状,故而开发出中国人适用的维A精华。
除上述皮肤科医生在产业链中发挥的作用外,还有一些品牌会邀请皮肤科医生参加学术型会议或参与相关团体标准和行业标准的制定。这种情况下,品牌不仅能与医生一起促进行业发展,同时有利于品牌形象的塑造。
过去,也有一些品牌会找到一些皮肤科医生,让其为产品进行单纯的“照片式背书“。但如今这种现象正在逐渐减少,更多的品牌选择让皮肤科医生参与到化妆品行业的更多环节,以发挥其更为关键的作用。
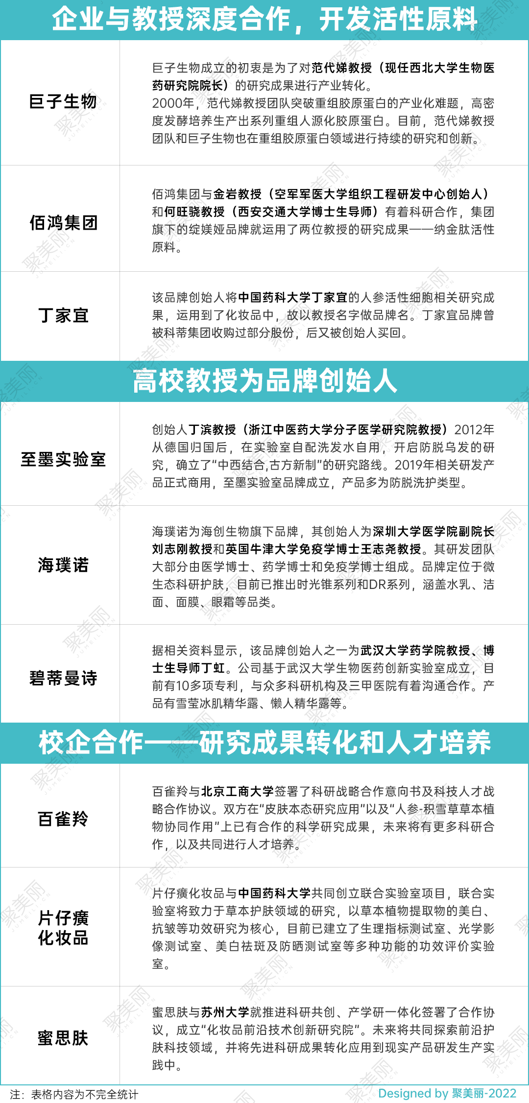
教授科研成果产业化的3种方式
高校和科研院所称得上是整个国家的“智慧中心”,每年高校也不断有大量科研成果产出,但科研成果的转化率在我国并不高,目前国家也正在积极推动各项科研成果转化,这对化妆品企业也会是一个新的机遇。
就以往高校教授和化妆品企业的合作形式来看,大致有以下三种情况:

这三种高校教授和化妆品企业的合作情况,第一种共同开发活性原料的方式在目前的化妆品行业受到的关注更多,近两年品牌都希望以独特的生物活性原料构筑起自身的差异化壁垒,在这方面,与高校教授的合作或能为品牌带来更多支持。
第二种教授自己成为品牌创始人的方式,目前行业内较为少见,但高势能人士的入局从另一个角度说明了,前沿技术在化妆品行业将得到更多的应用,化妆品行业的前景也得到了更多专家的认可。
而第三种校企合作的方式在化妆品行业其实较为常见,许多体量较大的公司都会选择和高校建立长期合作,而高校本身也有成果转化的需求和指标,这样的合作称得上“双赢”。
上图中列举的仅是近期的行业合作动态,除此之外,如暨源生物和暨南大学共同组建的暨南大学肽源化妆品创新研究院、膜法世家与贵州医科大学携手打造天然药用植物功效开发与化妆品应用联合实验室等都是校企合作的案例之一。
化妆品科学本就是一门交叉学科,随着化学、生物学等学科领域不断地发展,越来越多的前沿技术被运用到化妆品中,而这些技术的源头之一便是高校。
随着越来越多的皮肤科医生和高校教授加入到化妆品行业,科研和技术将更为深刻地改变这个行业。但品牌无论是和皮肤科医生深入合作,还是将高校教授的成果进行转化,这中间都存在一些问题有待沟通。
信息来源:丛博士护肤课堂


评论