文|赶碳号
虽然国内光伏组件招标价格战已经打到头破血流,但决定光伏企业业绩的,还要看海外市场——这才是决定光伏企业今年收成的基本盘。
何以见得?去年我国硅料和电池(组件)的产量,已经分别占到全球的八成和九成,但去年我国新增光伏装机87.41GW,海外新增装机230GW,中国占全球新增装机还不到三成。另外,我国去年生产了光伏组件288GW,出口了近160GW。
赶碳号发现,中国海关刚刚更新了一季度进出口商品数据。这无疑为我们深入分析中国光伏产品出口的趋势变化,提供了第一手数据。
01、光伏出口颓势全面大反转
今年一季度,我国出口硅片14.58亿美元,电池片12.93亿美元,组件118.40亿美元,三项合计145.90亿美元,较上年同期增长16%。
另外,去年第四季度三项产品出口合计为114.45亿美元。这样算,今年一季度较上一季度,环比增长27.46%!

去年四季度是全年光伏产品出口的低点,而去年一季度是第二低。因此,今年一季度能够录得146亿美元的出口,这个数据是最近连续五个季度以来的新高,也是历史新高!此前的单季出口纪录为去年第三季度,143.15亿美元。
当然,这同时也意味着,从去年下半年以来我国光伏产品出口持续放缓的情况,得到全面扭转!

来源:中国光伏行业协会
02、欧洲仍是高增主力

从今年一季度各大洲市场表现来看,欧洲市场既是绝对主力,又是增量的主力。
海关数据显示,今年1-3月,我国对欧洲光伏产品出口分别为20.49亿美元、19.54亿美元和28.31亿美元,合计68.35亿美元,占一季度出口总额的46.84%。
另外,去年一季度,我国向欧洲出口光伏产品合计55.23亿美元。今年一季度比去年同期增长了23.76%!
欧洲市场的强劲表现,特别是三月份更是异军突起,着实出人意料。
数据虽然亮眼,但赶碳号还是对欧洲出口的持续性心存疑虑。毕竟,根据PV InfoLink数据,2022年欧洲虽然从我国进口了高达86.6GW的光伏组件,比上年增长了116%,但去年新增的光伏装机容量却只有41GW,主要是人手紧缺。这也就是说,欧洲至少还有40多GW的组件处于库存状态。只能说,欧洲各国大幅进口,未来光伏装机的增长,肯定也是几何级的。
另外,其他各大洲市场表现相对平平,特别是亚洲市场。
去年一季度,我国对亚洲各国出口光伏产品合计55.23亿美元,位列各大洲之首。今年一季度不增反降,为51.26亿美元,同比下降7.19%。赶碳号发现,导致亚洲市场下滑的主要问题出在印度,这一点稍后分析。
同样微降的还有大洋洲市场,今年一季度出口3.44亿美元,去年同期为3.55亿美元,同比下降3%。大洋洲虽然光照资源充足,光伏装机条件得天独厚,但起步较早,市场相对已经成熟。
拉丁美洲作为我国第三大市场,今年一季度实现出口17.43亿美元,较去年同期的16.67亿美元,同比微增4.56%。
非洲市场虽然不大,却是增速最快的市场。今年一季度,我国对非洲出口光伏产品合计4.71亿美元,较去年同期的2.54亿美元,同比增长85.43%!而且,从单季表现看,已经超过了大洋洲。看来,非洲兄弟在经济上虽然落后些,但光照资源丰富,幅员极为辽阔,未来当然可期!
最后要说的是北美市场。根据海关统计数据,去年一季度我国向美国和加拿大出口光伏产品5000万美元,今年一季度是7200万美元,其中加拿大1300多万美元。这当然是一个严重失真的数据。因为,去年美国光伏装机虽然拉胯,但也装了20个GW。我国对美国的光伏产品实际出口,其实主要还是通过东南亚国家生产再加工出口北美来实现的。另外,晶科在美国、阿特斯在加拿大的产能同样覆盖美国市场。
03、 十大光伏出口国,变化中孕育大机会

今年一季度,我国光伏产品出口的前十个国家分别是:
荷兰 32.19亿美元
巴西 11.77亿美元
西班牙 7.09亿美元
泰国 6.55亿美元
印度 6.29亿美元
巴基斯坦 4.538亿美元
土耳其 4.537亿美元
日本 4.34亿美元
越南 4.32亿美元
德国 4.24亿美元

我国一季度光伏产品出口的前十个国家,和去年的情况出现了较大出入,其中最明显的就是上面提到的印度市场。
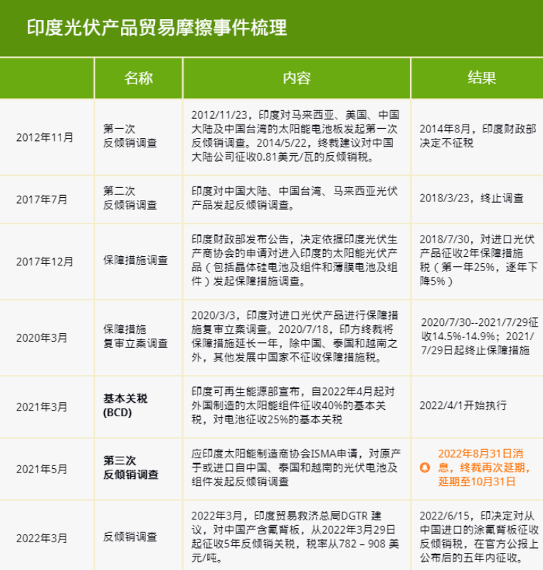
根据海关统计数据,2022年一季度,我国对印度光伏产品出口高达28亿美元,今年则陡降至6.29亿美元。一个国家,就跌了20多亿美元!去年4月开始,印度对进口太阳能电池征收25%的基本关税,对来自中国的组件征收40%的基本关税。这是印度市场下滑的最主要原因。
印度是继中国和美国之外唯一的10GW级以上的光伏市场,光照资源丰富,但长期以来一直依赖严重依赖进口。近年来,印度政府出台一系列政策,刺激本国光伏制造业发展,贸易保护也成为重要手段。

在抵制中国光伏产品的同时,去年第4季度,印度自身的光伏产品出口却在猛增,全年出口5.61亿美元,同比增长321%,美国为其最大市场。印度的光伏出口在去年第4季度爆发,在全年占比高达66%。从队友到对手,这就是一向如此的印度。
今年一季度,我国对荷兰出口光伏产品32.19亿美元,较去年同期增长了整整10亿美元。但是,这也只是个假象,其实是转口贸易。根据调查,2021年中国光伏组件出口欧洲40.9GW,其中从荷兰转口量为23.8GW,荷兰市场自用仅为3.4GW。另外,根据荷兰统计局数据,2021年度荷兰从中国进口480亿欧元的商品,其中大约2/3转口,以几乎未经加工的状态离开荷兰。
泰国无疑是一匹黑马。今年一季度,泰国位列我国光伏产品出口第四位,对其出口额为6.55亿美元。关键是,我国对泰国在去年同期的光伏出口仅为3.37亿美元,甚至没有进入前十。
这是为什么呢?赶碳号进一步分析,今年一季度,我国对泰国出口硅片大增,达到3.28亿美元,另外电池1.48亿美元,组件1.63亿美元。目前,在泰国设有子公司的中国企业包括阿特斯、天合光能、中利集团旗下的腾晖光伏、正泰太阳能。赶碳号硒以为是阿特斯,但其泰国二期5.3GW项目4月3日才签订设备合同,天合、腾晖、正泰等均为成熟产能。再经过一番了解,初步判断应为正在IPO的润阳太阳能,其在泰国的4GW电池项目近期已投产。
巴基斯坦的高增和泰国类似,去年一季度我国对其出口仅为1.88亿美元,今年一季度一下子就冲到了4.54亿美元,位列我国光伏出口国第6位。但我国对巴基斯坦出口的基本都是组件,极少量电池片,没有硅片。
由于长期受电力危机困扰,巴基斯坦决定大干光伏。去年,该国宣布要装机1.6个GW,今年又把中长期目标设定为9个GW。今年初,巴基斯坦总理夏巴兹·谢里夫宣布,该国所有的政府建筑上都要安装分布式光伏,从而利用绿色能源,降低对进口化石燃料电力的依赖。巴铁兄弟,成人达己,没得说。
我国一季度对土耳其的光伏产品出口规模和巴基斯坦接近,而去年仅为1.23亿美元。和上述诸国的产品结构都不同,今年一季度,我国对土耳其出口的组件和硅片加起来不过3000万美元,最多的居然是电池,有4.2亿美元。这无疑意味着当地拥有规模相当大的组件封装工厂。
土耳其卡拉普纳光伏电站,为世界第七大和欧洲最大光伏电站,装机容量1.35 GW
事实的确如此。根据土耳其能源部截至2021年数据,土耳其是世界第四大光伏组件生产国,年产能为7.96 GW,仅次于中国、越南和韩国。另外,土耳其也是个光伏装机的大市场。据统计,土耳其目前光伏累计装机量为8.3 GW,目标是到2030年达到30 GW。土耳其的平均日照时间为7.5小时,屋顶光伏的潜力估计为20 GW。
赶碳号认为,土耳其这种模式,对于受到美国欧洲打压排挤的中国光伏企业来说,具有启示意义。中国光伏企业出海,其实可以多培育一些类似土耳其这样的本身具有产品消化能力的市场,一方面可以将高附加值的硅料、硅片、电池环节留在国内,将组件封装放在接近市场的海外。这样,虽然会损失一少部分就业机会,但却可以规避贸易摩擦与制裁。
04、组件出口量升价亦增

来源:中国海关
在上篇文章《深度|我国今年光伏产品出口,会有更大惊喜,还是将遭遇滑铁卢?》之中,赶碳号判断,“以价换量、降价跑量”,可能是今年的行业特征,无论是海外市场,还是国内市场。国内市场现在看趋势的确如此,海外市场又如何呢?
考虑到中国出口海外的硅片、电池的金额、数量总体都不大,且部分产品为中国企业海外产能所消化,赶碳号对去年4季度和今年1季度组件出口数量和价格进行统计——结果同样令人惊喜。
在中国海关的进出口商品记录中,“已装在组件内或组装成块的光电池”这一项,今年2月份均价最高,每个光伏板的均价达到113美元。今年一季度光伏板出口均价为109.08美元,较上一季度环比还涨了1.81%。不要小看这个涨幅,对于利润微薄还要缴纳5%质保金的组件行业来说,这已经很了不起了。
海外光伏组件价格受到经销商合同提前签订、海运在途等影响,可能较国内市场有所滞后。另外,欧洲等分布式光伏市场对于高溢价产品的接受度更高,可能也是一个重要因素。
总之,希望这样一个价格水平能够在接下来的时间里得以保持。国内组件价格战的熊熊烈火,不要延烧到海外——虽然中国光伏企业在海外的竞争对手多年以来都是自己人。毕竟,只有保持合理利润,才有利于全行业长期健康发展。
后记
根据世界银行在2020年发布的全球光伏资源分布图,从资源分布看,我国除大西北以外,大部分地区光照资源并不算丰富,和赤道线上的国家相比,更是远远不如。然而,正是这样一个国度,成就了整个光伏。
我国光伏产品的出口数据,在不同大洲、不同国家的市场,变化竟如此之大。赶碳号认为,这恰恰反映了全球光伏市场的弹性与空间。就像很多行业,但凡一个已经定了型的市场,增长总是平稳而缓慢,而一个高速增长的市场,才会如此富有变化并充满活力。
来源:赶碳号


评论