文|艾瑞咨询
增强现实丨研究报告
核心摘要:行业潜力:增强现实(AR)技术可将虚拟信息数据叠加在现实世界之上,兼具交互性、沉浸感、实时性等特征,短期内AR可作为效率工具使用,填补产业空白;长期来看,具有成为下一代计算平台的潜力。
驱动因素:政策方面,“十三五”规划中首次提及虚拟现实,“十四五”中列为数字经济重点产业,由最初的仅聚焦于技术研发到鼓励多产业进行融合创新。投融资方面,海内外头部企业把握元宇宙设备层交互入口-AR终端设备,并持续布局下游应用内容生态。
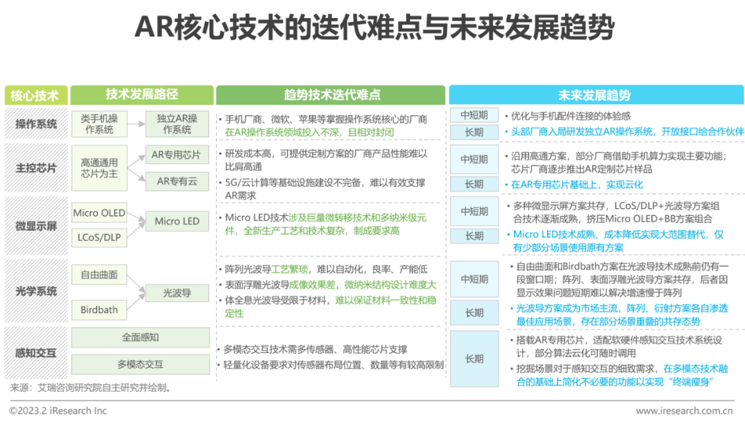
技术体系:AR整机根据模块功能不同可拆解为计算、光学和传感三大功能单元
“虚”软件技术:AR操作系统多基于安卓研发,支持硬件运行、内容展示和人机交互
“实”硬件技术:
主控芯片:AR功能复杂需专用芯片支撑,计算等功能云化方案较为远期
光学显示:包含全新光学系统技术,配合微显示屏幕组成光学模组,是AR终端设备最为核心部分。Birdbath+Micro OLED方案和自由曲面方案已率先落地并实现规模量产,阵列光波导和衍射光波导技术绝对参数较高更具未来,但制作工艺难度较大仍需长时间迭代。
“相”交互技术:交互方案与场景需求强关联,未来向多模态、精细化方向发展
“生”应用生益:B端场景需求为功能导向型,产品AR增值属性强于C端优先落地;C端对产品性能容忍度较低,厂商多以观影、娱乐场景入局打开市场,市场逐渐崛起。
发展困局:(1)AR产业链较长,目前整体技术尚不成熟,单一环节的提升难以撬动全行业的攀升,产业内外的技术驱动力有限。(2)终端产品难有消费级AR应用内容支撑,没有真正带有AR功能、发挥AR虚实结合、交互能力价值的应用,行业尚未进入正循环。发展趋势:(1)双线增长逻辑下,国内厂商多将采取小步快跑加速迭代方式逐渐完成专用设备到通用设备的过渡;(2)AR作为元宇宙的交互入口之一,与元宇宙技术发展底层逻辑相同,二者相生相成。

AR/MR/VR/XR概念界定功能效用略有重叠,然随技术愈发成熟将逐渐明晰定位界限
增强现实(Augmented Reality,简称AR)是一种基于计算机实时计算和多传感器融合的技术,可将虚拟信息数据(包括文字、图像、视频和3D模型)叠加在现实世界之上。目前对于AR和MR的概念存在一定混淆,从理论上来看,如显示画面仅为虚拟信息与事物的简单叠加则为AR,若可实现虚拟与现实世界的交互与信息获取则为MR。而从实际终端产品来看二者较为重叠,部分AR终端设备企业在产品中融入MR功能,但尚未达到理想状态MR的高度,即真实反馈、实时精准交互。

AR存在的意义未来有望成为下一代计算平台,完成全环境内事物的数字化
从计算平台的演化看,平均每12-13年将产生新的计算平台,移动互联网时代已延续15余年,如今人们已不再满足于现有的计算输入输出方式与交互模式,在数字化的范围、程度和交互方式等方面寻求革新。AR究其特性及未来远期发展空间,可实现全环境内事物信息的实时采集反馈,且交互方式将更加直接自然,有望成为下一代计算平台。然其先决条件尚未满足,仍需网络、云计算、人工智能等多方技术的高度配合,AR终端设备技术及软件应用尚未实现规模化量产。短期内AR可作为效率工具使用,填补产业空白。

中国AR终端设备出货量预测乐观预测下,2030年AR终端设备出货量可超10亿台
AR终端设备的出货量增长可参考智能终端,乐观预测:预计2025年前,包括苹果在内的互联网企业、手机厂商等头部企业将陆续推出切入XR领域的新品刺激行业正向推动;2030年左右,AR产业或将突破现有技术瓶颈,推动供应链走向成熟,终端设备单价进一步降低,刺激C端消费者购买,最终完成消费者市场的规模上量,乐观预测下出货量可达10.76亿台。中性预测:基本模拟智能手机增速,AR终端设备作为智能手机的配件补充,此后快速发展。悲观预测:AR终端设备的交互方式和技术突破难度较大,中长期内难以实现突破性进展,仍需长时间的酝酿和沉淀。


AR整机设备概述全新光学显示及计算处理单元为AR整机最具价值量的模块
AR整机设备和智能手机的功能模块类似,主要可分为光学显示、传感器、摄像头、计算处理中心、音频和网络连接等主要模块,根据模块功能不同可拆解为计算、光学和传感三大功能单元。相较于智能手机,AR涉及了全新的光学方案,为AR整机中最核心部分(BOM占比接近一半),一定程度上决定了AR整机能否规模量产并推广至消费级市场的可能性。同时,AR虚实融合的特性更加注重环境感知和交互方式,要求能够快速(2的效果。相对应的,某些光学方案在微型显示屏的选择方面有一定局限性。目前终端设备搭载较多的是LCoS、DLP和Micro OLED三种屏幕,其中前两种方案均已实现规模化量产。Micro LED方案尚未实现量产,主要难点在于巨量转移技术和高制造成本,然而因其在低功耗、高亮度、高对比度等方面拥有绝对参数优势,Micro LED为业内公认的下一代AR显示技术趋势。

AR微显示屏幕技术对比多显示方案共存,以适配不同光损程度、结构原理的光学方案
用户在使用HMD时的需求反映在显示面板层面时,主要体现在对亮度、显示效果、续航寿命和整机重量的敏感性。因不同光学方案的光损程度不同,在择选面板时主要考量的指标为亮度,高光损方案需高亮度面板支持。面板需要提供足够的亮度才能使HMD在叠加环境光后清晰显示画面,具体而言,在室外环境下(无墨镜片遮挡的非正午环境)需至少保证2000nit的入眼亮度,室外正午需近万尼特亮度支持。

AR光学系统技术:曲面的对比Birdbath方案为短期内均衡成本和显示效果的快速落地方案
自由曲面方案和Birdbath方案相较于光波导方案来说完备程度更高,已经实现规模化量产。其中,Birdbath方案在国内消费级市场更为普及,其光损较为严重,常搭配Micro OLED屏幕使用,二者配合后的光效会优于目前已有的大多数方案。相对应的问题在于,AR产业链与已有的智能硬件或VR产业链重合部分较少,Birdbath方案“捆绑”的高质量Micro OLED屏幕未能实现规模化量产,存在“短板效应”。整体而言,Birdbath方案的部分细节问题可通过更换材料等方式进行优化,技术迭代难度系数中等, 在短期内可看作是一个均衡成本和显示效果的快速落地方案,其优质的显示画面为其在消费级市场的铺开提供了快速通道。

AR光学系统技术:阵列光波导概述出射光均匀成像效果极佳,但制备工艺繁琐良率提高难度较大
国内初创企业布局阵列光波导较多,阵列光波导需要扩瞳技术,目前已解决一维扩瞳设计技术和量产的难题实现小规模出货,转向攻克二维扩瞳技术的落地。应用二维扩瞳技术的阵列光波导方案能够有效增加出瞳距离和动眼眶范围,在减轻光机体积的同时增大FoV至50度以上,为阵列光波导方案推广至消费级AR应用提供了可能性。目前二维扩展设计的难点在于阵列反射镜序列加工工艺需采用冷加工工艺,对光学加工的精度和一致性要求较高。整体而言,阵列光波导在延续光波导优良性能的基础上,拥有杂散光少、能量分布均匀、FoV较大等优势,但制备工艺繁琐且环环紧扣,良率的提高相对困难。

AR光学系统技术:衍射光波导概述量产性和良率更优,但模版设计难度大且色散问题有待攻克
衍射光波导技术光栅设计自由度大,制备工艺较为简单,良率和可量产性较易提升。其中,目前基于表面浮雕光栅技术的成像方案(SRG)较为成熟,已实现小规模量产并投入实际应用当中。其量产难点在于母版设计的难度较大,涉及半导体微纳米级别加工工艺,需在硅基底上通过电子束曝光和离子刻蚀制成母版。部分企业尝试布局体全息光栅光波导(VHG)在单色显示方面较为有优势,但光学原理、工艺、成本等问题尚未解决,处于较为早期阶段。整体而言,主流方案为基于表面浮雕光栅的衍射光波导方案,其优势在于量产性和良率更优,行业挑战主要集中在如何在减少体积,增大FoV的同时仅用单波导片解决色散问题。

AR交互技术概述交互方案与场景需求强关联,未来向多模态、精细化方向发展单一交互方式难以满足AR不同应用场景的综合需求,未来交互技术将向多模态、精细化方向发展。但目前AR交互技术尚未定性,目前分体式AR整机多采用手机或手柄/手环等保留机械感的方式,并配合语音交互使用,以最为成熟且学习成本较低的方案先行落地。以触控、手柄、手环交互等围绕“手”的交互方式多为主动交互,需要用户主动发出命令,精准度较高且普适性高,部分技术较为成熟已优先落地;而以眼动追踪、面部识别等为代表的、无需用户额外操作的交互方式,更加自然、学习成本更低但目前技术仍不成熟,仅作为辅助交互方式。艾瑞认为,AR交互技术没有孰优孰劣之分,交互方式的选用和场景需求特征强关联,在细分场景下不适宜的交互技术叠加只会是“炫技”,增加成本的同时却没有优化体验。如办公场景则仍需保留机械式输入方式以提高生产效率;社交场景则更注重全面交互性,需要多模态交互技术融合支撑等;游戏等复杂操作场景对延时、精准度等要求较高故以手柄为主。

AR应用场景概述B端产品AR增值属性强于C端优先落地,C端市场逐渐崛起
AR下游应用场景主要分为消费级应用市场(To C)和企业级应用市场(To B),目前C端场景主要涉及娱乐属性的观影、游戏场景,及偏工具属性的信息提醒和办公场景,其中观影场景发展速度最快,已有多款量产产品流入市场。B端场景主要涉及工业、教育、军事、安防、培训等场景,其中工业和培训场景已有较多成熟案例落地,其余场景仍在不断拓展阶段。艾瑞认为,目前AR市场不断加速推进经由容错高且价格敏感程度较低的B端市场验证、逐步向C端发展的进程,C端市场正逐渐崛起;但由于AR技术仍不成熟、C端已有应用场景非刚需且替代方案成熟,短期内或将面临商业变现增长乏力问题。长期来看,随着技术不断迭代,B端场景将愈发走向专业化,C端场景或将进一步细分,AR市场的快速增长和规模上量仍将依赖于C端市场的推动与爆发。


中国AR产业链多环节全新领域技术研发待攻克,应用侧仍处于试探性阶段
AR产业链较长,核心技术部分涉及全新领域,如硬件部分的光学模组、显示器件等技术,其原理与VR不相类似需从零突破。在软件开发方面,为更好地突出AR区别于其他智能硬件的优势,操作系统、软件开发工具等需适配其交互属性及虚实叠加功能进行重新开发,然目前专注于AR类别的厂商较少。就应用生态而言,AR在消费市场的应用内容较为单一,企业级/公共服务类应用仍在试探尝新阶段,整体处于试探性阶段,需求端难以反哺上游形成良好的供需发展闭环。

中国AR产业链图谱


中国AR产业困局:技术积累短期内较难实现突破性进展,AR技术整体驱动力不足
梳理AR核心技术发展情况可发现,目前整体技术尚不成熟,单一环节的提升难以撬动全行业的攀升。短期内(3-5年)可商业化落地的技术尽管已实现较大飞跃,但相较于主要落地场景的已有成熟方案来说经济效益仍然很低。长期来看(5年后),尽管各关键技术的发展路径相对明确,但技术成熟的时间节点较远且阶段变现能力弱。AR行业的技术驱动不足,一方面,诸如微软、苹果等企业因技术成长时间较长开始放缓对光学显示企业的投资;下游应用场景有待挖掘,但部分场景不存在刚需,行业整体外部挤压力量薄弱;另一方面,国内头部企业处于较为谨慎的持续观望态势中,虽持续投资相关领域且推出自家新品,但对于中国AR产业的推力较为有限,产业内部的技术驱动力不足。

中国AR产业困局:商业模式终端产品难有消费级AR应用内容支撑,行业尚未进入正循环
AR市场的热度在元宇宙的刺激下不断攀升,浪潮后下一阶段的商业变现增长仍将来源于C端市场的爆发,但目前产业苦于下游内容应用生态发展不健全,难以形成“硬件-内容正向循环”,内容、服务将反哺硬件迭代,制约行业的正向发展。理想状态下,硬件、软件、内容呈螺旋促进模式,环环紧扣且相辅相成。目前国内AR消费级应用生态基本移植手机2D应用,没有真正带有AR功能、发挥AR虚实结合、交互能力价值的应用;应用场景大多停留在大屏,作为手机配件存在,应用于观影、游戏等比较小众场景。初创硬件厂商不具备建设开发者平台、打造应用生态的资金实力,在此方面处于比较消极的心态;而以手机厂商为代表的头部企业仍对较为早期的AR市场处于积极布局、长期观望态度,优先硬件部署,在内容生态方面的投入更青睐于商业发展模式较为清晰的、逐步进入正向循环的VR产业;整体行业等待爆款产品出现,激发产业活力。

AR终端设备的双线增长趋势增长路径殊途同归,行业将小步快跑加速迭代完成设备过渡
AR终端设备的迭代路线大致可分为两种,第一种增长曲线:追求大而全的「All in one」通用型设备,第二种增长曲线:追求小而美的、专攻于某一个特定细分领域的「One by one」专用型设备。目前以Microsoft的Hololens系列和Magic Leap的产品主要沿着第一种增长曲线迭代,产品单价高昂,而以国内厂商为代表的企业更顺应第二种增长曲线模式。艾瑞认为,第二种增长曲线将会成为中长期的主流路径,并随着行业不断向前推进,逐渐与第一种曲线交织、重合。在第一阶段或将针对某一重点领域切入并深耕,在击穿该场景后迁移至新的专用场景开始二次成长;第二阶段持续“滚雪球”、优化产品能力、挖掘新的应用场景,逐渐完成从专用设备到通用设备的过渡;第三阶段独立式AR终端设备范式基本确定,推进计算平台的变革。



评论