界面新闻记者 |
4月28日,国家外汇管理局上海市分局公布了一则行政处罚决定书,对上海银行在结售汇、外币理财、内保外贷、外汇市场交易领域的部分违法违规行为给予警告,并处以罚没款合计人民币近亿元。

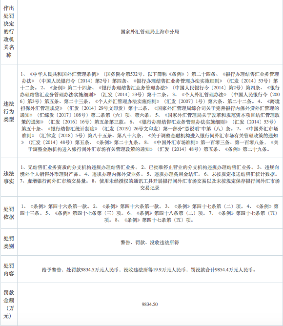
罚单显示,上海银行的违法事实共八项,主要包括:因无结售汇业务资质的分支机构违规办理结售汇业务;已批准停止营业的分支机构违规办理结售汇业务;违规向境外个人销售外币理财产品;违规办理内保外贷业务;违规办理备用金结汇;未按规定报送结售汇统计数据;虚增银行间外汇市场交易量;使用未经授权的通讯工具开展银行间外汇市场交易以及未按规定保存银行间外汇市场交易记录。
对此,国家外汇管理局上海市分局对该行给予警告,并处罚款9834.5万元人民币,没收违法所得19.9万元人民币,罚没款合计9854.4万元人民币。
同时,三名相关责任人分别被给予警告及罚款。

周某某作为上海银行网络金融部资深副主管,对上海银行“无结售汇业务资质的分支机构违规办理结售汇业务”的行为负有责任,被给予警告,并处罚款6万元人民币。
张某作为上海银行金融市场部高级副经理,对上海银行“虚增银行间外汇市场交易量”的行为负有责任,被给予警告,并处罚款7万元人民币。
邓某某时任上海银行深圳分行运营管理部总经理,对上海银行“已批准停止营业的分支机构违规办理结售汇业务”的行为负有责任,被给予警告,并处罚款7万元人民币。
4月28日,上海银行对此回应称,上述处罚涉及的业务发生在2019-2021年期间,部分业务按办理的时间进行了追溯。
上海银行表示,该行重视监管检查与整改工作,对发现的问题即查即改,并依规对相关责任人开展责任追究。同时,该行通过健全制度体系、优化管理流程等措施,强化内控建设和风险管理机制。
上海银行表示,上述处罚对该行业务开展及持续经营无重大不利影响。该行将持续加强内控合规管理,依法稳健经营,推动业务可持续发展。
近日,上海银行公布2022年年报及2023年一季报。
财报数据显示,2022年全年,上海银行实现营业收入531.12亿元,同比下降5.54%;实现归属于母公司股东的净利润222.80亿元,同比增长1.08%;基本每股收益1.50元。
今年一季度,该行实现营业收入132.15亿元,同比下降7.12%;实现归母净利润60.43亿元,同比增长3.25%。截至2023年3月末,上海银行资产总额为2.97万亿元,同比增长3.18%。
资产质量方面,截至2023年3月末,上海银行不良贷款率1.25%,与上年末持平;拨备覆盖率286.84%,贷款拨备率3.58%。



评论