文|昭暄
有记者去澳洲采访一群袋鼠。
他问第一只袋鼠:“你每天都干什么?”袋鼠说:“吃饭,睡觉,打豆豆。”
接着记者又问第2只袋鼠,袋鼠还是说:“吃饭、睡觉、打豆豆。”
记者带着困惑问其他的袋鼠,答案都一样。
就这样记者来到最后一只袋鼠盘边问它,得到的回答却是:“吃饭,睡觉。”
记者惊奇地又问:“你怎么不打豆豆?”
袋鼠撇着嘴巴瞪了记者一眼说:“我就是豆豆!”
当然,这只袋鼠现在在中国还有另外一个更为人所熟知的名字——美团。
虽然开头引用了一个中文互联网古早时期的笑话段子,但无疑,这是一篇比较严肃的分析类文章。
现实中,由于互联网禀赋的变化,阿里和京东已经率先开启了调结构动作。但对于美团而言,环境禀赋的变化似乎还不足以触发其开展大规模的组织结构变革,而原因就隐含在其主营业务——本地生活的模式和特点里。
以至于越来越多的平台视美团/本地生活为一座围城;但在美团眼中,本地生活也可能成了他的围城。
以下我们将围绕这一话题,来回答如下几个可能让人感兴趣的问题:
他们为什么都要打“豆豆”?
“豆豆”为什么打不怕?
“豆豆”为什么也不还手?
01、再看互联网业务及其规模效应
可以认为,互联网商业模式的最大威力/诱惑就是“一本万利”,在搭建完一个平台/入口之后,就可以实现全国展业(甚至全球),其中的开发、运维、迭代等成本支出相对营收增长而言,则几乎可以看成是静态的。
所以一谈及互联网,大家动不动就会把规模效应拿来一说再说。
当然,商业模式成立之后,就要靠具体的业务形式来进行商业转化,而广告、电商、游戏、金融被认为是互联网最具规模效应的四大变现业务。
至今,绝大多数互联网公司都在这几个业务中寻求增长和利润。
内容,也是互联网极为重要的业务形态,但各大内容平台的生存现状则反映出这一业务的商业化困境(之前也有过靠“黄”“赌”内容钻空子的情况),一是内容付费意愿低,二是“众口难调”。
前者意味着平台要持续不断地依靠补贴、激励措施来调动内容创作者进行生产;后者代表着不同类型内容的受众规模都是有限的,内容产品的规模效应根本无法与上述四大业务相媲美。
因此,内容平台要实现持续增长,一来需要足够大的用户规模,使不同类型的内容受众尽可能地扩充;二来平台需要较强的智能分发/匹配机制,尽可能提高平台供需两端的联通效率;三是要内容创作者在用户规模有限的情况下,尽可能地高频生产内容,以实现高频触达,进而提高商业转化率。这样不仅能够提高内容创作者的收入,还可以降低平台的运营负担。
由此可见,内容平台要形成可预期的、良性的商业自循环,就会面临一种类似于“先有鸡还是先有蛋”的逻辑自恰问题,其前置条件过于苛刻,且一环扣一环,构建飞轮效应的难度极大。
这也导致一个现象,对内容商业执着的创业者,基本都是理想主义者,但凡偏现实主义的人在这条路上都走不长。由此,在当下语境中,很难说各大平台是为了赚钱而去做内容业务,内容更像是辅助型的引流工具,来对接上述四大变现业务。
工业互联网、SaaS等to B的业务情况,其实也跟内容业务类似,各行业、各企业的具体情况也需要具体分析,那么定制化需要就是现在互联网to B业务难以规模化的主要障碍。
现在的情况是,这类to B业务大多以部门/团队的形式,处于被大公司内部孵化的阶段和处境中。
从而,一个很显著的特征就是,互联网商业基本都建立在规模效应之上,如果一个业务的底层逻辑没有显现出较强的边际成本递减的特征,那么其商业逻辑就难以形成闭环。
02、美团的商业禀赋其实并不高
事实上,具备规模效应的互联网业务形态有很多,例如出行业务、货运业务、同城配送、共享经济类等,但主营业务涉及这类的互联网公司,目前基本都还没有实现扭亏。
从实证的角度看,以美团发展经历为蓝本,以到家、到店模式为主逻辑的本地生活业务,确实是又一个具备商业效益、及规模效应的流量变现的业务形态。
也正是如此,当整个互联网的要素(数据/流量)禀赋从增量变为存量的过程中,美团的实证案例,一次次地成为了各大公司在战略会议上摆放在桌面的研讨材料。
以至于近年来,美团成为了行业里最被针对的那一个,谁都要过来打上几拳。
当然,美团并不是因为弱,才老是被人盯着打。而是因为其已经跑通了本地生活这种业务模式,并且以此成长为市值仅次于腾讯、阿里、字节的国内第四大互联网公司。
但,美团又是互联网阵营中比较另类的那一个。
其崛起的核心并不是依靠传统意义上那些具备互联网规模效应的模式和业务(也就是广告、电商、游戏、金融),这些业务的规模效应呈现的都是一种线性增长的关系,而美团本地生活业务的规模效应是一种递减式增长。
这也很容易理解,本地生活业务的规模化是以每座城市为单位加总而得,其供需两端主要都是围绕一城、一县、一镇的信息匹配与撮合,逻辑上这也能够做到全国展业,但发展过程则需要“1+1+1+....”的不断攻城略地,从而大大弱化了其业务的规模效应。
换言之,美团的商业模式是建立在弱规模效应的基础之上,也意味着美团的运营相较而言会更“重”,带点“苦哈哈”的意味,在财务上就是投入产出比相较会更低。
那么,到底该如何理解这个弱规模效应呢?
我们也都知道,在技术维度突出的百度,早在2017年就已将百度糯米的外卖业务卖给了饿了么;在生态资源维度占优的阿里,也一直未能有效提升饿了么的市占率。这两个例子在一定程度上已经可以反映出,弱规模效应业务的经营难度很大,并且业务效用并不高。
这也就说明了,美团的商业禀赋其实并不高。
03、围城外:本地生活已具备性价比
不过,本地生活业务又具备另一些特点——高频交易、业务协同,使其在一定程度上弥补了弱规模效应的不足。
例如,在发展到店业务的过程中,也能够一起开发到家业务;BD人员在“扫街”的过程中,能够触达多种类的商户;用户除了点餐之外,买日用品、送东西、游玩娱乐等日常消费行为都能够集成在平台中。
随着本地生活交易行为的不断扩展,这些都能够不断挖掘平台中单个用户的潜在交易额,并且降低整体平台的获客成本。
更重要的是,本地生活线上化的消费习惯基本上是不可逆的,这一业务未来的持续增长也是可预期的,其可/待深挖的用户价值在当下互联网环境中(存量时代)更是难得的存在。
因此,我们看到,阿里将“口碑”“饿了么”“高德”整合至一个事业部;抖音正在推广到店和外卖业务;京东收购达达专注即时零售市场;微信开始内测“门店到家”菜单入口;百度APP中的“惠生活”已成为一级菜单。
显然,字节、阿里、京东、甚至腾讯和百度,都将本地生活业务视为推动公司持续增长的一个重要来源。
事实上,这种由高维业务形态(上述四大变现业务)下沿至较低维业务模式(本地生活)的现象,也是为增长需要而不得不尝试的战略选项,毕竟在现在的行业环境里,“天时”“人和”都发生了转变,大型互联网公司也只能依靠自身比较优势,来相互试探彼此的业务基本盘,从而分一杯羹。
这其实就是“做大蛋糕”和“抢蛋糕”两种策略选项。顺周期的时候,当然是“做大蛋糕”更具增长效用,但进入逆周期后,参与者自然地就会开始利用自身比较优势来“抢蛋糕”了。需要指出的是,这并没有好坏之分,只是在不同时间维度来选择优化策略而已。
环看近年来腾讯、阿里、字节、京东、百度、以及美团的财报,除了字节和美团能够实现年营收增长20%-30%、利润增长70%-80%之外,其他公司的增长数据都有不同程度的下滑,甚至有负增长的情况。
而在美团的业务结构中,其营收占比超73%的本地核心商业对应就是本地生活业务。2022年这一项业务的营收增速为17%、利润增速为57%,考虑到过去一年特殊环境的负面影响下,这一数据其实是被抑制后的结果。所以,本地生活业务的发展势能应该更为强劲。
再进一步拆分本地生活业务,其包括外卖、到店、酒旅、闪购、民宿、交通票务等具体业务,壁垒最高、运营难度最大的无疑是外卖,其次才是闪购(即时零售),而其他业务的进入难度都比较低。
对于其他竞争平台而言,外卖是美团的核心优势,基本难以动摇;即时零售业务则处于“低渗透率、高增长率”的发展阶段,虽然美团能够通过外卖骑手资源建立一定的比较优势,但在新蓝海市场中并不能转化为绝对的先发优势,其他平台还是能够招募新骑手团队来承接增量市场,从而占据一席之地,所以即时零售业务是一个竞争切口;其他业务的操作难度会更低,在组建BD团队获得商家信息后,平台开放流量入口即可运营。
所以,大部分竞争平台都将重点集中在非外卖的本地生活业务上,一方面他们能够获得新业务的高增长,另一方面也能缓和流量成本持续上涨的效果。
再从更高一级的战略角度看,如果其他平台任由美团继续在本地生活领域无边界扩张,未来也可能会出现类似于“淘宝年200亿元跟抖音买流量”的情况,而那时他们再介入就太晚了。
04、美团掌握核心“科技”
对于被大家特别关照,王兴则显得比较淡定。
其在最近的电话会上表示,针对外卖业务,竞争对手无论是既有平台还是新入场的短视频平台,都不具备挑战美团的实力;针对到店类业务,由于整体渗透率还非常低,现在的参与热度将加速这一行业的发展,对于保持行业领先地位,美团抱有信心。
在王兴的视角里,其将本地生活行业至少分为了两种竞争态势,并且表达了两种态势中美团比较优势的程度。
毫无疑问,就现在外卖行业的整体渗透率、竞争格局、运营难度等几个维度看,美团外卖已经掌握超70%的行业供需资源,已经是绝对的巨头,其最大的风险可能还是来自于垄断问题;而包括即时零售在内的其他业务,美团依靠外卖业务的协同效应,其优势也很突出。

图:美团、饿了么配送效率对比,来源:天风证券
但是,静态来看,本地生活业务规模已有近20万亿元,剔除4万多亿元的餐饮规模,非外卖业务有超过15万亿元的基本盘。如果按照25%的渗透率、5%-10%的佣金率计算,本地生活业务的年收入规模将介于大概1900亿元-3800亿元,相当于是现在美团规模的1倍至2倍。
而动态来看的话,市场预计2025年本地生活业务规模还将增长至超30万亿元,所以这一业务带来的收入很可观,未来相当于再造一个腾讯/字节的收入规模。这也意味着,非外卖的本地生活业务必然会是一个充分竞争的行业发展态势。
而只要是进入到充分竞争,美团的比较优势就会愈发凸显。为了方便起见,我们将非外卖的本地生活业务理解为即时零售和团购两大类型。
1、“规模化组织能力、精细化运营能力、资源配置效率”是刻在美团基因里的东西,靠着一个禀赋并不高的商业模式发展至现在的规模体量及行业地位,足以体现其“效率优先、成本至上”的特征;
2、即时零售实际上就是外卖业务的延伸,尽管现在处于相对蓝海市场,但只要美团的运营效率更高,那么意味着其业务成本将更低,进而在充分竞争下其平台商品的价格会更低,从而其相对市场规模也就更大;
3、美团只要在外卖和即时零售上存在比较优势,也就意味着其团购业务的获客成本会更低,也就能够提供给商家更低的佣金率。
这其实就促成了本地生活业务的飞轮效应,并且随着各业务之间的协同联动,飞轮效应会不断强化。

图:外卖三角增长飞轮,来源:天风证券

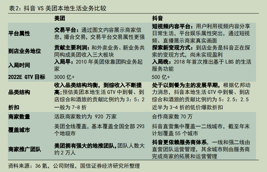
图:美团、抖音本地生活业务比较,来源:国信证券
以抖音的入局为例,抖音的核心优势是依靠短视频/直播的全信息媒介实现更低的获客成本,其进入本地生活领域的最佳方式就是团购业务,因为团购业务本质上就是广告,抖音能够基于其强大的智能分发机制实现本地商家与本地用户的高效触达/联通,并为商家提供更低的团购佣金方案。
只要抖音的短视频/直播仍具备强媒介的信息优势,那么其团购价格的竞争力不会输于美团,剩下的问题就是逐步提高抖音团购的渗透率。
但抖音的信息媒介优势如果放到外卖业务上,就很难呈现在最终的产品服务上。一来单就外卖业务的获客成本而言,美团很可能要比抖音还要低很多;二是抖音是否具备美团外卖的精细化运营能力要打一个大大的问号;三是外卖业务是一个三角关系,一旦形成了“用户-商家-骑手”的规模优势,追赶者很难打破这一先发优势。
最近抖音外卖的运营数据,其实也证明了美团外卖业务壁垒足够高。
而如果是抖音要进入相对蓝海的即时零售业务,那么抖音的产品逻辑可能需要为此发生变化,即时配送业务的逻辑应该是“人找货”而不是“货找人”。对比而言,阿里和京东要做大即时零售业务就不存在这一产品逻辑问题。
总之,就如同格力那句深入人心的广告词,在本地生活服务领域,美团掌握核心“科技”。
05、围城内:本地生活已成美团发展桎梏
对竞争者而言,围城里可能是别有洞天;对美团而言,可能也只有走出围城,才意味着他能够拥抱星辰大海。
说句实在话,相较于同阵营的其他平台,美团赚的是辛苦钱。只要条件允许,相信美团一定会尝试改造自己的商业禀赋。
自从2015年美团和大众点评合并之后,美团就确立了行业规模优势,其第一个修复自身商业禀赋的业务就是金融,依靠生活服务的交易场景嵌入金融服务。
为此,美团拿下了商业保理、第三方支付、小贷、民营银行、保险经纪等金融牌照,其中做的最大的业务就是帮助银行发行联名信用卡,2020年就累计发行了1000万张。
但金融强监管之后,互联网金融业务从资质、展业领域、注册资本等多方限制下,金融业务规模发展的路径已被堵死,美团金融也就淡出了主要业务的范畴。
第二个修复自身商业禀赋的就是OTA业务,相比本地生活业务,OTA具备更强的规模效应,并且酒旅业务的毛利率更高。当美团收编了大部分城县镇之后,也就具备了OTA全国展业的基础。
在2021年OTA行业的竞争格局中,携程(包括去哪儿)整体市占率达到50%,美团超过20%位列第二。
携程的优势在于,一是高端化定位拥有大量企业客户资源,二就是多年积累下的专业化团队。而美团的优势是,一来平台具备持续不断地“高频打低频”的能力,二是更低的流量成本,三是强大的BD团队。
长期来看,美团OTA业务具备持续渗透的潜力,但也会受到来自携程的全力阻挡,大概率会是一个缓慢提升的过程。
除此之外,美团的众多业务基本都在聚焦/强化本地生活领域。
事实上,美团电商至少从2020年就以二级菜单的形式出现在美团APP中,至今都仍在招募商家入驻,其现在电商业务的逻辑类似于拼多多,以白牌、SKU展示为主,品类基本都是价格较低的日用品。
对比现在竞争愈发激烈的四大电商平台,美团电商基本没有比较优势。
2023年以来,美团传出的动作至少有三个,一是招募短视频团队,二是发布美团企业版,三是在香港再次招募外卖团队。
具体地,短视频对美团而言是一个尝试。
以餐饮为例,既然抖音可以通过短视频为餐馆做品宣,并取得了效果,拥有众多餐饮商家资源的美团当然也可以效仿。
从逻辑上,用户在抖音上看到的餐饮短视频也都是基于LBS位置信息,那么在抖音上的餐饮商的目的,就是在当地同行之间做差异化广告引流。
对美团里的餐饮商而言,美团上的流量具备更明确的消费目标——就是为了吃饭,那么如果在美团上出现某餐馆的短视频展现,其也能够做到上述差异化广告引流的效果。但两者比较而言,美团的转化率肯定会更高抖音。
所以,美团在其本地生活中加入短视频内容,无论是从自身业务发展的角度考虑,还是以对抗外部竞争的角度看,这一尝试都无可厚非。
而美团企业版,就是把外卖、叫车、短途旅游等零散的C端消费需求打包整合至B端,形成套餐式的服务供给。这个业务的逻辑有些类似于“左手倒右手”,实际能够创造多少增量需求,可能还需要带个问号来看。
美团香港的核心作用还是为出海做准备。单就香港700多万人口的规模市场而言,哪怕美团能够在香港做大做强,带来的收益规模可能也并不高。但香港市场是一个非常好的试验田,独特的法律、营商环境、合规体系是美团海外业务需要适应和积累的运营经验。
中国香港有8%的人口为非华裔,他们大多来自于东南亚地区。东南亚市场是境外投资的热门目的地,人口相对稠密,互联网正在加速渗透,交通工具以摩托车为主,其实比较适合美团业务的拓展。
但最大问题可能还是来自于当地法律、法规带来的合规性差异,尤其是对互联网这类用户数据驱动、无边界的业务形态,更容易被针对。而美团的业务就需要大量获取当地用户数据、地图数据、商户数据等信息,数据敏感度会更高,这也意味着其更容易收到来自当地开出的巨额罚款单。
显然,上述美团最新的三个动作都是在围绕本地生活业务的再改造,似乎本地生活之于美团已经大大超出了标签的意义范畴,现在更像是一种桎梏其发展模式的紧箍咒,难以实现业务破圈。
以至于其他竞争平台陆续向下挤入本地生活领域,而美团则难以突破自身构建的这套商业模式及其禀赋。
但话又要说回来,以本地生活如今的发展态势来看,至少在时间维度里,现在的美团还是被眷顾的那一个。


评论