记者|赵阳戈
年报季结束,数千家公司也交出了自己2022年以及2023年一季度的成绩单,就业绩表现来看,自然有喜有忧。不过这数千家公司中,有9家公司显得格外“特别”,因为即便是公司的董事,也要和定期报告“划清界限”,表示“无法保证”定期报告的真实性、准确性、完整性。
连公司董事都“信不过”的定期报告,投资者又该如何研判?
荣联科技:“保留意见”缘起立案调查
先来看看荣联科技(002642.SZ)。该公司主营企业服务、物联网和大数据、生命科学,2022年营业收入和净利润分别为37.39亿元和1219.99万元,同比增长率分别为4.36%和-78.33%,2022年扣非净利润428.85万元,同比下滑了68.66%。
2023年一季度,荣联科技的经营数据也不好看,实现营业收入和净利润4.43亿元和215.81万元,同比增长率分别为-30.42%和-31.81%。

2022年,荣联科技的年报审计意见为“保留意见”。
有个小插曲是,2023年4月15日,在披露定期报告之前,荣联科技还致过歉。
据悉,公司于2023年1月底前对2022年度经营业绩进行了初步测算,当时的测算结果未达到业绩预告披露要求的情形。2022年度,由于疫情封控的影响,年报审计的工作启动较晚。公司在经营业绩初步测算过程中,针对两笔与国外原厂商发生的合计约1798万元、已超长期挂账且大大超出诉讼时效、多年未被追偿的应付款项,判断需要继续支付的可能性非常小,继续挂账会影响财务报表的真实完整,计划予以核销处理。
年后随着外部审计工作的深入开展,审计机构与公司就上述两笔应付账款的核销进行了多次沟通访谈,经反复论证,最终还是认为目前公司提供的相关资料不足以支持核销的会计处理。基于谨慎性原则,公司在2022年度内将不会对上述超长期挂账的应付账款进行会计核销处理,待公司以后年度进一步补充齐全相关资料后再进行审计认定。上述审计过程意见由于涉及金额较大,对公司原业绩预测产生重大影响,重新核算后的经营预测达到对外披露的标准。于是,公司才急忙做了预告。
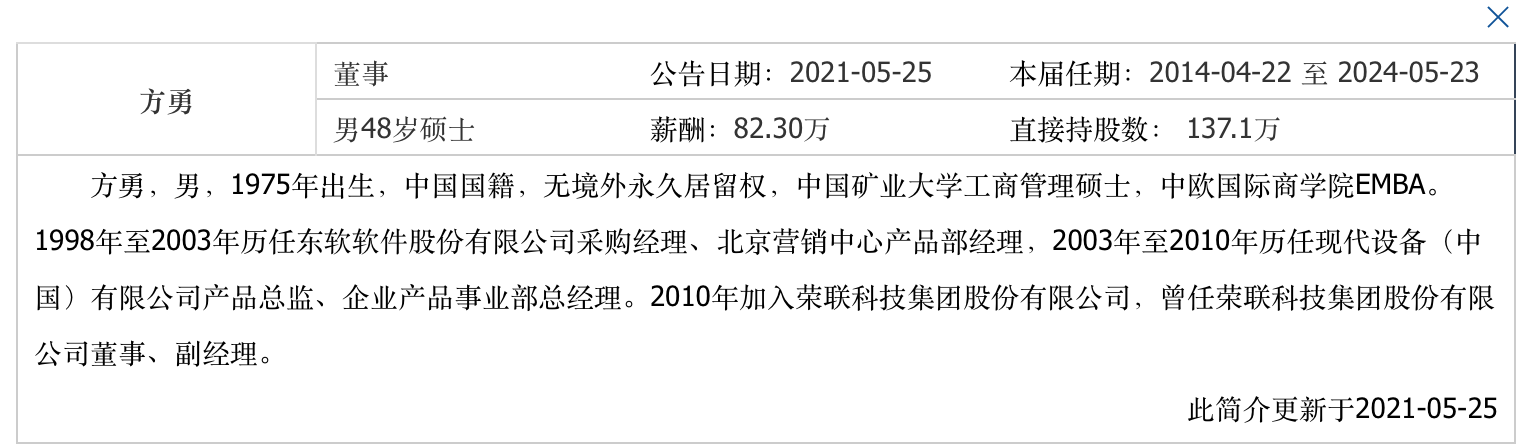
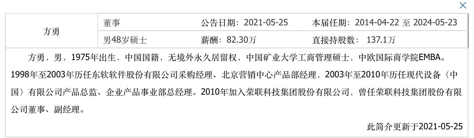
不过,待真要出定期报告时,根据4月21日披露,董事方勇在4月19日召开的董事会上,审议公司《2022年年度报告》时投出了弃权票。
方勇称:
- 鉴于荣联科技2022年度财务报告被审计机构和信会计师事务所(特殊普通合伙)出具了保留意见的审计报告,以及截至公司2022年度财务报告董事会决议日,中国证券监督管理委员会立案调查尚无结果,本人无法判断立案调查结果对财报可能产生的影响;
- 2023年2月中上旬,就深圳证券交易所关注函公司回复中的特定说明,本人提出需公司提供澄清材料以作判定,至今未得到充分响应。因此,本人无法对公司经营管理行为的合理且必要性以及其可能产生的后果作出判断。
另外,查阅审计报告意见的相关内容,荣联科技被出局保留意见的基础为:“荣联公司于2023年1月30日收到中国证券监督管理委员会(以下简称“中国证监会”)下达的《立案告知书》(编号:证监立案字0142023004号),荣联公司因涉嫌信息披露违法违规,接受中国证监会对其立案调查。由于截至本审计报告日立案调查尚无最终结果,我们无法判断立案调查结果对财务报表整体可能产生的影响。我们按照中国注册会计师审计准则的规定执行了审计工作。审计报告的“注册会计师对财务报表审计的责任”部分进一步阐述了我们在这些准则下的责任。按照中国注册会计师职业道德守则,我们独立于荣联公司,并履行了职业道德方面的其他责任。我们相信,我们获取的审计证据是充分、适当的,为发表保留意见提供了基础。”
对此,公司表示会积极配合调查。1月30日当天,荣联科技还遭遇了跌停。
电科院:实控人父子矛盾所致
电科院(300215.SZ)是全国性的独立第三方综合电器检测机构,主营高低压电器元件、成套配电装置、日用电器元件、电器测试仪器等检测服务。不过2022年公司经营乏力,营业收入6.53亿元,同比下滑24.28%,净利润3312.29万元,同比下滑82.81%,扣非净利润1397.87万元,下滑幅度更达91.21%。
2023年一季度,电科院的营业收入和净利润分别为1.32亿元和-1134.94万元,同比增长率分别为-20.89%和-177.81%。
电科院和荣联科技一样,2022年年报的审计意见同样是“保留意见”。
电科院董事胡醇“无法保证公司2022年年度报告及2023年一季度报告的真实、准确、完整,不存在虚假记载、误导性陈述或重大遗漏。”胡醇也在审议《2022年年度报告》及《2022年年度报告摘要》、《2023年第一季度报告》时,表示持反对意见。
胡醇是电科院实际控制人之一,另一位是其父亲胡德霖。
2021年10月14日,胡德霖与其一致行动人胡醇签署《表决权委托协议》,将其所持1.86亿股(占公司总股本的24.54%)股份对应的表决权委托给胡醇行使,二人合计持股34.84%。不过胡德霖先是撤销了股份表决权委托协议,后又联合上市公司集体罢免胡醇董事长一职。胡醇也将电科院公章、法定代表人签名章、合同专用章带离公司。双方各执一词,互不相让。胡醇也多次表示无论胡德霖单方面撤销表决权委托,还是上市公司董事会无故罢免自己董事长一职,都存在程序瑕疵等问题,将诉诸法律维护自身权益。
目前,电科院所面临的三个诉讼案,也都与胡醇有关:
- 1、关于公司诉胡醇归还公司公章、法定代表人签名章(胡醇)、合同专用章的案件。案件已开庭,尚未判决。
- 2、关于胡醇诉公司要求撤销2023年1月12日作出的《苏州电器科学研究院股份有限公司第五届董事会第十一次(紧急临时)会议决议》的案件。吴中区人民法院于2023年4月25日作出一审判决,公司胜诉。
- 3、关于胡醇诉胡德霖出具的《关于解除表决权委托的告知函》无效的案件。诉前调解,公司尚未收到法院传票。
回看“保留意见”的基础:审计一方也是因为电科院实际控制人之间发生表决权委托纠纷,公司印章管理、资金使用审批、费用报销批等重要的内控制度未能全部得到有效执行,故审计方也无法确定上述事项对电科院2022年度财务报表可能产生的影响。
由于公司实际控制人父子矛盾早已闹得沸沸扬扬,或许对3万多股东来说,有董事对电科院定期报告表示“无法保证”,也并不在意料之外。
智云股份:年报出炉前财务总监、董秘、独董离职
根据安排,智云股份(300097.SZ)是4月28日披露2022年年报和2023年一季报,但在此之前,公司董事、战略委员会委员、副总经理、财务总监王剑阳,公司副总经理、董事会秘书丁芸洁,独立董事、薪酬与考核委员会召集人、审计委员会委员、提名委员会委员李在军,就提交了辞职申请,离开公司,不再务职。而这三位高管原定的认知期限均是至2023年5月20日。
离职还一度引来了监管层的关注函。
待到4月28日定期报告出炉,市场一片哗然。公司剩下的两位独董:陈勇和杜鹃,在审议《关于公司<2022年年度报告>及其摘要的议案》《关于<二○二三年第一季度报告>的议案》时,投出了反对票,表示“无法保证公司2022年年度报告、2023年第一季度报告的真实、准确、完整”。
独立董事陈勇和杜鹃表达的意思雷同,即:立信中联会计师事务所(特殊普通合伙)依据其审计情况,对公司2022年度财务报表出具了保留意见的审计报告,董事会对2022年度以及财务报表非标准审计意见涉及事项的进行相关说明。作为公司独立董事,其尊重审计机构的独立判断和发表的审计意见,但鉴于子公司九天中创采购单价异常产生的原因,管理层未能就该事项进行合理性解释以及提供充分适当的证据,其无法保证公司2022年年度报告所披露的信息真实、准确、完整。其将高度重视和督促董事会和管理层妥善处理好相关事项,落实各项整改措施,努力消除该等事项对公司的影响,切实维护上市公司及全体投资者合法权益。关于2023年第一季度报,鉴于上述事项的影响,其无法保证公司2023年第一季度报告所披露的信息真实、准确、完整。
九天中创系智云股份直接持股81.3181%的公司。在2022年年报中,智云股份提及业绩亏损的主要原因之一,就与九天中创有关。基于(2022)深国仲裁4911号《裁决书》的终局裁决,由回购义务人履行对九天中创的回购义务,故冲回2021年根据审定后的净利润确认的九天中创业绩补偿金额11801.06万元,相应的归母净利润减少11801.06万元。
根据智云股份2022年年报披露的“保留意见”基础,审计方表示,截至2022年12月31日智云股份存货账面价值50889.61万元。审计方对智云股份子公司深圳市九天中创自动化设备有限公司(即九天中创)2022年全年采购的材料执行了检查、走访及采购价格对比分析等程序,前述的材料采购中有6443.46万元的材料由于审计方无法有效的对其采购单价的合理性实施分析程序,因此审计方无法获取充分、适当的审计证据证明上述6443.46万元材料的采购价格是否公允,也无法确定是否有必要对这些金额进行调整。
*ST紫鑫:“无法表示意见”的财报和“否定意见”的内控审计报告
*ST紫鑫(002118.SZ)的定期报告也遭遇了董事的反对。根据披露,在审议中,独立董事程岩在审议《2022年年度报告及其摘要》的议案、《2023年第一季度报告》全文及正文的议案时,投了反对票,无法保证公司2022年年度报告、2023年第一季度报告的真实、准确、完整。
程岩表示,由于年度审计机构出具的无法表示意见的财务报表审计报告及否定意见的内部控制审计报告。其与年审会计师和公司财务人员充分沟通后,仍无法排除疑惑和可确认的结果,进而影响《2022年度报告及其摘要》的真实、准确、完整性。关于《2023年第一季度报告》全文及正文,由于该董事对于2022年度财务报表所涉及的主要议案无法确认真实、准确、完整,并与会计师和公司财务人员充分沟通后,仍无法排除疑惑,故投了反对票。
由上可见,程岩的反对,源头是审计机构出具的无法表示意见的财务报表审计报告及否定意见的内部控制审计报告。
界面新闻记者注意到,关于“无法表示意见”的基础有五条,一则是公司持续经营存在重大不确定性,表现在截至2022年12月31日,*ST紫鑫累计欠付职工薪酬8977.38万元、欠付各项税金及滞纳金9501.07万元;逾期长短期借款(本息合计)22.37亿元,且已因不能偿付到期银行借款而被中国工商银行股份有限公司柳河支行、广州农村商业银行股份有限公司、吉林和龙农村商业银行股份有限公司、吉林浑江农村商业银行股份有限公司、长春农村商业银行股份有限公司春城大街支行等债务人起诉;公司非受限银行存款余额为343.71万元;被查封固定资产净额5.16亿元;公司子公司吉林紫鑫金桂药业有限公司名下不动产被长春农村商业银行股份有限公司春城大街支行通过通化市东昌区人民法院申请以3134.59万元的价格以物抵债;此外,公司本身在2022年生产经营持续处于断续状态。
二则,截至2022年12月31日,*ST紫鑫存货账面价值为75.77亿元,其中消耗性生物资产价值为60.17亿元。*ST紫鑫于上期在资金极度紧张甚至可能导致不能持续经营情况下仍采用预付款受让林下参7.51亿元之交易背景,审计方仍未取得适当证据以消除疑虑;公司于本期期末对存货中的消耗性生物资产进行了对应市场询价,同时采用样本参照方式,以其他交易目的的三个地块评估值作为公允价值样本,而非全面评估,这种测试方法具有可选择性倾向及不完整性。综合前述信息,审计方未能就与消耗性生物资产于本期期末列报的余额获取充分、适当的审计证据,以判断存货期末列报恰当性。
三来涉及在建工程。截至2022年12月31日,*ST紫鑫在建工程账面金额为5.36亿元,本期新增在建工程金额为2.79亿元。 其中有8879.71万元增加额,审计机构未能取得与此对应形成的应付账款函证回函确认,因此无法获取充分、适当的审计证据以判断与在建工程对应的暂估应付账款的完整性和准确性。
四,公司财务报表列报与已知诉讼相关费用形成的预计负债1518.46万元,但审计机构却在公司管理层对或有事项的专项声明函,以及公司常年法律顾问的律师回函中,找到与诉讼相关费用数据。
第五则与*ST紫鑫被立案调查有关。据悉,2023年1月5日,公司收到来自证监会的立案告知书,证监会决定对*ST紫鑫原实际控制人郭春生以及*ST紫鑫因涉嫌信息披露违法违规立案。对此,审计方也表示无法判断被立案调查事项会否导致前期及本期财务报表重述及可能的重述金额。
最终,在2023年5月4日停牌1天之后,5月5日,之前的“紫鑫药业”变更为*ST紫鑫,当天,股价跌停。截至2023年3月末,*ST紫鑫有股东户数超10万。
奥园美谷:5月5日起变更为*ST美谷
奥园美谷(000615.SZ)同样也是在5月刚刚带帽。根据公告,公司5月5日开市起被实施“退市风险警示”和“其他风险警示”处理,而公司触发的“红线”,包括:
- 1、依据公司2022年年度报告,公司2022年度经审计的期末净资产为负值,该事项触及《深圳证券交易所股票上市规则》(以下简称“《股票上市规则》”)第9.3.1条第一款第(二)项规定的对股票实施退市风险警示的情形,公司股票交易将被实施退市风险警示(*ST)。
- 2、中审众环会计师事务所(特殊普通合伙)对公司2022年度财务报告出具了无法表示意见的审计报告,该事项触及《股票上市规则》第9.3.1条第(三) 项规定的对股票实施退市风险警示的情形,公司股票交易将被实施退市风险警示(*ST)。
- 3、中审众环会计师事务所(特殊普通合伙)对公司2022年12月31日的财务报告内部控制的有效性进行了审计,并出具了否定意见的《内控控制审计报告》,根据《股票上市规则》第9.8.1条第一款第(四)项之规定,公司股票交易将被实施其他风险警示(ST)。
- 4、依据公司2020年至2022年连续三个会计年度经审计扣除非经常性损益前后净利润孰低者为负值,且2022年度审计报告显示公司持续经营能力存在不确定性,根据《股票上市规则》第9.8.1条第一款第(七)项之规定,公司股票交易将被实施其他风险警示(ST)。
同样的“无法表示意见”的审计报告,以及否定意见的《内控控制审计报告》。
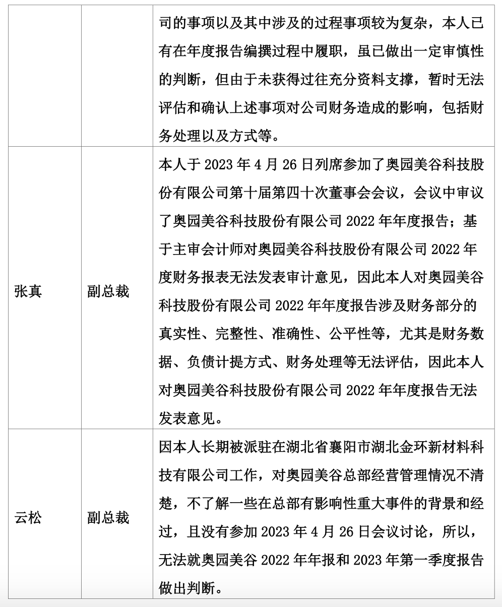
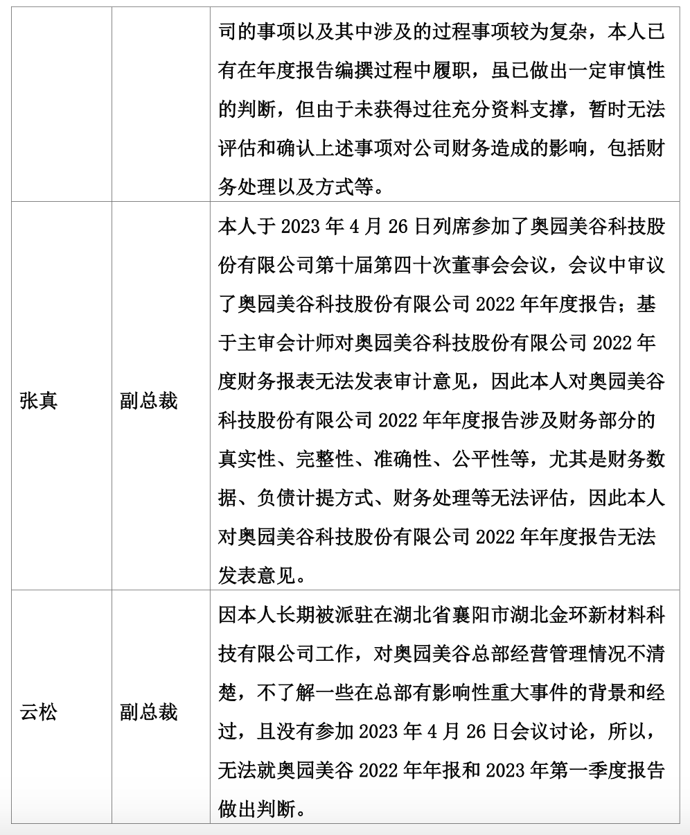
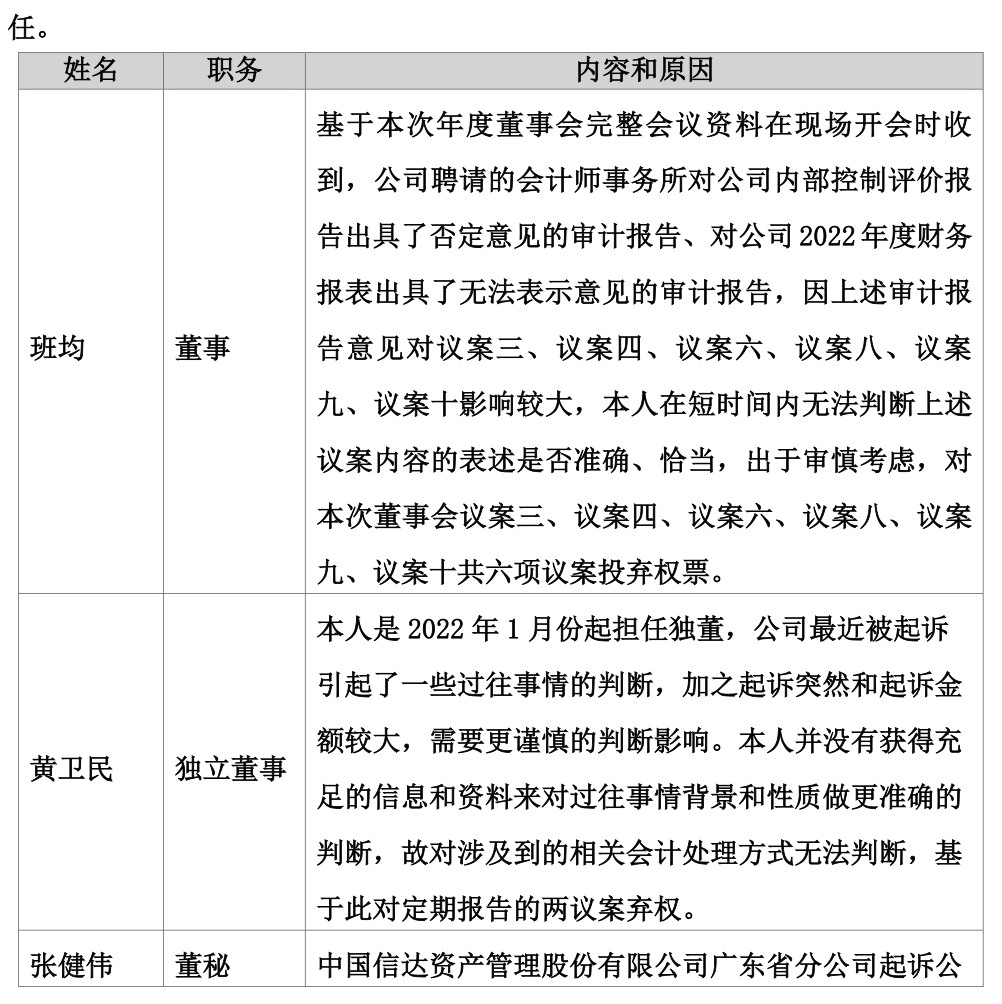
就此,在召开第十届董事会第四十次会议时,董事班均对《2022年年度报告及其摘要》《2022年度财务决算报告及2023年度预算报告》《2022年度内部控制自我评价报告》《2023年第一季度报告》《关于2022年度财务报告非标准审计意见涉及事项的专项说明》《关于会计师事务所出具否定意见的内部控制审计报告的专项说明》六项投了弃权票,独立董事黄卫民对《2022年年度报告及其摘要》《2023年第一季度报告》投了弃权票。同时,高级管理人员张真、张健伟、云松无法保证2022年年度报告、2023年第一季度报告内容真实、准确、完整。这张真、张健伟、云松分别是公司的副总裁、董秘、副总裁。
公开信息显示,*ST美谷主营业务纤新材料业务和医疗美容业务。2022年巨亏15.83亿元,这已经是连续第三年亏损了,2020年亏损1.35亿元,2021年亏损2.84亿元。2023年一季度,公司依然没有扭转颓势,亏损2250.56万元。
至于“无法表示意见”的基础,根据年报,一个是对外连带责任事项。截至报告日,*ST美谷为原子公司京汉置业集团有限责任公司(以下简称“京汉置业”)欠中国信达资产管理股份有限公司广东省分公司(以下简称“信达资产公司”)的纾困基金提供连带责任,现已被信达资产公司提起多项诉讼,要求承担连带责任。*ST美谷针对该事项已计提预计负债14.77亿元,审计方无法就连带责任产生预计负债计量准确性获取充分、适当的审计证据,以判断上述事项对公司2022年财务报表的影响。
另一个与持续经营相关的重大不确定性有关。截止报告日,*ST美谷面临对外承担连带责任的资金压力,同时涉及较多诉讼,部分持有子公司的股权被冻结。这些情况表明存在可能导致对公司持续经营能力产生重大疑虑的不确定性。虽然公司拟采取的改善措施,但审计方无法获取充分、适当的审计证据以对公司在持续经营假设的基础上编制2022年度财务报表是否恰当。
*ST西发:年报和一季报都有高管“无法保证”
从公开信息看,*ST西发(000752.SZ)也是问题一箩筐。
从披露来看,当*ST西发发布2022年年报和2023年一季报的同时,董事周文坤、孙阳升、监事王强表示“无法保证2022年年度报告真实、准确、完整”,孙阳升“无法保证2023年第一季度报告真实、准确、完整”。
董事周文坤说明:上市公司未按照整改报告的要求及时完成大额应收款项的清收,也未采取有效措施敦促债务人和保证人履行承诺;2022年度内,发生控股股东非经营性占用上市公司资金。综上,本人无法保证上市公司2022年年度报告内容的真实、准确、完整。
孙阳升与王强表达的意思雷同。
资料显示,*ST西发上市于1997年6月25日, 主要业务为啤酒生产与销售 ,2022年以亏损收尾,净利润-6596.6万元,2023年一季度也是亏损,亏损额682.75万元。会计师事务所对公司2022年度财务报告出具的是无法表示意见的审计报告。
根据披露,“无法表示”的基础之一涉及应收账款。截至2022年12月31日:(1)公司账面对西藏青稞啤酒有限公司、西藏福地天然饮品产业发展有限责任公司、西藏福地天然饮品包装有限责任公司、西藏天地绿色饮品发展有限公司的大额应收款项本息共计43932.16万元尚未收回。2022年4月,相关债务人向公司制定了还款计划和还款承诺,公司亦就上述款项收回制定了相关措施由公司控股股东及实际控制人就上述应收款项出具了承诺函。2022年度,公司实际收回3538.90万元,其中公司控股股东履行承诺代偿2280万元。相关债务人未按制定的还款计划和还款承诺偿还上述款项,公司控股股东亦未能完全履行承诺,公司未能采取有效措施催收上述款项。截至年报披露日,审计方收到上述应收款项相关债务人对欠款的函证信息回复,回函均显示信息不符,但均未列明不符项目及具体内容。(2)公司应收西藏远征包装有限公司款项本息合计5116.76万元,公司对该应收款项全额计提减值准备,净额为0.00万元,审计方已对该应收款项进行函证,截至报告日,尚未收到回函。审计方无法对上述所述大额应收款项的可收回性获取充分、适当的审计证据,因此无法对上述大额应收款项的可收回性做出合理判断。
其二有关持续经营。*ST西发2022年度归属于母公司股东的净利润为-6596.60万元,截至2022年12月31日归属于母公司股东权益为-3078.19万元,流动负债超过流动资产1103.74万元;公司因涉及多起诉讼债务,银行账户及多项资产被查封冻结。这些事项或情况表明存在可能导致对*ST西发持续经营能力产生重大疑虑的重大不确定性。*ST西发已披露拟采取的改善措施,但审计方仍无法取得与评估持续经营能力相关的充分、适当的审计证据,以判断公司在持续经营假设的基础上编制财务报表是否恰当。
由此看来,审计方和表示“无法保证”的高管都提到的应收账款,是*ST西发的症结所在。另外,会计师事务所也出具了否定意见的内部控制审计报告。
*ST东洋:是否进入重整程序尚具有不确定性
*ST东洋(002086.SZ)原名东方海洋,早在2006年11月28日就上市了,2023年5月5日起,被实施“退市风险警示”,一个原因是2022年度经审计的期末净资产为负值;其二是2022年度的财务会计报告被出具无法表示意见的审计报告。
数据看,*ST东洋已连续5年亏损,2023年一季度净利润1106.91万元,但扣非净利润-56.53万元。2021年年报的审计意见是“保留意见”,2022年年报审计意见为“无法表示意见”。
翻开其年报可以看到,公司董事柴俊林、唐昊涞无法保证公司2022年年度报告真实、准确、完整。柴俊林反对的理由:
- 1、目前公司财务情况严重恶化至资不抵债,公司经营与管理严重失控,财务和内控制度未能有效遵守,导致财务数据难以确定。
- 2、年度审计机构和信会计师事务所对2022年度出具了无法表示意见的正式审计报告。对资金占用全额计提减值准备、对违规担保计提预计负债不符合企业会计准则,涉嫌通过恶意计提以达到公司符合破产重整“资不抵债”法定条件以及符合退市加星的法定标准,从而达到通过破产重整进行逃废债、损害债权人及中小股东合法权益的目的。
- 3、公司2022年年度报告在2023年4月26日下午提供,无法在短时间内进行判断和对事实进行调查了解。无法对其真实、准确、完整,不存在任何虚假记载、误导性陈述或者重大遗漏进行判断。
唐昊涞则表示,因《2022年年度报告全文》、《2022年年度报告摘要》涉及上市公司财务数据,而和信会计师事务所(特殊普通合伙)出具无法表示意见的审计报告,和信会计师事务所(特殊普通合伙)无法获取充分、适当的审计证据以作为对财务报表发表审计意见的基础,同时该报告提供时间过短,无法在短时间内对相关事实进行调查了解,无法对其真实、准确、完整,不存在任何虚假记载、误导性陈述或者重大遗漏进行判断。
董事的反对,看来与审计意见有直接的关系。
根据披露,“无法表示意见”的基础包括四点:非经营性资金占用及违规担保、业绩补偿款、投资者诉讼案、与持续经营相关的重大不确定性。
据悉,截至2022年12月31日,*ST东洋应收控股股东非经营性资金占用13.71亿元(本息及相关费用),为控股股东及其他关联方借款担保金额11.92亿元(本息及相关费用),*ST东洋对上述款项已全额计提坏账准备和预计负债。受控股股东非经营性资金占用及违规担保影响,公司也经营业绩下滑,现金流压力较大,无法偿付到期债务且涉及较多的司法诉讼,导致部分银行账户、重要资产被司法冻结。目前公司处于预重整阶段,已收到二债会纸质表决票及二债会当日在线投票结果合并统计,当前表决进展如下:普通债权组已获表决通过。有财产担保债权组仍在延期表决,但有财产担保债权在其财产担保范围内可全部清偿,故有财产担保债权组通过具有确定性。*ST东洋提示风险:公司是否进入重整程序尚具有不确定性。
ST工智:5月6日宣布终止策划重大资产重组
ST工智(000584.SZ)上市于1995年11月28日,曾用名友利控股,目前主营业务为智能制造,公司围绕工业机器人进行了产业链布局,涵盖工业机器人本体的制造和销售(工业机器人本体)、高端智能装备制造(工业机器人应用)及工业机器人一站式服务平台(工业机器人服务)。受新冠疫情和下游产业链影响,自2021年以来已出现持续亏损。
财务数据显示,ST工智2021年亏损5.88亿元,2022年亏损7.43亿元,2023年一季度虽盈利105.04万元,但扣非净利润为-2633.52万元。
不过,董事杜磊、独立董事潘毅和陆健纷纷对《关于公司2022年年度报告全文及摘要的议案》投出弃权票。根据杜磊描述:本人2023年1月20日担任公司董事,当时已要求尽快提供年度审计报告,但后因审计报告出具较晚,故本次弃权。潘毅、陆健说辞雷同。
实际上本身,ST工智的2022年年报也录得了“保留意见”的审计意见,审计方系天衡会计师事务所(特殊普通合伙)。根据审计方的描述,公司对哈工成长(岳阳)私募股权基金企业(有限合伙)、湖州大直产业投资合伙企业(有限合伙)、黑龙江严格供应链服务有限公司及南通中南哈工智能机器人产业发展有限公司等四家企业均采用权益法核算,初始投资成本总额为6.5亿元,2022年期末余额为4.2亿元,本期确认投资收益为-1.39亿元。
上述四家企业均为股权投资平台公司,账面存在大量权益性投资、大额往来款项以及大额增资意向金,由于审计范围受限,审计方未能实施必要的审计程序,无法确定ST工智是否有必要对上述四家企业的长期股权投资账面价值、投资收益以及财务报表其他项目的核算作出调整,也无法确定是否存在尚未识别的重大关联资金往来。
此前,ST工智卖子减负,与苏州福臻智能科技有限公司(以下简称“苏州福臻”)签署了《投资意向书》。公司拟向苏州福臻出售所持有的天津福臻工业装备有限公司(以下简称“天津福臻”)100%的股权。期间,公司也聘请了独立财务顾问、法律顾问、审计机构和评估机构等中介机构对标的公司进行了相应的尽调工作,但在公司与苏州福臻就交易标的的估值、交易方式等进行了多轮沟通协商后,2023年5月6日ST工智披露苏州福臻最终决定终止收购天津福臻事宜。
另外,ST工智这个“其他风险警示”实施,也是从2023年5月5日起,原因是录得了否定的内部控制审计报告。
*ST文化:已资不抵债,审计机构年初才“接手”
2023年4月29日,*ST文化(300089.SZ)正式披露2022年年报和2023年一季报?数据显示,公司已持续亏损5年,2018年至2022年的净利润分别为为-16.7亿元、-1.72亿元、-2.17亿元、-4.01亿元、-1.29亿元,2023年一季度净利润也是-2060.15万元。不仅如此,截至2023年3月末,公司的所有者权益为-4.35亿元,早已是资不抵债。
面对如此定期报告,独立董事钱堤表示“无法保证公司2022年年度报告的真实、准确、完整,不存在虚假记载、误导性陈述或重大遗漏”,其理由是:时间上来不及审阅和论证《2022年年度报告》 及其摘要,先行作弃权处理。
独立董事殷庭兰“无法保证公司2022年年度报告及2023年第一季度报告的真实、准确、完整,不存在虚假记载、误导性陈述或重大遗漏”,其理由是:年审机构出具无法表示意见的审计报告,独立董事无法知晓后附财务数据是否公允反应了公司的财务状况、经营成果和现金流量。
据审计机构描述,“无法表示”意见的基础首当其冲便是持续经营存在重大不确定性。由于公司连续5年亏损又资不抵债且截至2022年年末尚有90926.13万元债务本息逾期未归还;因债务逾期、子公司失控等事项,*ST文化涉及多起诉讼,部分银行账户以及部分子公司股权被司法冻结。审计机构无法获取充分、适当的审计证据,以判断公司在持续经营假设的基础上编制财务报表是否恰当。
另外,所涉及的问题还有“海外销售业务的真实性、应收账款及信用减值的准确性”、“非经营性占用资金尚未全部归还”、“子公司和联营企业无法实施审计程序,相关的股权投资减值金额的准确性无法确认”、“子公司东莞市雅鑫实业有限公司审计受限情况”、“固定资产和存货减值问题情况”、“审计程序执行时间和范围受限”等。
需要指出的是,*ST文化的审计机构系深圳中炘国际会计师事务所(普通合伙),而该事务所是2023年年初才聘任的。根据2023年1月3日披露的《关于拟聘任2022年度审计机构的公告》,*ST文化聘任中炘所为2022年度审计机构。而2021年度审计机构为希格玛会计师事务所(特殊普通合伙),2021年度财务报告审计意见同样为“无法表示意见”。



评论