文|新经济e线
今年以来,外商独资公募获批节奏明显加快。2023年1月13日,证监会官方网站发布《关于核准设立施罗德基金管理(中国)有限公司的批复》,正式核准设立施罗德基金管理(中国)有限公司。施罗德基金也成为了今年首家获批的外商独资公募。
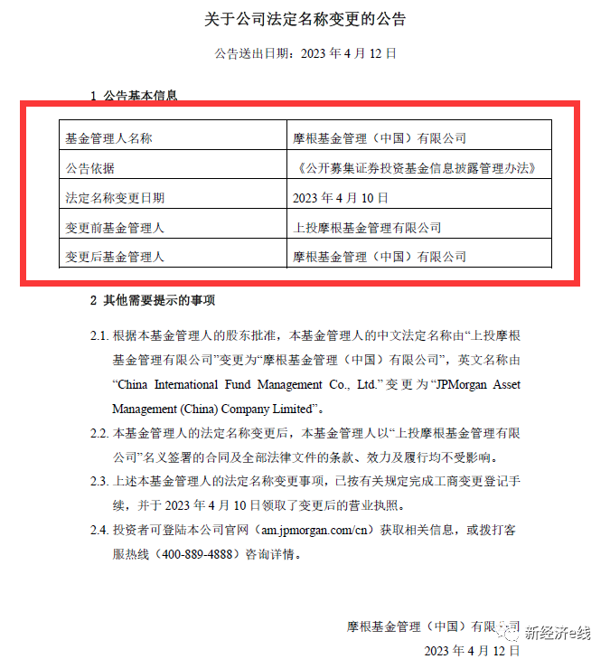
紧接着于1月19日,摩根资管受让原上投摩根基金2.5亿元出资(占注册资本比例100%)亦获得证监会批准。4月11日晚间,上投摩根基金发布公告称,公司法定名称从“上投摩根基金管理有限公司”(上投摩根基金)变更为“摩根基金管理(中国)有限公司”(摩根基金)。这也是首家完成更名的合资转外资控股的公募基金公司。

来源:基金公司公告
4月25日,摩根基金官宣,公司品牌名称正式变更为“摩根资产管理”(J.P. Morgan Asset Management),以便全球运营模式更好地赋能中国业务的发展。为庆祝这一重要的里程碑,摩根资产管理全球首席执行官George Gatch和摩根资产管理全球主席Paul Bateman以及资产管理运营委员会的其他成员一起来到上海,与中国本地400多名员工进行了深入的面对面交流。
据了解,摩根资产管理隶属于摩根大通集团,是全球最大的资产管理公司之 一,在资产管理方面拥有超过150年的丰富经验。截至2022年12月底,其全球资产管理规模高达2.45万亿美元。资料显示,上投摩根基金成立于2004年5月,由上海信托和摩根资产管理共同组建,是中国最早成立的中外合资公募 基金公司之一。
截至目前,外商独资公募增加到了八家,分别包括贝莱德基金、富达基金、路博迈基金、泰达宏利基金、施罗德基金、摩根基金、摩根士丹利华鑫基金、联博基金。
外商独资公募加速涌入
值得关注的是,在外商独资公募加速涌入背后,此举不仅标志着国内资本市场和证券基金行业开放取得积极进展,而且也释放出外商独资公募机构积极加入中国公募市场、对中国公募市场秉持积极态度的信号。与此同时,国际资管巨头进入国内公募市场后,有望在激励机制、人才培养、公司治理结构等方面启发内地基金公司,也能为国内投资者提供更多样化的资管产品选择。
据新经济e线了解,从外商独资公募的准入时间轴来看,早在2020年8月,全球最大资管机构——贝莱德率先斩获首张国内外商独资公募牌照。一年过后的2021年8月,富达基金管理(中国)有限公司核准成立。这是自贝莱德之后,第二家获批的外商独资公募。同年9月,证监会正式核准设立路博迈基金管理(中国)有限公司。2022年11月,该公司获得公募基金业务许可证。
2022年11月18日,泰达宏利基金51%股权转让正式获得证监会批准,加拿大金融巨擘——宏利金融集团旗下宏利投资管理收购天津泰达国际持有的泰达宏利基金49%股权,成为泰达宏利基金全资控股股东。泰达宏利基金率先拿到监管批复,成为首家通过股权变更方式而来的外商独资公募。
进入2023年,外商独资公募加速获批。其中,新设的两家分别为施罗德基金和联博基金;股权变更的两家各为摩根基金和摩根士丹利华鑫基金。
具体来看,2023年1月10日,施罗德基金获得核准设立的批复,注册资本为2.6亿元人民币,为国内第四家以直接设立方式成立的外资独资公募。据悉,此次获批设立的施罗德基金为“英国百年资管机构”施罗德投资集团在中国布局的重要一环,施罗德投资中国区总裁郭炜在其官方公众号中表示,随着中国政府进一步开放中国金融市场,相信中国內地的基金零售市场和养老金市场已准备好迎接来自海外投资机构的差异化投资方案。
实际上,施罗德基金与中国市场渊源已久。早在2005年8月,施罗德投资集团(30%)与交通银行(65%)、中国国际集装箱海运(5%)共同发起设立中外合资基金公司交银施罗德基金。2020年2月施罗德艾德维克股权投资基金获得私募基金管理人牌照。

来源:证监会官网
今年3月3日,联博基金获证监会批复核准设立,成为国内第八家外商独资公募。该公司由美国资管巨头联博集团旗下联博香港有限公司100%控股。联博集团于1967年成立于美国,1988年于纽交所上市,基金经理的平均行业经验超过20年。截至2022年底,该公司全球资产管理规模为6460亿美元。
此前,证监会亦于今年2月正式核准摩根士丹利华鑫基金变更实际控制人,摩根士丹利国际控股公司依法成功受让摩根士丹利华鑫基金51%的股权,从而实现对摩根士丹利华鑫基金100%控股。至此,大摩、小摩均通过股权变更方式,将中国全资公募牌照揽入怀中。
新经济e线注意到,除了上述8家外商独资公募外,最新宣告入局中国公募市场的还有全球保险资管巨头——安联集团旗下安联投资。据证监会网站信息显示,今年3月27日,证监会已正式接收安联集团旗下安联投资递交的公募基金管理人资格审批申请材料。同样,早在2003年,安联集团就与国泰君安合资组建了国联安基金,其也是国内首家获准筹建的中外合资基金管理公司。安联集团目前持有国联安基金49%的股权。
截至目前,范达基金等多家外资机构亦在排队等待全资公募牌照。而东方汇理、瑞银等外资机构也放言在研究于境内开展公募业务事宜。
另有最新传闻称,“汇丰控股将把其在中国合资基金公司的持股比例从49%提高到100%,有待监管批准”。该传闻同时提到,汇丰控股已与山西信托达成协议,山西信托同意出售其在汇丰晋信51%的股权。不过,该消息尚未得到当事方公开回应。
现有产品主打权益基金
此外,新经济e线统计发现,在现有8家外商独资公募中,有多家已正式展业,开展基金发行工作。综合来看,当前外商独资公募旗下产品共计11 只(包含已获批未发行的基金),其中7 只为权益类基金。按基金数量计,现有产品布局主打权益基金方向。
在产品布局方面,贝莱德基金作为首家外商独资基金公司,旗下产品布局步伐较快。数据显示,截至2023年5月9日,贝莱德基金已经发行了包括贝莱德中国新视野、贝莱德港股通远景视野在内的6只基金。
其中,募集规模最大的为贝莱德中国新视野。该基金于2021年9月7日成立,为一只偏股混合型基金,基金募集规模达66.80亿元。不过,该基金成立至今表现却并不尽如人意,业绩较落后。Wind统计表明,截至2023年5月8日,贝莱德中国新视野A单位净值仅0.7092元,成立以来的总回报为-29.08%,同类业绩排名1661/2269。
据贝莱德中国新视野今年一季报披露,截至本报告期末,组合仓位相对于2022年末保持稳定,处于中等偏上水平。布局重点在基本面还在左侧但是后续周期即将上行及以及受益于国产替代逻辑的科技半导体、硅料价格中长期下行使得需求的强度和长度超出预期的储能以及随着经济活动恢复相关的食品饮料及出行等板块。组合一季度主要减持了部分光伏以及受OEM竞争格局恶化的汽车板块及受欧美经济走弱外需减弱相关行业及公司。
截至本报告期末,本基金A类份额净值0.7674元,本报告期内净值增长率-4.11%,同期业绩比较基准收益率3.43%;截至本报告期末,本基金C类份额净值0.7614元,本报告期内净值增长率-4.24%,同期业绩比较基准收益率3.43%。可见,基金A类和C类业绩均大幅落后同期业绩比较基准,合并规模也缩水至44.05亿元。
2022年,贝莱德基金旗下有3只基金相继成立,分别包括贝莱德港股通远景视野、贝莱德先进制造一年持有、贝莱德浦悦丰利一年持有,各为偏股混合型基金、偏股混合型基金、偏债混合型基金,其募集规模分别为5.73亿元、3.66亿元、2.7亿元。同样,贝莱德港股通远景视野和贝莱德先进制造一年持有自成立以来尚没有实现正收益。截至2023年5月8日,这两只偏股混合基金A类份额单位净值分别为0.8101元、0.8984元,总回报分别低至-18.99%和-10.16%,同类排名分别是1867/3304、1522/2720。
今年2月和3月,贝莱德基金共有2只基金完成募集,分别是贝莱德欣悦丰利和贝莱德行业优选。前者为混合债券二级基金,后者是偏股混合型基金。两只基金的募集规模分别为8.03亿元和4.39亿元。
除了贝莱德基金,在5家新设的外商独资公募中,富达基金和路博迈基金旗下基金处子秀今年均已亮相。4月26日,据富达传承6个月持有基金合同生效公告表明,基金合同生效日为2023年4月25日,募集规模超过10亿元,为10.78亿元,募集有效认购总户数为27062户。作为一只股票型基金,富达传承6个月持有这一发行成绩总体算是不错。
相比之下,路博迈基金首秀的产品为一只混合债券型二级基金。今年3月21日,路博迈护航一年持有宣告成立,基金募集规模达40.91亿元。4月24日,路博迈官微宣布,此前申报的首只偏股型公募产品——路博迈中国机遇混合型证券投资基金已经正式获批,并计划于五月份正式募集。按照产品规划,公司第二只产品路博迈中国机遇将是一只偏股型产品,并且由公司副总经理,权益CIO魏晓雪女士拟任基金经理。
另据新经济e线了解,在新产品申报上,贝莱德基金、富达基金和路博迈基金各申报了一只债券型基金,分别为贝莱德和享稳利39个月封闭式债基、富达90天持有期中短债债基和路博迈稳航39个月封闭式债基。目前,这3只基金尚在等待监管批复。
微信号:netfin888


评论