国务院:同意扩大内地居民婚姻登记“跨省通办”试点

据中国政府网,5月18日,国务院发布关于同意扩大内地居民婚姻登记“跨省通办”试点的批复。

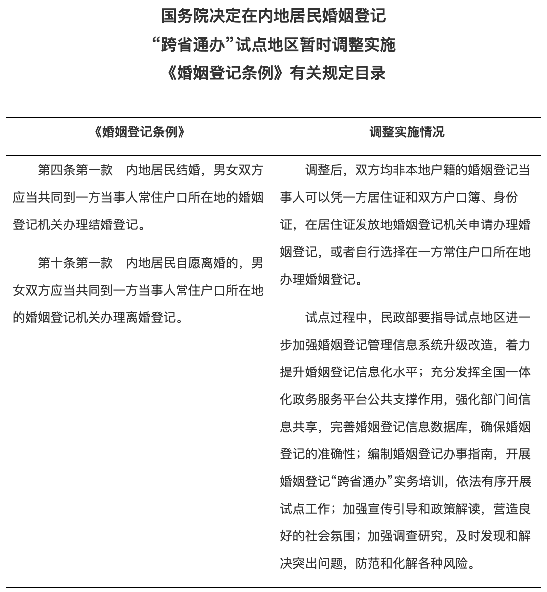
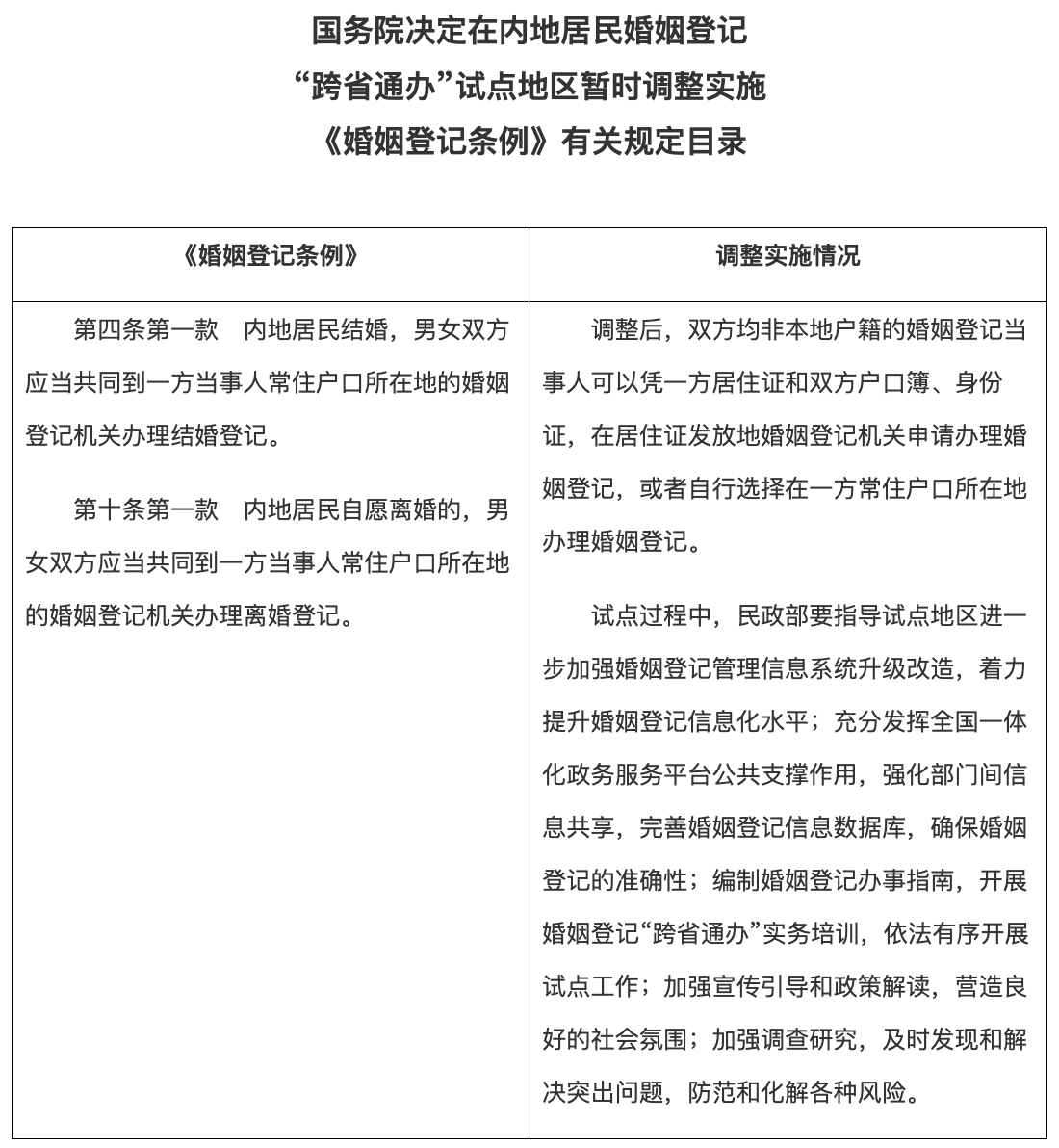
批复内容提出,同意扩大内地居民婚姻登记“跨省通办”试点。调整后,在北京、天津、河北、内蒙古、辽宁、上海、江苏、浙江、安徽、福建、江西、山东、河南、湖北、广东、广西、海南、重庆、四川、陕西、宁夏等21个省(自治区、直辖市)实施结婚登记和离婚登记“跨省通办”试点。在试点地区,相应暂时调整实施《婚姻登记条例》第四条第一款、第十条第一款的有关规定(目录附后)。调整后,双方均非本地户籍的婚姻登记当事人可以凭一方居住证和双方户口簿、身份证,在居住证发放地婚姻登记机关申请办理婚姻登记,或者自行选择在一方常住户口所在地办理婚姻登记。试点期为自批复之日起2年。

  

 

未经正式授权严禁转载本文,侵权必究。

评论

暂无评论哦,快来评价一下吧!