文|连线Insight 陈锋
编辑|子夜
成立第十年,菜鸟迈入冲刺上市的新阶段,也迎来了新的挑战。
5月18日,在2023财年第四季度及全年业绩报告中,阿里宣布,集团董事会已经批准启动探索菜鸟集团上市,目标是在未来12到18个月,完成菜鸟的上市计划。
晚点LatePost在最近的一则报道中指出,菜鸟港股上市的承销商,包括中金公司和花旗集团等。此外,高盛集团在今年5月的一份内部报告中,给菜鸟的估值达到了285亿美元。
如果按285亿美元的估值上市,菜鸟将成为仅次于顺丰的第二大物流科技公司。
值得注意的是,除了是阿里巴巴在完成“1+6+N”组织调整后的战略布局之外,从快递物流业的当前环境、行业竞争态势、菜鸟的现状等方面来看,菜鸟也到了不得不上市的时刻。
一方面,现在菜鸟是国内主流的大型物流企业中唯二没有上市的企业,另一家是极兔;另一方面,菜鸟的业务规模和营收体量,也到了上市的时候。根据财报,2023财年菜鸟实现了556亿元营收,同比增长了21%,高于本地生活服务的12%和国际商业的13%,因此菜鸟也是整个阿里巴巴营收增长最快的业务。

图源阿里财报
不过,菜鸟面对的挑战也是多重的。
从业务来看,目前,菜鸟不得不面临在国内市场、海外市场的双线作战。而无论是哪一市场,它都面临着比之前更严峻的竞争环境,国内增量难寻,海外市场高度依赖阿里海外业务,两者的突围战都不好打。
同时,菜鸟仍然是亏损的,今年一季度,菜鸟调整后EBITA亏损了3.19亿元人民币,盈利也是菜鸟需要直面的一大问题。
对菜鸟来说,上市的重要性不言而喻,这有助于其在资本市场得到更多助力,但在这之前,菜鸟首先要展现出应对不同市场多重挑战的能力。
1、国内增长难寻,竞争异常激烈
当前,菜鸟集团主要分为国内物流、国际物流、城乡末端、物流科技和物流地产五大业务板块。
其中,在国内市场,菜鸟的增长空间已经所剩不多了。
快递物流业与电商业休戚与共。整个2022年,中国电商成交额仅增长了6.2%,创下了有记录以来最低。
国家邮政局的统计数据也显示,全国快递服务企业业务量增速从2013年的61.6%降至2021年的29.9%,快递业务收入增速从36.6%降至17.5%。再到2022年,快递件量和收入增速分别进一步放缓至2.1%、2.3%。

2022年邮政行业寄递业务量增速放缓,图源国家邮政局
换言之,当前快递企业要在国内市场求增长,只能争夺存量。而最近几年,国内市场的竞争也早已陷入白热化。
先是在2020年,极兔挑起了新一轮行业价格战。当时,有媒体报道称,极兔早期每票比通达系低1-1.5元,寄件享全国首重5元的优惠,比阿里快递体系内的通达系便宜了近一半,极兔的负责人甚至曾表示,他做好了亏损两年的准备。
再到2021年末,极兔花了68亿元收购百世快递在中国的快递业务。极兔的市场规模由此不断扩大,2022年六月时,极兔的单量峰值达到了四千万,一度超越申通,成为全国第四。
与此同时,2021年9月,一直坚持直营的顺丰宣布开放“加盟式”主体丰网,为的就是抢占快速增长的电商件市场。
不过5月12日,极兔再度出击,以11.83亿元收购了丰网。据此前顺丰财报披露,丰网目前已经覆盖全国27个省(市、自治区),2022年收入规模超过32亿元,主要服务于电商客户。
而在去年3月,德邦正式宣布与京东物流达成战略合作,京东物流收购德邦快递66.49%的股份,此后,双方开始在快递快运、跨境、仓储与供应链等领域开展深度合作。
如此来看,在电商件的争夺上,尽管菜鸟至今仍然通过“三通一达”占领了行业50%左右的市场份额,但新、老对手的强势出击下,菜鸟面临的挑战并不小,会直接影响到菜鸟在菜鸟裹裹、菜鸟驿站等核心业务的业绩表现。
菜鸟的另一重挑战在于,相对于自建物流的京东物流、重新聚焦时效件的顺丰而言,平台化运营模式下,后端的履约服务也要跟得上。
在这一方面,菜鸟此前也做了一系列动作。
在主要面向商家的仓配供应链端,菜鸟搭建了供应链物流网络,包括7大仓储枢纽,仓储面积超过3000万平方米。此外,菜鸟还在今年推出“1212半日达”等服务,官方称仓配全链路实现了24小时运转、已经覆盖了全国20座核心城市。

图源菜鸟微信公众号
在主要面向用户的物流末端,菜鸟则主要通过菜鸟驿站的持续优化来提升履约时效。
阿里在财报中提到,在中国市场,2023年菜鸟继续扩大了菜鸟驿站网络,以提供各种增值服务。本季度菜鸟驿站进一步提高了送货上门服务的客户渗透率,送货上门包裹同比增长了约85%。
不过值得注意的是,2021年、2022年的财报中,菜鸟在国内业务的布局重心,都是对菜鸟驿站服务网络的扩大,整体动作并不激进,处于防御姿态。
2、增量在海外,但海外蛋糕也难抢
国内市场挑战重重的背景下,海外市场的增长表现,为菜鸟稳住了局面。
如今菜鸟的增长主要来源于海外市场,国际业务在营收中的占比已经超过了50%。第四季度,菜鸟的收入也同比增长了18%至136.19亿元,主要是受国际物流履约解决方案服务每单的平均收入增加,以及对消费者物流服务需求的增加所致。
以订单量来看,菜鸟成为了国际第四大物流公司,前三家分别是三大国际巨头UPS、FedEx、DHL。
不过,菜鸟想要吃下海外市场更多蛋糕,为其带来源源不断地增长,并不容易。
一方面,海外物流市场竞争越来越激烈,菜鸟首先需要应对中国物流公司出海带来的挑战。
最近几年,全球消费者加速向线上迁移,再加上疫情对海外供应链、线下零售不断造成冲击,海外市场的电商需求激增,国内跨境电商迎来增长窗口期,这同时带动了仓储、物流、快递等配套产业的出海。
以国内电商出海最激进的东南亚市场为例。
京东在2016年、2018年进入印尼和泰国电商市场,重投入自建了物流尾程网络。今年1月,京东宣布关闭了印尼和泰国站,同时关停了为印尼提供派送服务的自营物流公司,但其并未完全退出这两大市场,而是转向了仓储物流方向。
百世在2018年进入东南亚市场,在泰国自建了分拨中心、在越南收购了一家本土物流公司;丰2021年9月收购了嘉里物流51.8%的股权,借助后者在东南亚搭建起了尾程的快递网络。
另一方面,随着规模的不断扩大,菜鸟免不了要与国际巨头展开正面竞争。
UPS、FedEx、DHL三大巨头的长成路径有相似之处,即都是通过长时间、大规模的多元化投资并购实现了全球物流网络的搭建和扩张。
比如UPS早在1989年时,服务就扩展到了中东、非洲和环太平洋地区,覆盖了全球220多个国家和地区。再到1990年以后,公司切换为多元并购模式,重点瞄准供应链物流细分产品的丰富、供应链上下游环节的打通上。
尽管菜鸟现在的订单量排在全球第四位,与其他三家的差距却很明显。据晚点LatePost报道,2022年菜鸟年度日均跨境包裹量为450多万个,而第一名的UPS是2330万个,同时UPS仅国际业务的收入就接近200亿美元,是整个菜鸟集团的三倍多。

图源招商证券
此外,菜鸟的全球化布局主要围绕阿里的跨境电商业务,包括速卖通、Lazada、Trendyol、Daraz、Miravia等。其中,速卖通现在是菜鸟在海外的最大客户。
客观来看,依托阿里在海外的电商布局,菜鸟能够收获稳定的营收来源,但如果长期处在舒适区,对菜鸟来说绝非好事——这与阿里“1+6+N”组织调整的战略初衷也不符。
此外,阿里海外业务的表现也会影响到菜鸟的表现,出现一损俱损的局面,例如此前速卖通在俄罗斯和乌克兰地区的订单因区域冲突的问题导致下滑,菜鸟的业务量跟着缩减。
也就是说,独立之后的菜鸟,需要逐渐摆脱对阿里海外电商的依赖,降低阿里海外业务的不确定性带来的潜在风险,抬高商业上限。
值得注意的是,为了应对上述挑战,菜鸟过去几年中也在进一步加大海外物流体系的建设。
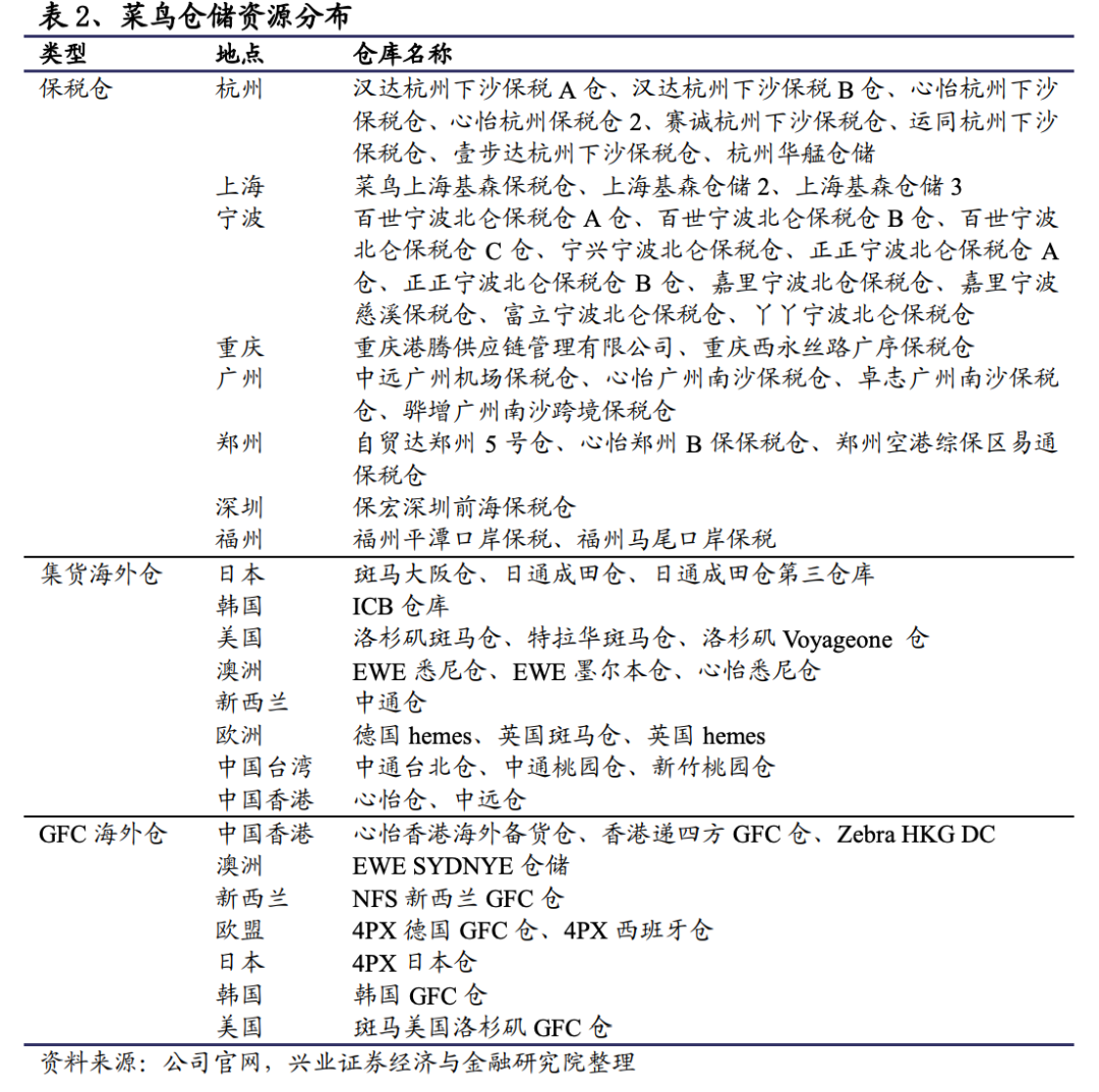
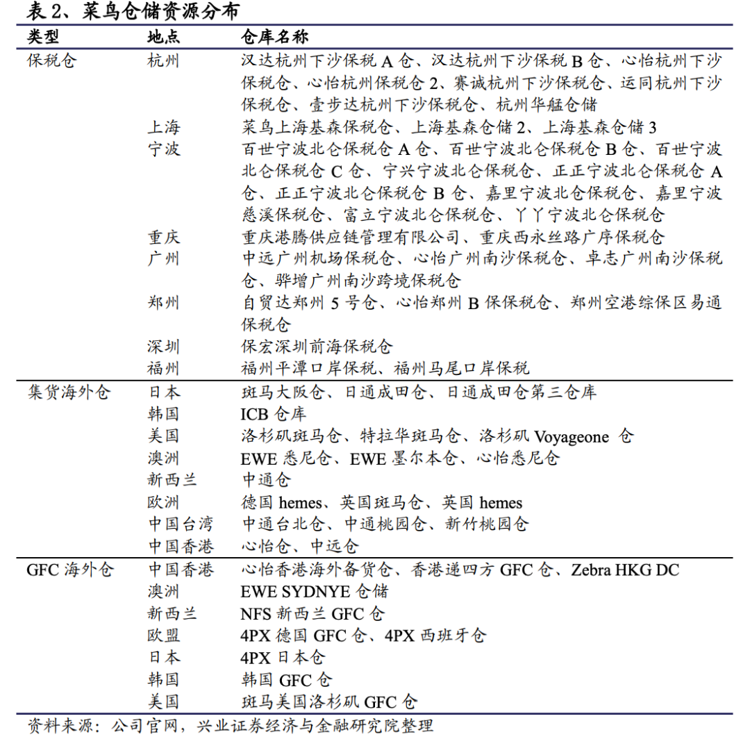
现在,菜鸟是为数不多的覆盖到仓储资源、干线网络、包裹网络、供应链服务、货运服务、末端配送等所有环节的物流企业。

菜鸟仓储资源分布,图源兴业证券
在财报中,阿里提到,接下来菜鸟将在全球全面开放物流能力,持续透过加强端到端的物流能力来拓展国际物流网,同时不断升级海外仓库网络,提供广泛的物流解决方案,包括中国货物揽收、国际干线、海外支线服务、海外最后一公里配送服务。
布局还在进行,在上市之前,它需要证明自己的竞争力。
3、上市之前,盈利是一大重要任务
阿里巴巴完成“1+6+N”的重组后,对各子业务集团而言,好处是他们有了更大的自主决策权,挑战则在于,它们也需要自负盈亏了。
菜鸟当前面临的另一个挑战是,虽然营收保持着高增速,但还没彻底走出亏损。
财报显示,今年一季度,菜鸟经调整EBITA亏损3.19亿元,较去年同期亏损9.12亿元有所收窄;再从全年来看,菜鸟2023财年经调整EBITA亏损3.91亿元,去年同期为亏损9.84亿元。
虽然亏损有所收窄,但从菜鸟透露出的在国内及海外市场的布局来看,阿里接下来还将继续维持重投入的策略,在这种情况下,阿里的盈利挑战依然会存在。
独立上市,在很大程度上能缓解菜鸟的资金压力,但这并非长久之计,菜鸟需要尽快向资本市场证明其盈利能力。
菜鸟并未在财报中披露未来的盈利时间计划,不过据媒体报道,去年,菜鸟内部已经开始提业务整体盈利的目标。
同样的,菜鸟并未在财报中披露亏损原因,但晚点LatePost在报道中指出,菜鸟当前在国内供应链、菜鸟驿站等业务上仍然在持续亏损。
以菜鸟驿站为例,菜鸟目前依然在末端配送上面临着亏损压力。
一方面在于,末端配送是快递业一直以来的一个瓶颈,尽管后来行业探索出了快递柜、驿站等模式,如顺丰的丰巢、菜鸟的菜鸟驿站,但至今还未探索出清晰的盈利模式。
安信证券曾做过一组测算,一组丰巢快递柜,每年要交的场地租金,物业费大约8600元,占到总成本的一半。这导致在铺市场的过程中,丰巢一直都是亏损的,2016年亏2.5亿,2017年亏3.85亿元,2019年亏了7.8亿。
相比之下,菜鸟驿站采用的是加盟模式,在全国范围内招募专营快递代办点或零售类、服务类店铺入驻,菜鸟作为快递公司与消费者间的中间站,取件业务按件结算向快递公司收取佣金、寄件业务则向消费者收取寄件费,这是一门典型的低毛利生意。

菜鸟面向消费者的产品矩阵,图源招商证券
但很显然,到目前为止,这一模式的盈利能力尚未得到证实。
另一方面,对菜鸟来说,对菜鸟驿站上的投入非但没有回头路,而且还要持续投入。因为即使不赚钱,但其是解决末端配送的有利举措,直接关系到用户体验。
综上所述,不难发现,短期内菜鸟还将处于持续投入阶段,无论是在国内还是海外,而在国内的增长空间已然有限的局面下,菜鸟要想在未来实现更好的经营水平并实现盈利,需要在海外市场多点开花,向之前的投入要结果,靠规模效应持续降本增效。
重重压力之下,这个过程并不会太轻松,在上市之前,菜鸟还需要努把力。


评论