文丨直通IPO 王非
80后清华博士,三闯港交所,终于成功收获一个港股IPO。
5月25日9点30分,易点云有限公司(下称:易点云)正式鸣锣上市,成为“办公云第一股”。其发行价10.19港元/股,发行市值约58.52亿港元。
今日开盘,易点云报9.72港元/股,较发行价跌7.16%。截至午间休市,易点云报9.80港元/股,市值56.28亿港元。

来源:富途牛牛
作为易点云的“伯乐”,俞敏洪旗下的洪泰基金,雷军旗下的顺为资本,以及经纬中国投资回报在3-6倍之间,合计获利约11.88亿元。
清华博士与电脑结缘20年,二次创业为“伯乐”赚近12亿元
纪鹏程在清华大学连续获得工学学士、硕士、博士学位,自然与清华结下了长长的缘分。他的第一桶金,也正是来自于这座最熟悉的校园。
据报道,纪鹏程在2003年研一时,就开始在清华校园内做起了买卖二手电脑的生意。他给出的解释是到了自力更生的时候,“父母觉得,都上研究生了,那就不给学费了。”
随即,纪鹏程创办了一家SKS精品笔记本公司,主要提供二手电脑零售和相关服务。这一干就是12年,2015年公司关闭时,已经做到了年营收超2000万、年增长达20%,且利润不错。
2011-2014年间,主要在家带孩子的纪鹏程,开始酝酿“二次创业”。看得见的增长和天花板让他“无所事事”,他想要更大的规模,更高的天花板。
很快,纪鹏程就选定了创业方向——解决“中小企业普遍存在着的IT使用困扰问题”,他想要帮助中小企业解决办公室内IT的所有问题,让企业主把更多精力放在核心业务上。
北京易点淘网络技术有限公司于2014年注册成立,而这也成为了易点租(后升级为易点云)的开端。发展至今,纪鹏程与电脑的缘分,就这么保持了20年。与他搭档创办易点云的,则是清华校友张斌,两人至今也携手度过了8年时光。

左:纪鹏程,右:张斌 来源:官网截图
据了解,张斌毕业后以研究员身份进入IBM,此后分别在人人网担任高级商业分析师,安邦保险集团任大数据中心总监。2015年张斌正式加入易点云,成为执行董事及首席运营官。
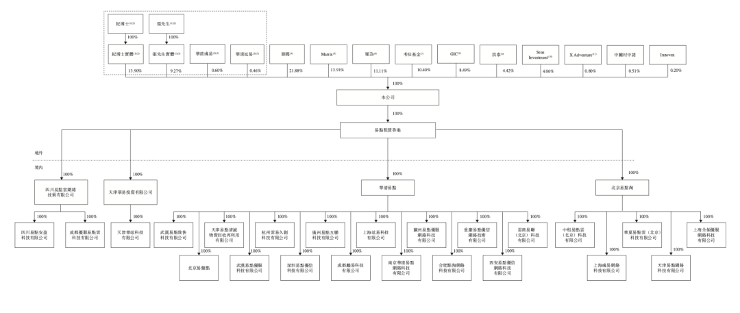
IPO前,通过同股不同权的架构,纪鹏程、张斌可分别行使本公司45.06%及30.04%的投票权。由于纪鹏程与张斌、华清竑易及华清彧易等主体签署协议,截至最后实际可行日期,纪鹏程有权行使本公司13.90%股份附带的75.44%投票权。IPO后,纪鹏程持股为13.47%,张斌持股为8.98%,按发行市值计算(以人民币计),二人身家分别约7.11亿、4.75亿元。
易点云成立至今先后完成8轮融资,洪泰基金、顺为资本、经纬中国均在早期入局,并连续多轮投资,堪称易点云的“伯乐”。

来源:易点云招股书
2015年,易点云在成立之初就获得洪泰基金600万元天使投资。此后,洪泰基金还参与了易点云的B、C轮融资,累计投资5223万元,IPO前持股约4.42%,IPO后则为3.94%。
紧随洪泰基金,顺为资本最早于2016年3月加入易点云A-1轮投资人行列,首次出手即为227.5万美元,此后在A-2、B、C轮连续投资,累计投资额约1170.15万美元,IPO前持股约11.11%,IPO后则为10.77%。

来源:易点云招股书
同样在2016年A-1轮时加入的经纬中国,则持续支持至易点云的E轮融资,共计参与5轮融资,总投资额约2370.15万美元,持股约13.91%,IPO后则为13.49%。
作为易点云的早期投资者,上述三家投资机构均获利颇丰。据计算,洪泰基金账面回报约3.02倍,大赚约1.57亿元;顺为资本账面回报约5.86倍,大赚约4.86亿元;经纬中国账面回报3.26倍,大赚约5.45亿元。
此外,先后参与易点云C、D、E轮融资的源码资本,则在累计投资8649.47万美元后持股21.88%,IPO后则为21.21%,为易点云最大的外部投资机构。
需要注意的是,相较于易点云2019年初的D轮融资,时隔两年,2021年2月的E轮每股融资成本仅微涨0.07美元,投后估值也仅有约10%的涨幅,相较于大多数公司的估值翻倍增长,则略显尴尬。
天花板虽不低,但单一业务依赖症正在加重
弗若斯特沙利文数据显示,2021年中国企业办公IT服务的市场规模为1560亿,其中用量付费模式的渗透率仅为3.3%,而同期美国市场的渗透率为60%,国内市场存在着显著的结构转型和模式升级的机会。
预计到2026年,中国企业办公IT服务的市场规模将达到2139亿元,用量付费模式渗透率将飙升至17.6%,五年的CAGR超过40%,明确的市场趋势将推动易点云的快速发展。
这也正是纪鹏程理想的,规模更大、天花板更高的“蓝海市场”。
招股书显示,2020-2022年,易点云收入8.13亿、11.84亿、13.72亿元;毛利分别为3.37亿、5.65亿、6.27亿元;毛利率分别为41.4%、47.7%、45.7%。

来源:易点云招股书
尽管营收和毛利持续增长,但易点云在报告期内的年亏损分别为8844.4万、3.48亿、6.12亿。其在招股书中表示,公司在2023年预计亏损净额增加。
易点云称,亏损净额增加的原因主要是计入损益的金融负债增加,即授予投资者的优先股、认股权证及可换股债券产生的非现金费用。
不过,2021年易点云的经调整净利润为9348.1万元,较2020年的净亏损4452.4万元,实现扭亏为盈,并在2022年将经调整净利润提升至1.35亿元。
根据弗若斯特沙利文的资料,就2021年收入而言,易点云于企业办公IT服务行业的市场份额为0.6%。根据同一数据源,于2021年,就收入、服务设备数量及再制造能力而言,易点云位居中国办公IT综合解决方案行业首位,按收入计市场份额为19.6%。
易点云营收来源于随用随还办公IT租赁综合解决方案、设备销售、SaaS及其他服务。其中,主要收入来源为随用随还办公IT租赁综合解决方案业务,即IT办公设备租赁服务。
2020-2022年,易点云的随用随还办公IT租赁综合解决方案分别拥有订阅企业客户约2.8万、3.8万、4.2万家,可调度的订阅设备分别约为80万、110万、110万台。每台订阅设备于相应期间产生的平均收入为983.2、1089.1、1073.8元。
易点云来自上述方案的收入分别为6.43亿、9.98亿、11.65亿元,占总营收的比重分别为79.1%、84.3%、84.9%。这也意味着,其单一业务依赖症正在加重。

来源:易点云招股书
而在重资产的“电脑租赁”及设备销售之外,易点云也在积极寻找第二增长曲线。这款被寄予厚望的SaaS产品名为易盘点,旨在帮助企业客户管理从资产采购及存储到使用及处置的资产及库存。通过集中式数字化数据库,企业客户能在可视化及精简化流程中透明地跟踪及管理资产及库存组合。
不过截至2022年底,易点云SaaS业务收入为1326.9万元,营收占比仅为1%。报告期内,公司SaaS客户数量分别为1694、2065、2060。

来源:易点云招股书
值得注意的是,2022年,易点云来自SaaS产品的客户量略微下降,由此引发收入减少,这也意味着其增长开始放缓,难担重任。
成功上市后,如何在保持继续增长的同时寻找“第二曲线”,也成为了纪鹏程和张斌两位清华校友工作的重中之重。


评论