文|新经济e线
新经济e线获悉,进入今年5月以来,A股市场再次步入震荡调整阶段。由于缺乏赚钱效应,基金再现发行魔咒,新成立基金份额在最近三个月里节节走低。
Wind统计表明,截至5月30日,按基金成立日期统计,当月新成立基金数量共计91只,均不及今年3月和4月的156只和102只。而发行份额更是大幅跳水,从今年3月年内高点的1442.69亿份下降至4月的763.25亿份,环比减少超过四成,达47.10%。进入5月,新基金发行份额已跌破500亿元,仅录得484.18亿份,环比降幅接近四成。
从新基金平均发行份额来看,最近三个月来也是连连缩水。今年3月至5月,新成立基金平均发行份额分别为9.25亿份、7.48亿份、5.53亿份,环比分别下降19.14%和26.07%。
不仅如此,在间隔一个月之后,由于基金发行难导致募集失败的案例也再度出现。5月27日,鹏扬基金发布公告称,公司旗下鹏扬进取先锋一年持有自2023年2月28日起公开募集。截至2023年5月26日基金募集期限届满,基金未能满足基金备案条件,故《基金合同》不能生效。鹏扬进取先锋一年持有也成为了今年来第三只募集失败的基金,同时也是第三只发行失败的偏股混合型基金。今年1月和3月,中信建投均衡成长和国融光伏主题行业优选相继宣告基金合同不能成立。
对此,有市场人士认为,今年新基金发行难度的确很高,甚至有些头部公司产品的募集目标也仅仅是保成立,小型基金公司发行失败也就不足为奇了。主要是前两年很多新发基金发在高位,导致业绩不佳,投资者体验很差,渠道也颇多怨言。
拟任基金经理过往业绩不佳
新经济e线注意到,在鹏扬进取先锋一年持有募集搁浅背后,其拟任基金经理管理的主动权益产品过往业绩不佳也是影响发行的一个重要因素。某种程度来讲,在弱市情况下,基金经理口碑不及市场预期成为了“压倒骆驼的最后一根稻草”。

来源:基金公告
据鹏扬进取先锋一年持有于今年2月24日发布的基金招募说明书披露,其拟任基金经理赵世宏为公司股票投资部总经理,北京大学金融学硕士。其曾任中银基金行业研究员,易方达基金研究员、基金经理助理,大成基金基金经理。截至今年一季末,赵世宏在任管理基金数量共计有7只,管理规模合计26.30亿元。
但从赵世宏以往从业经历来看,其在大成基金担任基金经理期间,管理的产品主要为固收类基金。可以说,赵世宏在转会鹏扬基金后才开始重点向权益型基金投资管理转型。在其现管的7只基金中,仍有3只为偏债混合型基金,分别为鹏扬景欣(A/C)、鹏扬景瑞三年定开(A/C)、鹏扬景科(A/C)。
赵世宏在管4只主动权益型基金中,鹏扬景升(A/C)为灵活配置型基金,鹏扬数字经济先锋(A/C)、鹏扬竞争力先锋一年持有(A/C)、鹏扬丰融价值先锋一年持有(A/C)等3只均为偏股混合型基金。其中,鹏扬景升(A/C)任职时间最长,从2019年1月4日开始管理。鹏扬丰融价值先锋一年持有(A/C)任职时间最短,从2022年3月25日开始管理。另外两只的任职时间分别为2021年9月7日和2021年12月21日。
截至今年5月29日,鹏扬景升(A/C)、鹏扬数字经济先锋(A/C)、鹏扬竞争力先锋一年持有(A/C)、鹏扬丰融价值先锋一年持有(A/C)等4只主动权益基金年内净值回报率跌幅均超过一成,业绩表现大幅落后。
其中,鹏扬景升(A/C)今年以来总回报分别为-15.66%和-15.93%,同类排名分别低至2222/2266和2227/2266;同期,鹏扬数字经济先锋(A/C)分别为-14.06%和-14.34%,同类排名分别落后至3329/3548和3349/3548;鹏扬竞争力先锋一年持有(A/C)年内净值回报率分别低至-15.65%和-15.93%,同类排名3421/3548和3437/3548;鹏扬丰融价值先锋一年持有(A/C)今年来净值回撤均接近16%,年内总回报分别为-15.73%和-16.00%,同类排名各为3424/3548和3441/3548。
截至2023年5月29日,万得灵活配置型和灵活配置型和偏股混合型基金指数回报率偏股混合型基金指数今年来总回报率分别为-0.87%和-3.24%。可见,从基金投资回报来看,今年来赵世宏在管4只主动权益型基金净值回报率远远低于同期灵活配置型和偏股混合型基金指数回报率。
自成立至今,仅成立最早的鹏扬景升(A/C)录得正收益,其成立以来总回报分别为60.70%和54.25%。不过,最近两年来,鹏扬景升(A/C)净值分别大幅回撤了38.37%和39.35%。而赵世宏任职回报最低的为鹏扬数字经济先锋,其A/C份额成立以来的总回报更是分别低至-41.18%和-41.99%。
据鹏扬数字经济先锋(A/C)今年4月22日披露的今年一季度报告显示,自合同生效起至今,鹏扬数字经济先锋A净值增长率为-36.56%,同期业绩比较基准(沪深300指数收益率*60%+恒生指数收益率*20%+中债综合财富(总值)指数收益率*20%)收益率为- 13.78%,前者大幅落后22.78%。
此外,鹏扬竞争力先锋一年持有(A/C)和鹏扬丰融价值先锋一年持有(A/C)自成立至今的总回报也分别低至-31.81%/-32.59%和-19.83%/-20.58%。
年内42只主动权益基金清盘
据新经济e线了解,今年来不止是新基金发行难,存量基金清盘也是居高不下。Wind统计表明,截至5月30日,年内被迫清盘的基金已高达114只。其中,主动权益型基金共计有42只,占比近四成,达36.84%,其清算类型不外乎持有人大会表决通过或触发合同终止条款。

来源:基金公告
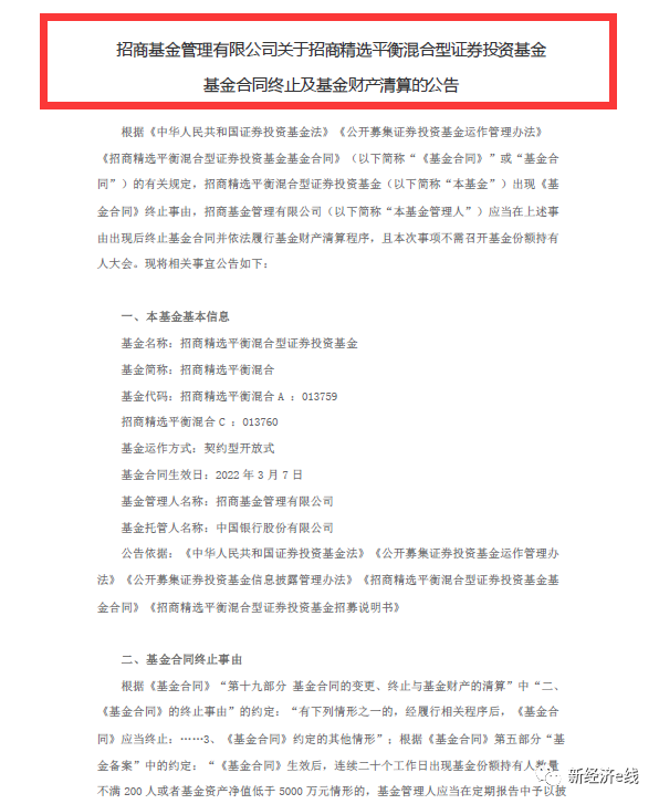
5月27日,招商基金发布关于招商精选平衡混合型证券投资基金基金合同终止及基金财产清算的公告称,该出现《基金合同》终止事由,公司应当在上述事由出现后终止基金合同并依法履行基金财产清算程序,且本次事项不需召开基金份额持有人大会。
而触发招商精选清盘的事由就是,截至2023年5月26日日终,该基金已连续50个工作日基金资产净值低于5000万元。根据《基金合同》约定进入清算程序,基金无需召开基金份额持有人大会进行表决。
公开资料表明,招商精选为平衡混合型基金,成立于2022年3月7日,前后运作时间仅仅一年多,便结束了其短暂的使命。该基金最初募集规模为51594.6万元,仅仅年余过后,按5000万元的清盘红线计算,其规模至少骤降超过九成。另据招商精选今年4月21日披露的基金一季报显示,报告期内,招商精选(A/C)总份额已缩水至4865.55万份,对应基金资产净值仅录得4920.77万元。
除了招商精选,招商品质领航也于今年4月18日召开基金持有人大会,审议通过了终止基金合同的相关议案。此前于3月6日,招商基金发布公告称,经与基金托管人中国邮政储蓄银行协商一致,决定召开本基金的基金份额持有人大会,提议终止《招商品质领航混合型证券投资基金基金合同》。招商基金在相关说明中表示,由于市场环境的变化,基金份额持有人大规模赎回本基金基金份额,使得本基金规模大幅下降,高额的基金运营成本较为严重地侵蚀了本基金现有基金份额持有人的投资收益,同时降低了本基金管理人的整体运行效率。
实际上,在宣告清盘前,招商品质领航成立时间尚未满一年。据悉,该基金成立于2022年5月11日,基金募集规模为3.04亿元。今年5月10日,招商品质领航披露了清算报告。该报告显示,截至最后运作日(2023-4-19)基金份额总额仅录得492.77万份,较成立之初缩水率高达98.38%。
此外,新经济e线统计发现,若按基金管理人分布的话,今年以来旗下主动权益基金清盘数量最多的基金公司分别是中金基金和中银基金,各有3只,分别为中金丰硕、中金量化多策略、中金瑞祥(A/C)和中银锦利(A/C)、中银润利(A/C)、中银益利(A/C)。其中,中金丰硕为偏股混合型基金,余下5只均为灵活配置基金。
从清算类型来看,中银基金年内清盘的3只基金都是触发了合同终止条款。5月24日,中银锦利发布的清算报告表明,截至2023年4月4日日终,基金已出现连续60个工作日基金资产净值低于5000万元的情形。根据基金合同约定,基金满足基金合同终止条件,已于2023年4月5日进入基金财产清算程序。据悉,清算起始日的基金份额总额仅录得356.78万份。该基金于2016年12月22日成立时的募集规模为34003.32万元。在长达六年多的运作之后,基金份额降幅高达98.95%。
与此同时,今年来旗下有2只主动权益基金清盘的基金公司还有9家,分别包括安信基金、创金合信基金、东方基金、东兴基金、光大保德信基金、华安基金、申万菱信基金、银河基金、长盛基金。


评论