文|云酒网
近日,贵州省对接长三角产业协作推介大会在上海举行,《贵州省2023年产业大招商推介项目索引(四化项目)》发布,共600个招商项目合计引资达3904.97亿元。
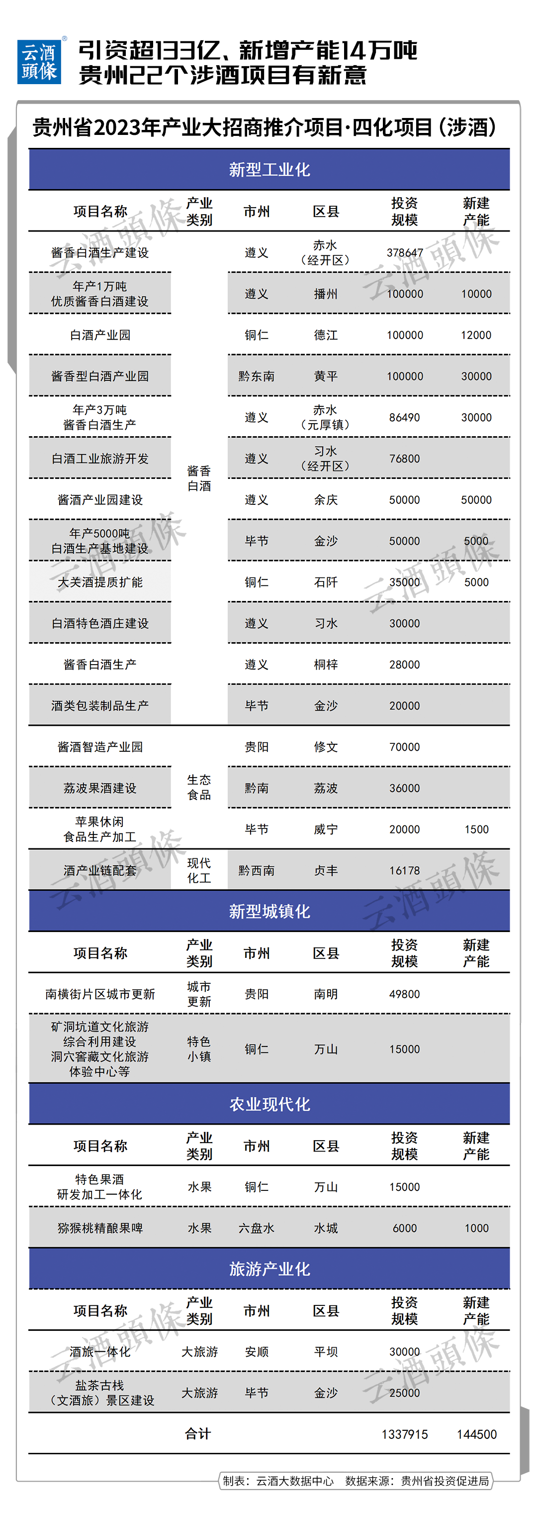
云酒大数据中心梳理统计,其中直接涉酒的项目共22个,引资规模达133.79亿元。
今年3月,贵州省就公布了《贵州省2023年第一批产业大招商推介项目索引》,其中与白酒相关的项目总投资达99.72亿元,年利润达到9.23亿元,平均投资回报率达到23.35%。
加紧招商的背后,贵州酒类产业升级的红利正在释放。

产业投资愈发均衡,贵州酱酒生产格局生变
作为贵州白酒产业的主阵地,遵义始终是酒业的投资高地。
据统计,此次遵义地区涉酒引资项目7个,引资规模约75亿,主要分布于习水、赤水、播州、桐梓、余庆5个县(区)。
数据显示,2022年,习水实现白酒产能17万千升,产量15万千升,白酒销售收入达306.9亿元,拥有白酒生产企业15家,规划万吨酒企8家,已招商包材项目27个;
截至2023年2月,赤水市产能500千升以上酱酒企业13家,已建成投产8家;
播州区大力发展酒及酒配套产业,规划枫香镇、鸭溪镇、三岔镇、马蹄镇作为白酒生产核心产区;
余庆常年种植红缨子高粱3万亩以上,可直供白酒生产企业,现有3家大型白酒生产企业以及数十家白酒生产作坊,有深厚的产业基础……
与此同时,贵州其他地区也在加码酒业建设。
毕节聚力打造赤水河上游金沙产区;黔东南、黔西南、黔南等地,除青酒、贵州醇、匀酒持续扩大酱酒规模外,当地政府也正在规划酱酒园区;还有不少市州立足资源禀赋,积极开发果酒项目。
值得关注的是,即便在白酒产业发展相对薄弱的铜仁市,在贵州“白酒一体化”发展格局下,也正发生转变。此次招商引资项目中,铜仁规划了德江县白酒产业园项目、石阡县大关酒提质扩产项目以及万山区特色果酒研发加工一体化项目。
铜仁地处贵州第一大江——乌江流域,拥有优越的酿造环境和酒业底蕴。据了解,铜仁地区的印江木黄镇,已建成两个5000吨以上产能的酱酒厂,思南县等地亦有酱酒落地项目。
从历年贵州引资涉酒项目上能直观感受到,仁怀、习水等酱酒高地,依旧保持超强的投资热度,但越来越多的产业投资开始关注贵州各区域,贵州“全域酱酒”酿造格局正加速形成。
产区之下,企业规模和实力也正显著增强。
截至2022年底,全省白酒生产许可获证企业550户,登记发证白酒小作坊7173户,规模以上白酒企业180户,酒类销售公司27831户。

而从分布看,企业仍主要集中在遵义市,白酒生产许可获证企业和规模以上白酒企业占比均为82%,酒类销售公司占比66%;从类别看,其中大型工业企业7户,增加值占比84.8%,中型工业企业25户,增加值占比9.7%,
产业规范发展取得阶段成效,酿酒资源向头部企业和赤水河流域集中趋势明显,以茅台为引领的贵州白酒企业舰队,已成为产业高质量发展的绝对支撑。
贵州的“诗酒田园”
此次发布的《贵州省2023年产业大招商推介项目》,主要涵盖了新型工业化项目、新型城镇化项目、农业现代化项目和旅游产业化项目等“四化”。其中99个旅游产业化项目拟引资681.41亿元,酒旅融合项目成为其中的特色。
近年来,贵州依托得天独厚的“公园省”优势,持续丰富旅游生态和人文内涵,加快建设多彩贵州旅游强省,努力打造国际一流山地旅游目的地和国内一流度假康养目的地,旅游产业节节攀升。
贵州省文旅厅公布的《2023年“五一”假期前三天全省文化旅游情况》显示:五一假期前三天,根据抽样调查结果,全省接待游客2038.26万人次,较2022年假日同期增长41.9%,恢复到2019年假日同期水平的104.6%;实现旅游收入120.95亿元,较2022年假日同期增长63.1%,恢复到2019年假日同期水平的117.2%。
智纲智库创始人王志纲曾表示,贵州以高海拔、山地形态丰富等优势,凸显出旅游、度假价值。“只要把贵州的故事讲好,把贵州的战略做好,把贵州的这些各个方面的积极性给调动起来,就能把贵州送出去,把世界请进来,做好准备迎接一个新时代的到来,成为整个中国旅游的3.0时代的开创者引领者。”
贵州省大力引进旅游产业投资,也将进一步放大贵州的生态价值、生态优势。
从酒业角度来看,旅游产业化程度的提升,将有力推动贵州酒旅融合战略实现跨越式发展,为贵州打造世界级白酒基地建立长期优势。
从国内外知名产区发展路径来看,领先的产区一定是标准的制定者、制度的探索者,同时也是更多人喜爱的旅游目的地和度假区。可以说,贵州产区要跃迁至更高水平与世界对话,酒旅融合是贵州白酒产业保持优势的必然路径,也是贵州白酒产业国际化的必由之路。
王志纲分析,旅游是一个长周期低产值发展难度比较大的产业,白酒刚好是高频刚需、高附加值、产业链长的产品,把这两个产业结合起来应该会形成非常独特的竞争优势,“如果将白酒融入文旅,实现诗酒田园的生活,那将会带动更高的经济发展。”
近年来,贵州省各级产区政府和企业,也在围绕酒旅融合,进行顶层设计和企业实践,“解密茅台·长征寻迹·赤水丹霞”等一批精品旅游线路相继推出,白酒与文化、旅游、餐饮等产业融合进程加快。
5月6日,位于茅台厂区内、区域跨度约两公里的“光影茅台”项目正式启动亮相,作为茅台史诗级光影文旅新地标,亦将助力茅台在酒旅融合板块高质量发展。
就在近日,贵州省政府批复同意了“仁怀茅台风景名胜区总体规划”,总面积达31.81平方公里,划分为美酒之源、摩天岭、美酒河等3个景区和1个茅台独立景群、7个独立景点,其中核心景区面积为5.75平方公里。
发力酒旅融合,挖掘多重效益,实现保护、传承与开发相结合,贵州酒产业的高质量发展转型路径清晰可见。
产业大招商突破年,贵州酒业乘势而上
2023年,贵州很忙!
今年以来,贵州省各级政府四处奔走,把招商引资作为头号任务、“一把手”工程和实施“产业大招商突破年”的决策部署,积极面向珠三角、长三角、京津冀、成渝、华中等重点区域,开展大招商行动。
2月22日,贵州省投资促进局召开全省产业大招商一季度“开门稳”工作会,力争全年引进优强企业1600家以上,新增产业到位资金5500亿元左右,实际利用外资增长10%以上。
3月23日,2023粤黔产业协作大会在深圳举行,23个产业项目进行现场签约,签约总金额493.1亿元。
4月10日,仁怀市在成都举行招商引资推介会,集中签约招商引资项目6个签约项目,总投资95亿元。
6月1日,在对接长三角产业协作推介大会上,现场集中签约项目46个,签约金额466.32亿元;收集签约项目共241个,合同投资727.8亿元;其中十大工业项目111个,合同投资505.47亿元。
同日,遵义市招商引资推介会在珠海举行。2022年以来,粤港澳大湾区在遵义投资项目共计386个,总计投资776.36亿元,累计到位资金235.49亿元。仅今年前五个月,遵义驻沪办已先后组织了40多家长三角地区的企业赴遵义考察洽谈……
据了解,2023年一季度,贵州省市、县党政主要领导赴省外招商449次;省重点产业13个牵头部门主要领导带队赴省外招商26次,先后举办生态食品、数字经济、文化旅游、加工贸易及轻工纺织等招商活动39次。
此外,贵州省政府驻北京办事处、上海办事处、广州办事处组织企业赴黔考察共42家,开展主办专题招商活动15次,引进产业项目22个。一季度,贵州省引进优强企业465家,引进产业项目1457个。
酱酒产业作为贵州的传统优势项目,历来是其招商引资的重点。
此前,贵州省人民政府公布了2023年省重大工程和重点项目名单,该名单多达4158个项目。其中,酱酒项目92个,较去年的63个增加了29个,增幅近50%。
酱酒产业作为贵州十大工业之首,无疑将成为贵州“大招商”的主要受益者,进而不断强化产业发展要素,构建更为稳定的产业链和强劲的产区竞争力。


评论