文|聚美丽 诗 诗
“二十一世纪是多肽的世纪。”
在生物领域热度水涨船高的背景下,2022年全球多肽行业市场规模已经超过2000亿元,批准的多肽上市产品近200个。由于应用范围广泛,多肽既可在医药领域大显身手,又能在化妆品领域发挥近乎全能的功效。
多肽的辉煌历史起源于20世纪诞生的第一个肽类药物(胰岛素),同一时期,美容肽的始祖(蓝铜胜肽)也在学术圈刷了一波存在感。在原料药和护肤活性物的双重身份之下,多肽似乎带有天然的公信力,享有兼具安全性和功效性的美誉。
然而,由于研究起步时间较晚,国内多肽原料一直处于“冰”与“火”的境地:一边被庞大的市场需求和欢呼簇拥,一边又亟需走出难以逾越的“创新”困境。

从模仿开始是必然选择

蛋白质的研究一直被喻为破解生命之谜的关节点。多肽是由不超过50个氨基酸构成的小分子蛋白质,也称为胜肽。在命名规则上,多肽中包含一定序列的氨基酸,它们通过酰胺键相连,两个氨基酸组成的叫二胜肽,三个氨基酸组成的叫三胜肽,依次类推。
在化妆品领域应用的多肽通常被称为“美容肽”,其在降低外源性皮肤损伤和增进皮肤健康方面发挥着重要作用,具有刺激胶原蛋白合成、帮助伤口愈合、“类肉毒素”样平滑皱纹作用,以及抗氧化、抗菌和美白效果等护肤活性[1]。
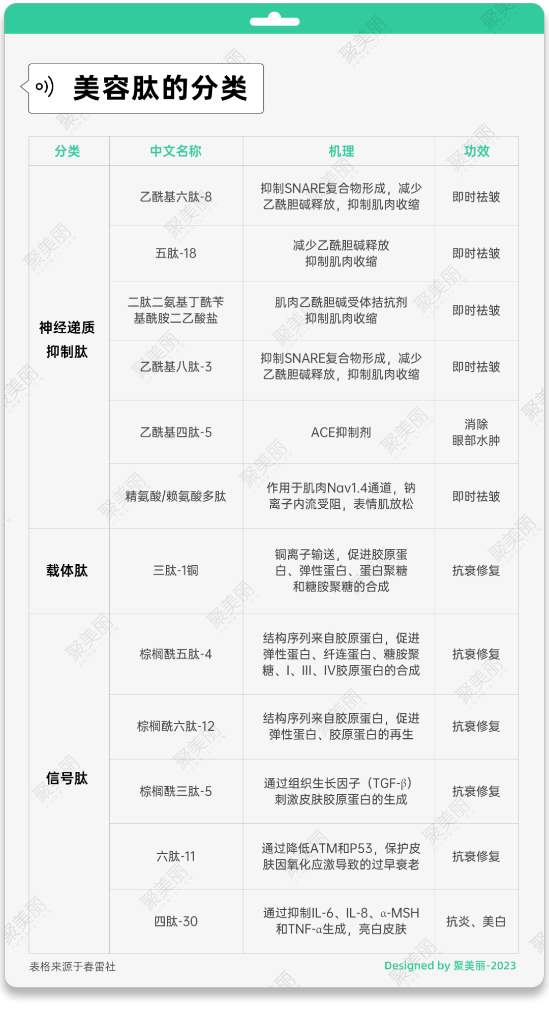
按照作用机理进行分类,美容肽主要分为三类:信号肽、载体肽和神经递质抑制肽,下图总结了化妆品中常用的美容肽及其种类、具体功效。

从学术界的视角来看,中国研究多肽的历史已经有60余年。最早在1965年,中国科学家成功合成结晶牛胰岛素,这是世界上首次人工合成多肽类生物活性物质,也促使中国开展多肽药物的研究。
而在化妆品行业,美容肽起源于20世纪末,至今大约只有30年的历史。当时,Sederma美容肽产品Matrixyl系列的面世刷新了人们对于多肽的看法,也极大程度上影响着国内原料企业的美容肽研究历程。
自此,国内原料企业在美容肽的方向上可以认为大致经历了三个阶段:仿制肽、美容肽的创新和产业模式的超越。
最初,大多数国内原料企业都是由“仿制肽”起家,从模仿中寻求突破创新的机会。
维琪科技创始人丁文锋表示:“大约十年前,医药行业的多肽上市公司很多都是做仿制药的,中国多肽仿制药的蓬勃发展也让国内企业在多肽生产和制造上,站上了世界的领先地位。而在化妆品行业,现阶段很多国内企业仍然停滞在十年前的‘生产’阶段,目前对于国内来说,最缺少的部分就是创新。”
“新原料的开发有点类似创新药物的研发,需要基于明确的作用靶点或者信号通路,针对性地进行活性物的设计和修饰。因为国内企业前期对皮肤医学和生物科学的研究积累较为薄弱,新原料开发的周期长,风险高,所以大多数企业倾向选择从现有原料目录中重新挖掘功效明确的美容肽成分。”深圳瑞德林生物技术有限公司高级科学家、产品副总裁方欣博士说道。
对于仿制肽来说,参照氨基酸序列即可实现1比1的还原。比如,化妆品中知名的抗皱肽乙酰基六肽-8,最早是由路博润开发的,并命名为“阿基瑞林”,其氨基酸序列为“Ac-Glu-Glu-Met-Gln-Arg-Arg-NH2”,被广泛应用在雅诗兰黛专研紧塑精华素、珀莱雅红宝石精华等产品中。

乙酰基六肽-8,商品名Argireline (阿基瑞林)的化学结构
目前在国内市场,生产乙酰基六肽-8的厂家也不在少数,包括瑞德林、慧康生物、固拓生物等,他们的乙酰基六肽-8产品均保持一致的氨基酸序列。
此外,在2021年公布的《已使用化妆品原料目录(2021年版)》中美容肽数目中为78种,而在国际化妆品原料标准目录中有1219个涉及美容肽原料。由此可见,许多国外批准的美容肽尚未纳入国内原料目录中。
一方面,新原料备案开闸为本土原料创新提供了利好环境,但是另一方面,这些最新备案的原料也可能并非完全原创。
公众号“Q博肌肤实验室”曾在文章中提到,今年4月份通过备案的新原料“芋螺肽”,在化妆品领域的应用申请的专利最早为美国专利US20170157016,国内专利号CN104334155。而在学术文献上,最早可以搜到芋螺肽应用报道的文章来自2012年的《英国药理学杂志》[2-3],其发表日期早于这两项专利。
如今,国内“仿制肽”派别的企业仍然占据了大多数,以珀莱雅公司应用的几十种多肽为例,绝大多数种类的多肽都来自国外供应商。不过,多数行业人士对于仿制肽的看法都比较宽容,他们认为,“模仿”阶段是国内企业的必然选择。
“新原料的创制体系不仅包括新原料的挖掘,还包括了原料的合成、功效验证、安全性评价等方面的系统性研究。而在2021年新法规为行业带来规范化之前,国内上下游并没有受到很好的约束,国内企业的技术体系、研发体系和人才储备不足以支撑新原料的创制。”方欣博士说道。
对此,彗搏科技/彗柏生物联合创始人卢云宇博士持有相同的观点,他认为:“任何产业的崛起都是从模仿开始的,这并不是一件坏事。对于美容肽来说,缺人才、缺技术、缺少学术积累都是客观存在的。在本质上,模仿阶段是从产能到创新的过渡,这个过程中,这个过程中,国内企业站在国际先行企业的肩膀上,用十年时间尺度追赶国外企业几十年的研发积累,极大缩短了研发周期,属于摸着前辈过河的理性发展思路。也正因如此,国内企业在进行规模化仿制生产或基于国际先行企业研究基础进一步创新时,应当正本清源尊重并披露原研厂家的既有研究基础,而不是利用信息不对称模糊消费者认知。”
丁文锋感慨道:“现在大多数人仍然秉持着‘外国的月亮更圆’的固有想法,其实,从多肽的创新能力、产业化制造和临床应用三个方面来看,国内企业的综合实力已经要实现弯道超车。我们在前人的研究基础上,从多肽的整体视角对皮肤健康进行更加全面的研究,既有多样化的多肽产品,又能实现自主创新,这是国际公司没有涉足到的。”
方欣则提到,虽然本土企业在竭力追赶,但国产美容肽与进口美容肽之间仍然存在差距,这个差距主要在于缺乏对原料的系统性研究,包括原料的应用研究、稳定性、配伍性、安全性、功效等研究数据。大多数国内原料生产商还是以化学品的逻辑去做美容肽产品,而没有从功效护肤原料的角度去深度研究产品的使用场景和应用特性。
国际公司的美容肽研究历程
从全球来看,欧美公司在美容胜肽方面的研究开发非常活跃,推出的原料也层出不穷。肽研社数据显示,欧洲是美容肽最大的生产地区,约占35%,其次是北美和中国,分别占32%和18%。
在欧美企业中,最具有代表性的是Sederma、Pentapharm、Lipotec等企业,目前市场上热销的进口美容肽产品大多数都是他们研发出来的。
其中,来自法国的Sederma作为美容肽的“元祖”,参与了美容肽从初出茅庐到兴盛繁荣的整个过程。1992年,Sederma通过复制、模拟人体蛋白质氨基酸的序列,首次推出了最早的美容肽产品棕榈酰三肽-1、棕榈酰六肽-12,并在1999年推出了经典的五肽系列Matrixyl,至今仍然深受“贵妇”产品的青睐。
禾大中国业务发展经理聂淼杰曾在聚美丽研发趋势大会上分享,美容肽的研究在实验室阶段时,其定义与现在有一定差别,当时的肽类产品更多是来自动物或植物的蛋白质水解、酶解产物,没有很精确的“序列”概念。

此后,Sederma基于对氨基酸序列深层研究开发出一系列创新性的美容肽产品,也让美容肽进入了化妆品行业的视野。
继Sederma之后更多原料公司的加入,进一步让人们看到美容肽的多样化。2001年,素有“胜肽世家”之称的路博润Lubrizol推出了市场上第一款针对表情纹的产品Argireline ,也就是乙酰基六肽-8,让“可涂抹的肉毒素”的概念深入人心。

2007年,帝斯曼-芬美意全资收购了瑞士原料公司Pentapharm公司,并且从天然蛇毒里提取出了一种三胜肽蛋白。之后,帝斯曼-芬美意成功合成出类蛇毒人工蛋白,也就是大名鼎鼎的“类蛇毒肽”SYN-AKE 。
这个成分和肉毒杆菌一样拥有麻痹神经元的作用,能够达到不错的抗皱效果,而且比肉毒杆菌更安全有效。
在技术优势方面,国际公司在长期的研究积累中,已经拥有更为领先的基础研究体系。
帝斯曼-芬美意个人护理大中华区技术经理陈临婧向聚美丽介绍道,多肽已经成为国际化妆品行业中的一个研究热点。国际公司和机构在多肽的基础研究方面已经拥有近百年的历史,并从中积累了大量的经验和知识储备,具有非常完备的肽数据库,因此在氨基酸序列的筛选、新型多肽产品的开发、功效实现等方面,相对而言会具有更强的技术优势。而且,由于国际公司拥有更多的全球性资源,他们在多肽的研究和应用方面也相对较为领先。
卢云宇博士补充道:“国际头部原料公司在多肽的研究布局上,原创性的占比是很高的,除了发现创新结构之外,他们也会深入去研究结构背后的作用功效和通路靶点。”
此外,国外原料公司之间会存在一种“默契”,在研究和产品推新上力求差异化竞争。卢云宇博士表示:“这存在多种的因素,一方面涉及到知识产权的保护,另一方面也是因为国际公司拥有较大的体量和规模,能够支撑他们的原料创新工作,并确保互相之间差异化产品的良性竞争和市场的认可。”
本土美容肽的“创新”和“超越”
在国内,上游企业的美容肽入局者主要包括浙江湃肽、维琪科技、山东济肽、暨源生物等生物科技公司。虽然国内对美容肽的研究起步较晚,从近两年国内的新原料备案特点来看,这些国内企业正在加快对美容肽原料的研发创新“补课”。
1、开发全新结构的美容肽分子
美容肽的创新形式主要有三个方面:多肽的结构修饰、多肽序列的优化、利用多肽开发高效的载体技术。对此,帝斯曼-芬美意陈临婧进行了如下解释:

“这些新形式的创新都对多肽原料的生物学活性和稳定性等方面做出了改进,从而满足和增强美容护肤领域对于多肽的需求。虽然有些创新可以被视为较小的‘微创新’,但它们对于多肽在化妆品行业中的应用和开发上具有重要作用,同时也弥补了一些多肽在应用性上的不足。”
卢云宇认为,在舆论压力下,国内企业希望通过创新证明自己的技术含量,但这在发展初期必定会产生乱象,如果借助活性多肽的噱头去开发没有实际功效的"创新肽",或者为了创新而创新,归根结底要由市场和消费者给出答案,要经过时间的大浪淘沙。所幸在国家开放新原料备案的鼓舞之下,从基础研究的维度开发创新是未来的方向。
从国内企业对待创新的方式来看,在国家开放新原料备案的鼓舞之下,他们开始重视从零开始的创新,从基础研究的维度开发全新结构的多肽分子。
丁文锋说道:“多肽的结构创新意味着开发与市面上完全不同的氨基酸序列,这个过程需要进行大量的研发工作,要研究皮肤靶点,根据靶点设计分子并进行筛选,还要研究分子的安全性和有效性是否比其它多肽更好,否则创新就失去了意义。”
今年,维琪科技共计通过了7款新原料备案,其中有5款为美容肽,分别为乙酰基六肽-95酰胺、咖啡酰六肽-9、寡肽-215、烟酰四肽-30、芋螺肽。其中,除了芋螺肽之外,其余均为全新结构的美容肽分子。

截图自国家药监局官网
据了解,维琪科技借助人工智能、分子设计和筛选模型开发的全新独创结构,例如,烟酰四肽-30的氨基酸序列来自于天蚕素蛋白片段中的短肽序列,经过烟酸修饰后活性进一步增强。
此外,厦门市燕之屋丝浓食品有限公司成功备案的“燕窝肽”,同样是一种全新成分,其由雨燕目雨燕科燕窝为原料通过酶解所得到,可用作皮肤保护剂、抗氧化剂。
2、合成生物技术与美容肽能否兼容?
“除了多肽结构的创新之外,企业从工艺优化的角度上,做到绿色环保和原子经济性,从工艺和成本上做到极致,推动整个产业往前走,这也是一种创新的流派。”卢云宇博士说道。
现阶段,国内美容肽化妆品原料的市场现状可概括为:市场需求量大,相关企业的盈利能力较强,且已经实现了一定的产业化规模。
方欣博士表示,中国是多肽合成技术最为成熟的国家。而且,进口美容肽很多都是配液,而国产美容肽以固体粉末为主,在纯度含量、品质上并不弱于进口原料。也就是说,在合成工艺方面,国内的美容肽产业已经实现了超越。
这种“产业繁荣”很大程度上受益于多肽原料的市场需求。数据显示,2016年至2020年,中国含肽化妆品保持较高增速,其复合增长率约为34.13%,市场规模由19亿元增长至61.5亿元。可以预见,在中国本土美容行业供求爆炸式增长的推动下,美容肽将成为未来五年增长最快的产品之一。
作为一种多功能的护肤活性成分,美容肽频繁出现在各种“热门功效成分榜单”。在美丽修行大数据平台上搜索“肽”相关的商品,当前备案有效的商品数量共有33198个,涉及到的品牌主要包括珀莱雅、丸美、薇诺娜等知名品牌。

截图自美丽修行大数据平台
其次,从原料来源来看,美容肽与透明质酸、重组胶原蛋白同为化妆品中最常用的生物技术活性成分,并且均形成了较大规模的产业链。
相比于另外两种成分,美容肽产品的种类丰富,且实现了较大的量产规模。肽研社数据显示,2018年我国化妆品多肽产量为85.1吨,同比增长4.07%,预计到2021年我国美容肽产量为95.92吨。
与重组胶原蛋白和透明质酸企业不同的是,国内大多数美容肽原料企业选择单一扮演着上游供应商的身份,极少数会踏足终端美容产品的领域。

方欣博士从美容肽产业的角度,解释了美容肽的知名度不及透明质酸和重组胶原蛋白的主要原因。
他认为,首先,美容肽的种类繁多,导致品牌方对于美容肽的认知度仅限于最熟悉的几个产品,美容肽的消费者教育也存在很大的挑战;其次,美容肽原料价格比较昂贵,以前仅用于部分高端产品中,而且美容肽的活性好,所以在化妆品中的添加量也较少,而且很多情况下是复配添加,不像透明质酸和重组胶原蛋白那样有存在感,因此市场普及度相对来说不高。
据个护前沿报道,国内化妆品原料中常见的多肽类原料有蓝铜肽、谷胱甘肽、肌肽、类蛇毒肽、乙酰基六肽-8等,但具有知名度且有稳定需求的美容肽原料种类不多,几乎所有厂商的竞争都集中在这几种肽。
目前,美容肽的产业化主要通过化学方法和发酵方法合成,化学方法又分为固相合成方法与液相合成方法。而且,美容肽的合成成本比较高,比如蓝铜肽早期价格大约在8-10万元/公斤。
在降本增效的目标下,合成生物技术为美容肽的生产困境带来了新的方向。相比于传统的生产方式,合成生物技术不仅能够提高生产效率、更加绿色环保,而且有望输出更高品质的产品。诸如蓝铜肽、肌肽、谷胱甘肽等产品,均可通过合成生物技术获取。
比如,国内专注于多肽原料的合成生物企业态创生物、瑞德林等公司,均在合成生物技术的基础上,拥有规模化生产多肽的能力。以瑞德林为例,据悉,该公司通过以酶催化为代表的新一代生物合成技术,可以将蓝铜肽的生产成本降低50%。
不过,合成生物法并不是“万物皆可”,在美容肽的生产应用中也存在限制条件。
方欣博士说道:“除了化学合成之外,美容肽的合成还可以采用基因工程技术、酶催化技术、发酵法。其中,基因重组技术适用于肽链较长的不含非天然氨基酸和后修饰的多肽类产品,酶催化技术目前可以用于生产短肽类的产品,而发酵法的应用场景受制于细菌的代谢途径,在肽类合成上应用场景十分有限。因此,合成生物技术在美容肽的生产中,目前应用并未普及。”
丁文锋同样表示:“像肌肽这类二肽是可以通过合成生物法生产的,但是像三肽以上的原料,尤其是一些经过基团修饰的肽,以及一些特殊氨基酸的肽,其实不能采用合成生物法的。”
“多肽是蛋白质的片段,而化妆品中常用的都是小分子的寡肽。20-30个氨基酸以上的大分子蛋白质适用于基因工程表达的方法生产,但对于小分子多肽来说,采用基因工程并不合理,反而成本更高。”丁文锋说道。
如果从创新的角度来探讨本土美容肽,或许答案显而易见。
现如今,执着于美容肽创新的国内企业仍然是少数。如卢云宇博士所说,我们很难区别市面上所谓创新性的美容肽是否真实有效,所幸在“功效化”的时代下,法规的约束让更多原料可以充分经历市场的考验。在这个过程中,我们已经筛选出一部分“小而精”的研究型原料企业,以及一部分具备优秀工艺的产能型企业。
而从美容肽整个产业链来看,毫无疑问,本土原料公司已经拥有足以与国际公司分庭抗礼的能力。
参考文献:
[1] https://mp.weixin.qq.com/s/HLmqCBeZAe7VoEY1QOwRtQ
[2] René Markgraf, Leipold E , Schirmeyer J ,et al.Mechanism and molecular basis for the sodium channel subtype specificity of -conopeptide CnIIIC.[J].British Journal of Pharmacology, 2012, 167(3).DOI:10.1111/j.1476-5381.2012.02004.x.
[3] Favreau P , Benoit E , Hocking H G ,et al.A novel μ-conopeptide, CnIIIC, exerts potent and preferential inhibition of Na V1.2/1.4 channels and blocks neuronal nicotinic acetylcholine receptors[J].British Journal of Pharmacology, 2012(5):166.



评论